电力电子元器件行业正朝高频、高功率、模块化、智能化方向发展
1、电子元器件行业发展概况
所有电子产品的功能实现皆依赖于电子元器件所提供的基本功能支撑。电子元器件行业作为电子信息产业的根基,在航空航天、通信、能源、医疗、家电、交通等多个领域均有广泛应用,对国民经济及社会生活的各个方面均产生影响,是现代电子工业的基石。
按产品类型划分,电子元器件可以分为电容器、磁性材料及器件、光电线缆、磁性元器件、接插件、印制电路板和其他电子元器件产品。如下图所示:
电子元器件行业分类

资料来源:普华有策
2、电力电子元器件行业发展趋势
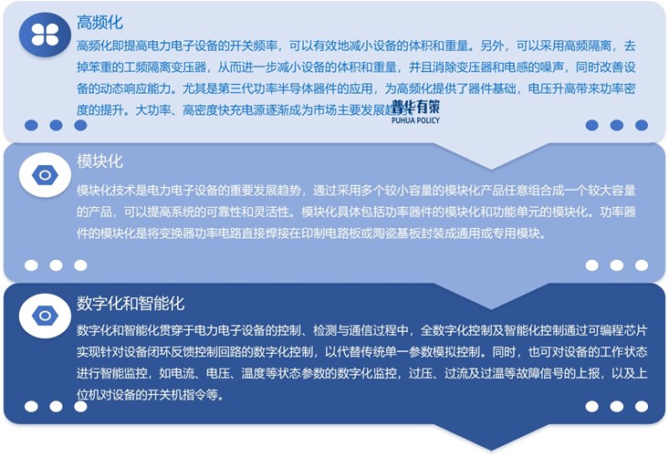
电力电子技术和产品是电力能源领域的关键器件和核心支撑,电力能源领域是目前绿色减碳技术中应用最为广泛、发展最为迅速的领域之一,承载着率先实现碳中和与零排放的任务和期望。电力电子元器件行业高频、高功率、模块化、智能化方向发展是未来行业主要发展趋势。
电力电子元器件行业发展趋势

资料来源:普华有策
3、行业的周期性、区域性和季节性
(1)周期性
电子元器件行业下游行业广泛,既包括消费电子、通信领域、汽车电子、家用电器等周期性行业,此类行业随宏观经济周期波动而呈现一定的周期性变化;也有如LED照明、医疗电子等相对受宏观经济波动影响较小的非周期性行业。总体来看,本行业的周期性与下游行业的周期性保持较高的正关联度,整体呈现出一定的周期性特征。
(2)区域性
20世纪60年代,随着全球产业分工的细化,电子元器件行业逐步开始从欧美向日本和中国台湾地区转移。随着全球行业分工的逐步细化和国内改革开放、招商引资的进行,电子元器件行业于20世纪80、90年代逐步向中国转移,并在珠江三角洲、长江三角洲区域聚集,区域性特征较明显。
(3)季节性
电子元器件行业受国内假期(如春节)影响,上半年开工率低于下半年,因此上半年整体产能略低。在下游应用领域方面,消费电子行业节假日效应较为明显,具有一定的季节性。但是整体来看,由于电子元器件行业下游应用领域涵盖工业、通信、医疗电子等诸多行业,这些行业大多不具有明显的季节性。因此,电子元器件行业的整体季节性不明显。
4、电子元器件行业整体竞争格局
全球电子元器件行业竞争格局呈现多维度特点。在全球分销领域,头部集中特征显著,艾睿电子等四大分销商占据海外top50分销商超一半营收。地区发展不均衡,亚太是竞争重点区域,北美和欧洲在高端技术研发与生产方面实力强劲。不同产品类型竞争格局有别,无源元件预计到2030年仍占较大份额,有源组件市场增长较快。国内市场方面,行业集中度有待提升,企业在中低端有产能和份额优势,但高端市场依赖进口。国产替代机遇与挑战并存,政策大力支持,本土企业在成本等方面有优势,但在技术研发等方面亟需提升。从企业类型看,国际巨头主导高端市场,国内大型企业加速追赶,中小企业多集中在竞争激烈的中低端市场,产品同质化严重。
电子元器件行业主要企业有晨朗电子、联丰电子、可立克、京泉华科、扬杰科技等。
电子元器件行业主要企业

资料来源:普华有策
《2025-2031年电力电子元器件行业深度调研及投资前景咨询报告》涵盖行业全球及中国发展概况、供需数据、市场规模,产业政策/规划、相关技术、竞争格局、上游原料情况、下游主要应用市场需求规模及前景、区域结构、市场集中度、重点企业/玩家,企业占有率、行业特征、驱动因素、市场前景预测,投资策略、主要壁垒构成、相关风险等内容。同时北京普华有策信息咨询有限公司还提供市场专项调研项目、产业研究报告、产业链咨询、项目可行性研究报告、专精特新小巨人认证、市场占有率报告、十五五规划、项目后评价报告、BP商业计划书、产业图谱、产业规划、蓝白皮书、国家级制造业单项冠军企业认证、IPO募投可研、IPO工作底稿咨询等服务。(PHPOLICY:GYF)