预计到2030年,全球汽车电子占整车价值的比重将达到49.6%
1、汽车电子行业概况及分类
汽车电子是安装在汽车上所有电子设备和电子元器件的总称,是电子信息技术应用到汽车领域所形成的行业。随着电子技术的不断发展和汽车电子创新性用途的不断延伸,汽车电子已逐步广泛应用于汽车的各个领域,从功能层面主要可以分为电子控制系统和车载汽车电子控制装置两大类别。
电子控制系统,是利用半导体等,通过和汽车机械系统有机结合在一起,对汽车的各个子系统进行控制,是保证汽车完成基本行驶功能不可或缺的汽车电子装置,主要包括动力及传动系统、底盘和安全系统以及车身系统等;车载汽车电子控制装置是利用单独的电子设备,能够独立使用的汽车电子装置,主要用于提升汽车舒适性和娱乐性,增强用户的车内体验感,主要包括车载导航系统、汽车娱乐系统、车载通信系统等。
行业分类

资料来源:普华有策
2、汽车电子行业发展现状及市场前景
随着电子信息技术的发展,汽车电子技术的应用日益广泛,成为整车差异化竞争的关键。汽车的智能化、网联化、电动化趋势推动了车载导航、娱乐系统等的普及,且电子系统逐渐替代机械功能,如发动机管理、变速箱管理等已趋于成熟,并向中低端车型渗透。新能源汽车的普及使得车联网、无人驾驶、人工智能等技术有了更广阔的应用空间。汽车电子在整车成本中的占比持续提高,预计到2030年,全球汽车电子占整车价值的比重将达到49.6%。2022年全球汽车电子市场规模为4,034亿美元,到2028年有望达到5,923亿美元,年复合增长6.6%左右。
2020-2028年全球汽车电子市场规模及预测

资料来源:普华有策
我国从20世纪90年代开始进行汽车电子产品的研发及产业化,在我国汽车产业蓬勃发展的带动下汽车电子产业亦迅速发展。2022年我国汽车电子市场规模为9,780.80亿元,2028年中国汽车电子市场规模有望达15,128.80亿元,年复合增长7.5%左右。
2020-2028年中国汽车电子市场规模及预测

资料来源:普华有策
3、进入行业壁垒
(1)市场准入资质和客户认证壁垒
汽车行业对质量和安全性要求极高,IATF16949:2016认证是关键标准,涵盖设计、生产管理和质量控制。供应商需经过1-3年的评审和考核,包括研发、工艺和质量控制等环节。量产前还需严格样品检验,新供应商进入行业需较长时间,具有较高准入门槛。
(2)技术壁垒
汽车电子行业是技术密集型行业,其产品的功能、质量直接影响整车智能化、安全和舒适性。企业在研发设计、工艺、智能制造、质量控制等方面需得到技术支持。随着市场竞争加剧和客户需求多样化,开发周期缩短,客户对创新能力、供货及时性、质量和成本等要求更高。技术实力的提升需要大量资金投入、长时间的创新积累以及人才培养,形成了较高的行业壁垒。
(3)规模与资金壁垒
汽车电子行业是资金密集型行业,主要表现在需投入大量资金用于厂房建设、设备购置及产线扩张,以满足客户需求并实现规模效应。供应商还需采购大量原材料,并应对VMI库存管理模式和较长账期,因此需具备强大的资金实力和周转能力。随着技术更新加快,企业需要持续投入研发和升级,保持竞争力,新进入者面临较高的资金和规模壁垒。
(4)管理能力壁垒
汽车电子产品具有高度定制化,需求因车厂和车型而异,且对交期和质量要求极高。这对采购、生产、销售、物流和研发管理提出了巨大挑战。只有具备完善的管理体系和高效团队,才能与客户建立并维持稳定合作关系。长期经营经验成为新企业的壁垒。
4、行业竞争格局
汽车电子行业与汽车产业的成熟度密切相关。发达国家如美国、欧洲和日本在汽车电子领域具有技术优势,博世、大陆等公司主导全球市场,尤其是在动力和安全等高附加值领域。中国汽车电子行业起步较晚,技术和市场集中度较低,但近年来随着技术逐步成熟和政策扶持,本土企业通过研发创新、提高工艺水平,逐步突破技术壁垒并获得市场认可。特别是国内企业通过与国际汽车零部件巨头合作,提升了品牌配套能力,逐步进入全球供应链体系。
综上,汽车产业链的分工模式变革和本土化转移,国内优质汽车电子厂商迎来发展机遇,市场份额有望逐步提升。
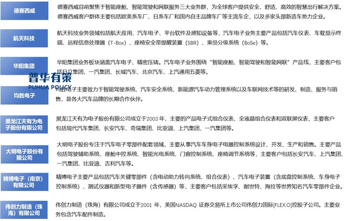
5、行业内主要企业
行业内主要企业

资料来源:普华有策
《2025-2031年汽车电子行业市场调研及发展趋势预测报告》涵盖行业全球及中国发展概况、供需数据、市场规模,产业政策/规划、相关技术/专利、竞争格局、上游原料情况、下游主要应用市场需求规模及前景、区域结构、市场集中度、重点企业/玩家,企业占有率、行业特征、驱动因素、市场前景预测,投资策略、主要壁垒构成、相关风险等内容。同时北京普华有策信息咨询有限公司还提供市场专项调研项目、产业研究报告、产业链咨询、项目可行性研究报告、专精特新小巨人认证、市场占有率报告、十五五规划、项目后评价报告、BP商业计划书、产业图谱、产业规划、蓝白皮书、国家级制造业单项冠军企业认证、IPO募投可研、IPO工作底稿咨询等服务。(PHPOLICY:MJ)