预计到2030年,全球汽车电子占整车价值的比重将达到49.6%
1、汽车电子行业概况及分类
汽车电子是安装在汽车上所有电子设备和电子元器件的总称,是电子信息技术应用到汽车领域所形成的行业。随着电子技术的不断发展和汽车电子创新性用途的不断延伸,汽车电子已逐步广泛应用于汽车的各个领域,从功能层面主要可以分为电子控制系统和车载汽车电子控制装置两大类别。
电子控制系统,是利用半导体等,通过和汽车机械系统有机结合在一起,对汽车的各个子系统进行控制,是保证汽车完成基本行驶功能不可或缺的汽车电子装置,主要包括动力及传动系统、底盘和安全系统以及车身系统等;车载汽车电子控制装置是利用单独的电子设备,能够独立使用的汽车电子装置,主要用于提升汽车舒适性和娱乐性,增强用户的车内体验感,主要包括车载导航系统、汽车娱乐系统、车载通信系统等。
行业分类

资料来源:普华有策
2、汽车电子行业发展现状及市场前景
随着电子信息技术的发展,汽车电子技术的应用日益广泛,成为整车差异化竞争的关键。汽车的智能化、网联化、电动化趋势推动了车载导航、娱乐系统等的普及,且电子系统逐渐替代机械功能,如发动机管理、变速箱管理等已趋于成熟,并向中低端车型渗透。新能源汽车的普及使得车联网、无人驾驶、人工智能等技术有了更广阔的应用空间。汽车电子在整车成本中的占比持续提高,预计到2030年,全球汽车电子占整车价值的比重将达到49.6%。2022年全球汽车电子市场规模为4,034亿美元,到2028年有望达到5,923亿美元,年复合增长6.6%左右。
2020-2028年全球汽车电子市场规模及预测

资料来源:普华有策
我国从20世纪90年代开始进行汽车电子产品的研发及产业化,在我国汽车产业蓬勃发展的带动下汽车电子产业亦迅速发展。2022年我国汽车电子市场规模为9,780.80亿元,2028年中国汽车电子市场规模有望达15,128.80亿元,年复合增长7.5%左右。
2020-2028年中国汽车电子市场规模及预测

资料来源:普华有策
3、进入行业壁垒
(1)市场准入资质和客户认证壁垒
汽车行业对质量和安全性要求极高,IATF16949:2016认证是关键标准,涵盖设计、生产管理和质量控制。供应商需经过1-3年的评审和考核,包括研发、工艺和质量控制等环节。量产前还需严格样品检验,新供应商进入行业需较长时间,具有较高准入门槛。
(2)技术壁垒
汽车电子行业是技术密集型行业,其产品的功能、质量直接影响整车智能化、安全和舒适性。企业在研发设计、工艺、智能制造、质量控制等方面需得到技术支持。随着市场竞争加剧和客户需求多样化,开发周期缩短,客户对创新能力、供货及时性、质量和成本等要求更高。技术实力的提升需要大量资金投入、长时间的创新积累以及人才培养,形成了较高的行业壁垒。
(3)规模与资金壁垒
汽车电子行业是资金密集型行业,主要表现在需投入大量资金用于厂房建设、设备购置及产线扩张,以满足客户需求并实现规模效应。供应商还需采购大量原材料,并应对VMI库存管理模式和较长账期,因此需具备强大的资金实力和周转能力。随着技术更新加快,企业需要持续投入研发和升级,保持竞争力,新进入者面临较高的资金和规模壁垒。
(4)管理能力壁垒
汽车电子产品具有高度定制化,需求因车厂和车型而异,且对交期和质量要求极高。这对采购、生产、销售、物流和研发管理提出了巨大挑战。只有具备完善的管理体系和高效团队,才能与客户建立并维持稳定合作关系。长期经营经验成为新企业的壁垒。
4、行业竞争格局
汽车电子行业与汽车产业的成熟度密切相关。发达国家如美国、欧洲和日本在汽车电子领域具有技术优势,博世、大陆等公司主导全球市场,尤其是在动力和安全等高附加值领域。中国汽车电子行业起步较晚,技术和市场集中度较低,但近年来随着技术逐步成熟和政策扶持,本土企业通过研发创新、提高工艺水平,逐步突破技术壁垒并获得市场认可。特别是国内企业通过与国际汽车零部件巨头合作,提升了品牌配套能力,逐步进入全球供应链体系。
综上,汽车产业链的分工模式变革和本土化转移,国内优质汽车电子厂商迎来发展机遇,市场份额有望逐步提升。
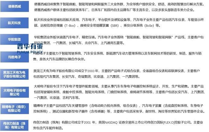
5、行业内主要企业
行业内主要企业

资料来源:普华有策
《2025-2031年汽车电子行业市场调研及发展趋势预测报告》涵盖行业全球及中国发展概况、供需数据、市场规模,产业政策/规划、相关技术/专利、竞争格局、上游原料情况、下游主要应用市场需求规模及前景、区域结构、市场集中度、重点企业/玩家,企业占有率、行业特征、驱动因素、市场前景预测,投资策略、主要壁垒构成、相关风险等内容。同时北京普华有策信息咨询有限公司还提供市场专项调研项目、产业研究报告、产业链咨询、项目可行性研究报告、专精特新小巨人认证、市场占有率报告、十五五规划、项目后评价报告、BP商业计划书、产业图谱、产业规划、蓝白皮书、国家级制造业单项冠军企业认证、IPO募投可研、IPO工作底稿咨询等服务。(PHPOLICY:MJ)
目录
第一章汽车电子行业相关概述
第一节汽车电子行业定义及分类
一、行业定义
二、行业特性及在国民经济中的地位及影响
第二节汽车电子行业特点及模式
一、汽车电子行业发展特征
二、汽车电子行业经营模式
第三节汽车电子行业产业链分析
一、产业链结构
二、汽车电子行业主要上游2020-2024年供给规模分析
三、汽车电子行业主要上游2020-2024年价格分析
四、汽车电子行业主要上游2025-2031年发展趋势分析
五、汽车电子行业主要下游2020-2024年发展概况分析
六、汽车电子行业主要下游2025-2031年发展趋势分析
第二章汽车电子行业全球发展分析
第一节全球汽车电子市场总体情况分析
一、全球汽车电子行业的发展特点
二、全球汽车电子市场结构
三、全球汽车电子行业市场规模分析
四、全球汽车电子行业竞争格局
五、全球汽车电子市场区域分布
六、全球汽车电子行业市场规模预测
第二节全球主要国家(地区)市场分析
一、欧洲
1、欧洲汽车电子行业市场规模
2、欧洲汽车电子市场结构
3、2025-2031年欧洲汽车电子行业发展前景预测
二、北美
1、北美汽车电子行业市场规模
2、北美汽车电子市场结构
3、2025-2031年北美汽车电子行业发展前景预测
三、日韩
1、日韩汽车电子行业市场规模
2、日韩汽车电子市场结构
3、2025-2031年日韩汽车电子行业发展前景预测
四、其他
第三章《国民经济行业分类与代码》中汽车电子所属行业2025-2031年规划概述
第一节2020-2024年所属行业发展回顾
一、2020-2024年所属行业运行情况
二、2020-2024年所属行业发展特点
三、2020-2024年所属行业发展成就
第二节汽车电子行业所属行业2025-2031年规划解读
一、2025-2031年规划的总体战略布局
二、2025-2031年规划对经济发展的影响
三、2025-2031年规划的主要目标
第四章2025-2031年行业发展环境分析
第一节2025-2031年世界经济发展趋势
第二节2025-2031年我国经济面临的形势
第三节2025-2031年我国对外经济贸易预测
第四节2025-2031年行业技术环境分析
一、行业相关技术
二、行业专利情况
1、中国汽车电子专利申请
2、中国汽车电子专利公开
3、中国汽车电子热门申请人
4、中国汽车电子热门技术
第五节2025-2031年行业社会环境分析
第五章普华有策对汽车电子行业总体发展状况
第一节汽车电子行业特性分析
第二节汽车电子产业特征与行业重要性
第三节2020-2024年汽车电子行业发展分析
一、2020-2024年汽车电子行业发展态势分析
二、2020-2024年汽车电子行业发展特点分析
三、2025-2031年区域产业布局与产业转移
第四节2020-2024年汽车电子行业规模情况分析
一、行业单位规模情况分析
二、行业人员规模状况分析
三、行业资产规模状况分析
四、行业市场规模状况分析
第五节2020-2024年汽车电子行业财务能力分析与2025-2031年预测
一、行业盈利能力分析与预测
二、行业偿债能力分析与预测
三、行业营运能力分析与预测
四、行业发展能力分析与预测
第六章POLICY对2025-2031年我国汽车电子市场供需形势分析
第一节我国汽车电子市场供需分析
一、2020-2024年我国汽车电子行业供给情况
二、2020-2024年我国汽车电子行业需求情况
1、汽车电子行业需求市场
2、汽车电子行业客户结构
3、汽车电子行业区域需求结构
三、2020-2024年我国汽车电子行业供需平衡分析
第二节汽车电子产品市场应用及需求预测
一、汽车电子产品应用市场总体需求分析
1、汽车电子产品应用市场需求特征
2、汽车电子产品应用市场需求总规模
二、2025-2031年汽车电子行业领域需求量预测
1、2025-2031年汽车电子行业领域需求产品功能预测
2、2025-2031年汽车电子行业领域需求产品市场格局预测
第七章我国汽车电子行业运行分析
第一节我国汽车电子行业发展状况分析
一、我国汽车电子行业发展阶段
二、我国汽车电子行业发展总体概况
第二节2020-2024年汽车电子行业发展现状
一、2020-2024年我国汽车电子行业市场规模(增速)
二、2020-2024年我国汽车电子行业发展分析
三、2020-2024年中国汽车电子企业发展分析
第三节2020-2024年汽车电子市场情况分析
一、2020-2024年中国汽车电子市场总体概况
二、2020-2024年中国汽车电子市场发展分析
第四节我国汽车电子市场价格走势分析
一、汽车电子市场定价机制组成
二、汽车电子市场价格影响因素
三、2020-2024年汽车电子价格走势分析
四、2025-2031年汽车电子价格走势预测
第八章POLICY对中国汽车电子市场规模分析
第一节2020-2024年中国汽车电子市场规模分析
第二节2020-2024年我国汽车电子区域结构分析
第三节2020-2024年中国汽车电子区域市场规模
一、2020-2024年东北地区市场规模分析
二、2020-2024年华北地区市场规模分析
三、2020-2024年华东地区市场规模分析
四、2020-2024年华中地区市场规模分析
五、2020-2024年华南地区市场规模分析
六、2020-2024年西部地区市场规模分析
第四节2025-2031年中国汽车电子区域市场前景预测
一、2025-2031年东北地区市场前景预测
二、2025-2031年华北地区市场前景预测
三、2025-2031年华东地区市场前景预测
四、2025-2031年华中地区市场前景预测
五、2025-2031年华南地区市场前景预测
六、2025-2031年西部地区市场前景预测
第九章普●华●有●策对2025-2031年汽车电子行业产业结构调整分析
第一节汽车电子产业结构分析
一、市场细分充分程度分析
二、下游应用领域需求结构占比
三、领先应用领域的结构分析(所有制结构)
第二节产业价值链条的结构分析及产业链条的整体竞争优势分析
一、产业价值链条的构成
二、产业链条的竞争优势与劣势分析
第十章汽车电子行业竞争力优势分析
第一节汽车电子行业竞争力优势分析
一、行业整体竞争力评价
二、行业竞争力评价结果分析
三、竞争优势评价及构建建议
第二节中国汽车电子行业竞争力剖析
第三节汽车电子行业SWOT分析
一、汽车电子行业优势分析
二、汽车电子行业劣势分析
三、汽车电子行业机会分析
四、汽车电子行业威胁分析
第十一章2025-2031年汽车电子行业市场竞争策略分析
第一节行业总体市场竞争状况分析
一、汽车电子行业竞争结构分析
1、现有企业间竞争
2、潜在进入者分析
3、替代品威胁分析
4、供应商议价能力
5、客户议价能力
6、竞争结构特点总结
二、汽车电子行业企业间竞争格局分析
1、不同规模企业竞争格局
2、不同所有制企业竞争格局
3、不同区域企业竞争格局
三、汽车电子行业集中度分析
1、市场集中度分析
2、企业集中度分析
3、区域集中度分析
第二节中国汽车电子行业竞争格局综述
一、汽车电子行业竞争概况
二、重点企业市场份额占比分析
三、汽车电子行业主要企业竞争力分析
1、重点企业资产总计对比分析
2、重点企业从业人员对比分析
3、重点企业营业收入对比分析
4、重点企业利润总额对比分析
5、重点企业负债总额对比分析
第三节2020-2024年汽车电子行业竞争格局分析
一、国内主要汽车电子企业动向
二、国内汽车电子企业拟在建项目分析
三、我国汽车电子市场集中度分析
第四节汽车电子企业竞争策略分析
一、提高汽车电子企业竞争力的策略
二、影响汽车电子企业核心竞争力的因素及提升途径
第十二章普华有策对行业重点企业发展形势分析
第一节企业一
一、企业概况及汽车电子产品介绍
二、企业核心竞争力分析
三、企业主要利润指标分析
四、2020-2024年主要经营数据指标
五、企业发展战略规划
第二节企业二
一、企业概况及汽车电子产品介绍
二、企业核心竞争力分析
三、企业主要利润指标分析
四、2020-2024年主要经营数据指标
五、企业发展战略规划
第三节企业三
一、企业概况及汽车电子产品介绍
二、企业核心竞争力分析
三、企业主要利润指标分析
四、2020-2024年主要经营数据指标
五、企业发展战略规划
第四节企业四
一、企业概况及汽车电子产品介绍
二、企业核心竞争力分析
三、企业主要利润指标分析
四、2020-2024年主要经营数据指标
五、企业发展战略规划
第五节企业五
一、企业概况及汽车电子产品介绍
二、企业核心竞争力分析
三、企业主要利润指标分析
四、2020-2024年主要经营数据指标
五、企业发展战略规划
第十三章普●华●有●策对2025-2031年汽车电子行业投资前景展望
第一节汽车电子行业2025-2031年投资机会分析
一、汽车电子行业典型项目分析
二、可以投资的汽车电子模式
三、2025-2031年汽车电子投资机会
第二节2025-2031年汽车电子行业发展预测分析
一、产业集中度趋势分析
二、2025-2031年行业发展趋势
三、2025-2031年汽车电子行业技术开发方向
四、总体行业2025-2031年整体规划及预测
第三节2025-2031年规划将为汽车电子行业找到新的增长点
第十四章普●华●有●策对2025-2031年汽车电子行业发展趋势及投资风险分析
第一节2020-2024年汽车电子存在的问题
第二节2025-2031年发展预测分析
一、2025-2031年汽车电子发展方向分析
二、2025-2031年汽车电子行业发展规模预测
三、2025-2031年汽车电子行业发展趋势预测
四、2025-2031年汽车电子行业发展重点
第三节2025-2031年行业进入壁垒分析
一、技术壁垒分析
二、资金壁垒分析
三、政策壁垒分析
四、其他壁垒分析
第四节2025-2031年汽车电子行业投资风险分析
一、竞争风险分析
二、原材料风险分析
三、人才风险分析
四、技术风险分析
五、其他风险分析

户名:北京普华有策信息咨询有限公司
开户银行:中国农业银行股份有限公司北京复兴路支行
账号:1121 0301 0400 11817
任何客户订购普华有策产品,公司都将出具全额的正规增值税发票,并发送到客户指定微信或邮箱。
