中高端石英晶体元器件行业进口替代空间较大
1、石英晶体元器件行业基本情况
石英晶体元器件属于电子元器件行业中的压电石英晶体元器件子行业,石英晶体元器件是利用石英晶体的压电效应制成的频率控制元器件,可以产生稳定的脉冲,广泛运用于各类电子产品的振荡电路中,如通信系统中的频率发生器等,为数据处理设备产生时钟信号和为特定系统提供基准信号,被誉为“数字电路的心脏”,它被广泛应用于航天、军工、民用、日常消费类电子等场景中。
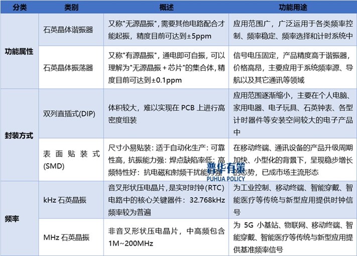
石英晶体元器件按属性可划分为石英晶体谐振器和石英晶体振荡器两类,除上述分类方式外,石英晶体元器件按照封装方式可分为双列直插式(DIP)、表面贴装式(SMD);按频率可分为kHz石英晶振、MHz石英晶振。
石英晶体元器件产品分类介绍

资料来源:普华有策
2、石英晶体元器件产业链情况
石英晶体元器件属于电子元器件行业中的压电石英晶体元器件子行业。石英晶体元器件上游领域主要包括人工水晶/晶片、基座、封装材料等原材料制造以及智能设备研制,下游应用领域主要包括通信设备、移动终端、物联网、汽车电子、智能家居、医疗器械等领域。
石英晶体元器件产业链示意图

资料来源:普华有策
3、石英晶体元器件行业发展趋势
(1)石英晶体元器件朝着小型化方向不断发展
随着通信技术的不断发展,智能电子产品、移动终端等产品功能日益丰富,便捷化、小型化趋势不断增强。在有限的产品空间满足多功能的需求,势必要求电子元器件逐步向小型化方向发展。
石英晶体元器件作为智能电子产品、移动终端等设备的核心电子元器件,为适应上述领域产品小型化发展的工艺要求,石英晶振元器件有下列两大主要技术发展趋势:一是其产品规格尺寸不断缩小,从早期的7050、5032发展到2016、1612;同时,随着微型机电、溅射技术、离子刻蚀、激光和半导体等相关技术的不断成熟,为1210、1008等更小规格尺寸的石英晶体元器件发展提供了技术基础。二是SMD石英晶体元器件占比不断上升。SMD封装石英晶体元器件具有尺寸小、易贴装等特点,已经成为市场主流。
目前,全球石英晶体元器件中SMD晶振占比约为80%。未来,随着消费者对智能电子产品、移动终端等产品小型化需求的进一步升级,将持续推动石英晶体元器件行业向小型化方向发展。
(2)5G、WiFi6、WiFi7技术推动石英晶振高频化发展
随着 5G、WiFi6、WiFi7 技术的成熟,搭载这些技术的终端设备增多。为实现高速、稳定通信,这些技术需要更高频率的载波,对石英晶体元器件的频率要求也随之提高。例如,通讯产品从 2G、3G 到 4G 时代,所需石英晶体元器件频率组件由 3225 规格 24MHz 升为 48MHz,而 5G 通讯产品需求频率及规格进一步提升至 1612 规格 52MHz、76.8MHz、96MHz 等。
目前,高通等芯片平台适配的石英晶体元器件频率从 38.4MHz 向 76.8MHz 升级,联发科、三星、展锐等芯片平台频率从 26MHz 向 52MHz 升级。WiFi 技术从 WiFi5 向 WiFi6、WiFi7 升级,带动中低频段向高频段发展。为满足下游客户需求,业内企业将持续推进产品研发,提升石英晶体元器件频率,抢占 5G、WiFi6、WiFi7 应用市场。
随着 5G、WiFi6、WiFi7 技术的推动,4G、WiFi5 相关网络通讯设备迎来升级换代。我国网络运营商加速对通讯基站、路由器、机顶盒等设备的升级,替换需求旺盛,将显著增加网络通讯设备采购量,带动高频石英晶振产品需求增长。
(3)中高端石英晶振产品进口替代空间较大
中国大陆地区作为石英晶体元器件主要制造基地之一,已经拥有一批优秀的本土企业,但长期以来,本土企业产品主要集中在中低端市场,中高端石英晶振产品对境外,尤其是日本具有较强的依赖性。随着中国大陆地区石英晶振行业技术水平的不断进步,龙头企业不断加大对中高端产品的研发力度,加之更贴近终端市场,能够及时根据市场需求的变化对自身产品做出调整,从而快速抢占下游市场,进一步加快中高端石英晶振产品进口替代的进程。
同时,全球贸易保护主义、单边主义的蔓延致使国际贸易存在一定不确定性,面对国际形势变化,产业链与核心技术的自主可控成为我国电子信息产业发展的关键。石英晶振是频率控制和频率选择基础元器件,关乎电子信息行业发展,高频石英晶振更是5G和WiFi6、WiFi7实现大容量高速传输的必需元器件,决定电子产品的无线通信性能。因此,为确保电子元器件供应的自主可控,国内终端厂商逐步寻求国内供应商的长期合作,确保高频石英晶振等中高端晶振产品的供应稳定。在此背景下,我国中高端石英晶体元器件产品进口替代空间较大。
4、进入本行业的主要障碍
石英晶体元器件行业主要壁垒

资料来源:普华有策
5、石英晶体元器件行业的主要特点
(1)行业技术水平和技术特点
石英晶体元器件频率越低或越高则技术难度越大,而美日等西方国家处在石英晶体元器件行业理论创新的前沿,其中日本技术水平及储备全球领先,频率、尺寸、精度方面走在行业前列,在低频石英晶振、高频石英晶振领域技术优势明显,精工爱普生、日本电波(NDK)、大真空(KDS)等企业已成功将MEMS光刻工艺应用于小型化、高频化、高精度石英晶振量产,在全球范围内的核心竞争优势进一步凸显。
我国台湾地区和我国大陆先后承接日本产业化技术,实现了技术水平的快速发展,其中我国台湾地区在精度、尺寸等方面与日本处于同一水平。国内在晶体元器件开发和装备制造水平不断提升的发展背景下,行业技术水平与日本逐步接近,并突破了光刻工艺、技术认证、原材料采购等壁垒,部分龙头企业依托自身技术与工艺积累,不断加大技术研发投入,并与上游装备制造商以及高校和研究院所联合,开发新设备、新材料、新工艺,实现自主创新、协同创新,逐步抢占中高端产品市场。
(2)行业经营模式
我国石英晶振行业主要有自主品牌(OBM)、ODM、OEM三种经营模式,近年来,国内石英晶振生产企业在品牌渠道建设、产品研发能力、原材料开发、生产设备升级和产能规模等方面取得了长足发展,依托技术突破和成本优势,产品的市场竞争力持续提升,经营模式逐渐从OEM、ODM模式转变成自主品牌(OBM)与ODM/OEM相结合的经营模式,国内领先厂商主要以自有品牌模式参与国内和国际市场竞争。
石英晶体元器件行业通常采用“以销定产、适当备货”的经营模式,即石英晶体元器件厂商在获得下游品牌商或电子制造服务商的供应商认证后,根据客户的订单来安排和组织生产。
目前我国石英晶体谐振器行业厂商采取的销售模式主要有两种,一种是直销模式,依托现有技术水平,利用自主品牌开拓终端客户;另一种是间接销售模式,通过经销商销售或与国际知名公司合作,利用其既有营销渠道,实施订单式生产。
6、石英晶体元器件行业的周期性、区域性和季节性特点
(1)周期性
石英晶体元器件产品应用领域较为广泛,行业整体发展呈增长态势。下游的传统消费电子、网络通讯和家用电器领域受宏观经济政策、居民收入水平、消费者消费偏好等因素影响,呈现出一定的周期性,与宏观经济形势息息相关。
随着石英晶体元器件行业下游应用领域不断扩大、终端电子产品的升级换代不断提升行业整体研发设计能力和品质水平,高品质、高端化产品受经济周期衰退阶段的影响不大,能够保持比较稳定的增长。
(2)区域性
从全球范围看,石英晶体元器件生产企业主要集中在日本、美国和中国等区域。日本是全球石英晶振制造强国,产值约占全球市场的50%以上,处于市场领导地位,精工爱普生、日本电波、大真空等企业的市场占有率长期占据市场前列;美国厂商主要面向美国国内市场,以研究水准较高,产量较小的军工产品为主;中国台湾地区是全球石英晶振的主要产地之一,台湾晶技2021年全球市占率第一;中国大陆地区近年来稳步发展,但在全球的市场占有率仍然很低。中国大陆生产企业主要集中在通讯电子、消费电子制造业的较为发达的长三角、珠三角以及环渤海地区。
(3)季节性
作为电子信息产业基础元件的石英晶体谐振器和振荡器应用领域分布十分广泛,整体上季节性不明显。但在某些应用领域带有一定的季节性,如消费类电子产品等与下游终端客户的新产品发布、节假日促销、消费者购买习惯相关的产业,其中消费电子类产品下半年的销量多于上半年,导致上游产业供货有一定的季节性。
《2025-2031年石英晶体元器件行业细分市场分析投资前景专项报告》涵盖行业全球及中国发展概况、供需数据、市场规模,产业政策/规划、相关技术、竞争格局、上游原料情况、下游主要应用市场需求规模及前景、区域结构、市场集中度、重点企业/玩家,企业占有率、行业特征、驱动因素、市场前景预测,投资策略、主要壁垒构成、相关风险等内容。同时北京普华有策信息咨询有限公司还提供市场专项调研项目、产业研究报告、产业链咨询、项目可行性研究报告、专精特新小巨人认证、市场占有率报告、十五五规划、项目后评价报告、BP商业计划书、产业图谱、产业规划、蓝白皮书、国家级制造业单项冠军企业认证、IPO募投可研、IPO工作底稿咨询等服务。(PHPOLICY:GYF)