公司客服:010-89218002
杜经理:13911702652(微信同号)
张老师:18610339331
电力载波通信行业发展概况、市场规模、产业链及代表企业情况
1、电力载波通信行业概况
电力载波通信(PLC)是一种以现有电力线为传输媒介,借助载波调制技术实现模拟或数字信号传输的专用通信方式。其突出优势在于无需额外敷设通信线路,仅依托电力线即可组建通信网络,因而具备部署成本低、灵活性强和覆盖范围广的特点。PLC技术自早期的载波通信阶段发展至今,已实现从模拟到数字载波的演进。近年来,该技术在传输速率与通信可靠性等方面持续提升,并逐步走向标准化。凭借其依托电力线路传输数据的独特优势,PLC已成为智能电网等场景中的关键通信技术之一。
电力载波通信产业的核心产品主要包括PLC芯片和载波通信单元。PLC芯片作为实现载波通信功能的核心器件,集成了信号调制解调、电力线耦合等关键电路,负责将数据转换为高频载波信号并在电力线路上传输。载波通信单元则是基于PLC芯片构建的完整通信模块,通常包含载波芯片、滤波与耦合电路以及标准化接口等组成部分,可嵌入电能表、集中器等设备,实现电力线上的数据收发。例如,单相或三相高速电力线载波通信单元采用正交频分复用(OFDM)等先进调制技术,在0.7~12MHz频段实现高速数据传输,具有传输速率高、抗干扰性能好等特点,并符合国家电网相关接口规范,能够即插即用地集成于智能电表之中。这些芯片与通信单元共同构成了PLC系统的基础支撑,广泛应用于电网用户用电信息采集、数据集中上传等业务,是电力物联网感知层的重要组成部分。
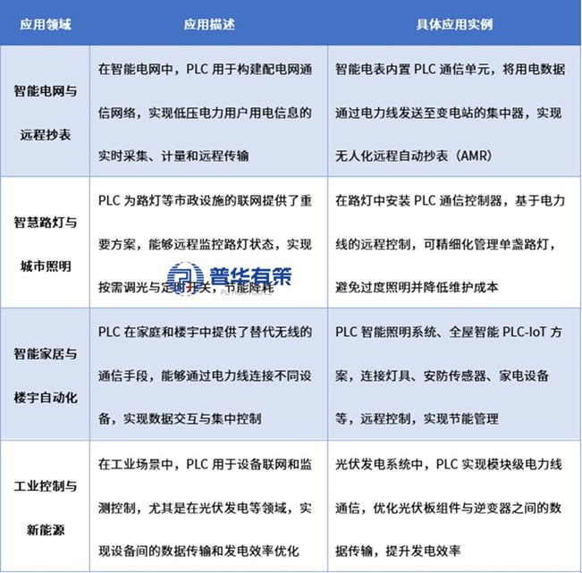
得益于无需重新布线与覆盖范围广的优势,电力载波通信技术的应用范围持续扩大,主要应用领域如下:
电力载波通信技术的具体应用领域情况

资料来源:普华有策
2、电力载波通信行业市场规模
从2021年至2025年,智能电网市场经历了快速增长后逐步步入平稳阶段。2021年市场规模约为154亿元;2022年市场急剧扩张至241.6亿元,受智能电表换装需求的推动,增长率达到56.8%;2023年和2024年增速有所放缓,市场规模分别为267.7亿元和294.5亿元,增速回落至10%;预测2025年全年电力载波通信行业市场规模有望突破320亿元。总体来看,市场在物联网新场景和垂直领域应用的推动下,保持稳步增长,具体情况如下:
2021-2025年中国电力载波通信行业市场规模

资料来源:普华有策
3、电力载波通信行业产业链
电力载波通信行业产业链上游主要涵盖微控制器、集成电路、电阻、电容及半导体等关键元器件,其性能对电力载波通信产品的整体性能具有重要影响;产业链中游为电力载波通信行业的核心环节,主要包括设备制造与系统集成;下游为应用与服务市场,覆盖智能电网、家庭自动化与智能家居、工业控制与物联网等多个领域,其中智能电网是当前最主要的应用方向。电力载波通信行业与下游应用领域之间呈现出显著的共生发展关系。
电力载波通信行业产业链示意图

资料来源:普华有策
4、行业内主要企业情况
(1)力合微
是一家专业的集成电路设计企业,自主研发物联网通信核心基础技术及底层算法并将研发成果集成到自主设计的物联网通信芯片中,主要产品包括物联网通信芯片、模块、整机及系统应用方案。
(2)东软载波
国内电力线载波通信领域的资深企业,产品涵盖载波芯片、通信模组与智能终端,是国家电网采集系统的重要供应商之一。凭借自主研发能力与标准适配优势,参与国网多次招标并实现规模供货。
(3)鼎信通讯
是一家专注于智能电网通信与电力信息化技术的综合解决方案提供商。公司围绕电力线载波通信技术,构建了芯片、模组、终端、平台的一体化业务体系。曾是国家电网集中器及采集终端的核心供应商,产品广泛应用于智能电表、配电自动化、用电信息采集等领域,服务范围覆盖全国多个省份电网公司。近年来,公司积极拓展消防物联网、智慧城市等新兴领域,强化综合业务协同发展能力。
(4)前景无忧
是一家专注于在电力行业配用电领域提供智能物联产品和数字化解决方案的高新技术企业及国家级专精特新“小巨人”企业,提供电力物联网载波通信产品、电力物联网计量产品、电力物联网配网产品和电力数字化解决方案及服务,将新型传感、量测、物联通信、边缘计算和人工智能等数字化技术应用于新型电力系统。
(5)智微电子
主营业务涵盖电力物联网芯片、载波通信单元、量测单元及相关智能终端产品的研发、设计与销售,以及电力物联网领域技术服务。公司长期深耕电力物联网领域,专注于智能电网配用电环节,形成了以“集成电路设计”、“工业操作系统”、“AI电力应用”为核心,协同软硬件系统开发的业务模式。致力于构建涵盖“通信-感知-计算-控制”全链条的电力物联网一体化平台,业务覆盖智能电网、智能家居、智能照明等多个领域,持续深化能源数字化与智能化应用场景的布局。
《2025-2031年电力载波通信行业细分市场分析及投资前景预测报告》涵盖行业全球及中国发展概况、供需数据、市场规模,产业政策/规划、相关技术、竞争格局、上游原料情况、下游主要应用市场需求规模及前景、区域结构、市场集中度、重点企业/玩家,企业占有率、行业特征、驱动因素、市场前景预测,投资策略、主要壁垒构成、相关风险等内容。同时北京普华有策信息咨询有限公司还提供市场专项调研项目、产业研究报告、产业链咨询、项目可行性研究报告、专精特新小巨人认证、市场占有率报告、十五五规划、项目后评价报告、BP商业计划书、产业图谱、产业规划、蓝白皮书、国家级制造业单项冠军企业认证、IPO募投可研、IPO工作底稿咨询等服务。(PHPOLICY:GYF)
目录
第一章 宏观经济环境分析
第一节 全球宏观经济分析
一、2024年全球宏观经济运行概况
二、2025年全球宏观经济趋势预测
第二节 中国宏观经济环境分析
一、2020-2024年中国宏观经济运行概况
二、2025年中国宏观经济趋势预测
第三节 电力载波通信行业社会环境分析
第四节 电力载波通信行业政治法律环境分析
一、行业管理体制分析
二、行业相关发展规划
三、主要产业政策解读
第五节 电力载波通信行业技术环境分析
一、技术发展水平分析
二、技术革新趋势分析
第二章 国际电力载波通信行业发展分析
第一节 国际电力载波通信行业发展现状分析
一、国际电力载波通信行业发展概况
二、主要国家电力载波通信行业的经济效益分析
三、2025-2031年国际电力载波通信行业的发展趋势分析
第二节 主要国家及地区电力载波通信行业发展状况及经验借鉴
一、美国电力载波通信行业发展分析
1、2020-2024年行业规模情况
2、2025-2031年行业前景展望
二、欧洲电力载波通信行业发展分析
1、2020-2024年行业规模情况
2、2025-2031年行业前景展望
三、日韩电力载波通信行业发展分析
1、2020-2024年行业规模情况
2、2025-2031年行业前景展望
四、2020-2024年其他国家及地区电力载波通信行业发展分析
五、国外电力载波通信行业发展经验总结
第三章 2020-2024年中国电力载波通信市场供需分析
第一节 2020-2024年电力载波通信产能分析
一、2020-2024年中国电力载波通信产能及增长率
二、2025-2031年中国电力载波通信产能预测
三、2020-2024年中国电力载波通信产能利用率分析
第二节 2020-2024年电力载波通信产量分析
一、2020-2024年中国电力载波通信产量及增长率
二、2025-2031年中国电力载波通信产量预测
第三节 2020-2024年电力载波通信市场需求分析
一、2020-2024年中国电力载波通信市场需求量及增长率
二、2025-2031年中国电力载波通信市场需求量预测
第四节 2020-2024年中国电力载波通信市场规模分析
第四章 中国电力载波通信产业链结构分析
第一节 中国电力载波通信产业链结构
一、产业链概况
二、特征
第二节 中国电力载波通信产业链演进趋势
一、产业链生命周期分析
二、产业链价值流动分析
三、演进路径与趋势
第三节 中国电力载波通信产业链竞争分析
第五章 2020-2024年电力载波通信行业产业链分析
第一节 2020-2024年电力载波通信行业上游运行分析
一、行业上游介绍
二、行业上游发展状况分析
三、行业上游对电力载波通信行业影响力分析
第二节 2020-2024年电力载波通信行业下游运行分析
一、行业下游介绍
二、行业下游需求占比
三、行业下游发展状况分析
1、A用电力载波通信市场分析
(1)行业发展现状
(2)需求规模
(3)需求前景预测
2、B领域用电力载波通信市场分析
(1)行业发展现状
(2)需求规模
(3)需求前景预测
3、C领域用电力载波通信市场分析
(1)行业发展现状
(2)需求规模
(3)需求前景预测
4、D用电力载波通信市场分析
(1)行业发展现状
(2)需求规模
(3)需求前景预测
5、其他领域用电力载波通信市场分析
第六章 中国电力载波通信行业区域市场分析
第一节 华北地区电力载波通信行业分析
一、2020-2024年行业发展现状分析
二、2020-2024年市场规模情况分析
三、2020-2024年市场需求情况分析
四、2025-2031年行业发展前景预测
第二节 东北地区电力载波通信行业分析
一、2020-2024年行业发展现状分析
二、2020-2024年市场规模情况分析
三、2020-2024年市场需求情况分析
四、2025-2031年行业发展前景预测
第三节 华东地区电力载波通信行业分析
一、2020-2024年行业发展现状分析
二、2020-2024年市场规模情况分析
三、2020-2024年市场需求情况分析
四、2025-2031年行业发展前景预测
第四节 华南地区电力载波通信行业分析
一、2020-2024年行业发展现状分析
二、2020-2024年市场规模情况分析
三、2020-2024年市场需求情况分析
四、2025-2031年行业发展前景预测
第五节 华中地区电力载波通信行业分析
一、2020-2024年行业发展现状分析
二、2020-2024年市场规模情况分析
三、2020-2024年市场需求情况分析
四、2025-2031年行业发展前景预测
第六节 西南地区电力载波通信行业分析
一、2020-2024年行业发展现状分析
二、2020-2024年市场规模情况分析
三、2020-2024年市场需求情况分析
四、2025-2031年行业发展前景预测
第七节 西北地区电力载波通信行业分析
一、2020-2024年行业发展现状分析
二、2020-2024年市场规模情况分析
三、2020-2024年市场需求情况分析
四、2025-2031年行业发展前景预测
第七章 中国电力载波通信行业市场经营情况分析
第一节 2020-2024年行业产值规模分析
第二节 2020-2024年行业基本特点分析
第三节 2020-2024年行业销售收入分析(包含销售模式及销售渠道)
第四节 2020-2024年行业区域结构分析
第八章中国电力载波通信产品价格分析
第一节 2020-2024年中国电力载波通信历年价格
第二节 中国电力载波通信当前市场价格
一、产品当前价格分析
二、产品未来价格预测
第三节 中国电力载波通信价格影响因素分析
第四节 2025-2031年电力载波通信行业未来价格走势预测
第九章 电力载波通信行业竞争格局分析
第一节 电力载波通信行业集中度分析
一、市场集中度分析
二、区域集中度分析
第二节 电力载波通信行业竞争格局分析
一、行业竞争分析
二、与国际产品竞争分析
三、行业竞争格局展望
第三节 中国电力载波通信行业竞争格局综述
一、电力载波通信行业竞争概况
二、重点企业市场占有率分析
1、重点企业资产总计对比分析
2、重点企业从业人员对比分析
3、重点企业营业收入对比分析
4、重点企业利润总额对比分析
5、重点企业负债总额对比分析
第十章 普华.有策对行业重点企业经营状况分析
第一节 A公司
一、企业基本情况
二、企业主要业务概况及电力载波通信产品介绍
三、企业核心竞争力分析
四、企业经营情况分析
第二节 B公司
一、企业基本情况
二、企业主要业务概况及电力载波通信产品介绍
三、企业核心竞争力分析
四、企业经营情况分析
第三节 C公司
一、企业基本情况
二、企业主要业务概况及电力载波通信产品介绍
三、企业核心竞争力分析
四、企业经营情况分析
第四节 D公司
一、企业基本情况
二、企业主要业务概况及电力载波通信产品介绍
三、企业核心竞争力分析
四、企业经营情况分析
第五节 E公司
一、企业基本情况
二、企业主要业务概况及电力载波通信产品介绍
三、企业核心竞争力分析
四、企业经营情况分析
第十一章 电力载波通信行业投资价值评估
第一节 2020-2024年电力载波通信行业产销分析
第二节 2020-2024年电力载波通信行业成长性分析
第三节 2020-2024年电力载波通信行业盈利能力分析
一、主营业务利润率分析
二、总资产收益率分析
第四节 2020-2024年电力载波通信行业偿债能力分析
一、短期偿债能力分析
二、长期偿债能力分析
第十二章PHPOLICY对2025-2031年中国电力载波通信行业发展预测分析
第一节 2025-2031年中国电力载波通信发展环境预测
第二节 2025-2031年我国电力载波通信行业产值预测
第三节 2025-2031年我国电力载波通信行业销售收入预测
第四节 2025-2031年我国电力载波通信行业总资产预测
第五节2025-2031年我国电力载波通信行业市场规模预测
第六节 2025-2031年中国电力载波通信市场形势分析
一、2025-2031年中国电力载波通信生产形势分析预测
二、影响行业发展因素分析
1、有利因素
2、不利因素
第七节 2025-2031年中国电力载波通信市场趋势分析
第十三章 2025-2031年电力载波通信行业投资机会与风险
第一节电力载波通信行业投资机会
一、产业链投资机会
二、细分领域投资机会
三、重点区域投资机会
第二节电力载波通信行业主要壁垒构成
一、技术壁垒
二、资金壁垒
三、人才壁垒
四、其他壁垒
第三节电力载波通信行业投资风险分析
一、政策风险分析
二、技术风险分析
三、供求风险分析
四、宏观经济波动风险分析
五、关联产业风险分析
六、产品结构风险分析
第十四章 普华有策对电力载波通信行业研究结论及投资建议
拔打普华有策全国统一客户服务热线:01089218002,24小时值班热线杜经理:13911702652(微信同号),张老师:18610339331
点击“在线订购”进行报告订购,我们的客服人员将在24小时内与您取得联系
发送邮件到puhua_policy@126.com;或13911702652@139.com,我们的客服人员会在24小时内与您取得联系
您可直接下载“订购协议”,或电话、微信致电我公司工作人员,由我公司工作人员以邮件或微信给您“订购协议”;扫描件或快递原件盖章版
户名:北京普华有策信息咨询有限公司
开户银行:中国农业银行股份有限公司北京复兴路支行
账号:1121 0301 0400 11817
任何客户订购普华有策产品,公司都将出具全额的正规增值税发票。发票我们将以快递形式及时送达。