公司客服:010-89218002
杜经理:13911702652(微信同号)
张老师:18610339331
金融云领域核心洞察:现状、竞争格局及数字化转型下的发展方向
1、金融云领域的发展概况
金融云是指利用云原生、人工智能、大数据等技术,将金融机构的数据、客户、流程及系统等上传到云端,通过构建云网络来提高金融机构迅速发现并解决问题的能力,提升整体工作效率,改善流程,降低运营成本,并为客户提供更便捷的金融服务和金融信息服务。金融云行业的发展旨在为银行、基金、保险等金融机构提供IT资源和互联网运维服务,近年来得到了快速发展,成为推动金融行业数字化转型的关键力量。
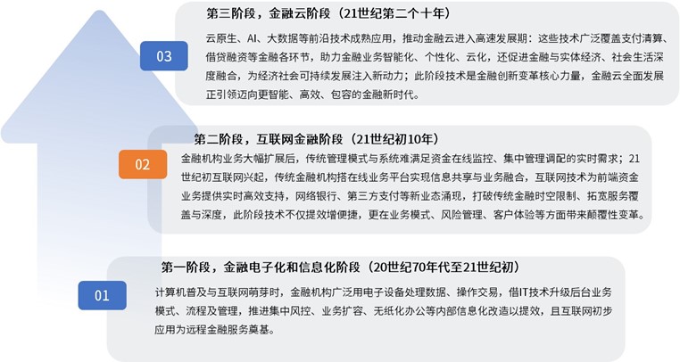
自20世纪60年代以来,科技行业技术就进行不断的迭代创新,带动金融领域业务发生相应变化。在科技发展的驱动下,技术与金融融合主要经历以下三阶段:
金融云领域的发展阶段

资料来源:普华有策
2、金融云领域的发展现状
随着全球数字经济的蓬勃发展,金融云作为底层基础技术之一,已成为推动金融行业数字化转型的核心动力。金融云不仅整合了强大的算力和网络资源,还为人工智能、大数据等新兴技术的应用奠定了坚实的基础,助力金融行业提升运营效率与创新能力。在这一背景下,金融云技术作为推动力,发挥着至关重要的作用,并引领行业向创新发展的方向迈进。
从市场规模来看,中国金融云市场增长迅猛。根据IDC中国金融云市场跟踪数据,2021年中国金融云市场规模已达到65.6亿美元;2022年及2023年,中国金融云市场规模分别为80.5亿美元及88.2亿美元,保持持续增长趋势。这一市场增长背后是不同规模金融机构对金融云技术的不同需求。对于头部金融机构来说,出于自主可控和提升底层技术能力的要求,它们通常采用自主研发与外部采购相结合的方式来搭建混合金融云平台。而中小型金融机构,更加依赖于云计算所带来的成本优势与运营效率提升,通过金融云技术来实现数字化转型,提升其市场竞争力。
从竞争格局来看,金融云市场呈现出多元化和专业化的发展态势。根据企业的资源和业务重心不同,市场主要由综合型云厂商、产品型云厂商、传统IT服务商以及金融科技子公司共同主导。各类企业通过合作与资源整合,共同推动金融云技术的发展与应用。
从国家政策来看,政府不断出台相关政策,推动金融云发展,要求金融机构在技术架构和应用层面实现自主研发与创新,金融机构加速“上云”进程,金融云技术因此成为核心发展领域之一,推动着行业进入应用深化的关键阶段。
综上所述,中国金融云行业正处于重要的发展节点。未来几年,金融云将继续推动金融行业的数字化转型,助力金融机构提升技术能力、提高竞争力,并为实体经济发展带来深远影响。
3、金融云领域的发展趋势
(1)金融行业数字化转型加速
金融机构的数字化转型步伐有望不断加速,未来,随着智能化技术的深入应用与持续创新,将极大促进金融机构业务流程的精细化管理水平,通过大数据、人工智能、区块链等前沿技术赋能,实现风险防控的智能化、客户服务的个性化、运营管理的自动化,从而助力金融机构在决策过程中更加科学、精准、快速响应市场变化。
(2)金融云服务广泛应用
随着我国整体经济增速放缓以及金融机构面临日益增长的盈利压力,采用云服务替代传统的信息系统建设正成为金融数字化领域的发展趋势。金融机构能够通过云服务按需支付使用的资源,有效规避了大规模投资硬件和基础设施的需求,从而实现了成本降低与效率提升的目标。此外,云服务还以其高度的灵活性、可定制性以及快速部署上线的优势,助力金融机构更加敏捷地响应市场变化,进一步巩固并提升其竞争力。
(3)金融领域安全保障体系持续完善
我国金融领域的安全保障法律体系持续完善,自主可控的信创底座日益成熟。以国产CPU、操作系统与数据库等关键技术构建的信创生态体系不断壮大,其成熟度的提升正加速夯实系统集成安全的基础,为金融数字化提供坚实的安全屏障,确保数据安全与业务连续性。
4、行业上下游的关联性及影响
上游产业链主要由核心硬件供应商及支撑性软件厂商构成,涵盖了服务器、存储模块、通讯线路等基层硬件设施,以及操作系统、数据库系统、中间件等支撑性软件;下游则直接面向最终用户群体,包括银行、融资租赁公司、担保公司在内的各类金融机构。
金融云领域与上游行业体现出紧密的关联性,主要体现在软件的开发和应用是建立在上游软硬件平台等支撑环境基础上;金融云领域与下游行业体现出更紧密的关联性,这直接体现在下游客户对相关软件产品和服务的需求上,下游客户金融云的推进速度和推动力度,决定了金融云领域的市场规模、产品形态、市场竞争态势等。
5、行业竞争格局
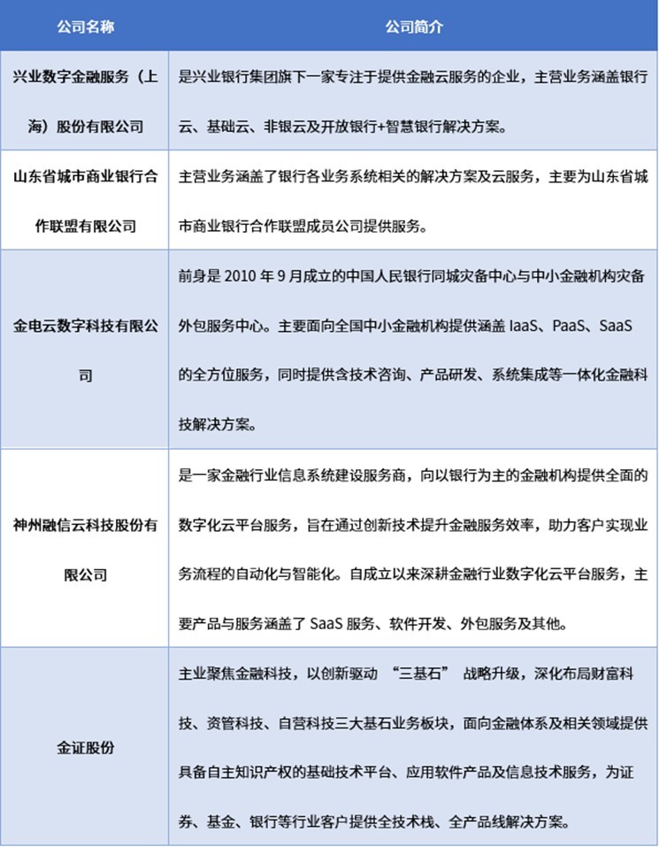
近几年,随着人工智能、大数据等前沿技术的兴起以及金融行业的监管逐渐趋严,金融云托管服务逐步成为了行业发展和竞争的新方向。金融云托管通过降低运营成本、提高业务敏捷性和创新能力,为金融机构提供了新的增长点和竞争优势。目前,金融云托管服务领域由于技术门槛较高、资本投入较大,企业数量相对较少,市场呈现出一定的头部效应。行业内参与者包括兴业数字金融服务(上海)股份有限公司、山东省城市商业银行合作联盟有限公司等机构、金电云数字科技有限公司、神州融信云科技股份有限公司、金证股份等。
金融云领域主要参与者的基本情况

资料来源:普华有策
《2025-2031年金融云行业市场调查研究及发展前景预测报告》涵盖行业全球及中国发展概况、供需数据、市场规模,产业政策/规划、相关技术、竞争格局、上游原料情况、下游主要应用市场需求规模及前景、区域结构、市场集中度、重点企业/玩家,企业占有率、行业特征、驱动因素、市场前景预测,投资策略、主要壁垒构成、相关风险等内容。同时北京普华有策信息咨询有限公司还提供市场专项调研项目、产业研究报告、产业链咨询、项目可行性研究报告、专精特新小巨人认证、市场占有率报告、十五五规划、项目后评价报告、BP商业计划书、产业图谱、产业规划、蓝白皮书、国家级制造业单项冠军企业认证、IPO募投可研、IPO工作底稿咨询等服务。(PHPOLICY:GYF)
目录
第一部分 金融云产业环境透视
第一章 全球金融云行业发展分析
第一节 国际金融云行业发展轨迹综述
第二节 2020-2024年世界金融云行业市场情况
一、世界金融云产业发展现状
二、国际金融云产业发展特点
第三节 2020-2024年部分国家地区金融云行业发展状况
一、美国金融云行业发展分析
二、欧洲金融云行业发展分析
三、日本金融云行业发展分析
第二章 2020-2024年金融云行业市场环境及影响分析(PEST)
第一节 金融云行业政治法律环境(P)
一、行业管理体制分析
二、行业主要法律法规
三、金融云行业标准
四、行业相关发展规划
1、金融云行业国家发展规划
2、金融云行业地方发展规划
五、政策环境对行业的影响
第二节 行业经济环境分析(E)
一、宏观经济形势分析
1、国际宏观经济形势分析
2、国内宏观经济形势分析
3、产业宏观经济环境分析
二、宏观经济环境对行业的影响分析
第三节 行业社会环境分析(S)
一、金融云产业社会环境
1、人口环境分析
2、中国城镇化率
二、社会环境对行业的影响
三、金融云产业发展对社会发展的影响
第四节 行业技术环境分析(T)
一、金融云技术分析
二、金融云技术发展水平
三、技术环境对行业的影响
第二部分 金融云行业深度分析
第三章 我国金融云行业运行现状分析
第一节 我国金融云行业发展状况分析
一、我国金融云行业发展阶段
二、我国金融云行业发展总体概况
三、我国金融云行业发展特点分析
四、我国金融云行业商业模式分析
第二节 2020-2024年金融云行业发展现状
一、2020-2024年我国金融云行业市场规模
二、2020-2024年我国金融云行业发展分析
三、2020-2024年中国金融云企业发展分析
第三节 2020-2024年金融云市场情况分析
一、2020-2024年中国金融云市场总体概况
二、2020-2024年中国金融云产品市场发展分析
第四章 中国金融云所属行业经营效益分析
第一节 中国金融云行业发展现状分析
一、中国金融云行业发展主要特点
二、中国金融云行业发展因素分析
1、中国金融云行业发展的驱动因素
2、中国金融云行业发展的障碍因素
第二节 中国金融云行业运行状况分析
第三节 中国金融云行业供需平衡分析
一、中国金融云行业供给情况分析
1、中国金融云行业总产值分析
2、中国金融云行业产成品分析
二、中国金融云行业需求情况分析
1、中国金融云行业销售产值分析
2、中国金融云行业销售收入分析
三、中国金融云行业产销率分析
第四节 中国金融云行业进出口市场分析
一、中国金融云行业进出口状况综述
二、中国金融云行业出口市场分析
1、行业出口政策
2、行业出口产品结构
三、中国金融云行业进口市场分析
1、行业进口政策
2、行业进口产品结构
第五章 中国金融云行业区域市场分析
第一节 华北地区金融云行业分析
一、2020-2024年行业发展现状分析
二、2020-2024年市场规模情况分析
三、2020-2024年市场需求情况分析
四、2025-2031年行业发展前景预测
第二节 东北地区金融云行业分析
一、2020-2024年行业发展现状分析
二、2020-2024年市场规模情况分析
三、2020-2024年市场需求情况分析
四、2025-2031年行业发展前景预测
第三节 华东地区金融云行业分析
一、2020-2024年行业发展现状分析
二、2020-2024年市场规模情况分析
三、2020-2024年市场需求情况分析
四、2025-2031年行业发展前景预测
第四节华南地区金融云行业分析
一、2020-2024年行业发展现状分析
二、2020-2024年市场规模情况分析
三、2020-2024年市场需求情况分析
四、2025-2031年行业发展前景预测
第五节 华中地区金融云行业分析
一、2020-2024年行业发展现状分析
二、2020-2024年市场规模情况分析
三、2020-2024年市场需求情况分析
四、2025-2031年行业发展前景预测
第六节 西部地区金融云行业分析
一、2020-2024年行业发展现状分析
二、2020-2024年市场规模情况分析
三、2020-2024年市场需求情况分析
四、2025-2031年行业发展前景预测
第六章 中国金融云行业需求市场分析
第一节 A行业运营状况分析
一、行业供给情况
二、行业需求情况
三、行业财务运营情况
1、行业盈利能力分析
2、行业运营能力分析
3、行业偿债能力分析
4、行业发展能力分析
四、A行业与金融云行业需求相关性分析
第二节 B行业运营状况分析
一、行业供给情况
二、行业需求情况
三、行业财务运营情况
1、行业盈利能力分析
2、行业运营能力分析
3、行业偿债能力分析
4、行业发展能力分析
四、行业与金融云行业需求相关性分析
第三节 C行业运营状况分析
一、行业供给情况
二、行业需求情况
三、行业财务运营情况
1、行业盈利能力分析
2、行业运营能力分析
3、行业偿债能力分析
4、行业发展能力分析
四、行业与金融云行业需求相关性分析
第三部分 金融云市场全景调研
第七章 行业产业结构分析
第一节 金融云产业结构分析
一、市场细分充分程度分析
二、各细分市场占总市场的结构比例
第二节 产业价值链条的结构及整体竞争优势分析
一、产业价值链条的构成
二、产业链条的竞争优势与劣势分析
第三节 产业结构发展预测
一、产业结构调整指导政策分析
二、产业结构调整方向分析
第八章 中国金融云行业细分产品分析
第一节 a产品市场潜力分析
一、a产品种类分析
二、a产品市场发展现状
三、a产品技术水平分析
1、a产品技术活跃程度分析
2、a产品技术领先企业分析
3、a产品热门技术分析
四、a产品典型企业分析
五、a产品应用领域分析
六、a产品市场容量预测
第二节 b产品市场潜力分析
一、b产品种类分析
二、b产品市场发展现状
三、b产品技术水平分析
1、b产品技术活跃程度分析
2、b产品技术领先企业分析
3、b产品热门技术分析
四、b产品典型企业分析
五、b产品应用领域分析
六、b产品市场容量预测
第三节 c产品市场潜力分析
一、c产品种类分析
二、c产品市场发展现状
三、c产品技术水平分析
1、c产品技术活跃程度分析
2、c产品技术领先企业分析
3、c产品热门技术分析
四、c产品典型企业分析
五、c产品应用领域分析
六、c产品市场容量预测
第四部分 金融云行业竞争格局分析
第九章 金融云产业重点区域市场分析
第一节 中国金融云产业区域发展特色分析
一、A地区金融云产业发展特色分析
二、B区金融云产业发展特色分析
三、其他地区金融云产业发展特色分析
第二节 金融云重点区域市场分析预测
一、行业总体区域结构特征及变化
1、区域结构总体特征
2、行业区域集中度分析
3、行业区域分布特点分析
4、行业规模指标区域分布分析
5、行业效益指标区域分布分析
6、行业企业数的区域分布分析
二、金融云重点区域市场分析
第十章 中国金融云行业市场竞争分析
第一节 中国金融云行业国内竞争格局分析
一、国内金融云行业区域分布格局
二、国内金融云行业企业规模格局
三、国内金融云行业企业性质格局
第二节 中国金融云行业集中度分析
一、行业销售收入集中度分析
二、行业利润集中度分析
三、行业工业总产值集中度分析
第三节 中国金融云行业五力模型分析
一、行业现有企业竞争
二、上游议价能力分析
三、下游议价能力分析
四、潜在进入者威胁
五、行业替代品威胁
第十一章 金融云行业领先企业经营形势分析
第一节A公司
一、企业发展简况分析
二、企业财务指标分析
三、企业金融云产品介绍
四、企业核心竞争力分析
第二节 B公司
一、企业发展简况分析
二、企业财务指标分析
三、企业金融云产品介绍
四、企业核心竞争力分析
第三节 C公司
一、企业发展简况分析
二、企业财务指标分析
三、企业金融云产品介绍
四、企业核心竞争力分析
第四节 D公司
一、企业发展简况分析
二、企业财务指标分析
三、企业金融云产品介绍
四、企业核心竞争力分析
五、企业发展战略分析
第五节 E公司
一、企业发展简况分析
二、企业财务指标分析
三、企业金融云产品介绍
四、企业核心竞争力分析
第六节 重点企业市场占有率分析
第五部分 金融云行业发展前景展望
第十二章 2025-2031年金融云行业前景及趋势预测
第一节 2025-2031年金融云市场发展前景
一、2025-2031年金融云市场发展潜力
二、2025-2031年金融云市场发展前景展望
三、2025-2031年金融云细分行业发展前景分析
第二节 2025-2031年金融云市场发展趋势预测
一、2025-2031年金融云行业发展趋势
二、2025-2031年金融云市场规模预测
第三节 2025-2031年中国金融云行业供需预测
一、2025-2031年中国金融云行业供给预测
二、2025-2031年中国金融云行业产量预测
三、2025-2031年中国金融云市场销量预测
第十三章 2025-2031年金融云行业投资机会与风险防范
第一节 2025-2031年金融云行业投资机会
一、产业链投资机会
二、细分市场投资机会
三、重点区域投资机会
四、金融云行业投资机遇
第二节 2025-2031年金融云行业投资风险分析
一、政策风险分析
二、技术风险分析
三、供求风险分析
四、宏观经济波动风险分析
五、关联产业风险分析
六、其他风险
第六部分 金融云行业发展战略研究
第十四章 2025-2031年金融云行业面临的困境及对策
第一节 金融云行业面临的困境
第二节 金融云企业面临的困境及对策
第三节 中国金融云行业存在的问题及对策
一、中国金融云行业存在的问题
二、金融云行业发展的建议对策
1、把握国家投资的契机
2、竞争性战略联盟的实施
3、企业自身应对策略
第四节 中国金融云市场发展面临的挑战与对策
第十五章 投资建议
第一节 行业发展策略建议
第二节 行业投资方向建议
拔打普华有策全国统一客户服务热线:01089218002,24小时值班热线杜经理:13911702652(微信同号),张老师:18610339331
点击“在线订购”进行报告订购,我们的客服人员将在24小时内与您取得联系
发送邮件到puhua_policy@126.com;或13911702652@139.com,我们的客服人员会在24小时内与您取得联系
您可直接下载“订购协议”,或电话、微信致电我公司工作人员,由我公司工作人员以邮件或微信给您“订购协议”;扫描件或快递原件盖章版
户名:北京普华有策信息咨询有限公司
开户银行:中国农业银行股份有限公司北京复兴路支行
账号:1121 0301 0400 11817
任何客户订购普华有策产品,公司都将出具全额的正规增值税发票。发票我们将以快递形式及时送达。