公司客服:010-89218002
杜经理:13911702652(微信同号)
张老师:18610339331
IT服务行业市场概况、行业特征、发展驱动与竞争格局
1、IT服务总体市场概况
IT服务是指为支撑组织用户的业务运营或个人用户的任务执行,覆盖IT应用系统全生命周期各阶段所提供的一系列专业化服务的总称。从服务阶段维度划分,IT服务涵盖前期阶段的IT咨询与培训服务,中期阶段的定制开发、系统集成及部署实施服务,后期阶段的IT运维升级与IT运营管理服务,以及贯穿全生命周期的IT安全保障服务等关键环节。从服务内容维度划分,IT服务具体包含专业服务、维护服务及运营服务三大类别:其中专业服务涉及IT咨询服务、IT基础架构建设服务以及IT系统定制化开发服务等;维护服务包含IT基础架构运维服务及相关软硬件产品的专业技术支持等;运营服务则涵盖业务流程外包、系统运营外包等IT外包运营服务类型。
据统计,2024年我国IT服务总收入为9.22万亿元,较2023年增长11.00%,2021-2024年,我国IT服务收入规模从50248亿元增长至92190亿元,IT服务业收入逐年上涨,且增速较快,体现了我国市场庞大的IT服务的需求。
2021-2024年我国IT服务收入规模情况

资料来源:普华有策
2、IT服务行业特征
(1)行业周期性特征
IT服务行业下游覆盖互联网、金融、能源、教育等多个领域,并广泛服务于政府机构,其信息化需求具有显著的跨行业特性。当宏观经济及下游行业处于景气周期时,IT服务需求将随下游数字化转型投入的增长而同步扩张;而在行业景气度下行阶段,下游企业通常会通过优化IT基础设施架构、强化运维管理等措施提升运营效率,从而持续产生IT服务需求。基于上述双重驱动机制,IT服务行业整体呈现弱周期性特征,对单一行业景气波动的敏感度较低。
(2)行业区域分布特征
IT服务市场规模与区域信息化建设投入呈显著正相关关系。由于经济发达地区通常具备更高的数字化成熟度,其政府及企业在信息化基础设施、技术应用等领域的资金投入规模更大,进而形成更具规模的IT服务需求市场。因此,行业资源呈现向经济发达地区及核心城市集群化分布的特点,形成较为明显的区域性特征。
(3)行业季节性特征
IT服务行业主要客户群体包括互联网、金融等领域的头部企业及政府机构,这类客户普遍实行预算管理制度与集中采购机制。其典型采购流程表现为:上半年完成年度信息化需求规划与预算审批,下半年推进具体项目实施及验收交付。受此业务节奏影响,行业内企业营收往往在第四季度呈现季节性峰值,但从全年维度观察,整体季节性波动幅度可控,未形成显著的全年周期性特征。
3、行业发展趋势
IT服务行业发展趋势

资料来源:普华有策
4、影响行业发展的因素
(1)有利因素
1)国家产业政策推动行业持续发展
近年来,数字化转型成为企业发展的关键驱动力,国家层面密集出台政策构建支撑体系。2021年3月,《“十四五”规划和2035年远景目标纲要》确立顶层方向,提出以数字化转型整体驱动生产、生活和治理方式变革,激活数据要素潜能;同年12月,《“十四五”国家信息化规划》聚焦落地,明确推进公共安全、交通、能源等重点领域公共基础设施的数字化智能化升级,构建泛在智联的数字基础设施体系。2023年2月,《数字中国建设整体布局规划》进一步深化实施路径,强调优化算力基础设施梯次布局,促进东西部算力协同,并加强传统基础设施的数字化改造。2024年3月,《大规模设备更新和消费品以旧换新行动方案》则下沉至企业实操层面,以“高端化、智能化、绿色化和数字化”为重点推动设备更新。这一系列政策从战略引领到设施升级再到企业赋能层层递进,为行业健康可持续发展奠定了坚实的制度基础。
2)信息技术的发展及下游应用领域拓展推动市场持续发展
近年来,随着信息技术的发展,企业信息化进程不断推进,IT基础架构建设及升级的需求不断增长,随着大数据、云计算、物联网、人工智能等新兴技术的落地推广,极大的丰富了IT服务行业的技术手段和服务实现方式,为信息化建设领域进一步发展提供了技术支撑。同时,制造业、农业等领域企业也逐步探索信息技术与其产业的结合,相关产业政策也指出要加快公共安全、交通、城管、民生、生态环保、农业、水利、能源等领域公共基础设施的数字化、智能化升级,IT服务行业的下游应用领域将不断拓展,市场空间有望进一步扩大。
(2)不利因素
1)技术人才短缺
随着IT服务行业市场规模不断扩大,行业内高端技术人才需求将不断扩大。IT服务行业对于人才的综合能力要求较高,一方面要求技术人员掌握各个厂商主流产品的性能特征及运维方式,另一方面还要求技术人员熟悉不同行业的IT环境、业务流程和运维服务模式。高端技术人才的培养需要较长的时间,因此行业规模的扩张和人才供应不足导致高端技术人才缺乏,在一定程度上制约着行业发展。
2)市场竞争趋于激烈
IT服务行业广阔的市场前景将吸引越来越多的市场参与者,同时行业内现有企业正通过不断提高研发实力、产品技术含量和服务品质以提升自身竞争能力,并凭借其丰富的IT服务经验拓展其下游应用领域,从而不断提升市场份额。未来,IT服务行业的市场竞争将愈加激烈。
5、行业竞争格局
IT服务行业具有广泛的覆盖范围和快速的发展态势,市场参与者众多。行业内企业基于服务类型、应用领域及服务区域的差异化布局,形成了各具特色的竞争优势,同时业务范畴存在一定交叉,整体呈现较为分散的竞争格局。本企业所处的细分领域主要包含IT设备分销商、系统集成商及第三方运维服务商三类主体。目前,业界尚未有权威机构发布该行业的市场份额及企业排名数据。
伴随数字化转型进程的持续深化,企业信息化建设需求正逐步向复杂的IT基础架构整体解决方案升级,这对IT服务提供商的行业认知深度、项目实施经验以及技术和服务能力提出了更高要求。在市场竞争日趋激烈的背景下,以提供本地化服务为主的小型服务商将承受更大的竞争压力;而具备较强综合实力的大中型服务商则有望通过持续竞争实现市场份额的扩张,并依托其丰富的IT服务经验向更广泛的下游应用领域延伸。可以预见,未来大中型服务商之间的竞争也将进一步加剧。
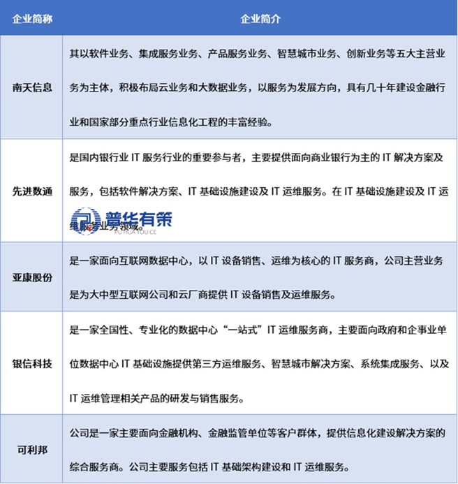
行业内的主要企业南天信息、先进数通、亚康股份、银信科技、可利邦等。
行业内的主要企业介绍

资料来源:普华有策
《2025-2031年IT服务行业市场调研及发展趋势预测报告》涵盖行业全球及中国发展概况、供需数据、市场规模,产业政策/规划、相关技术/专利、竞争格局、上游原料情况、下游主要应用市场需求规模及前景、区域结构、市场集中度、重点企业/玩家,企业占有率、行业特征、驱动因素、市场前景预测,投资策略、主要壁垒构成、相关风险等内容。同时北京普华有策信息咨询有限公司还提供市场专项调研项目、产业研究报告、产业链咨询、项目可行性研究报告、专精特新小巨人认证、市场占有率报告、十五五规划、项目后评价报告、BP商业计划书、产业图谱、产业规划、蓝白皮书、国家级制造业单项冠军企业认证、IPO募投可研、IPO工作底稿咨询等服务。(PHPOLICY:GYF)
目录
第一章 IT服务行业相关概述
第一节 IT服务行业定义及分类
一、行业定义
二、行业特性及在国民经济中的地位及影响
第二节 IT服务行业特点及模式
一、IT服务行业发展特征
二、IT服务行业经营模式
第三节 IT服务行业产业链分析
一、产业链结构
二、IT服务行业主要上游2020-2024年供给规模分析
三、IT服务行业主要上游2020-2024年价格分析
四、IT服务行业主要上游2025-2031年发展趋势分析
五、IT服务行业主要下游2020-2024年发展概况分析
六、IT服务行业主要下游2025-2031年发展趋势分析
第二章 IT服务行业全球发展分析
第一节 全球IT服务市场总体情况分析
一、全球IT服务行业的发展特点
二、全球IT服务市场结构
三、全球IT服务行业市场规模分析
四、全球IT服务行业竞争格局
五、全球IT服务市场区域分布
六、全球IT服务行业市场规模预测
第二节 全球主要国家(地区)市场分析
一、欧洲
1、欧洲IT服务行业市场规模
2、欧洲IT服务市场结构
3、2025-2031年欧洲IT服务行业发展前景预测
二、北美
1、北美IT服务行业市场规模
2、北美IT服务市场结构
3、2025-2031年北美IT服务行业发展前景预测
三、日韩
1、日韩IT服务行业市场规模
2、日韩IT服务市场结构
3、2025-2031年日韩IT服务行业发展前景预测
四、其他
第三章 《国民经济行业分类与代码》中IT服务所属行业2025-2031年规划概述
第一节 2020-2024年所属行业发展回顾
一、2020-2024年所属行业运行情况
二、2020-2024年所属行业发展特点
三、2020-2024年所属行业发展成就
第二节 IT服务行业所属行业2025-2031年规划解读
一、2025-2031年规划的总体战略布局
二、2025-2031年规划对经济发展的影响
三、2025-2031年规划的主要目标
第四章 2025-2031年行业发展环境分析
第一节 2025-2031年世界经济发展趋势
第二节 2025-2031年我国经济面临的形势
第三节 2025-2031年我国对外经济贸易预测
第四节2025-2031年行业技术环境分析
一、行业相关技术
二、行业专利情况
1、中国IT服务专利申请
2、中国IT服务专利公开
3、中国IT服务热门申请人
4、中国IT服务热门技术
第五节2025-2031年行业社会环境分析
第五章 普华有策对IT服务行业总体发展状况
第一节 IT服务行业特性分析
第二节 IT服务产业特征与行业重要性
第三节 2020-2024年IT服务行业发展分析
一、2020-2024年IT服务行业发展态势分析
二、2020-2024年IT服务行业发展特点分析
三、2025-2031年区域产业布局与产业转移
第四节 2020-2024年IT服务行业规模情况分析
一、行业单位规模情况分析
二、行业人员规模状况分析
三、行业资产规模状况分析
四、行业市场规模状况分析
第五节 2020-2024年IT服务行业财务能力分析与2025-2031年预测
一、行业盈利能力分析与预测
二、行业偿债能力分析与预测
三、行业营运能力分析与预测
四、行业发展能力分析与预测
第六章 POLICY对2025-2031年我国IT服务市场供需形势分析
第一节 我国IT服务市场供需分析
一、2020-2024年我国IT服务行业供给情况
二、2020-2024年我国IT服务行业需求情况
1、IT服务行业需求市场
2、IT服务行业客户结构
3、IT服务行业区域需求结构
三、2020-2024年我国IT服务行业供需平衡分析
第二节 IT服务产品市场应用及需求预测
一、IT服务产品应用市场总体需求分析
1、IT服务产品应用市场需求特征
2、IT服务产品应用市场需求总规模
二、2025-2031年IT服务行业领域需求量预测
1、2025-2031年IT服务行业领域需求产品功能预测
2、2025-2031年IT服务行业领域需求产品市场格局预测
第七章 我国IT服务行业运行分析
第一节 我国IT服务行业发展状况分析
一、我国IT服务行业发展阶段
二、我国IT服务行业发展总体概况
第二节 2020-2024年IT服务行业发展现状
一、2020-2024年我国IT服务行业市场规模(增速)
二、2020-2024年我国IT服务行业发展分析
三、2020-2024年中国IT服务企业发展分析
第三节 2020-2024年IT服务市场情况分析
一、2020-2024年中国IT服务市场总体概况
二、2020-2024年中国IT服务市场发展分析
第四节 我国IT服务市场价格走势分析
一、IT服务市场定价机制组成
二、IT服务市场价格影响因素
三、2020-2024年IT服务价格走势分析
四、2025-2031年IT服务价格走势预测
第八章 POLICY对中国IT服务市场规模分析
第一节 2020-2024年中国IT服务市场规模分析
第二节 2020-2024年我国IT服务区域结构分析
第三节 2020-2024年中国IT服务区域市场规模
一、2020-2024年东北地区市场规模分析
二、2020-2024年华北地区市场规模分析
三、2020-2024年华东地区市场规模分析
四、2020-2024年华中地区市场规模分析
五、2020-2024年华南地区市场规模分析
六、2020-2024年西部地区市场规模分析
第四节 2025-2031年中国IT服务区域市场前景预测
一、2025-2031年东北地区市场前景预测
二、2025-2031年华北地区市场前景预测
三、2025-2031年华东地区市场前景预测
四、2025-2031年华中地区市场前景预测
五、2025-2031年华南地区市场前景预测
六、2025-2031年西部地区市场前景预测
第九章 普●华●有●策对2025-2031年IT服务行业产业结构调整分析
第一节 IT服务产业结构分析
一、市场细分充分程度分析
二、下游应用领域需求结构占比
三、领先应用领域的结构分析(所有制结构)
第二节 产业价值链条的结构分析及产业链条的整体竞争优势分析
一、产业价值链条的构成
二、产业链条的竞争优势与劣势分析
第十章 IT服务行业竞争力优势分析
第一节 IT服务行业竞争力优势分析
一、行业整体竞争力评价
二、行业竞争力评价结果分析
三、竞争优势评价及构建建议
第二节 中国IT服务行业竞争力剖析
第三节 IT服务行业SWOT分析
一、IT服务行业优势分析
二、IT服务行业劣势分析
三、IT服务行业机会分析
四、IT服务行业威胁分析
第十一章 2025-2031年IT服务行业市场竞争策略分析
第一节 行业总体市场竞争状况分析
一、IT服务行业竞争结构分析
1、现有企业间竞争
2、潜在进入者分析
3、替代品威胁分析
4、供应商议价能力
5、客户议价能力
6、竞争结构特点总结
二、IT服务行业企业间竞争格局分析
1、不同规模企业竞争格局
2、不同所有制企业竞争格局
3、不同区域企业竞争格局
三、IT服务行业集中度分析
1、市场集中度分析
2、企业集中度分析
3、区域集中度分析
第二节 中国IT服务行业竞争格局综述
一、IT服务行业竞争概况
二、重点企业市场占有率分析
三、IT服务行业主要企业竞争力分析
1、重点企业资产总计对比分析
2、重点企业从业人员对比分析
3、重点企业营业收入对比分析
4、重点企业利润总额对比分析
5、重点企业负债总额对比分析
第三节 2020-2024年IT服务行业竞争格局分析
一、国内主要IT服务企业动向
二、国内IT服务企业拟在建项目分析
三、我国IT服务市场集中度分析
第四节 IT服务企业竞争策略分析
一、提高IT服务企业竞争力的策略
二、影响IT服务企业核心竞争力的因素及提升途径
第十二章 普华有策对行业重点企业发展形势分析
第一节 企业一
一、企业概况及IT服务产品介绍
二、企业核心竞争力分析
三、企业主要利润指标分析
四、2020-2024年主要经营数据指标
五、企业发展战略规划
第二节 企业二
一、企业概况及IT服务产品介绍
二、企业核心竞争力分析
三、企业主要利润指标分析
四、2020-2024年主要经营数据指标
五、企业发展战略规划
第三节 企业三
一、企业概况及IT服务产品介绍
二、企业核心竞争力分析
三、企业主要利润指标分析
四、2020-2024年主要经营数据指标
五、企业发展战略规划
第四节 企业四
一、企业概况及IT服务产品介绍
二、企业核心竞争力分析
三、企业主要利润指标分析
四、2020-2024年主要经营数据指标
五、企业发展战略规划
第五节 企业五
一、企业概况及IT服务产品介绍
二、企业核心竞争力分析
三、企业主要利润指标分析
四、2020-2024年主要经营数据指标
五、企业发展战略规划
第十三章 普●华●有●策对2025-2031年IT服务行业投资前景展望
第一节 IT服务行业2025-2031年投资机会分析
一、IT服务行业典型项目分析
二、可以投资的IT服务模式
三、2025-2031年IT服务投资机会
第二节 2025-2031年IT服务行业发展预测分析
一、产业集中度趋势分析
二、2025-2031年行业发展趋势
三、2025-2031年IT服务行业技术开发方向
四、总体行业2025-2031年整体规划及预测
第三节 2025-2031年规划将为IT服务行业找到新的增长点
第十四章 普●华●有●策对 2025-2031年IT服务行业发展趋势及投资风险分析
第一节 2020-2024年IT服务存在的问题
第二节 2025-2031年发展预测分析
一、2025-2031年IT服务发展方向分析
二、2025-2031年IT服务行业发展规模预测
三、2025-2031年IT服务行业发展趋势预测
四、2025-2031年IT服务行业发展重点
第三节 2025-2031年行业进入壁垒分析
一、技术壁垒分析
二、资金壁垒分析
三、政策壁垒分析
四、其他壁垒分析
第四节 2025-2031年IT服务行业投资风险分析
一、竞争风险分析
二、原材料风险分析
三、人才风险分析
四、技术风险分析
五、其他风险分析
拔打普华有策全国统一客户服务热线:01089218002,24小时值班热线杜经理:13911702652(微信同号),张老师:18610339331
点击“在线订购”进行报告订购,我们的客服人员将在24小时内与您取得联系
发送邮件到puhua_policy@126.com;或13911702652@139.com,我们的客服人员会在24小时内与您取得联系
您可直接下载“订购协议”,或电话、微信致电我公司工作人员,由我公司工作人员以邮件或微信给您“订购协议”;扫描件或快递原件盖章版
户名:北京普华有策信息咨询有限公司
开户银行:中国农业银行股份有限公司北京复兴路支行
账号:1121 0301 0400 11817
任何客户订购普华有策产品,公司都将出具全额的正规增值税发票。发票我们将以快递形式及时送达。