公司客服:010-89218002
杜经理:13911702652(微信同号)
张老师:18610339331
休闲健康食品行业发展态势、竞争壁垒及前景研究
1、休闲健康食品行业概况
休闲健康食品主要指人们在闲暇时光食用的非主食类食品,具有多元化的消费场景和广泛的适用范围,能够有效缓解压力、愉悦身心。该品类可归纳为三大类:标准化长效保质期零食(包括膨化食品、果冻、坚果、糖果等);短保质期卤制品;(非)标准化烘焙食品。
在休闲健康食品的三大类别中,标准化长效保质期零食占据主导地位,其产品种类最为丰富,市场规模最大,且发展历史最为悠久。目前,多数食品生产与销售企业的核心业务均集中于这一领域。
伴随经济发展和消费升级,消费者的食用场景日趋多元化,产品选择日益丰富,对健康生活方式、健康食品及良好饮食习惯的追求愈发显著。这种健康意识的提升推动了高端休闲健康食品市场的快速发展。当前,休闲健康食品行业呈现以下两大特征:
休闲健康食品行业特征

资料来源:普华有策
2、休闲健康食品行业发展趋势
(1)健康化需求持续深化
随着居民可支配收入的稳步提升,消费者对休闲健康食品的认知维度不断拓展,已从基础的国家质检标准合规性要求,逐步转向对产品营养成分的系统化关注。这一消费理念的演进促使休闲食品行业加速转型升级,在购买决策中,消费者对营养价值的重视程度显著提高,推动产品向多元化、健康化及高附加值方向持续优化。
(2)个性化创新与高端化趋势凸显
当前休闲健康食品的消费群体呈现明显的年轻化特征。基于这一市场结构变化,企业亟需强化针对年轻客群的产品研发能力,并在包装设计、营销传播等维度精准契合其消费偏好。伴随消费观念的迭代升级,新生代消费者对传统休闲食品品类的需求趋于饱和,转而追求兼具创新理念与差异化形态的休闲健康食品解决方案。
值得注意的是,消费结构的持续优化使得品牌价值、包装品质及原料溯源等要素成为营养价值的重要背书依据。由此,品牌化建设与高端化定位正逐步成为休闲健康食品消费决策的核心特征,这种健康化需求的深化发展必然引致行业整体向高端化方向演进。
(3)营销模式持续革新
休闲健康食品产业链的终端环节主要由经销商及零售商构成,其销售渠道呈现线上线下双轨并行的格局:线上渠道以淘宝、天猫、京东、拼多多等主流电商平台为主体;线下渠道则涵盖个体零售网点、大型商超卖场及品牌连锁门店等多元形态。
近年来,随着数字经济的蓬勃发展,特别是电商平台的快速崛起,休闲健康食品行业积极探索新型营销模式。除传统线下分销体系外,越来越多品牌通过电商平台、社交媒体等数字化渠道实现销售网络的延伸与拓展,有效推动了市场规模的结构性扩容。
(4)品牌竞争格局日趋白热化
在消费者需求持续释放与产品类型不断丰富的双重驱动下,休闲食品市场迎来新一轮品牌入局潮,市场竞争强度呈现显著上升态势。
3、休闲健康食品行业壁垒
(1)销售渠道壁垒
在当前高度竞争的市场环境中,销售渠道是企业实现市场份额快速扩张的关键战略资源,对销售渠道的有效掌控将赋予企业显著的市场竞争优势。现阶段,休闲健康食品行业的领先企业已在全国各主要省市及核心销售区域构建起由终端销售网点与经销商网络构成的完整营销体系。与此同时,这些企业通过长期运营实践,已系统掌握了渠道管理、维护与优化的专业方法论及实操经验。对于市场新进入者而言,在销售渠道的体系化建设与精细化运营方面将面临显著挑战。
(2)技术壁垒
休闲健康食品行业的产品生产工艺具有较高同质化特征,其市场竞争力主要依赖于产品配方创新与口味差异化开发,这对企业的研发创新能力提出了更高要求。经过多年发展,行业内规模化企业普遍设立了专业化的研发中心,建立了完善的研发创新体系,并逐步积累了具有自主知识产权的专利技术与非专利技术诀窍。因此,具备核心技术优势的休闲健康食品制造企业将在本行业形成显著的技术准入门槛。
4、行业竞争格局
健康食品市场竞争呈现多维度态势:市场中既有传统保健食品企业深耕,也有新兴品牌借创新产品与营销策略快速崛起,品牌间竞争不仅聚焦产品质量与功效,还延伸至品牌形象塑造、市场渠道布局及消费者忠诚度培育;消费者需求日趋多样化,推动企业持续推出功能性食品、有机食品、低糖低脂食品等热点产品,产品创新与研发能力成为企业核心竞争力的重要体现;销售渠道愈发多元,线上电商、线下超市、专卖店及跨境电商并行,企业需构建完善渠道网络以提升产品覆盖率与市场渗透率;同时,不同地区消费者需求与偏好的差异使市场带有地域性特征,企业需针对区域特点制定差异化营销策略。
5、政策的影响
政策引导下消费需求与供给创新共振,健康零食占比提升,产业链上下游协同升级,却也因合规成本上升加剧行业洗牌;未来,政策还将推动精准营养、绿色可持续发展及全球标准互认,整体重塑行业竞争格局,企业需以研发创新与合规经营为核心,方能把握机遇。
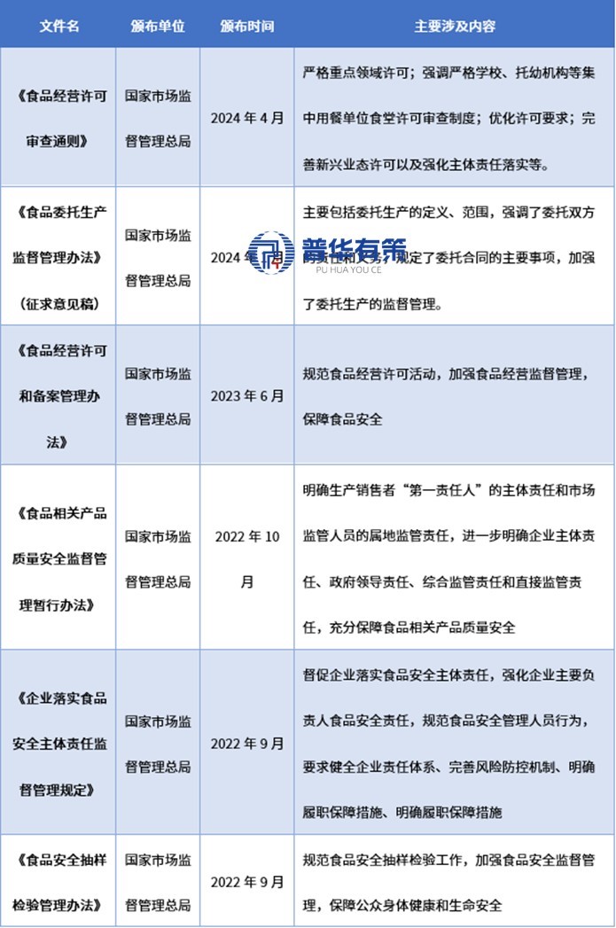
主要法律法规和政策

资料来源:普华有策
《2025-2031年休闲健康食品行业细分市场调研及投资可行性分析报告》涵盖行业全球及中国发展概况、供需数据、市场规模,产业政策/规划、相关技术、竞争格局、上游原料情况、下游主要应用市场需求规模及前景、区域结构、市场集中度、重点企业/玩家,企业占有率、行业特征、驱动因素、市场前景预测,投资策略、主要壁垒构成、相关风险等内容。同时北京普华有策信息咨询有限公司还提供市场专项调研项目、产业研究报告、产业链咨询、项目可行性研究报告、专精特新小巨人认证、市场占有率报告、十五五规划、项目后评价报告、BP商业计划书、产业图谱、产业规划、蓝白皮书、国家级制造业单项冠军企业认证、IPO募投可研、IPO工作底稿咨询等服务。(PHPOLICY:GYF)
报告目录:
第一章 2020-2024年中国休闲健康食品行业发展概述
第一节 中国休闲健康食品行业上下游产业链分析
一、产业链模型原理介绍
二、休闲健康食品行业产业链条分析
第二节、中国休闲健康食品行业产业链环节分析
一、主要上游产业供给情况分析
二、2025-2031年主要上游产业供给预测分析
三、主要上游产业价格分析
四、2025-2031年主要上游产业价格预测分析
五、主要下游产业发展现状分析
六、主要下游产业规模分析
七、主要下游产业价格分析
八、2025-2031年主要下游产业前景预测分析
第二章 全球休闲健康食品行业市场发展现状分析
第一节 全球休闲健康食品行业发展规模分析
第二节全球休闲健康食品行业市场区域分布情况
第三节 北美休闲健康食品行业地区市场分析
一、北美休闲健康食品行业市场现状分析
二、北美休闲健康食品行业市场规模分析
三、2025-2031年北美休闲健康食品行业前景预测分析
第四节 欧洲休闲健康食品行业地区市场分析
一、欧洲休闲健康食品行业市场现状分析
二、欧洲休闲健康食品行业市场规模分析
三、2025-2031年欧洲休闲健康食品行业前景预测分析
第五节 亚洲休闲健康食品行业地区市场分析
一、亚洲休闲健康食品行业市场现状分析
二、亚洲休闲健康食品行业市场规模分析
三、2025-2031年亚洲休闲健康食品行业前景预测分析
第六节 其他地区分析
第七节 2025-2031年全球休闲健康食品行业规模预测
第三章 中国休闲健康食品产业发展环境分析
第一节 中国宏观经济环境分析及预测
第二节 中国休闲健康食品行业政策环境分析
第三节 中国休闲健康食品产业社会环境发展分析
第四节 中国休闲健康食品产业技术环境分析
第四章 2020-2024年中国休闲健康食品行业运行情况
第一节 中国休闲健康食品行业发展因素分析
一、休闲健康食品行业有利因素分析
二、休闲健康食品行业稳定因素分析
三、休闲健康食品行业不利因素分析
第二节 中国休闲健康食品行业市场规模分析
第三节 中国休闲健康食品行业供应情况分析
第四节 中国休闲健康食品行业需求情况分析
第五节 中国休闲健康食品行业供需平衡分析
第六节 中国休闲健康食品行业发展趋势分析
第七节 中国休闲健康食品行业主要进入壁垒分析
第八节 中国休闲健康食品行业细分市场分析
一、A领域
1、2020-2024年行业发展概况
2、2020-2024年需求规模
3、2025-2031年需求前景预测
二、B领域
1、2020-2024年行业发展概况
2、2020-2024年需求规模
3、2025-2031年需求前景预测
三、C领域
1、2020-2024年行业发展概况
2、2020-2024年需求规模
3、2025-2031年需求前景预测
四、D领域
1、2020-2024年行业发展概况
2、2020-2024年需求规模
3、2025-2031年需求前景预测
五、其他领域
1、2020-2024年行业发展概况
2、2020-2024年需求规模
3、2025-2031年需求前景预测
第五章 中国休闲健康食品行业运行数据监测
第一节 中国休闲健康食品行业总体规模分析
第二节 中国休闲健康食品行业产销与费用分析
一、行业产成品分析
二、行业销售收入分析
三、行业总资产负债率分析
四、行业利润规模分析
五、行业总产值分析
六、行业销售成本分析
七、行业销售费用分析
八、行业管理费用分析
九、行业财务费用分析
第三节 中国休闲健康食品行业财务指标分析
一、行业盈利能力分析
二、行业偿债能力分析
三、行业营运能力分析
四、行业发展能力分析
第六章 2020-2024年中国休闲健康食品市场格局分析
第一节 中国休闲健康食品行业集中度分析
一、中国休闲健康食品行业市场集中度分析
二、中国休闲健康食品行业区域集中度分析
第三节 中国休闲健康食品行业存在的问题及对策
第四节 中外休闲健康食品行业市场竞争力分析
第五节休闲健康食品行业竞争格局分析
一、休闲健康食品行业竞争概况
二、重点企业市场占有率分析
1、重点企业资产总计对比分析
2、重点企业从业人员对比分析
3、重点企业营业收入对比分析
4、重点企业利润总额对比分析
5、重点企业负债总额对比分析
第七章 中国休闲健康食品行业价格走势分析
第一节 休闲健康食品行业价格影响因素分析
第二节 2020-2024年中国休闲健康食品行业价格现状分析
第三节 2025-2031年中国休闲健康食品行业价格走势预测
第八章 2020-2024年中国休闲健康食品行业区域市场现状分析
第一节 中国休闲健康食品行业区域市场规模分布
第二节 中国华东地区休闲健康食品市场分析
一、华东地区概述
二、华东地区休闲健康食品市场需求情况及规模分析
三、2025-2031年华东地区休闲健康食品市场前景预测
第三节 华南地区市场分析
一、华南地区概述
二、华南地区休闲健康食品市场需求情况及规模分析
三、2025-2031年华南地区休闲健康食品市场前景预测
第四节 华北地区市场分析
一、华北地区概述
二、华北地区休闲健康食品市场规模分析
三、2025-2031年内华北地区休闲健康食品市场前景预测
第五节 华中地区市场分析
一、华中地区概述
二、华中地区休闲健康食品市场规模分析
三、2025-2031年华中地区休闲健康食品市场前景预测
第六节 东北地区市场分析
一、东北地区概述
二、东北地区休闲健康食品市场规模分析
三、2025-2031年东北地区休闲健康食品市场前景预测
第七节 西北地区市场分析
一、西北地区概述
二、西北地区休闲健康食品市场规模分析
三、2025-2031年西北地区休闲健康食品市场前景预测
第八节 西南地区市场分析
一、西南地区概述
二、西南地区休闲健康食品市场规模分析
三、2025-2031年西南地区休闲健康食品市场前景预测
第九章 2020-2024年中国休闲健康食品行业竞争情况
第一节 中国休闲健康食品行业竞争结构分析
一、现有企业间竞争
二、潜在进入者分析
三、替代品威胁分析
四、供应商议价能力
五、客户议价能力
第二节 中国休闲健康食品行业SWOT分析
一、行业优势分析
二、行业劣势分析
三、行业机会分析
四、行业威胁分析
第十章 休闲健康食品行业重点企业分析
第一节 企业
一、企业概况
二、企业主营业务概况及休闲健康食品产品介绍
三、企业主要经济指标情况
四、企业竞争优势分析
第二节 企业
一、企业概况
二、企业主营业务概况及休闲健康食品产品介绍
三、企业主要经济指标情况
四、企业竞争优势分析
第三节 企业
一、企业概况
二、企业主营业务概况及休闲健康食品产品介绍
三、企业主要经济指标情况
四、企业竞争优势分析
第四节 企业
一、企业概况
二、企业主营业务概况及休闲健康食品产品介绍
三、企业主要经济指标情况
四、企业竞争优势分析
第五节 企业
一、企业概况
二、企业主营业务概况及休闲健康食品产品介绍
三、企业主要经济指标情况
四、企业竞争优势分析
第十一章 2025-2031年中国休闲健康食品行业发展前景预测
第一节中国休闲健康食品行业市场发展预测
一、中国休闲健康食品行业市场规模预测
二、中国休闲健康食品行业市场规模增速预测
三、中国休闲健康食品行业产值规模预测
四、中国休闲健康食品行业产值规模增速预测
五、中国休闲健康食品行业供需情况预测
六、中国休闲健康食品行业销售收入预测
七、中国休闲健康食品行业投资增速预测
第二节中国休闲健康食品行业盈利走势预测
一、中国休闲健康食品行业毛利润增速预测
二、中国休闲健康食品行业利润总额增速预测
第一节 中国休闲健康食品行业重点投资方向分析
第二节 中国休闲健康食品行业重点投资区域分析
第三节 中国休闲健康食品行业投资注意事项
第四节 中国休闲健康食品行业投资可行性分析
第十三章 2025-2031年休闲健康食品行业投资机会与风险分析
第一节 投资环境的分析与对策
第二节 投资挑战及机遇分析
第三节 行业投资风险分析
一、政策风险
二、经营风险
三、技术风险
四、竞争风险
五、其他风险
拔打普华有策全国统一客户服务热线:01089218002,24小时值班热线杜经理:13911702652(微信同号),张老师:18610339331
点击“在线订购”进行报告订购,我们的客服人员将在24小时内与您取得联系
发送邮件到puhua_policy@126.com;或13911702652@139.com,我们的客服人员会在24小时内与您取得联系
您可直接下载“订购协议”,或电话、微信致电我公司工作人员,由我公司工作人员以邮件或微信给您“订购协议”;扫描件或快递原件盖章版
户名:北京普华有策信息咨询有限公司
开户银行:中国农业银行股份有限公司北京复兴路支行
账号:1121 0301 0400 11817
任何客户订购普华有策产品,公司都将出具全额的正规增值税发票。发票我们将以快递形式及时送达。