公司客服:010-89218002
杜经理:13911702652(微信同号)
张老师:18610339331
中国饲料行业深度解读:市场分布、经营特征与发展路径
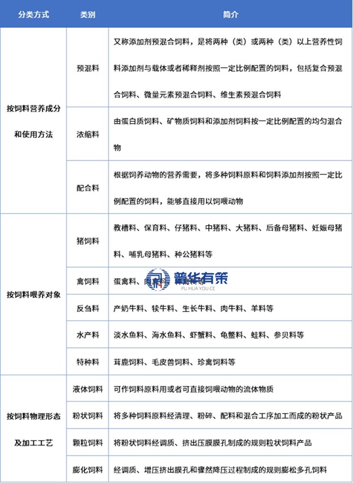
1、饲料的定义及分类
饲料是指在科学饲喂条件下能够为动物提供必需营养物质,促进其生长发育、生产性能提升与健康维持,调节生理机能并改善畜产品品质,在规范使用条件下具有安全性与功效性的可饲用物质。在饲料工业领域,通常依据饲料产品的营养构成进行分类,主要分为预混料、浓缩饲料和全价配合饲料三大类;除营养分类体系外,还存在多种分类维度,例如按饲养对象划分,可分为猪用饲料、禽用饲料、水产饲料及反刍动物饲料等专项饲料;按物理形态区分,则包括粉状饲料、颗粒饲料、液态饲料及膨化饲料等多种类型。
饲料的分类

资料来源:普华有策
2、我国饲料行业的产量及分布
(1)我国工业饲料总产量
种植业、养殖业、畜牧业与饲料工业联系紧密,饲料工业显著促进我国粮食产量增长和养殖业规模化发展,而种养殖业发展及饲料相关规章完善又推动全国饲料产量与质量稳定向好;中国工业饲料产业自1980年110万吨起步,1992年跃居全球第二,2011年成为全球最大饲料生产国并保持至今,2020年总产量突破2.5亿吨,2023年达32162.7万吨历史新高,2024年受下游养殖业周期性调整导致存栏减少影响,总产量小幅下滑至31503.1万吨(同比下降约2.1%)。
2020-2024年我国工业饲料产量情况

资料来源:普华有策
(2)饲料品种分布
分品种看,2024年,我国猪饲料产量14,391.3万吨,同比下降3.9%;蛋禽饲料产量3,236.1万吨,同比下降1.2%;肉禽饲料产量9,754.2万吨,同比增长2.6%;反刍动物饲料产量1,449.4万吨,同比下降13.3%;水产饲料产量2,262.0万吨,同比下降3.5%;宠物饲料产量159.9万吨,同比增长9.3%;其他饲料产量250.1万吨,同比增长4.1%。
2024年我国饲料各品种产量占比情况

资料来源:普华有策
(3)饲料生产分布
从区域发展来看,国内饲料行业的产业区域主要集中在东部沿海地区和部分中西部省份。根据全国饲料工业协会数据,2024年全国饲料产量超千万吨省份13个,分别为山东、广东、广西、辽宁、河南、江苏、四川、湖北、河北、湖南、安徽、福建、江西。其中,山东省产量4,648.1万吨,比上年下降1.4%;广东省产量3,683.4万吨,增长2.0%。山东、广东两省饲料产品总产值继续保持在千亿以上,分别为1,586亿元和1,454亿元。全国有7个省份饲料产量比上年增长,分别为贵州、广西、吉林、新疆、广东、江苏、安徽。另外23个省份和新疆生产建设兵团饲料产量同比下降,其中青海、上海、宁夏、天津、北京、内蒙古等6个省份降幅超过10%。
3、饲料行业经营模式及周期性、区域性、季节性
饲料产业拥有完整“采购-生产-销售”体系,具体模式如下:经营上,因产品毛利率低、受销售半径限制,大中型企业普遍采用“统一管理、集中采购、属地经营”模式——重点市场设子公司就近产销,集中采购原料以强化品控、库存管理及供应商议价能力;销售上,实行“经销+直销”结合,分别服务中小型养殖户与规模养殖企业/场;产业链方面,受行业竞争加剧、服务升级推动,大中型企业正从单一饲料生产向“饲料+养殖+疫病防治”一体化发展,既增强抗风险能力,也抬高了行业进入壁垒。
饲料行业特征

资料来源:普华有策
4、行业技术水平和技术特点
饲料行业作为现代农业重要组成部分,借产学研之力在配方创新、精准营养、抗生素替代及智能装备领域发力,推动畜牧产业链升级与数字化发展。具体来看,饲料配方技术是企业核心竞争力,重点探索原料替代(应对玉米豆粕价波动、大豆进口依赖,依区位选方案)与抗生素替代(植物精油等应用渐广,领先企业原料替代突破大,替抗仍需优化组合);精准营养技术按养殖群体数据提供最佳营养,当前营养数据库初级、信息不通,未来将完善数据库并建动态营养标准与预测模型;智能加工设备方面,行业从单机应用延伸至全厂运营,专业化生产线增多、自动化提升且部分龙头实现数据联通,但智能排程缺配套处理系统,未来将构建智慧工厂平台整合全流程,进一步降本增效。
5、饲料行业发展趋势
(1)绿色低碳与可持续发展成为转型方向
随着国家“双碳”目标推进与环保政策趋严,饲料行业将加速绿色低碳转型:重点研发推广低氮低磷环保型饲料,通过配方优化减少养殖废弃物排放、落地循环经济;借生物技术提升微生物蛋白、昆虫蛋白等非常规饲料资源利用率,降低对大豆、玉米等传统原料依赖;同时普及散装饲料运输与智能化生产设备,减少包装及能耗成本,构建原料到终端的全链条减碳路径。
(2)技术创新驱动产业升级与效率提升
饲料行业技术革新将围绕精准营养、智能化与生物科技展开:应用动态营养模型及数智化饲喂系统,实现动物生长阶段精准营养匹配,降低饲料损耗、提升转化率;添加剂领域创新功能性产品(如酶制剂、小品种氨基酸),优化饲料性能、减少抗生素使用以适配健康养殖;同时产业链上下游协同加强,大型企业整合育种、养殖与饲料生产数据,构建全流程智能化管理体系,推动行业从粗放式向高技术含量转型。
(3)政策引导下的结构性调整与资源优化
国家“节粮行动”将深化,政策将重点推动减少饲料粮谷原料使用、优化配方使豆粕占比降至10%以下;大力开发非粮新型饲料资源(年产能预计超千万吨),并通过发展饲草产业、利用盐碱地增国内原料供应,缓解进口依赖。同时,下游养殖业结构调整(稳生猪产能、发展节粮型家禽养殖)将促使饲料企业调产品策略,开发更专业化细分饲料;政策还鼓励企业开展国际合作拓原料进口渠道,用期货等金融工具管理原料价波动风险,提升供应链抗风险能力与韧性。
(4)行业集中度提升与全球化竞争加剧
市场整合将进一步加速,头部企业通过并购重组、延伸至养殖及食品加工巩固规模优势,中小型企业则聚焦细分领域或区域市场求差异化生存;国际化布局成新增长点,中国饲料企业依托“一带一路”沿线国家养殖需求,借技术输出与本地化生产参与全球竞争,同时引进国际先进标准提产品质量;监管趋严下,质量安全与品牌信誉成企业核心壁垒,推动行业从价格竞争向价值竞争跃迁。
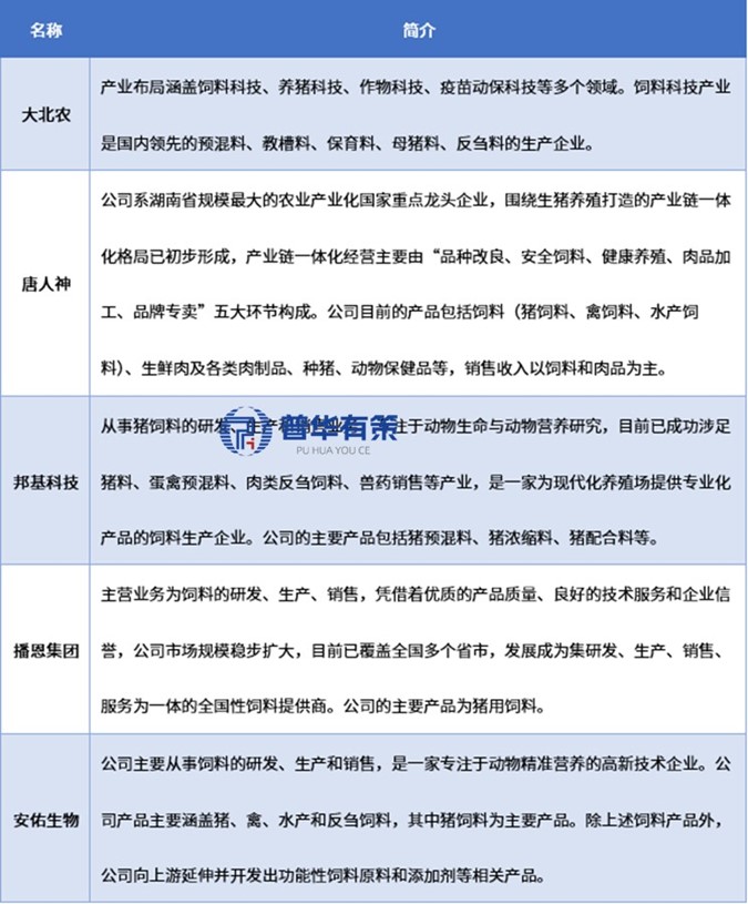
6、行业主要企业情况
行业内主要企业包括大北农、唐人神、邦基科技、播恩集团、安佑生物等。
行业主要企业情况

资料来源:普华有策
《“十五五”饲料行业细分市场调研及投资战略规划报告》涵盖行业全球及中国发展概况、供需数据、市场规模,产业政策/规划、相关技术、竞争格局、上游原料情况、下游主要应用市场需求规模及前景、区域结构、市场集中度、重点企业/玩家,企业占有率、行业特征、驱动因素、市场前景预测,投资策略、主要壁垒构成、相关风险等内容。同时北京普华有策信息咨询有限公司还提供市场专项调研项目、产业研究报告、产业链咨询、项目可行性研究报告、专精特新小巨人认证、市场占有率报告、十五五规划、项目后评价报告、BP商业计划书、产业图谱、产业规划、蓝白皮书、国家级制造业单项冠军企业认证、IPO募投可研、IPO工作底稿咨询等服务。(PHPOLICY:GYF)
报告目录:
第1章 饲料行业发展概况及数据说明
1.1 饲料行业界定
1.1.1 饲料的定义
1.1.2 饲料行业特征
1.1.3 饲料的作用意义
1.3 本报告研究范围界定说明
1.4 饲料行业主管单位和监管体制
1.5 本报告数据来源及统计标准说明
1.5.1 本报告权威数据来源
1.5.2 本报告研究方法及统计标准
第2章 “十四五”全球饲料行业发展现状及趋势
2.1 全球饲料行业发展历程
2.2 全球饲料行业发展现状
2.2.1 全球饲料行业发展特征
2.2.2 全球饲料行业需求现状
2.2.3 全球饲料行业市场竞争格局
2.3 全球饲料行业市场规模分析
2.4 全球饲料行业区域发展
2.4.1 全球饲料区域发展格局
2.4.2 全球饲料重点区域市场
1、美国
2、欧洲
3、日韩
4、其他地区
2.5 全球饲料行业市场前景预测
2.6 全球饲料行业发展趋势
第3章 “十四五”中国饲料行业发展现状及进出口情况
3.1 中国饲料行业发展历程
3.2 中国饲料行业技术进展
3.2.1 饲料行业工艺流程
3.2.2 中国饲料行业研发投入
1、行业整体情况
2、代表性企业情况
3.2.3 中国饲料行业专利申请情况
1、中国饲料行业专利申请
2、中国饲料行业专利公开
3、中国饲料行业热门申请人
4、中国饲料行业热门技术
3.3 中国饲料行业企业数量规模
3.4 中国饲料行业市场供给情况
3.5 中国饲料行业对外贸易状况
3.5.1 饲料进出口贸易总体情况
3.5.2 饲料进口贸易状况
1、饲料进口贸易规模
2、饲料进口价格水平
3、饲料进口产品结构
3.5.3 饲料出口贸易状况
1、饲料出口贸易规模
2、饲料出口价格水平
3、饲料出口产品结构
3.5.4 饲料对外贸易环境
3.6 中国饲料行业市场需求分析
3.7 中国饲料行业市场规模体量
3.8 中国饲料行业发展痛点
第4章 “十四五”中国饲料行业竞争格局及五力模型分析
4.1 中国饲料竞争者入场及战略布局
4.2 中国饲料行业市场竞争格局
4.3 中国饲料行业波特五力模型分析
4.3.1 饲料行业供应商的议价能力
4.3.2 饲料行业消费者的议价能力
4.3.3 饲料行业新进入者威胁分析
4.3.4 饲料行业替代品威胁分析
4.3.5 饲料行业现有企业竞争情况
4.3.6 饲料行业竞争状态总结
第5章 “十四五”中国饲料产业链全景及配套产业发展
5.1 中国饲料产业链结构梳理
5.2 中国饲料产业链生态图谱
5.3 饲料上游:原材料
5.3.1 A材料
1、A行业发展现状
2、A行业供给情况
3、A行业发展趋势
5.3.2 B材料
1、B行业发展现状
2、B行业供给情况
3、B行业发展趋势
……
5.4 配套产业布局对饲料行业的影响总结
第6章 “十四五”中国饲料行业细分产品市场分析
6.1 饲料行业产品结构特征分析
6.1.1 行业产品结构特征
6.1.2 行业产品发展概况
6.2 饲料细分市场:A产品
6.2.1 A产品概况
6.2.2 A产品市场竞争格局
6.2.3 A产品发展趋势
6.3 饲料细分市场:B产品
6.3.1 B产品市场概况
6.3.2 B产品市场竞争格局
6.3.3 B产品发展趋势
6.4 饲料细分市场:C产品
6.4.1 C产品概述
6.4.2 C产品市场竞争格局
6.4.3 C产品发展趋势
第7章 “十四五”中国饲料行业细分应用市场分析
7.1 中国饲料行业领域分布
7.2 饲料细分应用——A行业
7.2.1 A行业发展状况
7.2.2 A行业领域饲料应用概述
7.2.3 A行业领域饲料市场现状
7.2.4 A行业领域饲料发展趋势
7.3 饲料细分应用——B行业
7.3.1 B行业发展状况
7.3.2 B行业领域饲料应用概述
7.3.3 B行业领域饲料市场现状
7.3.4 B行业领域饲料趋势
7.4 饲料细分应用——C行业
7.4.1 C行业发展状况
7.4.2 C行业领域饲料应用概述
7.4.3 C行业领域饲料市场现状
7.4.4 C行业领域饲料需求潜力
7.6 饲料细分应用:其他
7.7 中国饲料行业细分市场战略地位分析
第8章 “十四五”中国饲料产业区域格局发展前景
8.1 中国饲料企业数量区域分布
8.2 中国饲料行业区域发展格局
8.3 中国饲料行业部分省市战略地位分析
8.4 华东地区饲料行业发展概况分析
8.4.1 华东地区饲料行业发展概况分析
8.4.2 华东地区饲料行业市场规模状况
8.4.3 华东地区饲料行业发展趋势及前景分析
8.5 华南地区(广东省)饲料行业发展概况分析
8.5.1 华南地区饲料行业发展概况分析
8.5.2 华南饲料行业市场规模状况
8.5.3 华南地区饲料行业发展趋势及前景分析
第9章 全球及中国饲料重点企业调研
9.1 全球饲料企业案例分析
9.1.1 A公司
1、企业基本信息
2、企业经营情况
3、企业业务架构及饲料业务布局
9.1.2 B公司
1、企业基本信息
2、企业经营情况
3、企业业务架构及饲料业务布局
9.1.3 C公司
1、企业基本信息
2、企业经营情况
3、企业业务架构及饲料业务布局
9.2 中国饲料企业案例分析
9.2.1 A公司
1、企业发展简况分析
2、企业经营情况分析
3、企业业务和产品结构分析
4、企业研发及技术水平
5、企业市场渠道及网络分析
6、企业核心竞争力分析
9.2.2 B公司
1、企业发展简况分析
2、企业经营情况分析
3、企业业务和产品结构分析
4、企业研发及技术水平
5、企业市场渠道及网络分析
6、企业核心竞争力分析
9.2.3 C公司
1、企业发展简况分析
2、企业经营情况分析
3、企业业务和产品结构分析
4、企业研发及技术水平
5、企业市场渠道及网络分析
6、企业核心竞争力分析
9.2.4 D公司
1、企业发展简况分析
2、企业经营情况分析
3、企业业务和产品结构分析
4、企业研发及技术水平
5、企业市场渠道及网络分析
6、企业核心竞争力分析
9.2.5 E公司
1、企业发展简况分析
2、企业经营情况分析
3、企业业务和产品结构分析
4、企业研发及技术水平
5、企业市场渠道及网络分析
6、企业核心竞争力分析
9.2.6 重点企业市场占有率分析
第10章 “十四五”中国饲料行业发展环境及SWOT分析
10.1 中国饲料行业经济(Economy)环境分析
10.1.1 中国宏观经济发展现状
1、中国GDP及增长情况
2、中国三次产业结构
3、中国居民消费价格(CPI)
4、中国生产者价格指数(PPI)
5、中国工业经济增长情况
6、中国固定资产投资情况
10.1.2 中国宏观经济发展展望
10.1.3 饲料行业发展与宏观经济相关性分析
10.2 中国饲料行业社会(Society)环境分析
10.2.1 中国饲料行业社会环境分析
1、中国人口规模及增速
2、中国城镇化水平变化
3、中国劳动力人数及人力成本
4、中国居民人均消费支出及结构
5、中国居民消费升级演进
10.2.2 社会环境对饲料行业发展的影响总结
10.3 中国饲料行业政策(Policy)环境分析
10.3.1 国家层面饲料行业政策规划汇总及解读
10.3.2 政策环境对饲料行业发展的影响总结
10.4 中国饲料行业SWOT分析
第11章 “十五五”中国饲料行业市场前景及发展趋势预测
11.1 中国饲料行业发展潜力评估
11.2 中国饲料行业发展前景预测
11.3 中国饲料行业发展趋势洞悉
第12章 “十五五”中国饲料行业投资战略规划策略及建议
12.1 中国饲料行业进入壁垒分析
12.1.1资金壁垒
12.1.2技术及自主创新壁垒
12.1.3品牌壁垒
12.1.4专业人才壁垒
12.1.5质量和服务壁垒
12.2 中国饲料行业投资风险预警
12.2.1 政策风险
12.2.2 行业技术风险
12.2.3 行业供求风险分析
12.3.4 原材料价格风险
12.3.5 宏观经济波动风险
12.3 中国饲料行业投资机会分析
12.3.1 饲料产业链薄弱环节投资机会
12.3.2 饲料行业区域市场投资机会
12.3.4 饲料行业新兴技术投资机会
12.4 中国饲料行业投资价值评估
12.5 中国饲料行业投资策略建议
12.6 中国饲料行业可持续发展建议
拔打普华有策全国统一客户服务热线:01089218002,24小时值班热线杜经理:13911702652(微信同号),张老师:18610339331
点击“在线订购”进行报告订购,我们的客服人员将在24小时内与您取得联系
发送邮件到puhua_policy@126.com;或13911702652@139.com,我们的客服人员会在24小时内与您取得联系
您可直接下载“订购协议”,或电话、微信致电我公司工作人员,由我公司工作人员以邮件或微信给您“订购协议”;扫描件或快递原件盖章版
户名:北京普华有策信息咨询有限公司
开户银行:中国农业银行股份有限公司北京复兴路支行
账号:1121 0301 0400 11817
任何客户订购普华有策产品,公司都将出具全额的正规增值税发票。发票我们将以快递形式及时送达。