公司客服:010-89218002
杜经理:13911702652(微信同号)
张老师:18610339331
玉米种子行业发展解析:市场、特征与主要企业
1、玉米种子行业概况
据统计,亚太地区2023年作物种植面积达4.299亿公顷,种子产量为2,690万吨,占全球作物种植面积的43.5%,占全球种子总量的40%,种子总市值达297亿美元,占全球种子市场920亿美元总值的32%。中国是仅次于美国的世界第二大种子市场,在全球种子市场中扮演重要角色,2023年我国农作物种业市场规模首次突破1,500.00亿元。玉米种子是我国用种面积、市场规模最大的农作物种子,2023年玉米种子市场规模为473.41亿元。
玉米种子是我国用种面积、市场规模最大的农作物种子。据统计,2024年我国种子市场总规模达1410.16亿元,其中玉米种子市场规模为585亿元。2024年,全国玉米、水稻、小麦、大豆、马铃薯、棉花、油菜7种重要农作物用种面积18.8亿亩,其中玉米面积6.71亿亩、稻谷4.35亿亩、小麦3.54亿亩、大豆1.55亿亩、油菜1.16亿亩、马铃薯1.06亿亩、棉花0.43亿亩。7种重要农作物用种面积及其占比如下:
2024年度中国重要农作物用种面积及其占比

资料来源:普华有策
近年来,我国玉米播种面积总体呈小幅波动态势。玉米用种面积与产量在谷物中所占比重常年保持在40%以上,是目前我国用种面积最大的农作物种子。从国内生产形势来看,我国玉米用种面积连续3年保持在6.5亿亩左右,产量连续3年保持在2.7亿吨以上;2023年,中国耕地总面积为19.29亿亩,中国玉米种植面积约6.63亿亩,产量约2.89亿吨。
2020年-2023年中国玉米播种面积变化趋势

资料来源:普华有策
2、行业的特征
(1)玉米种子行业具有长周期性
一是育种周期长,一个农作物种子品种从选育、区域试验、生产试验、通过审定推向市场,自交种需要8年-10年,杂交作物需要10-15年,通过南繁加代,玉米、水稻等种子育种年限可适当缩短;二是种子生产周期性长,一般生产周期为一年一季或一年两季;三是新品种推广周期长,作物大田种植需要一定周期性,新品种推出到审定推广到获得最终种植户的认可要经历较长的时间周期。
(2)玉米制种和种植具有区域性
受气候、生态条件影响,农作物品种具有区域性,种子行业亦如此:中国玉米制种集中在西北(甘肃、新疆等)和西南(云南、四川等)地区,甘肃张掖、新疆伊犁河谷等为重要基地;玉米种植则以东北、华北和西南地区为主,黑龙江、山东、四川等七省面积最大,全国可分为北方春播、黄淮海平原夏播等六大生态区域,各区域种植面积和总产占比不同。
(3)玉米种子行业播种和收获具有季节性
种子行业经营具有季节性,依农作物生长期和成熟期而定:播种前为销售季,成熟收获时为生产加工季,企业需按此规律运营。不同农作物品种播种、种植周期及收获时间差异大,以玉米为例,春玉米4月下旬至5月中旬播种、9月上中旬收获,夏玉米种植时间推后约一个月;且受气候、种植方式等影响,不同地区玉米播种期和生育期差别明显,春玉米区播种早、生育期长,夏玉米区则相反。
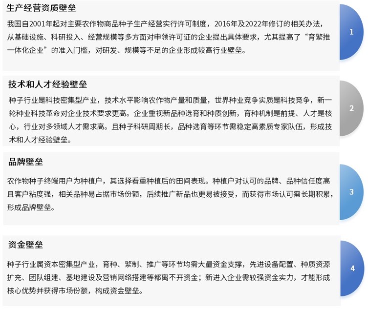
3、行业壁垒
玉米种子是玉米产业的“芯片”,其遗传改良对玉米增产的贡献约占40%。21世纪以来,商业化育种推动玉米品种数量、种类快速增长,优良品种助力产业健康发展。玉米作为重要粮饲作物及多行业原料,关系国家粮食安全和国民经济,我国已从净进口转为供求平衡或略有结余,优良品种选育推广功不可没,而玉米种业健康发展对保障粮食安全和农产品供给意义重大。
玉米种子行业壁垒

资料来源:普华有策
4、玉米种子行业发展机遇
(1)产业政策的大力支持
近年来国家高度重视粮食安全,出台系列种业支持政策,聚焦行业创新弱、对外依存度高等问题。2021年《种业振兴行动方案》将种源安全升至国家安全高度,明确“十年突破”规划;新修订《种子法》及多项规章强化品种权保护,为生物育种产业化铺路。2023年中央一号文件提出加快玉米大豆生物育种产业化,2025年文件进一步强调突破核心技术、发挥“南繁硅谷”作用,推动种业振兴。
(2)种质资源收集和保护意识增强
农业种质资源是国家的战略资源,是选育优良品种、促进作物科技原始创新的基础和源头。2015年,我国启动了“第三次全国农作物种质资源普查与收集行动”,进行种质资源全面普查,对农作物种质资源进行抢救性收集。我国种质资源多样性日益丰富,种质资源保护体系初步构建,对优秀种质资源的鉴定评价、发掘创新成果明显,出现了一批突破性品种如杂交水稻、高产小麦等,并得以成功培育与推广。2021年3月21日,农业农村部正式印发《全国农业种质资源普查总体方案(2021-2023)》启动了新中国历史上规模最大、覆盖最广的全国性农业种质资源普查行动。2023年,第三次全国农作物种质资源普查与收集行动完成,布局建设了一批国家级和省级农业种质资源库。
(3)种业科技创新水平稳步提升
近些年我国种业科技创新水平持续提升,进入以创新为驱动的新阶段。2023年基础研究与技术创新紧跟国际前沿,在重要性状形成机制解析上获重大突破,克隆出一批具重大育种价值的新基因;当年农业植物品种权申请14278件,连续七年居UPOV成员首位,授权8385件。2024年植物新品种申请达14839件,连续8年世界第一,授权5797件;首批51个转基因玉米、大豆品种通过国家审定。且企业研发投入持续增加,在种源攻关等任务中牵头比例超一半。
(4)种子监督管理力度不断加大
近年国家围绕种子市场净化目标,采取了加强品种审定和登记管理、加大种子监管执法力度、强化育种领域知识产权保护等措施,为推进种业高质量发展发挥积极作用。2022年3月2日,最高人民法院发布《关于进一步加强涉种子刑事审判工作的指导意见》,从加强涉种子刑事审判工作总体要求、明确相关法律适用、健全完善工作机制三个方面作出具体规定,充分发挥刑事审判在打击涉种子犯罪、净化种业市场中的作用,为加快种业振兴提供全方位司法保障,有效保障了种子质量安全和农业用种安全。
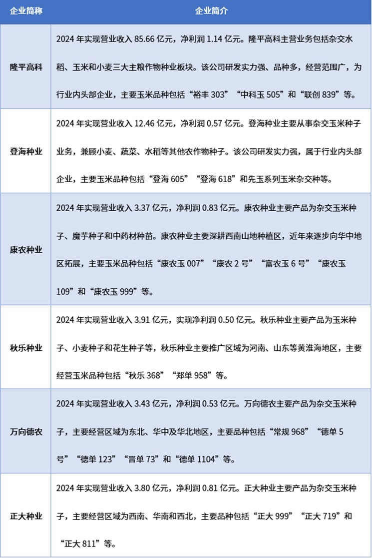
5、玉米种子行业内主要企业
行业内主营玉米种子主要包括隆平高科、登海种业、康农种业、秋乐种业、万向德农、正大种业等。
玉米种子行业内主要企业介绍

资料来源:普华有策
《2025-2031年玉米种子行业市场调研及发展趋势预测报告》涵盖行业全球及中国发展概况、供需数据、市场规模,产业政策/规划、相关技术/专利、竞争格局、上游原料情况、下游主要应用市场需求规模及前景、区域结构、市场集中度、重点企业/玩家,企业占有率、行业特征、驱动因素、市场前景预测,投资策略、主要壁垒构成、相关风险等内容。同时北京普华有策信息咨询有限公司还提供市场专项调研项目、产业研究报告、产业链咨询、项目可行性研究报告、专精特新小巨人认证、市场占有率报告、十五五规划、项目后评价报告、BP商业计划书、产业图谱、产业规划、蓝白皮书、国家级制造业单项冠军企业认证、IPO募投可研、IPO工作底稿咨询等服务。(PHPOLICY:GYF)
目录
第一章 玉米种子行业相关概述
第一节 玉米种子行业定义及分类
一、行业定义
二、行业特性及在国民经济中的地位及影响
第二节 玉米种子行业特点及模式
一、玉米种子行业发展特征
二、玉米种子行业经营模式
第三节 玉米种子行业产业链分析
一、产业链结构
二、玉米种子行业主要上游2020-2024年供给规模分析
三、玉米种子行业主要上游2020-2024年价格分析
四、玉米种子行业主要上游2025-2031年发展趋势分析
五、玉米种子行业主要下游2020-2024年发展概况分析
六、玉米种子行业主要下游2025-2031年发展趋势分析
第二章 玉米种子行业全球发展分析
第一节 全球玉米种子市场总体情况分析
一、全球玉米种子行业的发展特点
二、全球玉米种子市场结构
三、全球玉米种子行业市场规模分析
四、全球玉米种子行业竞争格局
五、全球玉米种子市场区域分布
六、全球玉米种子行业市场规模预测
第二节 全球主要国家(地区)市场分析
一、欧洲
1、欧洲玉米种子行业市场规模
2、欧洲玉米种子市场结构
3、2025-2031年欧洲玉米种子行业发展前景预测
二、北美
1、北美玉米种子行业市场规模
2、北美玉米种子市场结构
3、2025-2031年北美玉米种子行业发展前景预测
三、日韩
1、日韩玉米种子行业市场规模
2、日韩玉米种子市场结构
3、2025-2031年日韩玉米种子行业发展前景预测
四、其他
第三章 《国民经济行业分类与代码》中玉米种子所属行业2025-2031年规划概述
第一节 2020-2024年所属行业发展回顾
一、2020-2024年所属行业运行情况
二、2020-2024年所属行业发展特点
三、2020-2024年所属行业发展成就
第二节 玉米种子行业所属行业2025-2031年规划解读
一、2025-2031年规划的总体战略布局
二、2025-2031年规划对经济发展的影响
三、2025-2031年规划的主要目标
第四章 2025-2031年行业发展环境分析
第一节 2025-2031年世界经济发展趋势
第二节 2025-2031年我国经济面临的形势
第三节 2025-2031年我国对外经济贸易预测
第四节2025-2031年行业技术环境分析
一、行业相关技术
二、行业专利情况
1、中国玉米种子专利申请
2、中国玉米种子专利公开
3、中国玉米种子热门申请人
4、中国玉米种子热门技术
第五节2025-2031年行业社会环境分析
第五章 普华有策对玉米种子行业总体发展状况
第一节 玉米种子行业特性分析
第二节 玉米种子产业特征与行业重要性
第三节 2020-2024年玉米种子行业发展分析
一、2020-2024年玉米种子行业发展态势分析
二、2020-2024年玉米种子行业发展特点分析
三、2025-2031年区域产业布局与产业转移
第四节 2020-2024年玉米种子行业规模情况分析
一、行业单位规模情况分析
二、行业人员规模状况分析
三、行业资产规模状况分析
四、行业市场规模状况分析
第五节 2020-2024年玉米种子行业财务能力分析与2025-2031年预测
一、行业盈利能力分析与预测
二、行业偿债能力分析与预测
三、行业营运能力分析与预测
四、行业发展能力分析与预测
第六章 POLICY对2025-2031年我国玉米种子市场供需形势分析
第一节 我国玉米种子市场供需分析
一、2020-2024年我国玉米种子行业供给情况
二、2020-2024年我国玉米种子行业需求情况
1、玉米种子行业需求市场
2、玉米种子行业客户结构
3、玉米种子行业区域需求结构
三、2020-2024年我国玉米种子行业供需平衡分析
第二节 玉米种子产品市场应用及需求预测
一、玉米种子产品应用市场总体需求分析
1、玉米种子产品应用市场需求特征
2、玉米种子产品应用市场需求总规模
二、2025-2031年玉米种子行业领域需求量预测
1、2025-2031年玉米种子行业领域需求产品功能预测
2、2025-2031年玉米种子行业领域需求产品市场格局预测
第七章 我国玉米种子行业运行分析
第一节 我国玉米种子行业发展状况分析
一、我国玉米种子行业发展阶段
二、我国玉米种子行业发展总体概况
第二节 2020-2024年玉米种子行业发展现状
一、2020-2024年我国玉米种子行业市场规模(增速)
二、2020-2024年我国玉米种子行业发展分析
三、2020-2024年中国玉米种子企业发展分析
第三节 2020-2024年玉米种子市场情况分析
一、2020-2024年中国玉米种子市场总体概况
二、2020-2024年中国玉米种子市场发展分析
第四节 我国玉米种子市场价格走势分析
一、玉米种子市场定价机制组成
二、玉米种子市场价格影响因素
三、2020-2024年玉米种子价格走势分析
四、2025-2031年玉米种子价格走势预测
第八章 POLICY对中国玉米种子市场规模分析
第一节 2020-2024年中国玉米种子市场规模分析
第二节 2020-2024年我国玉米种子区域结构分析
第三节 2020-2024年中国玉米种子区域市场规模
一、2020-2024年东北地区市场规模分析
二、2020-2024年华北地区市场规模分析
三、2020-2024年华东地区市场规模分析
四、2020-2024年华中地区市场规模分析
五、2020-2024年华南地区市场规模分析
六、2020-2024年西部地区市场规模分析
第四节 2025-2031年中国玉米种子区域市场前景预测
一、2025-2031年东北地区市场前景预测
二、2025-2031年华北地区市场前景预测
三、2025-2031年华东地区市场前景预测
四、2025-2031年华中地区市场前景预测
五、2025-2031年华南地区市场前景预测
六、2025-2031年西部地区市场前景预测
第九章 普●华●有●策对2025-2031年玉米种子行业产业结构调整分析
第一节 玉米种子产业结构分析
一、市场细分充分程度分析
二、下游应用领域需求结构占比
三、领先应用领域的结构分析(所有制结构)
第二节 产业价值链条的结构分析及产业链条的整体竞争优势分析
一、产业价值链条的构成
二、产业链条的竞争优势与劣势分析
第十章 玉米种子行业竞争力优势分析
第一节 玉米种子行业竞争力优势分析
一、行业整体竞争力评价
二、行业竞争力评价结果分析
三、竞争优势评价及构建建议
第二节 中国玉米种子行业竞争力剖析
第三节 玉米种子行业SWOT分析
一、玉米种子行业优势分析
二、玉米种子行业劣势分析
三、玉米种子行业机会分析
四、玉米种子行业威胁分析
第十一章 2025-2031年玉米种子行业市场竞争策略分析
第一节 行业总体市场竞争状况分析
一、玉米种子行业竞争结构分析
1、现有企业间竞争
2、潜在进入者分析
3、替代品威胁分析
4、供应商议价能力
5、客户议价能力
6、竞争结构特点总结
二、玉米种子行业企业间竞争格局分析
1、不同规模企业竞争格局
2、不同所有制企业竞争格局
3、不同区域企业竞争格局
三、玉米种子行业集中度分析
1、市场集中度分析
2、企业集中度分析
3、区域集中度分析
第二节 中国玉米种子行业竞争格局综述
一、玉米种子行业竞争概况
二、重点企业市场占有率分析
三、玉米种子行业主要企业竞争力分析
1、重点企业资产总计对比分析
2、重点企业从业人员对比分析
3、重点企业营业收入对比分析
4、重点企业利润总额对比分析
5、重点企业负债总额对比分析
第三节 2020-2024年玉米种子行业竞争格局分析
一、国内主要玉米种子企业动向
二、国内玉米种子企业拟在建项目分析
三、我国玉米种子市场集中度分析
第四节 玉米种子企业竞争策略分析
一、提高玉米种子企业竞争力的策略
二、影响玉米种子企业核心竞争力的因素及提升途径
第十二章 普华有策对行业重点企业发展形势分析
第一节 企业一
一、企业概况及玉米种子产品介绍
二、企业核心竞争力分析
三、企业主要利润指标分析
四、2020-2024年主要经营数据指标
五、企业发展战略规划
第二节 企业二
一、企业概况及玉米种子产品介绍
二、企业核心竞争力分析
三、企业主要利润指标分析
四、2020-2024年主要经营数据指标
五、企业发展战略规划
第三节 企业三
一、企业概况及玉米种子产品介绍
二、企业核心竞争力分析
三、企业主要利润指标分析
四、2020-2024年主要经营数据指标
五、企业发展战略规划
第四节 企业四
一、企业概况及玉米种子产品介绍
二、企业核心竞争力分析
三、企业主要利润指标分析
四、2020-2024年主要经营数据指标
五、企业发展战略规划
第五节 企业五
一、企业概况及玉米种子产品介绍
二、企业核心竞争力分析
三、企业主要利润指标分析
四、2020-2024年主要经营数据指标
五、企业发展战略规划
第十三章 普●华●有●策对2025-2031年玉米种子行业投资前景展望
第一节 玉米种子行业2025-2031年投资机会分析
一、玉米种子行业典型项目分析
二、可以投资的玉米种子模式
三、2025-2031年玉米种子投资机会
第二节 2025-2031年玉米种子行业发展预测分析
一、产业集中度趋势分析
二、2025-2031年行业发展趋势
三、2025-2031年玉米种子行业技术开发方向
四、总体行业2025-2031年整体规划及预测
第三节 2025-2031年规划将为玉米种子行业找到新的增长点
第十四章 普●华●有●策对 2025-2031年玉米种子行业发展趋势及投资风险分析
第一节 2020-2024年玉米种子存在的问题
第二节 2025-2031年发展预测分析
一、2025-2031年玉米种子发展方向分析
二、2025-2031年玉米种子行业发展规模预测
三、2025-2031年玉米种子行业发展趋势预测
四、2025-2031年玉米种子行业发展重点
第三节 2025-2031年行业进入壁垒分析
一、技术壁垒分析
二、资金壁垒分析
三、政策壁垒分析
四、其他壁垒分析
第四节 2025-2031年玉米种子行业投资风险分析
一、竞争风险分析
二、原材料风险分析
三、人才风险分析
四、技术风险分析
五、其他风险分析
拔打普华有策全国统一客户服务热线:01089218002,24小时值班热线杜经理:13911702652(微信同号),张老师:18610339331
点击“在线订购”进行报告订购,我们的客服人员将在24小时内与您取得联系
发送邮件到puhua_policy@126.com;或13911702652@139.com,我们的客服人员会在24小时内与您取得联系
您可直接下载“订购协议”,或电话、微信致电我公司工作人员,由我公司工作人员以邮件或微信给您“订购协议”;扫描件或快递原件盖章版
户名:北京普华有策信息咨询有限公司
开户银行:中国农业银行股份有限公司北京复兴路支行
账号:1121 0301 0400 11817
任何客户订购普华有策产品,公司都将出具全额的正规增值税发票。发票我们将以快递形式及时送达。