2025-2031年移动信息服务行业IPO及融资调研分析研究报告
北京 • 普华有策
1
2025-2031年移动信息服务行业IPO及融资调研分析研究报告
  • 报告编号 :
    YDXXFW251
  • 发布机构 :
    普华有策
  • 报告格式 :
    纸质版/电子版
  • 付款方式 :
    对公/微信/支付宝/银联支付
  • 交付方式 :
    Email/微信/快递
  • 售后服务 :
    一年数据更新服务
  • 详情咨询 :

    公司客服:010-89218002

    杜经理:13911702652(微信同号)

    张老师:18610339331

  • 邮件订购 :
    puhua_policy@126.com;13911702652@139.com
浏览量 : 177
下载 : 3242

移动信息服务行业发展历程、核心趋势与市场竞争及重点企业梳理

1、移动信息服务行业发展概况

移动信息服务是指基于移动通信网络,结合大数据、人工智能等新一代信息技术,为企业客户提供高效、稳定、安全的通信服务及解决方案。移动信息服务是全球最普及的即时通信方式,在移动互联网时代得到了广泛使用,是企业与客户触达、沟通、服务的核心工具,在用户需求与技术创新的协同推动下,移动信息服务的服务模式日趋丰富,应用场景日益广泛,目前已延伸至互联网、电商、金融、物流、公共服务等多个领域。移动信息服务行业发展大致经历以下几个阶段:

移动信息服务行业发展历程

2-25091G1355YN.jpg

资料来源:普华有策

2014年我国开始大规模部署4G移动通信网络,通信基础设施的升级换代促进了移动互联网的快速发展,众多企业纷纷搭建移动端应用,个人对短信的用户需求下降,但企业短信成为了企业与用户之间重要的沟通、认证渠道,企业越来越注重通过短信管理、沟通、服务客户。我国企业短信发送量自2014年开始呈持续上升态势。2024年,全国移动短信业务量20,162亿条,比上年增长7.9%,移动短信业务收入比上年增长2.5%。

2019-2024年移动短信业务量情况

2-25091G13613A9.jpg

资料来源:普华有策

2、移动信息服务行业发展趋势

(1)技术融合创新

近年来,人工智能(AI)技术发展迅猛,并逐步渗透至移动信息服务领域。移动信息服务行业与AI技术的深度融合,推动了行业向智能化、高效化方向发展。通过引入AI技术,能够为客户提供更高效、更智能的通信解决方案,显著提升移动信息服务商的运营效率,同时有效降低运营成本。将AI技术集成至短信平台的信息分发系统,可基于客户在短信发送服务中的多维度需求——包括服务需求、通道属性及成本等,构建实时推荐模型,对候选通道进行动态排序与优选,从而实现最优通道的智能匹配。

随着5G时代的全面到来,移动信息服务行业将迎来更为广阔的发展前景。5G网络的高传输效率将推动传输内容向富媒体化方向演进,使企业短信在内容呈现上更加丰富多元、交互性更强且更具成本效益。此外,5G技术的普及将催生更多线上应用场景,进而带动企业短信需求的持续增长。

(2)服务区域国际化

2023年,全球企业短信(A2P)市场规模达到509.9亿美元,预计至2032年将攀升至761.8亿美元,年均复合增长率约为4.6%。伴随全球化进程的持续深化,中国企业正加速推进国际化战略布局,国际化的移动信息服务能力将成为未来产业发展的核心方向与关键竞争要素。在此背景下,移动信息服务提供商需深化与全球电信运营商的战略合作,整合全球电信网络资源,以有效支撑跨境短信通信服务需求。

(3)商业模式拓展

未来,移动信息服务业正经历从传统"基础通信管道"向"智能交互中枢"的战略转型,逐步构建"云-网-端-智"四维融合的新型产业生态。该领域将持续深化数据分析等高附加值商业模式的创新应用。对行业从业者而言,打造集"通信基础能力、数据智能技术、场景深度洞察"于一体的三维整合型商业模式,将成为构筑核心竞争优势的关键路径。

3、行业竞争格局

中国移动信息服务行业整体市场规模庞大,但市场结构相对分散,参与主体众多,行业竞争格局呈现以下特征:

(1)市场集中化趋势显著

行业头部企业通过规模化运营、技术优势及运营管理能力的提升持续扩大市场份额。而未实现规模化的小型服务商受限于信息平台技术水平、运营能力及客户与供应商资源,难以形成有效的经营规模。此外,由于多数企业客户采取多供应商策略以规避单一来源依赖风险,目前行业内尚未出现具有绝对垄断地位的市场主导者。

(2)行业竞争格局呈现多元化特征

基于不同服务商的业务专长与资源禀赋差异,以及客户对企业短信服务在应用场景和功能特性等方面的差异化需求,市场中已涌现出一批具备较强竞争力的中大型企业。这些企业通过平衡服务时效性、系统稳定性等核心需求,同时提供更具成本效益的解决方案,在细分市场中建立了显著的竞争优势。

(3)行业竞争格局处于动态演变过程中

技术创新、全球化竞争加剧以及新兴业态的快速发展等因素,持续催生新的市场机遇,为部分具有前瞻性战略的竞争者创造了突破契机,从而推动市场竞争格局的持续重构。

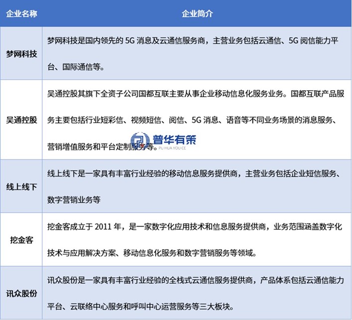
4、移动信息服务行业内的主要企业

行业内主要企业有梦网科技、吴通控股、线上线下、挖金客、讯众股份等。

行业内的主要企业情况

2-25091G136235Y.jpg

资料来源:普华有策

2025-2031年移动信息服务行业IPO及融资调研分析研究报告涵盖行业全球及中国发展概况、供需数据、市场规模,产业政策/规划、相关技术、竞争格局、上游原料情况、下游主要应用市场需求规模及前景、区域结构、市场集中度、重点企业/玩家,企业占有率、行业特征、驱动因素、市场前景预测,投资策略、主要壁垒构成、相关风险等内容。同时北京普华有策信息咨询有限公司还提供市场专项调研项目、产业研究报告、产业链咨询、项目可行性研究报告、专精特新小巨人认证、市场占有率报告、十五五规划、项目后评价报告、BP商业计划书、产业图谱、产业规划、蓝白皮书、国家级制造业单项冠军企业认证、IPO募投可研、IPO工作底稿咨询等服务。(PHPOLICY:GYF)

报告目录:

第一章  2020-2024年移动信息服务行业发展环境分析

第一节 所属行业界定及分类

第一节 移动信息服务行业主管部门及监管体制分析                   

第二节 移动信息服务行业相关发展规划

第三节 移动信息服务主要产业政策解读

第四节 移动信息服务行业管理方面的法律法规

第五节 政策及法规对移动信息服务行业市场影响分析

 

第二章 2020-2024年国外移动信息服务行业发展分析

第一节 全球移动信息服务发展历程分析

第二节 移动信息服务行业竞争格局

第三节 移动信息服务行业供需规模分析及预测

第四节 移动信息服务产品技术水平

第五节 移动信息服务应用场景分析

第六节 移动信息服务行业主要龙头企业情况

第七节 移动信息服务行业发展趋势及前景预测

 

第三章 2020-2024年中国移动信息服务发展现状分析

第一节 中国移动信息服务发展概况

第二节 移动信息服务的技术演进与更新历史

第三节 中国移动信息服务市场竞争情况

第四节 移动信息服务行业主要壁垒构成

一、技术壁垒

二、资金壁垒

三、人才壁垒

四、其他壁垒

第五节 移动信息服务行业技术水平、发展特点及技术趋势

第六节 行业经营模式分析

第七节 行业发展特征

一、周期性

二、区域性

三、季节性

第八节 行业利润水平的变动趋势及变动原因

 

第四章 2020-2031年移动信息服务市场供需状况及变动原因分析

第一节 2020-2024年移动信息服务行业产量及增速分析

第二节 2025-2031年移动信息服务行业产量预测

第三节 2020-2024年移动信息服务行业需求量及增速分析

第四节 2025-2031年移动信息服务行业需求量预测

第五节 影响供需变动因素分析

 

第五章 移动信息服务行业上下游产业链分析

第一节 产业链结构图

第二节 上游行业发展分析

第三节 下游应用结构分析

第四节 下游细分应用需求规模分析及预测

一、A领域用移动信息服务市场分析

(1)行业发展现状

(2)需求规模

(3)需求前景预测

二、B领域用移动信息服务市场分析

(1)行业发展现状

(2)需求规模

(3)需求前景预测

三、C领域用移动信息服务市场分析

(1)行业发展现状

(2)需求规模

(3)需求前景预测

 

第六章 2020-2031年移动信息服务所属行业市场情况

第一节 移动信息服务所属行业现状

一、移动信息服务所属行业供给市场分析

二、移动信息服务所属行业需求市场分析

第二节 移动信息服务所属行业发展历程

第三节 移动信息服务所属行业技术环境

第四节 2020-2031年移动信息服务所属行业市场规模及预测

 

第七章  2020-2031年移动信息服务市场需求分析

第一节 移动信息服务行业发展现状分析

第二节 需求市场分析

第三节 前景预测

 

第八章  2020-2031年移动信息服务行业细分市场分析

第一节 移动信息服务行业市场容量分析

第二节 细分市场结构分析

第三节  细分市场容量分析及预测

一、细分市场一

(1)行业发展现状

(2)市场容量分析

(3)需求前景预测

二、细分市场二

(1)行业发展现状

(2)市场容量分析

(3)需求前景预测

三、细分市场三

(1)行业发展现状

(2)市场容量分析

(3)需求前景预测

 

第九章 2020-2023年国内移动信息服务行业主要企业

第一节 企业一

一、企业概况

二、主要产品及产品规格分析

三、经营情况分析

四、市场占有率

第二节 企业二

一、企业概况

二、主要产品及产品规格分析

三、经营情况分析

四、市场占有率

第三节 企业三

一、企业概况

二、主要产品及产品规格分析

三、经营情况分析

四、市场占有率

第四节 企业四

一、企业概况

二、主要产品及产品规格分析

三、经营情况分析

四、市场占有率

第五节 企业五

一、企业概况

二、主要产品及产品规格分析

三、经营情况分析

四、市场占有率

第六节 其他企业

 

第十章  移动信息服务行业发展趋势及前景预测

第一节 移动信息服务行业市场规模预测

第二节 移动信息服务行业发展趋势

第三节 移动信息服务行业应用趋势及前景预测

第四节  移动信息服务行业发展影响因素分析

 

第十一章 移动信息服务行业投资机会及风险分析

第一节 移动信息服务行业投资机会

一、产业链投资机会

二、细分市场投资机会

三、重点区域投资机会

第二节移动信息服务行业投资风险及防范

一、政策风险及防范

二、技术风险及防范

三、供求风险及防范

四、宏观经济波动风险及防范

五、关联产业风险及防范

六、产品结构风险及防范

七、其他风险及防范

 

第十二章 移动信息服务行业研究结论及建议

 


订购流程
    电话购买

    拔打普华有策全国统一客户服务热线:01089218002,24小时值班热线杜经理:13911702652(微信同号),张老师:18610339331

    在线订购

    点击“在线订购”进行报告订购,我们的客服人员将在24小时内与您取得联系

    邮件订购

    发送邮件到puhua_policy@126.com;或13911702652@139.com,我们的客服人员会在24小时内与您取得联系

    签订协议

    您可直接下载“订购协议”,或电话、微信致电我公司工作人员,由我公司工作人员以邮件或微信给您“订购协议”;扫描件或快递原件盖章版

支付方式
    对公打款

    户名:北京普华有策信息咨询有限公司
    开户银行:中国农业银行股份有限公司北京复兴路支行
    账号:1121 0301 0400 11817

    发票说明

    任何客户订购普华有策产品,公司都将出具全额的正规增值税发票。发票我们将以快递形式及时送达。