公司客服:010-89218002
杜经理:13911702652(微信同号)
张老师:18610339331
车联网产业概览:技术架构、发展历程、市场规模与竞争格局
1、车联网的定义
车联网(Internet of Vehicles,IoV)是基于先进信息通信技术构建的新型产业生态体系,通过实现车辆与外部环境的全面感知与深度互联,推动交通运输系统的智能化转型。该技术体系以物联网为核心支撑,依托车载终端设备、多源异构传感器网络及高效通信基础设施,构建了覆盖车辆状态信息实时感知、高速传输与智能决策处理的完整技术闭环,显著提升车辆自主控制能力、交通系统运行效能及用户出行体验质量。从系统架构维度来看,车联网采用层次化设计的"端-管-云"三级架构:感知层(端)承担多维度数据采集与边缘计算功能,网络层(管)保障数据交互的低时延与高可靠性,应用层(云)则提供海量数据存储、智能分析与协同决策等核心服务能力。
车联网的架构体系

资料来源:普华有策调研
2、车联网发展历程
车联网发展历程

资料来源:普华有策调研
3、车联网的市场规模
车联网产业正处于高速发展阶段,全球及中国市场均展现出显著的增长动能。2025年,中国车联网市场规模预计突破5,000亿元人民币,增速显著高于全球均值。从长期发展视角看,智能网联汽车相关领域有望逐步成长为国民经济的重要支柱性产业,这一增长态势主要受汽车产业"电动化、智能化、网联化"三化融合、技术创新协同应用、政策支持体系完善以及消费需求升级四大核心驱动因素影响。
在产业链层面,车联网已构建起完整的产业生态体系,覆盖芯片设计、传感器研发制造、通信模组生产、终端设备集成、整车制造、智慧道路基础设施建设,以及测试验证与运营服务等关键环节。应用场景方面,已从传统的车载信息娱乐系统,拓展至智能交通管理、车辆远程监控、预测性维护、车队智能化管理、自动驾驶技术应用及共享出行服务等多元化领域,并将持续向智慧城市建设和智能物流等更广阔的产业方向延伸,呈现出技术创新与市场规模协同发展的良好态势。
4、行业竞争格局
车联网行业竞争格局呈现多元化特征,国际领先汽车电子供应商凭借深厚的技术积淀与全球化资源配置优势,在高端市场保持显著市场份额;国内市场则由本土企业占据主导地位,已形成层次分明的梯队化竞争结构。其中,第一梯队企业已构建系统化的研发体系与完整的产品矩阵,与主流整车制造商建立了长期稳定的战略合作关系,兼具规模化生产能力和先发竞争优势;第二梯队企业虽在特定细分市场或区域性市场具备一定竞争力,但在整体产业规模与核心技术实力方面仍存在提升空间;第三梯队主要由大量中小型企业及新晋市场参与者构成,业务聚焦于中低端市场或专业化配套服务领域。伴随智能网联汽车产业的加速演进,行业竞争焦点正逐步从单一硬件制造向软硬件深度融合的系统性解决方案供应转型。
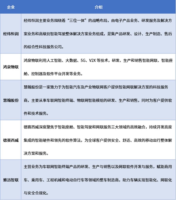
行业内主要企业有经纬恒润、鸿泉物联、慧翰股份、德赛西威、雅迅智联等。
行业内主要企业介绍

资料来源:普华有策
《“十五五”车联网行业细分市场调研及投资战略规划报告》涵盖行业全球及中国发展概况、供需数据、市场规模,产业政策/规划、相关技术、竞争格局、上游原料情况、下游主要应用市场需求规模及前景、区域结构、市场集中度、重点企业/玩家,企业占有率、行业特征、驱动因素、市场前景预测,投资策略、主要壁垒构成、相关风险等内容。同时北京普华有策信息咨询有限公司还提供市场专项调研项目、产业研究报告、产业链咨询、项目可行性研究报告、专精特新小巨人认证、市场占有率报告、十五五规划、项目后评价报告、BP商业计划书、产业图谱、产业规划、蓝白皮书、国家级制造业单项冠军企业认证、IPO募投可研、IPO工作底稿咨询等服务。(PHPOLICY:GYF)
报告目录:
第1章 车联网行业发展概况及数据说明
1.1 车联网行业界定
1.1.1 车联网的定义
1.1.2 车联网行业特征
1.1.3 车联网的作用意义
1.3 本报告研究范围界定说明
1.4 车联网行业主管单位和监管体制
1.5 本报告数据来源及统计标准说明
1.5.1 本报告权威数据来源
1.5.2 本报告研究方法及统计标准
第2章 “十四五”全球车联网行业发展现状及趋势
2.1 全球车联网行业发展历程
2.2 全球车联网行业发展现状
2.2.1 全球车联网行业发展特征
2.2.2 全球车联网行业需求现状
2.2.3 全球车联网行业市场竞争格局
2.3 全球车联网行业市场规模分析
2.4 全球车联网行业区域发展
2.4.1 全球车联网区域发展格局
2.4.2 全球车联网重点区域市场
1、美国
2、欧洲
3、日韩
4、其他地区
2.5 全球车联网行业市场前景预测
2.6 全球车联网行业发展趋势
第3章 “十四五”中国车联网行业发展现状
3.1 中国车联网行业发展历程
3.2 中国车联网行业技术进展
3.2.1 车联网行业工艺流程
3.2.2 中国车联网行业研发投入
1、行业整体情况
2、代表性企业情况
3.2.3 中国车联网行业专利申请情况
1、中国车联网行业专利申请
2、中国车联网行业专利公开
3、中国车联网行业热门申请人
4、中国车联网行业热门技术
3.3 中国车联网行业企业数量规模
3.4 中国车联网行业市场供给情况
3.5 中国车联网行业对外贸易状况
3.6 中国车联网行业市场需求分析
3.7 中国车联网行业市场规模体量
3.8 中国车联网行业发展痛点
第4章 “十四五”中国车联网行业竞争格局及五力模型分析
4.1 中国车联网竞争者入场及战略布局
4.2 中国车联网行业市场竞争格局
4.3 中国车联网行业波特五力模型分析
4.3.1 车联网行业供应商的议价能力
4.3.2 车联网行业消费者的议价能力
4.3.3 车联网行业新进入者威胁分析
4.3.4 车联网行业替代品威胁分析
4.3.5 车联网行业现有企业竞争情况
4.3.6 车联网行业竞争状态总结
第5章 “十四五”中国车联网产业链全景及配套产业发展
5.1 中国车联网产业链结构梳理
5.2 中国车联网产业链生态图谱
5.3 车联网上游:原材料
5.3.1 A材料
1、A行业发展现状
2、A行业供给情况
3、A行业发展趋势
5.3.2 B材料
1、B行业发展现状
2、B行业供给情况
3、B行业发展趋势
……
5.4 配套产业布局对车联网行业的影响总结
第6章 “十四五”中国车联网行业细分产品市场分析
6.1 车联网行业产品结构特征分析
6.1.1 行业产品结构特征
6.1.2 行业产品发展概况
6.2 车联网细分市场:A产品
6.2.1 A产品概况
6.2.2 A产品市场竞争格局
6.2.3 A产品发展趋势
6.3 车联网细分市场:B产品
6.3.1 B产品市场概况
6.3.2 B产品市场竞争格局
6.3.3 B产品发展趋势
6.4 车联网细分市场:C产品
6.4.1 C产品概述
6.4.2 C产品市场竞争格局
6.4.3 C产品发展趋势
第7章 “十四五”中国车联网行业细分应用市场分析
7.1 中国车联网行业领域分布
7.2 车联网细分应用——交通管理
7.2.1 交通管理行业发展状况
7.2.2 交通管理行业领域车联网应用概述
7.2.3 交通管理行业领域车联网市场现状
7.2.4 交通管理行业领域车联网发展趋势
7.3 车联网细分应用——出行运输信息服务
7.3.1 出行运输信息服务行业发展状况
7.3.2 出行运输信息服务行业领域车联网应用概述
7.3.3 出行运输信息服务行业领域车联网市场现状
7.3.4 出行运输信息服务行业领域车联网趋势
7.4 车联网细分应用——智慧城市
7.4.1智慧城市行业发展状况
7.4.2 智慧城市行业领域车联网应用概述
7.4.3 智慧城市行业领域车联网市场现状
7.4.4 智慧城市行业领域车联网需求潜力
7.5 中国车联网行业细分市场战略地位分析
第8章 “十四五”中国车联网产业区域格局发展前景
8.1 中国车联网企业数量区域分布
8.2 中国车联网行业区域发展格局
8.3 中国车联网行业部分省市战略地位分析
8.4 华东地区车联网行业发展概况分析
8.4.1 华东地区车联网行业发展概况分析
8.4.2 华东地区车联网行业市场规模状况
8.4.3 华东地区车联网行业发展趋势及前景分析
8.5 华南地区(广东省)车联网行业发展概况分析
8.5.1 华南地区车联网行业发展概况分析
8.5.2 华南车联网行业市场规模状况
8.5.3 华南地区车联网行业发展趋势及前景分析
8.6 其他地区
第9章 全球及中国车联网重点企业调研
9.1 全球车联网企业案例分析
9.1.1 A公司
1、企业基本信息
2、企业经营情况
3、企业业务架构及车联网业务布局
9.1.2 B公司
1、企业基本信息
2、企业经营情况
3、企业业务架构及车联网业务布局
9.1.3 C公司
1、企业基本信息
2、企业经营情况
3、企业业务架构及车联网业务布局
9.2 中国车联网企业案例分析
9.2.1 A公司
1、企业发展简况分析
2、企业经营情况分析
3、企业业务和产品结构分析
4、企业研发及技术水平
5、企业市场渠道及网络分析
6、企业核心竞争力分析
9.2.2 B公司
1、企业发展简况分析
2、企业经营情况分析
3、企业业务和产品结构分析
4、企业研发及技术水平
5、企业市场渠道及网络分析
6、企业核心竞争力分析
9.2.3 C公司
1、企业发展简况分析
2、企业经营情况分析
3、企业业务和产品结构分析
4、企业研发及技术水平
5、企业市场渠道及网络分析
6、企业核心竞争力分析
9.2.4 D公司
1、企业发展简况分析
2、企业经营情况分析
3、企业业务和产品结构分析
4、企业研发及技术水平
5、企业市场渠道及网络分析
6、企业核心竞争力分析
9.2.5 E公司
1、企业发展简况分析
2、企业经营情况分析
3、企业业务和产品结构分析
4、企业研发及技术水平
5、企业市场渠道及网络分析
6、企业核心竞争力分析
9.2.6 重点企业市场占有率分析
第10章 “十四五”中国车联网行业发展环境及SWOT分析
10.1 中国车联网行业经济(Economy)环境分析
10.1.1 中国宏观经济发展现状
1、中国GDP及增长情况
2、中国三次产业结构
3、中国居民消费价格(CPI)
4、中国生产者价格指数(PPI)
5、中国工业经济增长情况
6、中国固定资产投资情况
10.1.2 中国宏观经济发展展望
10.1.3 车联网行业发展与宏观经济相关性分析
10.2 中国车联网行业社会(Society)环境分析
10.2.1 中国车联网行业社会环境分析
1、中国人口规模及增速
2、中国城镇化水平变化
3、中国劳动力人数及人力成本
4、中国居民人均消费支出及结构
5、中国居民消费升级演进
10.2.2 社会环境对车联网行业发展的影响总结
10.3 中国车联网行业政策(Policy)环境分析
10.3.1 国家层面车联网行业政策规划汇总及解读
10.3.2 政策环境对车联网行业发展的影响总结
10.4 中国车联网行业SWOT分析
第11章 “十五五”中国车联网行业市场前景及发展趋势预测
11.1 中国车联网行业发展潜力评估
11.2 中国车联网行业发展前景预测
11.3 中国车联网行业发展趋势洞悉
第12章 “十五五”中国车联网行业投资战略规划策略及建议
12.1 中国车联网行业进入壁垒分析
12.1.1资金壁垒
12.1.2技术及自主创新壁垒
12.1.3品牌壁垒
12.1.4专业人才壁垒
12.1.5质量和服务壁垒
12.2 中国车联网行业投资风险预警
12.2.1 政策风险
12.2.2 行业技术风险
12.2.3 行业供求风险分析
12.3.4 原材料价格风险
12.3.5 宏观经济波动风险
12.3 中国车联网行业投资机会分析
12.3.1 车联网产业链薄弱环节投资机会
12.3.2 车联网行业区域市场投资机会
12.3.4 车联网行业新兴技术投资机会
12.4 中国车联网行业投资价值评估
12.5 中国车联网行业投资策略建议
12.6 中国车联网行业可持续发展建议
拔打普华有策全国统一客户服务热线:01089218002,24小时值班热线杜经理:13911702652(微信同号),张老师:18610339331
点击“在线订购”进行报告订购,我们的客服人员将在24小时内与您取得联系
发送邮件到puhua_policy@126.com;或13911702652@139.com,我们的客服人员会在24小时内与您取得联系
您可直接下载“订购协议”,或电话、微信致电我公司工作人员,由我公司工作人员以邮件或微信给您“订购协议”;扫描件或快递原件盖章版
户名:北京普华有策信息咨询有限公司
开户银行:中国农业银行股份有限公司北京复兴路支行
账号:1121 0301 0400 11817
任何客户订购普华有策产品,公司都将出具全额的正规增值税发票。发票我们将以快递形式及时送达。