公司客服:010-89218002
杜经理:13911702652(微信同号)
张老师:18610339331
工业互联网行业:产业链协同与数字化转型新范式
1、工业互联网行业概况
2017年,国务院发布《关于深化“互联网+先进制造业”发展工业互联网的指导意见》,重点推广工业互联网与实体经济深度融合,标志着我国工业正式由信息化进入数字化发展阶段。数字化最本质的特点在于,数字资产将成为企业最核心的资产,并以此打通跟新技术的鸿沟。
工业互联网是新型工业化的战略性基础设施,是数字化转型升级的重要抓手,是新一代信息通信技术与现代工业技术深度融合的产物,是制造业网络化、数字化、智能化的重要载体,也是全球新一轮产业竞争的制高点。工业互联网通过构建连接机器、物料、人、信息系统的基础网络,实现工业数据的全面感知、动态传输、实时分析,形成科学决策与智能控制,提高制造资源配置效率,正成为领军企业竞争的新赛道、全球产业布局的新方向、制造大国竞争的新焦点。作为国家战略,工业互联网代表智能制造未来的发展方向,是实体经济数字化转型的关键支撑。
2、工业互联网行业产业链分析
工业互联网行业产业链涵盖上游硬件设备与软件供应、中游平台运营及下游应用场景。上游包括提供传感器、芯片、机器视觉系统、工业机器人等硬件设备的提供商,构建维护工业以太网、5G等有线无线网络的服务提供商,以及开发CAD、ERP等工业软件的开发商;中游是工业互联网平台运营商,其平台作为基于云的开放式工业操作系统,包含边缘层、IaaS层、平台层和应用层,可实现设备接入、数据处理及定制化方案提供;下游为制造业、能源、交通等领域企业,通过应用相关技术实现生产数字化、网络化、智能化,以提升效率、降低成本和质量。
工业互联网行业产业链结构图

资料来源:普华有策
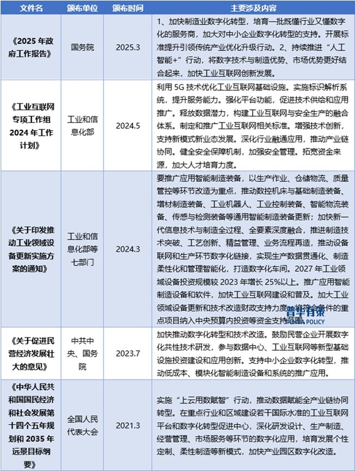
3、工业互联网行业发展政策
一系列政策文件均强调要加大工业互联网行业应用赋能、区域落地推广力度,这表明政府对工业互联网的重视程度不断提升。未来,随着技术的不断进步和应用场景的不断拓展,工业互联网将在更多领域得到应用,为产业的数字化、网络化、智能化发展提供更广阔的空间和机遇,政府和企业应加强合作,共同推动工业互联网的发展和应用,为经济的高质量发展提供有力支撑。
主要法律法规及政策

资料来源:普华有策
4、工业互联网行业发展现状
近年来,我国工业互联网产业增加值总体规模稳步提升,有力支撑经济回稳向好。2023年,我国工业互联网核心产业规模达1.35万亿元,带动渗透产业增加值3.34万亿元,工业互联网产业增加值总体规模达4.69万亿元,占GDP的比重上升至3.72%,已全面融入49个国民经济大类,涵盖所有41个工业大类。工业互联网体系建设不断完善,融合应用不断深入,产业生态日益优化。
2020-2024年全国工业互联网产业增加值

资料来源:普华有策
2020-2024年中国工业互联网产业增加值占GDP比重

资料来源:普华有策
5、工业互联网行业发展趋势
(1)5G技术深度融合推动变革
5G技术与工业互联网的深度融合正成为推动行业变革的核心动力。随着5G商用部署的全面推进及技术的持续迭代优化,工业互联网将实现高速率、高可靠、智能化的连接升级,而5G虚拟专网与混合专网的规模化建设,更将推动工业互联网向制造业、能源、交通等更广领域渗透,有效破解大规模应用中网络建设成本、使用效率、管理复杂度及商业模式创新等现实难题,为工业数字化转型注入全新动能。
(2)高质量发展持续向好
工业互联网成为推动实体经济数字化转型的核心引擎,是推进新型工业化的重要支撑,将推动制造业向高端化、智能化、绿色化方向发展,并加强与其他产业的融合应用,拓展新场景和商业模式。
(3)平台体系壮大提升服务能力
工业互联网平台体系的发展壮大,显著提升了工业互联网的服务效能。作为串联工业全要素、贯通全产业链、融合全价值链的关键枢纽,工业互联网平台持续推动跨行业、跨领域深度协作,促进资源高效整合与精准对接。随着平台体系功能日趋完备、规模不断扩张,工业互联网将进一步深化服务内涵,为企业量身打造更全面、更高效、更贴合需求的定制化服务方案,全方位满足企业在数字化转型进程中的多元诉求。
(4)产业链协同促进创新发展
产业链协同对工业互联网的影响在于激活创新发展动能。工业互联网的深化发展离不开产业链上下游企业的紧密联动,通过强化各环节数据互通与业务协同,不仅能推动产业链创新突破、培育新兴经济增长点,还能倒逼工业互联网技术持续迭代升级,驱动产业向更高质量、更高效能的方向进阶。
《2025-2031年工业互联网行业市场占有率分析及发展前景预测报告》涵盖行业全球及中国发展概况、供需数据、市场规模,产业政策/规划、相关技术/专利、竞争格局、上游原料情况、下游主要应用市场需求规模及前景、区域结构、市场集中度、重点企业/玩家,企业占有率、行业特征、驱动因素、市场前景预测,投资策略、主要壁垒构成、相关风险等内容。同时北京普华有策信息咨询有限公司还提供市场专项调研项目、产业研究报告、产业链咨询、项目可行性研究报告、专精特新小巨人认证、市场占有率报告、十五五规划、项目后评价报告、BP商业计划书、产业图谱、产业规划、蓝白皮书、国家级制造业单项冠军企业认证、IPO募投可研、IPO工作底稿咨询等服务。(PHPOLICY:GYF)
报告目录:
第一章 工业互联网行业概述
第一节 工业互联网行业界定
第二节 工业互联网行业发展现状
第三节 工业互联网行业产业链结构分析
一、产业链结构图
二、上游行业发展现状
三、下游应用领域分析
1、A行业用工业互联网市场分析
(1)行业发展现状
(2)需求规模
(3)需求前景预测
2、B行业用工业互联网市场分析
(1)行业发展现状
(2)需求规模
(3)需求前景预测
3、C行业用工业互联网市场分析
(1)行业发展现状
(2)需求规模
(3)需求前景预测
4、D行业用工业互联网市场分析
(1)行业发展现状
(2)需求规模
(3)需求前景预测
5、其他领域用工业互联网市场分析
(1)行业发展现状
(2)需求规模
(3)需求前景预测
第二章 2020-2024年全球工业互联网行业市场规模与供需分析
第一节 工业互联网行业市场容量测算
一、总体规模
1、基期市场规模
2、增长预测
二、驱动因素
第二节 工业互联网行业供需结构分析
一、供给端特征
二、需求端特征
第三节 全球工业互联网行业竞争格局分析
第三章 工业互联网行业发展环境分析
第一节 政策环境分析
一、主要政策解读
二、政策影响分析
第二节 宏观经济运行对行业影响分析
一、宏观经济运行分析
二、宏观经济运行影响分析
第三节 社会环境分析
第四节 技术环境分析
一、技术发展现状及专利分析
二、技术发展趋势预测
第四章 工业互联网行业经济运行指标分析
第一节 中国工业互联网行业发展现状分析
第二节 中国工业互联网行业运行状况分析
第三节 中国工业互联网行业供需平衡分析
一、中国工业互联网行业供给情况分析
二、中国工业互联网行业需求情况分析
第四节 中国工业互联网行业盈利能力分析
第五章 工业互联网行业竞争力优势分析
第一节 工业互联网行业波特五力模型分析
一、供应商议价能力
二、购买者议价能力
三、潜在进入者威胁
四、替代品威胁
五、现有竞争者竞争
第二节 工业互联网行业SWOT分析
第三节 中国工业互联网行业企业竞争对比
一、重点企业市场占有率分析
二、工业互联网行业主要企业竞争力分析
1、重点企业资产总计对比分析
2、重点企业从业人员对比分析
3、重点企业营业收入对比分析
4、重点企业利润总额对比分析
5、重点企业负债总额对比分析
第六章 POLICY对中国工业互联网市场规模分析
第一节 2020-2024年中国工业互联网市场规模及增速分析
第二节 2020-2024年我国工业互联网区域结构分析
第三节 2020-2024年中国工业互联网区域市场规模
一、2020-2024年东北地区市场规模分析
二、2020-2024年华北地区市场规模分析
三、2020-2024年华东地区市场规模分析
四、2020-2024年华中地区市场规模分析
五、2020-2024年华南地区市场规模分析
六、2020-2024年西部地区市场规模分析
第四节 2025-2031年中国工业互联网区域市场前景预测
一、2025-2031年东北地区市场前景预测
二、2025-2031年华北地区市场前景预测
三、2025-2031年华东地区市场前景预测
四、2025-2031年华中地区市场前景预测
五、2025-2031年华南地区市场前景预测
六、2025-2031年西部地区市场前景预测
第七章 普华有策对工业互联网行业重点企业发展形势分析
第一节 企业一
一、企业概况及工业互联网产品介绍
二、企业核心竞争力分析
三、企业主要利润指标分析
四、2020-2024年主要经营数据指标
五、企业发展战略规划
第二节 企业二
一、企业概况及工业互联网产品介绍
二、企业核心竞争力分析
三、企业主要利润指标分析
四、2020-2024年主要经营数据指标
五、企业发展战略规划
第三节 企业三
一、企业概况及工业互联网产品介绍
二、企业核心竞争力分析
三、企业主要利润指标分析
四、2020-2024年主要经营数据指标
五、企业发展战略规划
第四节 企业四
一、企业概况及工业互联网产品介绍
二、企业核心竞争力分析
三、企业主要利润指标分析
四、2020-2024年主要经营数据指标
五、企业发展战略规划
第五节 企业五
一、企业概况及工业互联网产品介绍
二、企业核心竞争力分析
三、企业主要利润指标分析
四、2020-2024年主要经营数据指标
五、企业发展战略规划
第八章 2025-2031年工业互联网行业市场预测与趋势展望
第一节 工业互联网行业市场规模预测
一、总体预测
二、细分市场预测
第二节 工业互联网行业发展潜力评估
一、区域潜力
二、技术潜力
第三节 工业互联网行业未来趋势
一、技术趋势
二、商业模式创新
第九章 普华有策对2025-2031年工业互联网行业投资前景展望
第一节 工业互联网行业2025-2031年投资机会分析
一、工业互联网行业典型项目分析
二、可以投资的工业互联网模式
三、2025-2031年工业互联网投资机会
第二节 2025-2031年工业互联网行业发展预测分析
一、产业集中度趋势分析
二、2025-2031年行业发展趋势
三、2025-2031年工业互联网行业技术开发方向
四、总体行业2025-2031年整体规划及预测
第三节 2025-2031年规划将为工业互联网行业找到新的增长点
第十章 普华有策对 2025-2031年工业互联网行业发展趋势及投资风险分析
第一节 2020-2024年工业互联网存在的问题
第二节 2025-2031年发展预测分析
一、2025-2031年工业互联网发展方向分析
二、2025-2031年工业互联网行业发展趋势预测
三、2025-2031年工业互联网行业发展重点
第三节 2025-2031年行业进入壁垒分析
一、技术壁垒分析
二、资金壁垒分析
三、政策壁垒分析
四、其他壁垒分析
第四节 2025-2031年工业互联网行业投资风险分析
一、竞争风险分析
二、原材料风险分析
三、人才风险分析
四、技术风险分析
五、其他风险分析
第十一章 工业互联网行业发展总结及建议
拔打普华有策全国统一客户服务热线:01089218002,24小时值班热线杜经理:13911702652(微信同号),张老师:18610339331
点击“在线订购”进行报告订购,我们的客服人员将在24小时内与您取得联系
发送邮件到puhua_policy@126.com;或13911702652@139.com,我们的客服人员会在24小时内与您取得联系
您可直接下载“订购协议”,或电话、微信致电我公司工作人员,由我公司工作人员以邮件或微信给您“订购协议”;扫描件或快递原件盖章版
户名:北京普华有策信息咨询有限公司
开户银行:中国农业银行股份有限公司北京复兴路支行
账号:1121 0301 0400 11817
任何客户订购普华有策产品,公司都将出具全额的正规增值税发票。发票我们将以快递形式及时送达。