公司客服:010-89218002
杜经理:13911702652(微信同号)
张老师:18610339331
EDA软件行业:技术浪潮推动下的竞争新格局
1、电子设计自动化(EDA)软件行业发展概况和趋势
EDA是集成电路设计的必备工具,用于辅助设计人员进行电路设计、仿真和验证等工作,贯穿于集成电路设计、制造、封测等环节。
EDA软件行业主要受技术驱动,具有较高的技术、人才储备、用户协同、资金规模等壁垒,市场集中度较高。长期以来,中国EDA市场由国际EDA企业Cadence、Synopsys、SiemensEDA三大巨头垄断,根统计,前三大企业占比超70%。
随着半导体产业第三次产业转移的持续深化,我国EDA软件市场逐步激活,出现了华大九天、概伦电子、广立微电子等本土厂商;相关厂商在特定领域具备全流程产品,或在局部领域处于技术先进位置。目前,国产EDA软件在项目定制化、产品兼容度等方面优势显现。据统计,2023年,中国EDA软件市场规模达到了120亿元,约占全球EDA市场的10%。预计2026年中国EDA市场规模将突破150亿元。
2020-2024年中国EDA软件市场规模情况

资料来源:普华有策
2、EDA软件行业产业链
从EDA软件行业的产业链结构来看,其上游主要由工业计算机提供商与基础软件开发商构成,核心供应要素涵盖硬件设备、操作系统、开发工具及其他辅助性软件等。
下游应用领域则高度集中于集成电路设计、半导体制造、PCB(印制电路板)等行业。作为衔接集成电路设计、制造、封测等关键环节的核心支撑,EDA软件行业对集成电路行业的生产效率提升与产品技术水平进阶具有战略性影响。
EDA软件行业产业链示意图

资料来源:普华有策
3、EDA软件行业发展趋势
(1)技术创新驱动行业升级
随着集成电路与半导体技术向先进制程演进,EDA软件行业需通过持续技术创新,支撑更复杂精密的芯片设计与制造流程。例如,5G、物联网、人工智能等新兴技术的规模化应用,催生了多样化、复杂化的芯片需求,倒逼EDA工具从功能模块到全流程解决方案的迭代升级。当前,EDA工具已覆盖数字、模拟、数模混合设计及制造全链条,未来将进一步整合设计、验证、制造环节的全流程能力,以适配异构架构、先进封装等前沿技术的协同开发需求。
(2)云端化和智能化
云计算与AI技术推动EDA行业向云端化、智能化发展:云端平台助力协同设计与仿真验证,智能化技术替代重复性任务提效;云架构降低企业门槛、提升算力效率,同时优化软件授权保护厂商盈利。
(3)产业协同层面
EDA厂商需要与芯片设计公司、晶圆代工企业协同合作,打造“工具—设计—制造”一体化的生态创新体系。上下游紧密联动的协同模式,有助于推动国产EDA能力在实际工程项目中更快落地,构建可持续发展的本土技术基础,同时推动本土IP开发、测试验证、工艺适配等关键环节的发展。
(4)国产替代加速
中国EDA市场增长迅速,但国产化率仍然较低,海外巨头占据主导地位。随着政策支持和市场需求的双重推动,以及美国出口政策的影响,中国本土EDA企业迎来发展机遇,有望加速拓展市场版图,逐步填补高端工具空白。
4、EDA软件行业竞争格局分析
长期以来,全球EDA软件市场呈现高度集中态势,Cadence、Synopsys、SiemensEDA等国际巨头凭借先发优势与技术壁垒,牢牢占据行业主导地位。但近年来,国产EDA企业凭借自主创新能力强势崛起,正逐步改写这一竞争格局。
面对国际垄断局面,国产EDA企业聚焦技术攻坚与产品迭代,通过差异化竞争策略,在部分关键模块实现从研发到销售的突破。以华大九天为代表,其在模拟电路设计全流程、数字电路设计全流程工具系统领域持续深耕,不仅实现了从前端设计到后端验证的完整覆盖,还在先进制程适配方面取得显著成果,成为国产EDA行业的标杆企业。此外,概伦电子、广立微、芯华章等企业也在各自细分领域崭露头角,推动国产EDA市场份额稳步提升。
随着国产EDA企业技术实力不断增强、应用场景持续拓展,未来全球EDA市场将告别少数巨头垄断的局面,逐步形成多元化、多层次的竞争新格局,为行业注入新的活力。
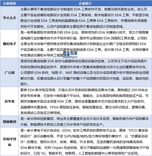
5、EDA软件行业内主要企业
我国EDA软件行业内主要企业有华大九天、概伦电子、广立微、芯华章、国微集团、芯和半导体等。
EDA软件行业内主要企业介绍

资料来源:普华有策
《2025-2031年EDA软件行业市场调研及发展趋势预测报告》涵盖行业全球及中国发展概况、供需数据、市场规模,产业政策/规划、相关技术/专利、竞争格局、上游原料情况、下游主要应用市场需求规模及前景、区域结构、市场集中度、重点企业/玩家,企业占有率、行业特征、驱动因素、市场前景预测,投资策略、主要壁垒构成、相关风险等内容。同时北京普华有策信息咨询有限公司还提供市场专项调研项目、产业研究报告、产业链咨询、项目可行性研究报告、专精特新小巨人认证、市场占有率报告、十五五规划、项目后评价报告、BP商业计划书、产业图谱、产业规划、蓝白皮书、国家级制造业单项冠军企业认证、IPO募投可研、IPO工作底稿咨询等服务。(PHPOLICY:GYF)
目录
第一章 EDA软件行业相关概述
第一节 EDA软件行业定义及分类
一、行业定义
二、行业特性及在国民经济中的地位及影响
第二节 EDA软件行业特点及模式
一、EDA软件行业发展特征
二、EDA软件行业经营模式
第三节 EDA软件行业产业链分析
一、产业链结构
二、EDA软件行业主要上游2020-2024年供给规模分析
三、EDA软件行业主要上游2020-2024年价格分析
四、EDA软件行业主要上游2025-2031年发展趋势分析
五、EDA软件行业主要下游2020-2024年发展概况分析
六、EDA软件行业主要下游2025-2031年发展趋势分析
第二章 EDA软件行业全球发展分析
第一节 全球EDA软件市场总体情况分析
一、全球EDA软件行业的发展特点
二、全球EDA软件市场结构
三、全球EDA软件行业市场规模分析
四、全球EDA软件行业竞争格局
五、全球EDA软件市场区域分布
六、全球EDA软件行业市场规模预测
第二节 全球主要国家(地区)市场分析
一、欧洲
1、欧洲EDA软件行业市场规模
2、欧洲EDA软件市场结构
3、2025-2031年欧洲EDA软件行业发展前景预测
二、北美
1、北美EDA软件行业市场规模
2、北美EDA软件市场结构
3、2025-2031年北美EDA软件行业发展前景预测
三、日韩
1、日韩EDA软件行业市场规模
2、日韩EDA软件市场结构
3、2025-2031年日韩EDA软件行业发展前景预测
四、其他
第三章 《国民经济行业分类与代码》中EDA软件所属行业2025-2031年规划概述
第一节 2020-2024年所属行业发展回顾
一、2020-2024年所属行业运行情况
二、2020-2024年所属行业发展特点
三、2020-2024年所属行业发展成就
第二节 EDA软件行业所属行业2025-2031年规划解读
一、2025-2031年规划的总体战略布局
二、2025-2031年规划对经济发展的影响
三、2025-2031年规划的主要目标
第四章 2025-2031年行业发展环境分析
第一节 2025-2031年世界经济发展趋势
第二节 2025-2031年我国经济面临的形势
第三节 2025-2031年我国对外经济贸易预测
第四节2025-2031年行业技术环境分析
一、行业相关技术
二、行业专利情况
1、中国EDA软件专利申请
2、中国EDA软件专利公开
3、中国EDA软件热门申请人
4、中国EDA软件热门技术
第五节2025-2031年行业社会环境分析
第五章 普华有策对EDA软件行业总体发展状况
第一节 EDA软件行业特性分析
第二节 EDA软件产业特征与行业重要性
第三节 2020-2024年EDA软件行业发展分析
一、2020-2024年EDA软件行业发展态势分析
二、2020-2024年EDA软件行业发展特点分析
三、2025-2031年区域产业布局与产业转移
第四节 2020-2024年EDA软件行业规模情况分析
一、行业单位规模情况分析
二、行业人员规模状况分析
三、行业资产规模状况分析
四、行业市场规模状况分析
第五节 2020-2024年EDA软件行业财务能力分析与2025-2031年预测
一、行业盈利能力分析与预测
二、行业偿债能力分析与预测
三、行业营运能力分析与预测
四、行业发展能力分析与预测
第六章 POLICY对2025-2031年我国EDA软件市场供需形势分析
第一节 我国EDA软件市场供需分析
一、2020-2024年我国EDA软件行业供给情况
二、2020-2024年我国EDA软件行业需求情况
1、EDA软件行业需求市场
2、EDA软件行业客户结构
3、EDA软件行业区域需求结构
三、2020-2024年我国EDA软件行业供需平衡分析
第二节 EDA软件产品市场应用及需求预测
一、EDA软件产品应用市场总体需求分析
1、EDA软件产品应用市场需求特征
2、EDA软件产品应用市场需求总规模
二、2025-2031年EDA软件行业领域需求量预测
1、2025-2031年EDA软件行业领域需求产品功能预测
2、2025-2031年EDA软件行业领域需求产品市场格局预测
第七章 我国EDA软件行业运行分析
第一节 我国EDA软件行业发展状况分析
一、我国EDA软件行业发展阶段
二、我国EDA软件行业发展总体概况
第二节 2020-2024年EDA软件行业发展现状
一、2020-2024年我国EDA软件行业市场规模(增速)
二、2020-2024年我国EDA软件行业发展分析
三、2020-2024年中国EDA软件企业发展分析
第三节 2020-2024年EDA软件市场情况分析
一、2020-2024年中国EDA软件市场总体概况
二、2020-2024年中国EDA软件市场发展分析
第四节 我国EDA软件市场价格走势分析
一、EDA软件市场定价机制组成
二、EDA软件市场价格影响因素
三、2020-2024年EDA软件价格走势分析
四、2025-2031年EDA软件价格走势预测
第八章 POLICY对中国EDA软件市场规模分析
第一节 2020-2024年中国EDA软件市场规模分析
第二节 2020-2024年我国EDA软件区域结构分析
第三节 2020-2024年中国EDA软件区域市场规模
一、2020-2024年东北地区市场规模分析
二、2020-2024年华北地区市场规模分析
三、2020-2024年华东地区市场规模分析
四、2020-2024年华中地区市场规模分析
五、2020-2024年华南地区市场规模分析
六、2020-2024年西部地区市场规模分析
第四节 2025-2031年中国EDA软件区域市场前景预测
一、2025-2031年东北地区市场前景预测
二、2025-2031年华北地区市场前景预测
三、2025-2031年华东地区市场前景预测
四、2025-2031年华中地区市场前景预测
五、2025-2031年华南地区市场前景预测
六、2025-2031年西部地区市场前景预测
第九章 普●华●有●策对2025-2031年EDA软件行业产业结构调整分析
第一节 EDA软件产业结构分析
一、市场细分充分程度分析
二、下游应用领域需求结构占比
三、领先应用领域的结构分析(所有制结构)
第二节 产业价值链条的结构分析及产业链条的整体竞争优势分析
一、产业价值链条的构成
二、产业链条的竞争优势与劣势分析
第十章 EDA软件行业竞争力优势分析
第一节 EDA软件行业竞争力优势分析
一、行业整体竞争力评价
二、行业竞争力评价结果分析
三、竞争优势评价及构建建议
第二节 中国EDA软件行业竞争力剖析
第三节 EDA软件行业SWOT分析
一、EDA软件行业优势分析
二、EDA软件行业劣势分析
三、EDA软件行业机会分析
四、EDA软件行业威胁分析
第十一章 2025-2031年EDA软件行业市场竞争策略分析
第一节 行业总体市场竞争状况分析
一、EDA软件行业竞争结构分析
1、现有企业间竞争
2、潜在进入者分析
3、替代品威胁分析
4、供应商议价能力
5、客户议价能力
6、竞争结构特点总结
二、EDA软件行业企业间竞争格局分析
1、不同规模企业竞争格局
2、不同所有制企业竞争格局
3、不同区域企业竞争格局
三、EDA软件行业集中度分析
1、市场集中度分析
2、企业集中度分析
3、区域集中度分析
第二节 中国EDA软件行业竞争格局综述
一、EDA软件行业竞争概况
二、重点企业市场占有率分析
三、EDA软件行业主要企业竞争力分析
1、重点企业资产总计对比分析
2、重点企业从业人员对比分析
3、重点企业营业收入对比分析
4、重点企业利润总额对比分析
5、重点企业负债总额对比分析
第三节 2020-2024年EDA软件行业竞争格局分析
一、国内主要EDA软件企业动向
二、国内EDA软件企业拟在建项目分析
三、我国EDA软件市场集中度分析
第四节 EDA软件企业竞争策略分析
一、提高EDA软件企业竞争力的策略
二、影响EDA软件企业核心竞争力的因素及提升途径
第十二章 普华有策对行业重点企业发展形势分析
第一节 企业一
一、企业概况及EDA软件产品介绍
二、企业核心竞争力分析
三、企业主要利润指标分析
四、2020-2024年主要经营数据指标
五、企业发展战略规划
第二节 企业二
一、企业概况及EDA软件产品介绍
二、企业核心竞争力分析
三、企业主要利润指标分析
四、2020-2024年主要经营数据指标
五、企业发展战略规划
第三节 企业三
一、企业概况及EDA软件产品介绍
二、企业核心竞争力分析
三、企业主要利润指标分析
四、2020-2024年主要经营数据指标
五、企业发展战略规划
第四节 企业四
一、企业概况及EDA软件产品介绍
二、企业核心竞争力分析
三、企业主要利润指标分析
四、2020-2024年主要经营数据指标
五、企业发展战略规划
第五节 企业五
一、企业概况及EDA软件产品介绍
二、企业核心竞争力分析
三、企业主要利润指标分析
四、2020-2024年主要经营数据指标
五、企业发展战略规划
第十三章 普●华●有●策对2025-2031年EDA软件行业投资前景展望
第一节 EDA软件行业2025-2031年投资机会分析
一、EDA软件行业典型项目分析
二、可以投资的EDA软件模式
三、2025-2031年EDA软件投资机会
第二节 2025-2031年EDA软件行业发展预测分析
一、产业集中度趋势分析
二、2025-2031年行业发展趋势
三、2025-2031年EDA软件行业技术开发方向
四、总体行业2025-2031年整体规划及预测
第三节 2025-2031年规划将为EDA软件行业找到新的增长点
第十四章 普●华●有●策对 2025-2031年EDA软件行业发展趋势及投资风险分析
第一节 2020-2024年EDA软件存在的问题
第二节 2025-2031年发展预测分析
一、2025-2031年EDA软件发展方向分析
二、2025-2031年EDA软件行业发展规模预测
三、2025-2031年EDA软件行业发展趋势预测
四、2025-2031年EDA软件行业发展重点
第三节 2025-2031年行业进入壁垒分析
一、技术壁垒分析
二、资金壁垒分析
三、政策壁垒分析
四、其他壁垒分析
第四节 2025-2031年EDA软件行业投资风险分析
一、竞争风险分析
二、原材料风险分析
三、人才风险分析
四、技术风险分析
五、其他风险分析
拔打普华有策全国统一客户服务热线:01089218002,24小时值班热线杜经理:13911702652(微信同号),张老师:18610339331
点击“在线订购”进行报告订购,我们的客服人员将在24小时内与您取得联系
发送邮件到puhua_policy@126.com;或13911702652@139.com,我们的客服人员会在24小时内与您取得联系
您可直接下载“订购协议”,或电话、微信致电我公司工作人员,由我公司工作人员以邮件或微信给您“订购协议”;扫描件或快递原件盖章版
户名:北京普华有策信息咨询有限公司
开户银行:中国农业银行股份有限公司北京复兴路支行
账号:1121 0301 0400 11817
任何客户订购普华有策产品,公司都将出具全额的正规增值税发票。发票我们将以快递形式及时送达。