公司客服:010-89218002
杜经理:13911702652(微信同号)
张老师:18610339331
“双碳”引领,制造业踏上数字化与绿色化征程
1、我国企业数字化行业发展概况
企业数字化业务是实现企业全方位(发展理念、组织架构、经营方式、盈利模式)的数字化变革。数字生产力可以改变企业的业务体系和价值模式,帮助企业实现内部创新、降本增效,找到最优战略位置,利于打造企业竞争壁垒。企业数字化应用的主要行业为:制造业、金融业、交通运输业、公共设施管理业等。2022年,制造业是我国企业数字化解决方案的最大应用行业,占市场总额约31.1%。
中国企业数字化解决方案细分行业占比情况

资料来源:普华有策
2、企业数字化行业发展态势
(1)政策密集出台推动企业数字化进展显现成效
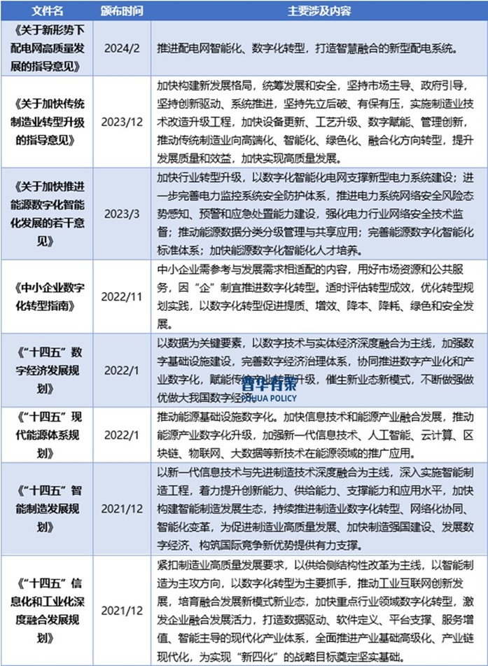
我国制造业数字化转型进入范围显著扩展、程度持续深化、质量大幅提升的快速发展期,各类政策将密集出台、区域高地将不断涌现。在国家层面,工信部深入贯彻落实党中央、国务院《关于深化新一代信息技术与制造业融合发展的指导意见》,陆续发布《“十四五”信息化和工业化深度融合发展规划》《中小企业数字化转型指南》《“十四五”智能制造发展规划》等政策文件为产业实践提供指引,根据《“十四五”智能制造发展规划》,到2025年,规模以上制造业企业大部分实现数字化网络化,重点行业骨干企业初步应用智能化;到2035年,规模以上制造业企业全面普及数字化网络化,重点行业骨干企业基本实现智能化。
近20省份发布制造业数字化转型政策文件。河南推动重点产业链数字化升级,江苏推进“智改数转三年行动计划”,山东以“工赋山东”为抓手。我国制造业数字化转型政策体系完善,正系统推进,企业数字化进展取得成效。
截至2023年6月,工业企业关键工序数控化率、数字化研发设计工具普及率分别达60.1%、78.3%,比2012年分别提升35.5个和29.5个百分点。钢铁、汽车、装备、石化等领域涌现出数字化管理、平台化设计、网络化协同、规模化定制等新业态新模式。2023年12月,工业和信息化部等八部门印发的《关于加快传统制造业转型升级的指导意见》提出到2027年,工业企业数字化研发设计工具普及率、关键工序数控化率分别超过90%,将进一步推动企业数字化发展。
除此之外,在数字化与智慧城市方面,政策支持使得智慧城市能够更好地采集、分析和利用数字化提供的数据,实现城市管理和服务的智能化。北京市、区人民政府及其有关部门围绕优政、惠民、兴业、安全的智慧城市目标,聚焦交通体系、生态环保、空间治理、执法司法、人文环境、商务服务、终身教育、医疗健康等智慧城市应用领域,推进城市码、空间图、基础工具库、算力设施、感知体系、通信网络、政务云、大数据平台以及智慧终端等智慧城市基础建设。
(2)企业数字化与绿色化互相促进、协同发展
2021年12月,《“十四五”智能制造发展规划》指出,推进智能制造,要立足制造本质,紧扣智能特征,构建虚实融合、知识驱动、动态优化、安全高效、绿色低碳的智能制造系统,推动制造业实现数字化转型、网络化协同、智能化变革。2023年11月,工信部、网信办等5部门联合开展数字化绿色化协同转型发展综合试点工作,其中传统行业双化协同转型的工作方向也为制造业企业协同推进数字化绿色化发展提供路径指引。2023年12月颁布的《关于加快传统制造业转型升级的指导意见》提出,到2027年,传统制造业高端化、智能化、绿色化、融合化发展水平明显提升,有效支撑制造业比重保持基本稳定。
我国持续推动数字化绿色化协同发展、相互支撑、互相促进,加速大数据、云计算、人工智能等新一代信息技术在绿色低碳领域的深度应用。一方面,数字化将有力赋能绿色化,数字化应用能有效支撑节能优化、能效对标、碳配额交易等业务场景,全面提升产业绿色化发展速度。同时,绿色化将有效带动数字化,全球工业领域对绿色低碳要求日益严格,将倒逼制造业企业利用数字化实现绿色化升级,增强数字化浪潮的发展动力。
(3)中小型企业数字化转型加速发展
中小企业是国民经济和社会发展的生力军,是扩大就业、改善民生、促进创业创新的重要力量。面对复杂的市场环境变化,中小企业经营承压,面临生产成本上升、创新发展能力不足等困难和挑战。在这一背景下,通过数字化转型升级生产方式、管理模式和组织形式,成为中小企业突破困境,实现高质量发展的必然选择。加大制造业中小企业数字化赋能力度也是中国经济稳步走向高质量发展的关键。2022年10月,工信部发布《中小企业数字化水平评测指标(2022年版)》,从数字化基础、经营、管理、成效四个维度综合评估中小企业数字化发展水平,依据企业评测得分,将数字化水平划分为四个等级。该评测模型为中小企业评估自身数字化转型阶段提供了科学工具,并为如何开展下一步转型工作提供了明确的方法和路径。
中小企业数字化转型的根本目的在于提升企业竞争力。新技术的应用是驱动业务、管理和组织模式深度变革,形成企业竞争力的重要支点。其中,云计算、5G、大数据、AI等技术蓬勃发展,使得企业数字化连接条件不断改善;“端-边-云-网-智”一体化带来新IT架构革命,在全量连接基础上带来强大计算力和智能化升级;元宇宙打开企业数字化转型发展新空间,通过虚实联动在设计、制造、运营、服务等方面打造全价值链体系,实现业务创新。
3、企业数字化行业发展趋势
(1)数字化转型从业务场景驱动到内生价值创新
随着数字技术的广泛使用,企业数字化转型呈现由表及里、由浅入深的发展态势,企业数字化转型逐渐从业务场景驱动转变为内生价值创新。当前,企业通过识别业务场景需求,将数字工具融入企业运营和产品服务中,初步实现数据采集和业务自动化。在数字工具应用的基础上,企业开始逐步关注数据质量、安全和合规,开展全生命周期的数据治理,推动数据服务企业发展和助力企业内部科学决策。未来,基于企业自身数据治理,借助外部科技力量,推动数字技术与传统业务的深度融合,在科技业务属性强、安全级别要求高的业务领域,逐步培养起自有科技组织,在提升企业内部业务效能的同时,形成服务和赋能外部企业的能力,最终构建链接内部和外部的产业生态,实现企业内生价值创新。
(2)数字化绿色协同转型成为数字化转型的主题
“双碳”目标已经成为中国经济社会发展的重要方向,数字化、绿色化是实现“双碳”目标的关键路径。绿色化体现价值体系导向,数字化则代表价值创造能力,共同目标是经济高质量发展。制造业是节能减碳的主体,也是整个绿色低碳循环经济体系的重要组成部分,既能为新能源发展提供创新和消纳应用场景,又能为节能减碳和污染治理提供技术设备支持,还能为高品质生活提供绿色低碳产品。
(3)数字化转型解决方案和产品朝着更加多元立体方向演变
随着云计算、大数据等数字技术的不断创新,企业将通过数字孪生等技术对产品智能运维及全生命周期管理、构建产业互联网平台及数据中台等产品体系、打造行业解决方案并提升行业影响力。同时,随着“工业互联网平台+AI大模型”的深度融合,全生产流程的数据将被打通,制造系统将能够根据客户需求自动、灵活的配置生产及设计模块,组织生产资源及物料,个性化产品的规模性需求将能够快速响应和交付。未来,随着数字化转型的深入和企业需求多元化,数字化转型解决方案和产品将持续朝着更加定制化和多元立体方向演变。
4、企业数字化行业政策影响
在企业数字化领域,各级政府部门推出了一系列产业政策,指出企业数字化的重要地位,支持产业发展。《中国制造2025》和《“十四五”智能制造发展规划》提出,要加大财政资金对制造业转型升级和新技术应用的支持力度,对符合条件的企业给予贴息、奖励等政策支持。国家政策的支持为企业数字化行业的健康发展打下了坚实的基础,也为行业内企业的经营提供了良好的政策保障。
主要法律法规和政策

资料来源:普华有策
《2024-2030年企业数字化行业市场调研及发展趋势预测报告》涵盖行业全球及中国发展概况、供需数据、市场规模,产业政策/规划、相关技术/专利、竞争格局、上游原料情况、下游主要应用市场需求规模及前景、区域结构、市场集中度、重点企业/玩家,企业占有率、行业特征、驱动因素、市场前景预测,投资策略、主要壁垒构成、相关风险等内容。同时北京普华有策信息咨询有限公司还提供市场专项调研项目、产业研究报告、产业链咨询、项目可行性研究报告、专精特新小巨人认证、市场占有率报告、十五五规划、项目后评价报告、BP商业计划书、产业图谱、产业规划、蓝白皮书、国家级制造业单项冠军企业认证、IPO募投可研、IPO工作底稿咨询等服务。(PHPOLICY:GYF)
目录
第一章 企业数字化行业相关概述
第一节 企业数字化行业定义及分类
一、行业定义
二、行业特性及在国民经济中的地位及影响
第二节 企业数字化行业特点及模式
一、企业数字化行业发展特征
二、企业数字化行业经营模式
第三节 企业数字化行业产业链分析
一、产业链结构
二、企业数字化行业主要上游2019-2023年供给规模分析
三、企业数字化行业主要上游2019-2023年价格分析
四、企业数字化行业主要上游2024-2030年发展趋势分析
五、企业数字化行业主要下游2019-2023年发展概况分析
六、企业数字化行业主要下游2024-2030年发展趋势分析
第二章 企业数字化行业全球发展分析
第一节 全球企业数字化市场总体情况分析
一、全球企业数字化行业的发展特点
二、全球企业数字化市场结构
三、全球企业数字化行业市场规模分析
四、全球企业数字化行业竞争格局
五、全球企业数字化市场区域分布
六、全球企业数字化行业市场规模预测
第二节 全球主要国家(地区)市场分析
一、欧洲
1、欧洲企业数字化行业市场规模
2、欧洲企业数字化市场结构
3、2024-2030年欧洲企业数字化行业发展前景预测
二、北美
1、北美企业数字化行业市场规模
2、北美企业数字化市场结构
3、2024-2030年北美企业数字化行业发展前景预测
三、日韩
1、日韩企业数字化行业市场规模
2、日韩企业数字化市场结构
3、2024-2030年日韩企业数字化行业发展前景预测
四、其他
第三章 《国民经济行业分类与代码》中企业数字化所属行业2024-2030年规划概述
第一节 2019-2023年所属行业发展回顾
一、2019-2023年所属行业运行情况
二、2019-2023年所属行业发展特点
三、2019-2023年所属行业发展成就
第二节 企业数字化行业所属行业2024-2030年规划解读
一、2024-2030年规划的总体战略布局
二、2024-2030年规划对经济发展的影响
三、2024-2030年规划的主要目标
第四章 2024-2030年行业发展环境分析
第一节 2024-2030年世界经济发展趋势
第二节 2024-2030年我国经济面临的形势
第三节 2024-2030年我国对外经济贸易预测
第四节2024-2030年行业技术环境分析
一、行业相关技术
二、行业专利情况
1、中国企业数字化专利申请
2、中国企业数字化专利公开
3、中国企业数字化热门申请人
4、中国企业数字化热门技术
第五节2024-2030年行业社会环境分析
第五章 普华有策对企业数字化行业总体发展状况
第一节 企业数字化行业特性分析
第二节 企业数字化产业特征与行业重要性
第三节 2019-2023年企业数字化行业发展分析
一、2019-2023年企业数字化行业发展态势分析
二、2019-2023年企业数字化行业发展特点分析
三、2024-2030年区域产业布局与产业转移
第四节 2019-2023年企业数字化行业规模情况分析
一、行业单位规模情况分析
二、行业人员规模状况分析
三、行业资产规模状况分析
四、行业市场规模状况分析
第五节 2019-2023年企业数字化行业财务能力分析与2024-2030年预测
一、行业盈利能力分析与预测
二、行业偿债能力分析与预测
三、行业营运能力分析与预测
四、行业发展能力分析与预测
第六章 POLICY对2024-2030年我国企业数字化市场供需形势分析
第一节 我国企业数字化市场供需分析
一、2019-2023年我国企业数字化行业供给情况
二、2019-2023年我国企业数字化行业需求情况
1、企业数字化行业需求市场
2、企业数字化行业客户结构
3、企业数字化行业区域需求结构
三、2019-2023年我国企业数字化行业供需平衡分析
第二节 企业数字化产品市场应用及需求预测
一、企业数字化产品应用市场总体需求分析
1、企业数字化产品应用市场需求特征
2、企业数字化产品应用市场需求总规模
二、2024-2030年企业数字化行业领域需求量预测
1、2024-2030年企业数字化行业领域需求产品功能预测
2、2024-2030年企业数字化行业领域需求产品市场格局预测
第七章 我国企业数字化行业运行分析
第一节 我国企业数字化行业发展状况分析
一、我国企业数字化行业发展阶段
二、我国企业数字化行业发展总体概况
第二节 2019-2023年企业数字化行业发展现状
一、2019-2023年我国企业数字化行业市场规模(增速)
二、2019-2023年我国企业数字化行业发展分析
三、2019-2023年中国企业数字化企业发展分析
第三节 2019-2023年企业数字化市场情况分析
一、2019-2023年中国企业数字化市场总体概况
二、2019-2023年中国企业数字化市场发展分析
第四节 我国企业数字化市场价格走势分析
一、企业数字化市场定价机制组成
二、企业数字化市场价格影响因素
三、2019-2023年企业数字化价格走势分析
四、2024-2030年企业数字化价格走势预测
第八章 POLICY对中国企业数字化市场规模分析
第一节 2019-2023年中国企业数字化市场规模分析
第二节 2019-2023年我国企业数字化区域结构分析
第三节 2019-2023年中国企业数字化区域市场规模
一、2019-2023年东北地区市场规模分析
二、2019-2023年华北地区市场规模分析
三、2019-2023年华东地区市场规模分析
四、2019-2023年华中地区市场规模分析
五、2019-2023年华南地区市场规模分析
六、2019-2023年西部地区市场规模分析
第四节 2024-2030年中国企业数字化区域市场前景预测
一、2024-2030年东北地区市场前景预测
二、2024-2030年华北地区市场前景预测
三、2024-2030年华东地区市场前景预测
四、2024-2030年华中地区市场前景预测
五、2024-2030年华南地区市场前景预测
六、2024-2030年西部地区市场前景预测
第九章 普●华●有●策对2024-2030年企业数字化行业产业结构调整分析
第一节 企业数字化产业结构分析
一、市场细分充分程度分析
二、下游应用领域需求结构占比
三、领先应用领域的结构分析(所有制结构)
第二节 产业价值链条的结构分析及产业链条的整体竞争优势分析
一、产业价值链条的构成
二、产业链条的竞争优势与劣势分析
第十章 企业数字化行业竞争力优势分析
第一节 企业数字化行业竞争力优势分析
一、行业整体竞争力评价
二、行业竞争力评价结果分析
三、竞争优势评价及构建建议
第二节 中国企业数字化行业竞争力剖析
第三节 企业数字化行业SWOT分析
一、企业数字化行业优势分析
二、企业数字化行业劣势分析
三、企业数字化行业机会分析
四、企业数字化行业威胁分析
第十一章 2024-2030年企业数字化行业市场竞争策略分析
第一节 行业总体市场竞争状况分析
一、企业数字化行业竞争结构分析
1、现有企业间竞争
2、潜在进入者分析
3、替代品威胁分析
4、供应商议价能力
5、客户议价能力
6、竞争结构特点总结
二、企业数字化行业企业间竞争格局分析
1、不同规模企业竞争格局
2、不同所有制企业竞争格局
3、不同区域企业竞争格局
三、企业数字化行业集中度分析
1、市场集中度分析
2、企业集中度分析
3、区域集中度分析
第二节 中国企业数字化行业竞争格局综述
一、企业数字化行业竞争概况
二、重点企业市场份额占比分析
三、企业数字化行业主要企业竞争力分析
1、重点企业资产总计对比分析
2、重点企业从业人员对比分析
3、重点企业营业收入对比分析
4、重点企业利润总额对比分析
5、重点企业负债总额对比分析
第三节 2019-2023年企业数字化行业竞争格局分析
一、国内主要企业数字化企业动向
二、国内企业数字化企业拟在建项目分析
三、我国企业数字化市场集中度分析
第四节 企业数字化企业竞争策略分析
一、提高企业数字化企业竞争力的策略
二、影响企业数字化企业核心竞争力的因素及提升途径
第十二章 普华有策对行业重点企业发展形势分析
第一节 企业一
一、企业概况及企业数字化产品介绍
二、企业核心竞争力分析
三、企业主要利润指标分析
四、2019-2023年主要经营数据指标
五、企业发展战略规划
第二节 企业二
一、企业概况及企业数字化产品介绍
二、企业核心竞争力分析
三、企业主要利润指标分析
四、2019-2023年主要经营数据指标
五、企业发展战略规划
第三节 企业三
一、企业概况及企业数字化产品介绍
二、企业核心竞争力分析
三、企业主要利润指标分析
四、2019-2023年主要经营数据指标
五、企业发展战略规划
第四节 企业四
一、企业概况及企业数字化产品介绍
二、企业核心竞争力分析
三、企业主要利润指标分析
四、2019-2023年主要经营数据指标
五、企业发展战略规划
第五节 企业五
一、企业概况及企业数字化产品介绍
二、企业核心竞争力分析
三、企业主要利润指标分析
四、2019-2023年主要经营数据指标
五、企业发展战略规划
第十三章 普●华●有●策对2024-2030年企业数字化行业投资前景展望
第一节 企业数字化行业2024-2030年投资机会分析
一、企业数字化行业典型项目分析
二、可以投资的企业数字化模式
三、2024-2030年企业数字化投资机会
第二节 2024-2030年企业数字化行业发展预测分析
一、产业集中度趋势分析
二、2024-2030年行业发展趋势
三、2024-2030年企业数字化行业技术开发方向
四、总体行业2024-2030年整体规划及预测
第三节 2024-2030年规划将为企业数字化行业找到新的增长点
第十四章 普●华●有●策对 2024-2030年企业数字化行业发展趋势及投资风险分析
第一节 2019-2023年企业数字化存在的问题
第二节 2024-2030年发展预测分析
一、2024-2030年企业数字化发展方向分析
二、2024-2030年企业数字化行业发展规模预测
三、2024-2030年企业数字化行业发展趋势预测
四、2024-2030年企业数字化行业发展重点
第三节 2024-2030年行业进入壁垒分析
一、技术壁垒分析
二、资金壁垒分析
三、政策壁垒分析
四、其他壁垒分析
第四节 2024-2030年企业数字化行业投资风险分析
一、竞争风险分析
二、原材料风险分析
三、人才风险分析
四、技术风险分析
五、其他风险分析
拔打普华有策全国统一客户服务热线:01089218002,24小时值班热线杜经理:13911702652(微信同号),张老师:18610339331
点击“在线订购”进行报告订购,我们的客服人员将在24小时内与您取得联系
发送邮件到puhua_policy@126.com;或13911702652@139.com,我们的客服人员会在24小时内与您取得联系
您可直接下载“订购协议”,或电话、微信致电我公司工作人员,由我公司工作人员以邮件或微信给您“订购协议”;扫描件或快递原件盖章版
户名:北京普华有策信息咨询有限公司
开户银行:中国农业银行股份有限公司北京复兴路支行
账号:1121 0301 0400 11817
任何客户订购普华有策产品,公司都将出具全额的正规增值税发票。发票我们将以快递形式及时送达。