公司客服:010-89218002
杜经理:13911702652(微信同号)
张老师:18610339331
下游需求增长及国家利好政策推动无线通信测试行业的快速发展
1、无线通信测试行业所处行业概况
电子测量仪器是利用电子技术来进行测量的装置。电子测量技术与仪器的发展,直接带动了测量方式的变革,进而推动了现代制造业的进步,促进了社会经济的全面发展。电子测量仪器作为国家的战略性装备,其发展水平已成为一个国家科技水平、综合国力和国际竞争力的标志。电子测量下游应用领域广泛,包括通信、航天航空、消费电子以及交通等领域。
无线通信测试行业融合了电子测量技术、射频微波设计技术、数字信号处理技术、微电子技术、计算机技术、软件技术、通信技术等多种技术领域,是现代工业产品中新技术应用最多、最快的产品之一。作为电子测量仪器的重要细分行业,无线通信测试渗透于无线通信产业链几乎所有环节。
2、无线通信测试与上下游行业的关系
通信测试产业链主要由上游零部件生产商、中游仪器生产商、下游通信设备商等应用厂商三部分组成。

资料来源:普华有策
(1)与上游行业的关系
产业链上游中,通信测试仪器主要受射频芯片、控制芯片、结构件(主要金属材料为铝材和钢材)和PCB的产量、价格影响。其中,射频芯片、控制芯片属于高精尖电子元器件,近年来国内芯片厂商发展迅速,已逐步实现了芯片国产化供应;其次占比最大的结构件主要金属材料为铝材和钢材,我国是铝材、钢材的产量大国,但近年来受金属材料价格波动影响,结构件的价格也有所波动;PCB为通信测试设备的关键器件载体,近年来随着PCB产业中心向亚洲转移,我国在PCB的技术、产量上面已实现自给自足,价格也逐步实现稳定水平。其余上游所需零部件,生产厂商较为分散,属于充分竞争行业,价格相对稳定,对无线通信测试行业影响较小。
(2)与下游行业的关系
通信测试产业链下游,主要包括通信设备制造商、终端设备厂商、电信运营商以及科研院所等。一方面,下游设备制造厂商的测试需求主要来自于适应通信技术迭代研发新产品而产生的研发测试需求以及在现有技术版本下大规模生产而产生的产线测试需求。具体而言,通信技术迭代速度较快,以约十年为一个周期进行技术版本更新,下游厂商需针对新技术的特点进行相应的产品研发,研发出的新产品需进行测试来验证是否满足产品标准以及功能需求;另外,同一个技术版本,在进入到平稳增长期后,对于产品的大规模生产也相应增加了通信测试的产线测试需求,以验证生产产品的性能指标以及功能稳定性。另一方面,随着智能家电、消费电子、无人机、卫星通信等领域新标准的制定及无线设备逐步趋向于一体化设计,通信测试需求将呈现爆发式增长。总体而言,未来下游行业对无线通信测试行业的需求呈现增长趋势。
3、无线通信测试行业未来发展趋势

资料来源:普华有策
4、无线通信测试行业竞争格局
从全球角度而言,欧美企业较早进入无线通信测试行业市场,建立了较强的先发优势,在行业内依靠技术实力和雄厚的资金实力,仍维持着领导地位。
国内企业早期多处于仿制阶段,后来部分企业通过引进、消化、吸收国外先进技术、加强专业人才培养、提升技术装备等级,在生产制造方面占据了一定优势,并开始参与国际化的市场竞争;近年来,国内无线通信测试技术水平得到了较快提升,国产测试产品凭借性价比高、售后服务好、地缘等优势迅速崛起,部分企业通过持续自主创新,技术实力逐步达到了国际先进水平,并在若干前沿应用领域推出了原创性产品,正对传统欧美领先企业发起冲击。
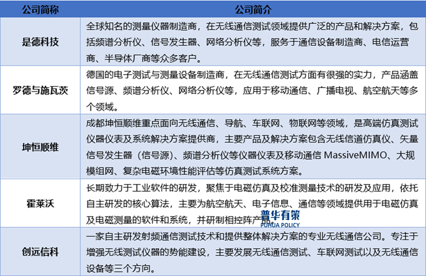
无线通信测试行业内主要企业包括是德科技、罗德与施瓦茨等国外领先企业以及霍莱沃、坤恒顺维、创远信科等企业。

资料来源:普华有策
5、无线通信测试行业壁垒
(1)研发设计壁垒
近年来,随着通信技术的迭代和下游应用场景的丰富,对行业内生产厂商的研发设计能力提出了更高的要求。研发设计能力依赖于生产厂商丰富的行业经验、优秀的设计团队及持续的研发投入,对行业新进入者建立起研发设计能力壁垒。
(2)高效定制及生产交付壁垒
目前无线通信测试设备企业主要以与客户签订合同的方式进行销售,产品设计、生产等方面需要满足不同客户的不同需求,定制化程度较高,从而要求企业具有丰富的实践经验与设计能力,新进企业难以在短时间内具备产品设计以及生产交付能力,从而形成高效定制及生产交付壁垒。
(3)客户认证壁垒
由于无线通信测试产品技术含量高、客户需求存在较大差异化,为保证高品质产品的稳定供应,下游客户一般会优先与行业内具有较强品牌知名度、产品质量口碑的厂商进行合作,这会对新进入者形成较高的客户认证壁垒。
(4)人才壁垒
随着通信技术的迭代和下游应用场景的丰富,除必备的专业研发人员外,还要求企业的项目人员深入了解行业的业务规则、流程、管理模式和应用环境,而行业新进入者难以在短期内拥有足够的专业研发人才和项目人员。
《2024-2030年无线通信测试行业产业链细分产品调研及前景研究预测报告》,涵盖行业全球及中国发展概况、供需数据、市场规模,产业政策/规划、相关技术、竞争格局、上游原料情况、下游主要应用市场需求规模及前景、区域结构、市场集中度、重点企业/玩家,企业占有率、行业特征、驱动因素、市场前景预测,投资策略、主要壁垒构成、相关风险等内容。同时北京普华有策信息咨询有限公司还提供市场专项调研项目、产业研究报告、产业链咨询、项目可行性研究报告、专精特新小巨人认证、市场占有率报告、十五五规划、项目后评价报告、BP商业计划书、产业图谱、产业规划、蓝白皮书、国家级制造业单项冠军企业认证、IPO募投可研、IPO工作底稿咨询等服务。(PHPOLICY:GYF)
报告目录:
第一章 2018-2023年中国无线通信测试行业产业链调研情况
第一节 中国无线通信测试行业上下游产业链分析
一、产业链模型原理介绍
二、无线通信测试行业产业链结构图分析
第二节 中国无线通信测试行业上游产业发展及前景预测
一、上游主要产品介绍
二、上游主要产业供给情况分析
三、2024-2030年上游主要产业供给预测分析
四、上游主要产业价格分析
五、2024-2030年主要上游产业价格预测分析
第三节 中国无线通信测试行业下游产业发展及前景预测
一、下游应用领域结构图
二、下游细分市场应用领域分析
1、A行业用无线通信测试市场分析
(1)行业发展现状
(2)需求规模
(3)需求前景预测
2、B行业用无线通信测试市场分析
(1)行业发展现状
(2)需求规模
(3)需求前景预测
3、C行业用无线通信测试市场分析
(1)行业发展现状
(2)需求规模
(3)需求前景预测
4、D行业用无线通信测试市场分析
(1)行业发展现状
(2)需求规模
(3)需求前景预测
第二章 全球无线通信测试行业市场发展现状分析
第一节 全球无线通信测试行业发展规模及现状分析
第三节 亚洲无线通信测试行业地区市场分析
一、亚洲无线通信测试行业市场现状分析
二、亚洲无线通信测试行业市场规模分析
三、2024-2030年亚洲无线通信测试行业前景预测分析
第四节 北美无线通信测试行业地区市场分析
一、北美无线通信测试行业市场现状分析
二、北美无线通信测试行业市场规模分析
三、2024-2030年北美无线通信测试行业前景预测分析
第五节 欧洲无线通信测试行业地区市场分析
一、欧洲无线通信测试行业市场现状分析
二、欧洲无线通信测试行业市场规模分析
三、2024-2030年欧洲无线通信测试行业前景预测分析
第六节 其他地区分析
第七节 2024-2030年全球无线通信测试行业规模及趋势预测
第三章 中国无线通信测试产业发展环境分析
第一节 中国宏观经济环境分析及预测
一、国内经济发展分析
二、经济走势预测
第二节 中国无线通信测试行业政策环境分析
一、行业监管体制分析
二、主要法律法规、政策及发展规划情况
三、国家政策对本行业发展影响分析
第三节 中国无线通信测试产业社会环境发展分析
一、所属行业发展现状分析
二、无线通信测试产业社会环境发展分析
三、社会环境对行业的影响
第四节 中国无线通信测试产业技术环境分析
一、行业技术现状及特点分析
二、行业技术发展趋势预测
第四章 2018-2023年中国无线通信测试行业运行情况
第一节 中国无线通信测试行业发展因素分析
一、无线通信测试行业有利因素分析
二、无线通信测试行业不利因素分析
第二节 中国无线通信测试行业市场规模分析
第三节 中国无线通信测试行业供应情况分析
第四节 中国无线通信测试行业需求情况分析
第五节 中国无线通信测试行业供需平衡分析
第六节 中国无线通信测试行业发展趋势分析
第七节 中国无线通信测试行业主要进入壁垒分析
第八节 中国无线通信测试行业细分市场发展现状及前景
第五章 中国无线通信测试行业运行数据监测
第一节 中国无线通信测试行业总体规模分析
第二节 中国无线通信测试行业产销与费用分析
一、行业产成品分析
二、行业销售收入分析
三、行业总资产负债率分析
四、行业利润规模分析
五、行业总产值分析
六、行业销售成本分析
七、行业销售费用分析
八、行业管理费用分析
九、行业财务费用分析
第三节 中国无线通信测试行业财务指标分析
一、行业盈利能力分析
二、行业偿债能力分析
三、行业营运能力分析
四、行业发展能力分析
第六章 2018-2023年中国无线通信测试市场格局分析
第一节 中国无线通信测试行业集中度分析
一、中国无线通信测试行业市场集中度分析
二、中国无线通信测试行业区域集中度分析
第三节 中国无线通信测试行业存在的问题及对策
第四节 中外无线通信测试行业市场竞争力分析
第五节无线通信测试行业竞争格局分析
第七章 中国无线通信测试行业价格走势分析
第一节 无线通信测试行业价格影响因素分析
第二节 2018-2023年中国无线通信测试行业价格现状分析
第三节 2024-2030年中国无线通信测试行业价格走势预测
第八章 2018-2023年中国无线通信测试行业区域市场现状分析
第一节 中国无线通信测试行业区域市场规模分布
第二节 中国华东地无线通信测试市场分析
一、华东地区概述
二、华东地区无线通信测试市场供需情况及规模分析
三、2024-2030年华东地区无线通信测试市场前景预测
第三节 华中地区市场分析
一、华中地区概述
二、华中地区无线通信测试市场供需情况及规模分析
三、2024-2030年华中地区无线通信测试市场前景预测
第四节 华南地区市场分析
一、华南地区概述
二、华南地区无线通信测试市场供需情况及规模分析
三、2024-2030年华南地区无线通信测试市场前景预测
第五节 华北地区市场分析
一、华北地区概述
二、华北地区无线通信测试市场供需情况及规模分析
三、2024-2030年华北地区无线通信测试市场前景预测
第六节 东北地区市场分析
一、东北地区概述
二、东北地区无线通信测试市场供需情况及规模分析
三、2024-2030年东北地区无线通信测试市场前景预测
第七节 西北地区市场分析
一、西北地区概述
二、西北地区无线通信测试市场供需情况及规模分析
三、2024-2030年西北地区无线通信测试市场前景预测
第八节 西南地区市场分析
一、西南地区概述
二、西南地区无线通信测试市场供需情况及规模分析
三、2024-2030年西南地区无线通信测试市场前景预测
第九章 2018-2023年中国无线通信测试行业竞争情况
第一节 中国无线通信测试行业竞争结构分析
一、现有企业间竞争
二、潜在进入者分析
三、替代品威胁分析
四、供应商议价能力
五、客户议价能力
第二节 中国无线通信测试行业SWOT分析
一、行业优势分析
二、行业劣势分析
三、行业机会分析
四、行业威胁分析
第十章 2018-2023年无线通信测试行业重点企业分析
第一节 企业A
一、企业概况
二、企业主营产品
三、企业主要经济指标情况
四、企业竞争优势分析
第二节 企业B
一、企业概况
二、企业主营产品
三、企业主要经济指标情况
四、企业竞争优势分析
第三节 企业C
一、企业概况
二、企业主营产品
三、企业主要经济指标情况
四、企业竞争优势分析
第四节 企业D
一、企业概况
二、企业主营产品
三、企业主要经济指标情况
四、企业竞争优势分析
第五节 企业E
一、企业概况
二、企业主营产品
三、企业主要经济指标情况
四、企业竞争优势分析
第十一章 2024-2030年中国无线通信测试行业发展前景预测
第一节中国无线通信测试行业市场发展预测
一、中国无线通信测试行业市场规模预测
二、中国无线通信测试行业产值规模预测
三、中国无线通信测试行业供需情况预测
四、中国无线通信测试行业销售收入预测
五、中国无线通信测试行业投资增速预测
第二节中国无线通信测试行业盈利走势预测
一、中国无线通信测试行业毛利润预测
二、中国无线通信测试行业利润总额预测
第十二章 2024-2030年中国无线通信测试行业投资建议
第一节、中国无线通信测试行业重点投资方向分析
第二节、中国无线通信测试行业重点投资区域分析
第三节、中国无线通信测试行业投资注意事项
第十三章 2024-2030年无线通信测试行业投资机会与风险分析
第一节 投资环境的分析与对策
第二节 投资挑战及机遇分析
第三节 行业投资风险分析
一、政策风险
二、经营风险
三、技术风险
四、竞争风险
五、其他风险
拔打普华有策全国统一客户服务热线:01089218002,24小时值班热线杜经理:13911702652(微信同号),张老师:18610339331
点击“在线订购”进行报告订购,我们的客服人员将在24小时内与您取得联系
发送邮件到puhua_policy@126.com;或13911702652@139.com,我们的客服人员会在24小时内与您取得联系
您可直接下载“订购协议”,或电话、微信致电我公司工作人员,由我公司工作人员以邮件或微信给您“订购协议”;扫描件或快递原件盖章版
户名:北京普华有策信息咨询有限公司
开户银行:中国农业银行股份有限公司北京复兴路支行
账号:1121 0301 0400 11817
任何客户订购普华有策产品,公司都将出具全额的正规增值税发票。发票我们将以快递形式及时送达。