2024-2030年软件和信息服务行业专项调研及投资前景预测分析报告
北京 • 普华有策
1
2024-2030年软件和信息服务行业专项调研及投资前景预测分析报告
  • 报告编号 :
    RJHXXFW241
  • 发布机构 :
    普华有策
  • 报告格式 :
    纸质版/电子版
  • 付款方式 :
    对公/微信/支付宝/银联支付
  • 交付方式 :
    Email/微信/快递
  • 售后服务 :
    一年数据更新服务
  • 详情咨询 :

    公司客服:010-89218002

    杜经理:13911702652(微信同号)

    张老师:18610339331

  • 邮件订购 :
    puhua_policy@126.com;13911702652@139.com
浏览量 : 405
下载 : 3242

软件和信息服务业未来市场增长潜力大

1、软件和信息服务业概况

近几年,我国软件和信息技术服务业持续快速发展,产业规模迅速扩大,技术创新和应用水平大幅提升,对经济社会发展的支撑和引领作用显著增强。根据工信部数据显示,2023年我国软件和信息技术服务业实现业务收入12.33万亿元,同比增长13.4%,增速较上年同期提高2.2个百分点。其中,信息技术服务收入81226亿元,同比增长14.7%,高出全行业整体水平1.3个百分点,占全行业收入比重为65.9%。

2-240QZ91Z0I1.jpg

资料来源:工信部、普华有策

2、软件和信息服务行业竞争格局

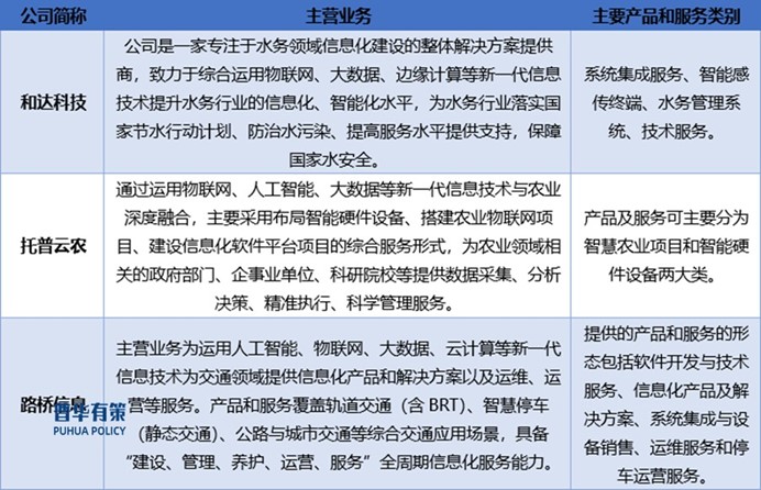
软件和信息技术服务行业总体规模较大,数字化转型产业参与企业众多,市场竞争格局分散,集中度不高。国内数字化转型产业的解决方案提供商主要分为三类,第一类是全国性企业,此类企业在国内多个省份均有业务部署,业务领域覆盖信息化和数字化建设多个细分领域,经营规模较大;第二类是区域性企业,此类企业在特定省份或区域具有相对竞争优势,业务领域也覆盖信息化和数字化建设多个细分领域,但经营规模低于全国性企业;第三类是行业性企业,此类企业专注于服务特定行业,业务领域仅为信息化和数字化建设某一细分领域。

2-240QZ91ZH64.jpg

资料来源:普华有策

行业内除少数全国性经营企业和区域龙头企业外,大多数小型系统集成商基本没有整体解决方案设计能力,大多只能进行单一子系统的施工服务和基本的安装调试服务,无法承担系统多、规模大的项目以及不同子系统间互通联动、根据客户需求提供应用软件开发等具备一定技术含量的业务。

3、主要法律法规和政策

2-240QZ91923X2.jpg

资料来源:普华有策

更多行业资料请参考普华有策咨询《2024-2030年软件和信息服务行业专项调研及投资前景预测分析报告》,同时普华有策咨询还提供产业研究报告、产业链咨询、项目可行性报告、专精特新小巨人认证、国家级制造业单项冠军企业认证、十四五规划、项目后评价报告、BP商业计划书、产业图谱、产业规划、蓝白皮书、IPO募投可研、IPO工作底稿咨询等服务。(PHPOLICY:GYF)

报告目录:

第—章 软件和信息服务行业概述

第一节 软件和信息服务行业定义

第二节 软件和信息服务行业发展历程

第三节 软件和信息服务行业应用情况

第四节 软件和信息服务产业链分析

第五节 软件和信息服务生命周期

第六节宏观经济分析及预测

一、全球

1、2023年经济运行情况

2、2024年经济预测

二、中国

1、2019-2023年经济运行情况

2、2024年经济预测

第七节行业政策环境

一、行业监管体制

二、行业相关法律法规

三、行业相关政策

第八节行业技术水平(相关研发机构、专利等)

 

第二章2019-2023年中国 软件和信息服务行业总体发展状况

第一节中国 软件和信息服务行业规模情况分析

一、行业单位规模情况分析(行业规模)

二、行业人员规模状况分析

三、行业资产规模状况分析

四、行业市场规模及增长率状况分析

第二节中国 软件和信息服务行业财务能力分析

一、行业盈利能力分析与预测

二、行业偿债能力分析与预测

三、行业营运能力分析与预测

四、行业发展能力分析与预测

 

第三章中国 软件和信息服务市场供需分析

第一节 软件和信息服务市场现状分析及预测

—、2019-2023年我国 软件和信息服务行业总产值分析

二、2024-2030年我国 软件和信息服务行业总产值预测

第二节 软件和信息服务产品产量分析及预测

—、2019-2023年我国 软件和信息服务产量分析

二、2024-2030年我国 软件和信息服务产量预测

第三节 软件和信息服务市场需求分析及预测

一、2019-2023年我国 软件和信息服务市场需求分析

二、2024-2030年我国 软件和信息服务市场需求预测

第四节 近3-4年 软件和信息服务进出口数据分析

—、我国 软件和信息服务进出口数据分析

1、进口分析

2、出口分析

二、2024-2030年我国 软件和信息服务进出口数据预测

1、进口分析

2、出口分析

 

第四章 软件和信息服务行业发展现状分析

第一节全球 软件和信息服务行业发展分析

一、全球 软件和信息服务行业发展历程

二、全球 软件和信息服务行业发展现状

三、全球 软件和信息服务行业发展预测

第二节中国 软件和信息服务行业发展分析

一、2019-2023年中国 软件和信息服务行业发展态势分析

二、2019-2023年中国 软件和信息服务行业发展特点分析

三、 软件和信息服务行业盈利模式

第三节中国 软件和信息服务产业重要性

第四节 软件和信息服务行业特性分析

 

第五章中国 软件和信息服务市场规模分析

第一节2019-2023年中国 软件和信息服务市场规模分析

第二节2019-2023年中国 软件和信息服务区域市场规模分析

一、2019-2023年东北地区市场规模分析

二、2019-2023年华北地区市场规模分析

三、2019-2023年华东地区市场规模分析

四、2019-2023年华中地区市场规模分析

五、2019-2023年华南地区市场规模分析

六、2019-2023年西部地区市场规模分析

第三节2024-2030年中国 软件和信息服务市场规模预测

 

第六章 软件和信息服务国内产品价格走势及影响因素分析

第一节国内产品2019-2023年价格回顾

第二节国内产品当前市场价格及评述

第三节国内产品价格影响因素分析

第四节2024-2030年国内产品未来价格走势预测

 

第七章 软件和信息服务及其主要上下游产品

第一节 软件和信息服务上下游分析

一、与上下游行业之间的关联性

二、上游原材料供应形势分析

三、下游产品解析(用户群体)

第二节 软件和信息服务行业产业链分析

一、上游行业影响及风险分析

二、下游行业风险分析及提示

三、关联行业风险分析及提示

 

第八章 软件和信息服务行业竞争情况分析

第一节 行业供给集中度

第二节 行业应用区域结构占比

第三节 软件和信息服务行业主要企业竞争力分析

一、重点企业资产总计对比分析

二、重点企业从业人员对比分析

三、重点企业营业收入对比分析

四、重点企业利润总额对比分析

五、重点企业负债总额对比分析

 

第九章 软件和信息服务行业市场竞争策略分析

第一节行业竞争结构分析

—、现有企业间竞争

二、潜在进入者分析

三、替代品威胁分析

四、供应商议价能力

五、客户议价能力

第二节行业国际竞争力比较

—、生产要素

二、需求条件

三、相关和支持性产业

四、企业战略、结构与竞争状态

第三节 软件和信息服务企业竞争策略分析

一、提高 软件和信息服务企业核心竞争力的对策

二、影响 软件和信息服务企业核心竞争力的因素及提升途径

三、提高 软件和信息服务企业竞争力的策略

 

第十章 软件和信息服务行业重点企业竞争分析

第一节企业A

一、企业软件和信息服务产品概况

二、企业经营情况

三、企业核心竞争力分析

四、发展战略分析

第二节企业B

一、企业软件和信息服务产品概况

二、企业经营情况

三、企业核心竞争力分析

四、发展战略分析

第三节企业C

一、企业软件和信息服务产品概况

二、企业经营情况

三、企业核心竞争力分析

四、发展战略分析

第四节企业D

一、企业软件和信息服务产品概况

二、企业经营情况

三、企业核心竞争力分析

四、发展战略分析

第五节企业E

一、企业软件和信息服务产品概况

二、企业经营情况

三、企业核心竞争力分析

四、发展战略分析

 

第十一章 软件和信息服务行业投资与发展前景分析

第一节 软件和信息服务行业投资机会分析

—、 软件和信息服务投资项目分析

二、可以投资的 软件和信息服务模式

三、 软件和信息服务投资机会

第二节2024-2030年中国 软件和信息服务行业发展预测分析

一、未来 软件和信息服务发展分析

二、未来 软件和信息服务行业技术开发方向

第三节未来市场发展前景预测

 

第十二章2024-2030年 软件和信息服务行业发展趋势及投资风险分析

第一节当前 软件和信息服务存在的问题

第二节 软件和信息服务未来发展预测分析

—、中国 软件和信息服务发展方向分析

二、2024-2030年中国 软件和信息服务行业发展规模预测

三、2024-2030年中国 软件和信息服务行业发展趋势预测

第三节  软件和信息服务行业进入壁垒分析

第四节2024-2030年中国 软件和信息服务行业投资风险分析


订购流程
    电话购买

    拔打普华有策全国统一客户服务热线:01089218002,24小时值班热线杜经理:13911702652(微信同号),张老师:18610339331

    在线订购

    点击“在线订购”进行报告订购,我们的客服人员将在24小时内与您取得联系

    邮件订购

    发送邮件到puhua_policy@126.com;或13911702652@139.com,我们的客服人员会在24小时内与您取得联系

    签订协议

    您可直接下载“订购协议”,或电话、微信致电我公司工作人员,由我公司工作人员以邮件或微信给您“订购协议”;扫描件或快递原件盖章版

支付方式
    对公打款

    户名:北京普华有策信息咨询有限公司
    开户银行:中国农业银行股份有限公司北京复兴路支行
    账号:1121 0301 0400 11817

    发票说明

    任何客户订购普华有策产品,公司都将出具全额的正规增值税发票。发票我们将以快递形式及时送达。