公司客服:010-89218002
杜经理:13911702652(微信同号)
张老师:18610339331
低功耗广域网行业概况及共享网络模式、竞争格局、市场规模前景
1、低功耗广域网发展概况
根据物联网传输距离的不同,物联网可分为局域网与广域网。局域网通信距离相对较短,一般在 200 米范围内,适用于室内、低移动性场景,如智慧家居、智能仓库等;广域网通信范围大,可达 15 公里以上,适用于大范围、移动性场景,如智能制造、智慧农业、智慧能源、智慧城市等。
广域物联网包括基于免授权频谱的 LoRa、Sigfox 等技术以及基于授权频谱下的 2/3/4/5G 蜂窝通信、NB-IoT 等技术构筑的物联网。其中,低功耗广域网(简称 LPWAN)是一种以低速率进行远距离通信的无线通信技术,具备低带宽、低功耗、远距离等特性,可以满足物联网通信中对于覆盖和续航的不同技术要求。
在广域物联网场景中,低功耗广域网可以满足长距离、低功耗的需求,传输距离在复杂的城市环境中可以超过传统蜂窝网络,空旷地域甚至高达 15 公里以上,且穿透性较强,适用于恶劣环境,支持窄带数据传输,网络通信成本极低。由于该网络通常采用低数据传输速率,加上网络设计中引入多种节电技术,基于低功耗广域网的设备功耗极低,电池供电可以支撑数年甚至十年以上。不同的无线通信技术在传输速度、功耗、安全性、组网能力等方面存在着较大差异。

资料来源:普华有策
2、低功耗广域网的共享网络模式
(1)共享网络模式简介
传统运营商市场主要由政府主导,由网络运营商向政府购买授权频段,建立通信基站,实现网络覆盖并将通信服务销售给用户。LoRa 产业生态的扩展,加上开源软硬件的发展,一些组织开始探索共享商业模式,将自发性、分散化的应用逐渐化零为整,扩大网络覆盖规模。其中典型的案例为荷兰的 TTN(The Things Network)组织与美国的氦元素平台(The Helium Network)。
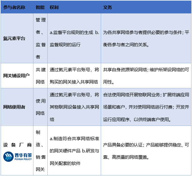
在基于 LoRa 技术的共享网络模式下,网络提供商可使用 ISM 频段,通过购买网关设备并安装于自有物业的楼顶、园区等即可实现网络覆盖,并将网络流量销售至终端用户。以氦元素平台的共享经济模式为例,共享网络相关参与者角色以及职能如下表所示:

资料来源:普华有策整理
氦元素平台通过引入基于区块链激励机制,将数字资产作为奖励形式发放给参与共享网络建设和维护的网关铺设者,同时网络使用者通过购买并消耗上述数字资产获得网络流量以开展物联网业务。
通过数字资产奖励及消耗机制,氦元素平台在 2021 年迎来了爆发,网关数从 2020 年末的 1.4 万快速增长到 45 万。截至 2022 年底,超过 180 个国家及地区开始部署氦元素平台的网关,平台累计部署的网关数量超 98 万台。氦元素平台区块链为构建无线基础设施创建了一个去中心化的模型,为形成大规模的基于 LoRa 网络的低功耗物联网覆盖提供了一种安全且经济高效的方式。
(2)共享网络模式具备成本优势与灵活延展的特点
传统通信运营商通常需要巨额资金投入以支持基站建设、初期用户的引入以及后续的基站维护。对于网络提供商,相较于建设大型基站的网络部署模式,基于网关的共享网络无需负担高昂的固定成本,网关设备运行功耗极低,具备天然的运营成本优势;对于网络使用者,在流量资费方面,共享网络资费较传统通信运营商明显下降,具备较强的价格竞争力。氦元素平台物联网资费以美元计价,每十万个数据包费用折合 1 美元。
共享网络运营商还可通过网络漫游方式提供网络延展性,更好地满足下游客户的通信需求。以氦元素平台为例,其通过与 Actility、Senet、X-TELIA 等北美物联网运营商建立了漫游合作关系,提升 LoRa 网络在北美地区的通信质量及覆盖范围,并通过与物联网软硬件企业的合作提升了共享网络的增值服务能力。
共享网络模式的成本优势及灵活性更符合物联网碎片化应用的现实需求,有助于挖掘物联网下沉市场潜力。
(3)共享网络支持物联网连接应用,未来市场空间广阔
共享网络基于 LoRa 通信技术,主要载体为 LoRa 网关,支持下游 LoRa 物联网节点的通信需求。据 Semtech 公司披露,截至 2022 年 9 月,全球 LoRa 网关部署超过 500 万台,全球 LoRa 终端节点超过 2.7 亿个。
据 IoT Analytics 测算,2020 年全球低功耗广域网(LPWAN)节点数约 4.5亿台,2021 年约 6.6 亿台,预计 2026 年将达到 27.16 亿台,2021-2026 年复合增长率 32.7%。截至 2022 年 12 月末,氦元素平台接入网关数超 98 万台,较 2021年底的 45 万台增长超 100%。共享网络商业模式有力推动了 LoRa 网络覆盖,为物联网应用提供基础建设。未来随着终端节点铺设量的增加,物联网终端市场空间不断增长。
(4)低功耗广域网竞争格局
目前,全球低功耗广域网的部署虽然以 LoRa、Sigfox 和 NB-IoT/eMTC 为主导,但是基于非授权频谱的 LoRa、Sigfox 技术和应用相对成熟,并且得到了产业界和金融界的大力支持,加入 LoRa、Sigfox 通信网络生态的企业日益增加。而传统运营商主导的 NB-IoT/eMTC 网络也在快速推进,NB-IoT/eMTC 可以基于现有网络设施的升级快速切入,但是由于低功耗广域网的应用对终端的生命周期要求较长(通常为 5-10 年),因此早期的 LoRa、Sigfox 占据了时间窗口先机。
在发展时间方面,LoRa 网络的部署和应用时间较早。2013 年,Semtech 发布了第一代 LoRa 芯片,并于 2014 年推出第一个试验移动网络。2017 年,NBIoT 芯片、模组陆续推出。相较 NB-IoT/eMTC,LoRa 因其商业应用的时间较早,已积累相当数量的用户基础。虽然 LoRa 芯片专利技术主要由 Semtech 公司掌握,但得益于 LoRa 是一个开放的全球化标准架构,产业链中的各环节均有大量企业参与,这种技术的开放性、竞争与合作的充分性促使 LoRa 快速发展,带来生态繁荣。
在市场参与度方面,LoRa 网络的参与者类型更加多元化,除传统的电信运营商参与建设外,其他企业也可参与 LoRa 网络的建设。
在技术特征方面,LoRa 与 NB-IoT 的技术参数相近,其广覆盖、低功耗、大连接、低成本的特点均契合低功耗广域网的要求,但二者布网方式的差异性弱化了二者的竞争关系。NB-IoT 主要依赖于传统运营商网络,在发达地区通信稳定性高,但在偏远地区信号覆盖欠佳。LoRa 布网灵活,部署运营成本低,适用于搭建户外环境、工业园区等需要长周期低功耗数据监测的网络覆盖场景。
这种布网差异使得 LoRa 与 NB-IoT 形成一定程度的互补关系。对于下游应用企业,定制化项目出于成本与数据安全性考虑往往优先选择采用 LoRa 技术搭建私有网络。随着广域物联网需求端的挖掘,应用导向型的生态模式使平台层与应用层的价值日益凸显,适合自建网络的 LoRa 技术在数据管理服务及资产运营上拥有相对优势。
综上,在未来较长时间内,NB-IoT 与 LoRa 两种通信技术在全球广域物联网领域将会长期互补共存。目前,NB-IoT 在国内低功耗广域网领域仍占据主流地位,市场参与者以传统通信运营商为主。2021 年,LoRa 被国际电信联盟(ITU)正式批准成为低功耗广域网的通信标准,随着 LoRa 技术的快速发展,未来全球各地 LoRa 网络设备及终端设备的部署数量将快速增长,进一步推动广域物联网生态系统的完善和行业市场竞争格局发展。
更多行业资料请参考普华有策咨询《2023-2029年低功耗广域网行业前景预测分析报告》,同时普华有策咨询还提供产业研究报告、产业链咨询、项目可行性报告、十四五规划、BP商业计划书、产业图谱、产业规划、蓝白皮书、IPO募投可研、IPO工作底稿咨询等服务。
目录
第1章 概述
1 低功耗广域网市场概述
1.1 低功耗广域网行业简介
1.1.1 低功耗广域网行业界定及分类
1.1.2 低功耗广域网行业特征
1.1.3不同种类低功耗广域网价格走势(2017-2029年)
1.2 低功耗广域网产品主要分类
1.2.1 公共部门
1.2.2 私营部门
1.3 低功耗广域网主要应用领域分析
1.3.1 农业
1.3.2 智能物流运输
1.3.3 医疗保健
1.3.4 工业制造
1.3.5 石油和天然气
1.3.6 消费电子产品
1.3.7 其他
1.4 行业发展现状分析
1.4.1 低功耗广域网行业发展总体概况
1.4.2 低功耗广域网行业发展主要特点
1.4.3 低功耗广域网行业发展影响因素
1.4.4 进入行业壁垒
第2章 现状及前景
2 行业发展现状及前景预测
2.1 全球低功耗广域网供需现状及预测(2017-2029)
2.1.1 全球低功耗广域网产能、产量、产能利用率及发展趋势(2017-2029)
2.1.2 全球低功耗广域网产量、需求量及发展趋势(2017-2029)
2.1.3 全球主要地区低功耗广域网产量及发展趋势(2017-2029)
2.2 中国低功耗广域网供需现状及预测(2017-2029)
2.2.1 中国低功耗广域网产能、产量、产能利用率及发展趋势(2017-2029)
2.2.2 中国低功耗广域网产量、市场需求量及发展趋势(2017-2029)
2.2.3 中国低功耗广域网产能和产量占全球的比重(2017-2029)
2.3 全球低功耗广域网销量及收入(2017-2029)
2.3.1 全球市场低功耗广域网收入(2017-2029)
2.3.2 全球市场低功耗广域网销量(2017-2029)
2.3.3 全球市场低功耗广域网价格趋势(2017-2029)
2.4 中国低功耗广域网销量及收入(2017-2029)
2.4.1 中国市场低功耗广域网收入(2017-2029)
2.4.2 中国市场低功耗广域网销量(2017-2029)
2.4.3 中国市场低功耗广域网销量和收入占全球的比重
第3章 主要国家及地区
3 全球低功耗广域网主要地区分析
3.1 全球主要地区低功耗广域网市场规模分析:2017VS 2022VS2029
3.1.1 全球主要地区低功耗广域网销售收入及市场份额(2017-2022年)
3.1.2 全球主要地区低功耗广域网销售收入预测(2022-2027年)
3.2 全球主要地区低功耗广域网销量分析:2017VS 2022VS2029
3.2.1 全球主要地区低功耗广域网销量及市场份额(2017-2022年)
3.2.2 全球主要地区低功耗广域网销量及市场份额预测(2022-2027)
3.3 北美(美国和加拿大)
3.3.1 北美(美国和加拿大)低功耗广域网销量(2017-2029)
3.3.2 北美(美国和加拿大)低功耗广域网收入(2017-2029)
3.4 欧洲(德国、英国、法国和意大利等国家)
3.4.1 欧洲(德国、英国、法国和意大利等国家)低功耗广域网销量(2017-2029)
3.4.2 欧洲(德国、英国、法国和意大利等国家)低功耗广域网收入(2017-2029)
3.5 亚太地区(中国、日本、韩国、印度和东南亚等)
3.5.1 亚太(中国、日本、韩国、印度和东南亚等)低功耗广域网销量(2017-2029)
3.5.2 亚太(中国、日本、韩国、印度和东南亚等)低功耗广域网收入(2017-2029)
3.6 拉美地区(墨西哥、巴西等国家)
3.6.1 拉美地区(墨西哥、巴西等国家)低功耗广域网销量(2017-2029)
3.6.2 拉美地区(墨西哥、巴西等国家)低功耗广域网收入(2017-2029)
3.7 中东及非洲
3.7.1 中东及非洲(土耳其、沙特等国家)低功耗广域网销量(2017-2029)
3.7.2 中东及非洲(土耳其、沙特等国家)低功耗广域网收入(2017-2029)
第4章 格局
4 行业竞争格局
4.1 全球市场竞争格局分析
4.1.1 全球市场主要厂商低功耗广域网产能市场份额
4.1.2 全球市场主要厂商低功耗广域网销量(2017-2022年)
4.1.3 全球市场主要厂商低功耗广域网销售收入(2017-2022年)
4.1.4 全球市场主要厂商低功耗广域网销售价格(2017-2022年)
4.1.5 2021年全球主要生产商低功耗广域网收入排名
4.2 中国市场竞争格局
4.2.1 中国市场主要厂商低功耗广域网销量(2017-2022年)
4.2.2 中国市场主要厂商低功耗广域网销售收入(2017-2022年)
4.2.3 中国市场主要厂商低功耗广域网销售价格(2017-2022年)
4.2.4 2021年中国主要生产商低功耗广域网收入排名
4.3 全球主要厂商低功耗广域网产地分布及商业化日期
4.4 全球主要厂商低功耗广域网产品类型列表
4.5 低功耗广域网行业集中度、竞争程度分析
4.5.1 低功耗广域网行业集中度分析:全球头部厂商份额(Top 5)
4.5.2 全球低功耗广域网第一梯队、第二梯队和第三梯队生产商(品牌)及市场份额
第5章 产品分析
5 不同产品类型低功耗广域网分析
5.1 全球市场不同产品类型低功耗广域网销量(2017-2029)
5.1.1 全球市场不同产品类型低功耗广域网销量及市场份额(2017-2022年)
5.1.2 全球市场不同产品类型低功耗广域网销量预测(2022-2027)
5.2 全球市场不同产品类型低功耗广域网收入(2017-2029)
5.2.1 全球市场不同产品类型低功耗广域网收入及市场份额(2017-2022年)
5.2.2 全球市场不同产品类型低功耗广域网收入预测(2022-2027)
5.3 全球市场不同产品类型低功耗广域网价格走势(2017-2029)
5.4 中国市场不同产品类型低功耗广域网销量(2017-2029)
5.4.1 中国市场不同产品类型低功耗广域网销量及市场份额(2017-2022年)
5.4.2 中国市场不同产品类型低功耗广域网销量预测(2022-2027)
5.5 中国市场不同产品类型低功耗广域网收入(2017-2029)
5.5.1 中国市场不同产品类型低功耗广域网收入及市场份额(2017-2022年)
5.5.2 中国市场不同产品类型低功耗广域网收入预测(2022-2027)
第6章 不同应用
6 不同应用低功耗广域网分析
6.1 全球市场不同应用低功耗广域网销量(2017-2029)
6.1.1 全球市场不同应用低功耗广域网销量及市场份额(2017-2022年)
6.1.2 全球市场不同应用低功耗广域网销量预测(2022-2027)
6.2 全球市场不同应用低功耗广域网收入(2017-2029)
6.2.1 全球市场不同应用低功耗广域网收入及市场份额(2017-2022年)
6.2.2 全球市场不同应用低功耗广域网收入预测(2022-2027)
6.3 全球市场不同应用低功耗广域网价格走势(2017-2029)
6.4 中国市场不同应用低功耗广域网销量(2017-2029)
6.4.1 中国市场不同应用低功耗广域网销量及市场份额(2017-2022年)
6.4.2 中国市场不同应用低功耗广域网销量预测(2022-2027)
6.5 中国市场不同应用低功耗广域网收入(2017-2029)
6.5.1 中国市场不同应用低功耗广域网收入及市场份额(2017-2022年)
6.5.2 中国市场不同应用低功耗广域网收入预测(2022-2027)
第7章 发展环境
7 行业发展环境分析
7.1 低功耗广域网行业发展趋势
7.2 低功耗广域网行业主要驱动因素
7.3 低功耗广域网中国企业SWOT分析
7.4 中国低功耗广域网行业政策环境分析
7.4.1 行业主管部门及监管体制
7.4.2 行业相关政策动向
7.4.3 行业相关规划
第8章 供应量及模式
8 行业供应链分析
8.1 全球产业链趋势
8.2 低功耗广域网行业产业链简介
8.2.1 低功耗广域网行业供应链分析
8.2.2 低功耗广域网主要原料及供应情况
8.2.3 低功耗广域网行业主要下游客户
8.3 低功耗广域网行业采购模式
8.4 低功耗广域网行业生产模式
8.5 低功耗广域网行业销售模式及销售渠道
第9章 重点厂商
9 全球市场主要低功耗广域网厂商简介
9.1 A公司
9.1.1 A公司基本信息、低功耗广域网生产基地、销售区域、竞争对手及市场地位
9.1.2 A公司低功耗广域网产品规格、参数及市场应用
9.1.3 A公司低功耗广域网销量、收入、价格及毛利率(2017-2022年)
9.1.4 A公司简介及主要业务
9.2 B公司
9.2.1 B公司基本信息、低功耗广域网生产基地、销售区域、竞争对手及市场地位
9.2.2 B公司低功耗广域网产品规格、参数及市场应用
9.2.3 B公司低功耗广域网销量、收入、价格及毛利率(2017-2022年)
9.3 C公司
9.3.1 C公司基本信息、低功耗广域网生产基地、销售区域、竞争对手及市场地位
9.3.2 C公司低功耗广域网产品规格、参数及市场应用
9.3.3 C公司低功耗广域网销量、收入、价格及毛利率(2017-2022年)
9.4 D公司
9.4.1 D公司基本信息、低功耗广域网生产基地、销售区域、竞争对手及市场地位
9.4.2 D公司低功耗广域网产品规格、参数及市场应用
9.4.3 D公司低功耗广域网销量、收入、价格及毛利率(2017-2022年)
9.5 E公司
9.5.1 E公司基本信息、低功耗广域网生产基地、销售区域、竞争对手及市场地位
9.5.2 E公司低功耗广域网产品规格、参数及市场应用
9.5.3 E公司低功耗广域网销量、收入、价格及毛利率(2017-2022年)
9.6 其他
第10章 进出口
10 中国市场低功耗广域网产量、销量、进出口分析及未来趋势
10.1 中国市场低功耗广域网产量、销量、进出口分析及未来趋势(2017-2029)
10.2 中国市场低功耗广域网进出口贸易趋势
10.3 中国市场低功耗广域网主要进口来源
10.4 中国市场低功耗广域网主要出口目的地
第11章 产销地
11 中国市场低功耗广域网主要地区分布
11.1 中国低功耗广域网生产地区分布
11.2 中国低功耗广域网消费地区分布
第12章 结论
拔打普华有策全国统一客户服务热线:01089218002,24小时值班热线杜经理:13911702652(微信同号),张老师:18610339331
点击“在线订购”进行报告订购,我们的客服人员将在24小时内与您取得联系
发送邮件到puhua_policy@126.com;或13911702652@139.com,我们的客服人员会在24小时内与您取得联系
您可直接下载“订购协议”,或电话、微信致电我公司工作人员,由我公司工作人员以邮件或微信给您“订购协议”;扫描件或快递原件盖章版
户名:北京普华有策信息咨询有限公司
开户银行:中国农业银行股份有限公司北京复兴路支行
账号:1121 0301 0400 11817
任何客户订购普华有策产品,公司都将出具全额的正规增值税发票。发票我们将以快递形式及时送达。