logo
轻量化之王:芳纶蜂窝芯材如何撬动高端制造的未来
发布日期: 2025-11-07 19:05:51

轻量化之王:芳纶蜂窝芯材如何撬动高端制造的未来

1、芳纶蜂窝芯材行业概况

芳纶蜂窝芯材是一种广泛应用于多个领域的新型复合材料,其制备过程包括芳纶纸的涂胶、叠合、热压、切边、拉伸、定型、浸胶、固化等一系列复杂工艺。该材料由众多六边形结构单元组成,具备重量轻、比强度高、比刚度大、耐腐蚀性强、阻燃性好、绝缘性能优异、回弹性大、透电磁波性能良好以及高温稳定性突出等优良特性。作为夹层结构的核心材料,芳纶蜂窝芯材被广泛应用于航空航天、轨道交通、船舶舰艇等领域。据统计,2024年全球芳纶蜂窝芯材市场规模达4.52亿美元,预计到2030年将增长至7.56亿美元,年复合增长率为8.95%。

2芳纶蜂窝芯材行业技术水平与技术特点

随着近年来国防现代化建设的快速推进,以芳纶蜂窝芯材为代表的新型复合材料在各类装备中的应用逐步扩大,同时也对相关厂商的产品质量、稳定性、性价比以及研发创新能力提出了更高要求。

芳纶蜂窝材料企业正积极在新兴产品领域开展研发创新,以满足下游客户不断升级和迭代的应用需求。未来,下游客户对产品性能指标与成本效益的要求仍将持续提升,芳纶蜂窝行业也将依托持续的技术创新,不断提升工艺水平,以适应市场发展需求。

3、芳纶蜂窝芯材行业下游应用领域

芳纶蜂窝芯材凭借轻质、高强、阻燃等多元优势,下游应用已从航空航天等高端核心领域,拓展至轨道交通、船舶海洋工程等工业领域,以及体育休闲、新能源等民用领域,不同领域的应用场景、核心需求与应用规模各有差异,具体概况如下:

芳纶蜂窝芯材行业下游应用领域

图片1.jpg

资料来源:普华有策

4、芳纶蜂窝芯材行业发展趋势

(1)航空领域芳纶蜂窝材料预计将保持长期增长态势

在国际政治环境快速变化、我国国防建设加速推进的背景下,未来国防现代化进程加快,各类机型量产规模扩大及代际升级提速,将共同推动芳纶蜂窝材料需求的持续提升。

民用航空方面,C919客机已获得超千架订单,ARJ21新支线飞机已顺利投入航线运营并表现良好。中国商飞计划在未来五年内将C919的年产能提升至150架,此举有望为芳纶蜂窝等航空材料开辟新的市场空间。

(2)芳纶蜂窝在船舶舰艇与轨道交通领域的渗透率持续提高

轨道交通行业对轻量化材料需求明确,芳纶蜂窝在列车内饰应用中表现出优异的力学性能和较低的重量优势。目前,全球已有超过5000辆客车(包括高速列车、双层列车、地铁、轻轨及城际列车)采用芳纶蜂窝板。例如,西门子为西班牙设计的VelaroE高速动车组,其侧墙与侧顶板亦广泛使用芳纶蜂窝夹层材料。公开信息显示,国内高铁领域中芳纶蜂窝材料的应用比例仍较低,未来发展潜力较大。

在船舶舰艇领域,芳纶蜂窝材料不仅可有效减轻空船重量、提升舰艇机动性与抗冲击性能,还能显著增强耐腐蚀性能与隐身能力。近年来,多国海军已将其应用于水面舰艇的上层建筑,如甲板室与舱壁等,以全面提升综合性能。

综上,轨道交通与船舶舰艇市场在轻量化趋势的推动下,对芳纶蜂窝复合材料形成持续需求,渗透率的逐步提高将成为未来市场增长的重要动力。

(3)高性能对位芳纶快速发展,成为行业新增长点

对位芳纶蜂窝在技术门槛和附加值方面均高于间位芳纶蜂窝。目前国内具备对位芳纶蜂窝规模化生产能力的厂商较少,市场公开价格数据较为有限。根据调研数据显示,2022年间位芳纶纸的销售均价为213元/公斤,而对位芳纶纸的均价达到465元/公斤,约为前者的2.2倍。随着国内高性能机型逐渐采用对位芳纶蜂窝材料,相关市场规模有望快速扩大。

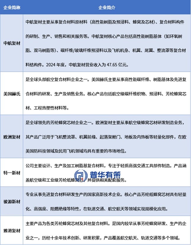
5、芳纶蜂窝芯材行业内主要企业情况

行业内主要企业有中航复材、美国赫氏、欧洲复材、特一新材、骏源新材、雅港复材等。

行业内主要企业情况

图片2.jpg

资料来源:普华有策

2025-2031年芳纶蜂窝芯材行业细分市场调研及投资可行性分析报告涵盖行业全球及中国发展概况、供需数据、市场规模,产业政策/规划、相关技术、竞争格局、上游原料情况、下游主要应用市场需求规模及前景、区域结构、市场集中度、重点企业/玩家,企业占有率、行业特征、驱动因素、市场前景预测,投资策略、主要壁垒构成、相关风险等内容。同时北京普华有策信息咨询有限公司还提供市场专项调研项目、产业研究报告、产业链咨询、项目可行性研究报告、专精特新小巨人认证、市场占有率报告、十五五规划、项目后评价报告、BP商业计划书、产业图谱、产业规划、蓝白皮书、国家级制造业单项冠军企业认证、IPO募投可研、IPO工作底稿咨询等服务。(PHPOLICY:GYF)