logo
从机械骨架到智能内核:功能铁架系统的柔性制造与场景化革命
发布日期: 2025-11-07 18:50:04

从机械骨架到智能内核:功能铁架系统的柔性制造与场景化革命

1、功能铁架系统基本情况

功能铁架系统是一种可实现机械伸展的金属框架,能够依据预设的角度和位移进行运动,从而实现整体结构的姿态调整。该系统的核心结构通常由多段金属构件通过连接机构组合而成,取代传统固定框架,使座椅、电动床等产品能够在多种姿态之间实现平稳过渡。功能铁架系统可按照预定的角度与位移轨迹进行动态形变,是驱动功能沙发、智能床等产品实现形态调节的核心部件。

根据产品结构的不同,在沙发领域中,功能铁架系统主要可分为铁架落地式、扶手落地式以及欧式单椅等类别。

2、全球功能铁架市场发展历程

全球功能铁架行业经历了从技术探索到成熟迭代,再到供应体系全球重构的演进过程:

全球功能铁架市场发展历程

图片1.jpg

资料来源:普华有策

3、功能铁架系统产品市场规模情况

(1)功能沙发铁架系统市场规模情况

经历全球卫生事件后,功能沙发铁架市场规模已实现快速复苏并呈现增长态势。功能沙发铁架产品销量从2022年的4,129.50万套提升至2024年的4,943.50万套,年均复合增长率超过9%。

全球功能沙发铁架系统产品市场规模

图片2.jpg

资料来源:普华有策

展望未来,随着全球居住场景日益多元化以及功能型家居产品普及率的持续提升,全球功能沙发铁架市场预计将迎来新一轮的温和增长。到2029年,该市场销售量有望突破6,000万套。与此同时,功能沙发在智能化与灵活组合等方面的应用不断深化,将进一步拉动对中高性能铁架的实际需求。此外,制造端标准化与模块化水平的提升,也将有效提升整体供应链的响应效率。

(2)智能床架产品市场规模情况

全球智能床架系统产品市场规模

3.jpg

资料来源:普华有策

2022年至2024年,全球智能电动床铁架市场保持稳健扩张,销售量从约1093.8万套增长至约1241.2万套,年复合增长率超过6%。这表明智能电动床铁架作为健康家居、适老化场景及舒适睡眠体验的重要组成部分,在全球市场的渗透率正持续提升。

展望未来,全球智能电动床铁架市场预计将延续快速增长态势,进入量价齐升的新阶段。销售量预计从约1241.2万套增长至约1788.2万套,年复合增长率将达到约7.6%。未来五年,随着智能健康家居理念的深入普及,智能电动床将在家庭卧室、养老机构、康复医疗等多元场景中加速渗透。同时,消费者对床体舒适度与智能化管理体验的需求不断提升,将进一步推动高规格电动铁架产品渗透率的上升。

4、功能铁架系统行业的发展趋势

(1)生活场景变迁驱动功能铁架系统产品持续升级

随着社会经济发展和居民生活水平提升,功能铁架产品在满足基本姿态调节功能的基础上,进一步在空间节约、使用舒适性等方面受到更多关注。这些性能与需求的实现,与功能铁架的设计与开发紧密相关,推动产品持续迭代升级。

例如,伴随家庭清洁机器人的普及,功能沙发铁架行业相应推出可适配清洁机器人通行的产品设计;针对亚洲家庭客厅空间有限的特点,行业内逐步推广零靠墙设计,使功能沙发在更为紧凑的空间内实现姿态变换,提升空间利用效率。

(2)技术创新推动功能铁架生产智能化与柔性化发展

智能制造已成为功能铁架系统行业的重要发展方向。通过构建高度集成、自动化的生产体系,应用数字化制造技术,并配合智能生产控制与监测系统,实现对生产过程的精准管控,从而有效提升原材料利用率、生产效率和产品质量,同时降低生产成本。

当前,功能铁架系统产品订单呈现多规格、小批量、设计多样化等特征,生产复杂度不断提高。为快速响应客户的个性化与定制化需求,行业正积极推进生产流程的智能化与柔性化升级。

(3)政策支持为行业注入持续发展动力

国家层面积极推动智能家居、健康养老等新兴消费领域的发展,为功能沙发、智能床等具备多场景适用性、健康化与智能化特征的产品提供了有利的政策环境。近年来,多地出台家居消费补贴政策(如“以旧换新”“绿色智能家电下乡”),明确将功能沙发及其他电动功能家具纳入补贴范围。部分地区对智能功能沙发的单品补贴可达数百元,显著降低了消费者的换新门槛。此类国家层面的补贴政策不仅有效激发了下沉市场的消费潜力,也引导企业加速技术创新与产品结构优化,推动功能铁架在产业链中的价值提升,强化其作为智能家居核心部件的战略定位。

5、功能铁架行业竞争格局

功能沙发铁架行业的发展得益于全球软体家具市场的稳步增长、居民生活水平的提高以及功能沙发产品渗透率的持续提升。目前,中国、美国和欧洲已成为全球功能沙发铁架的主要采购市场。从贸易格局来看,美国、欧洲等发达国家和地区是功能沙发铁架的重要进口市场;而中国凭借完善的产业链体系、充足的原材料供应以及先进的生产技术,吸引了大量国际产业转移,已成为该产品的主要出口国。

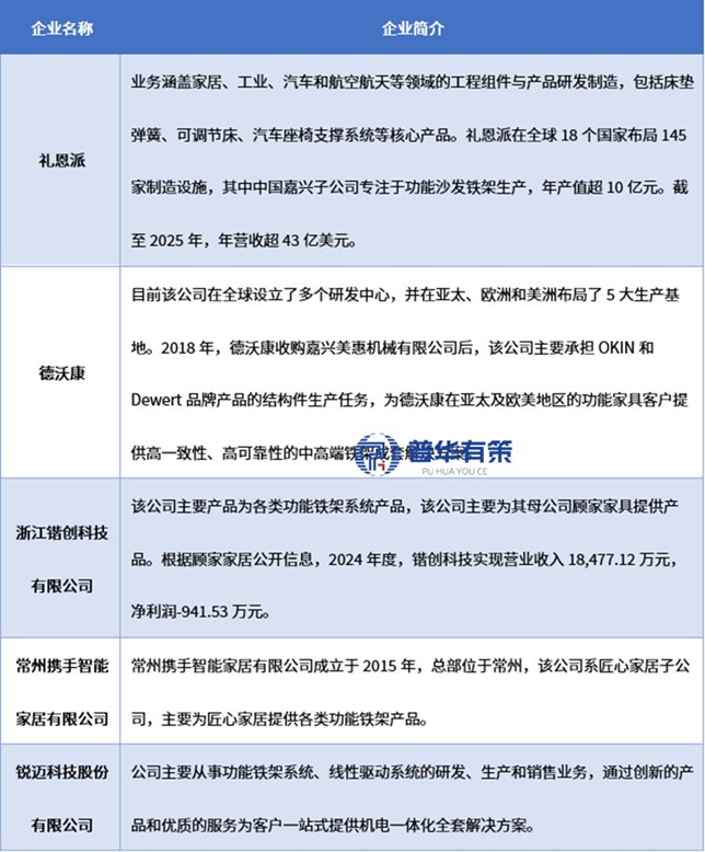
行业内的主要企业有礼恩派、德沃康、浙江锴创科技有限公司、常州携手智能家居有限公司、锐迈科技股份有限公司等。

行业内的主要企业情况

4.jpg

资料来源:普华有策

“十五五”时期功能铁架系统行业市场调研及发展趋势预测报告涵盖行业全球及中国发展概况、供需数据、市场规模,产业政策/规划、相关技术/专利、竞争格局、上游原料情况、下游主要应用市场需求规模及前景、区域结构、市场集中度、重点企业/玩家,企业占有率、行业特征、驱动因素、市场前景预测,投资策略、主要壁垒构成、相关风险等内容。同时北京普华有策信息咨询有限公司还提供市场专项调研项目、产业研究报告、产业链咨询、项目可行性研究报告、专精特新小巨人认证、市场占有率报告、十五五规划、项目后评价报告、BP商业计划书、产业图谱、产业规划、蓝白皮书、国家级制造业单项冠军企业认证、IPO募投可研、IPO工作底稿咨询等服务。(PHPOLICY:GYF)