半导体等高科技驱动下的超高纯气体行业历程、趋势与国内外竞争
1、超高纯气体行业发展概况
超高纯气体(纯度≥99.999%,即5N及以上)是半导体、光伏、航空航天、量子计算等高科技产业的关键基础材料。随着现代工业对气体纯度的要求不断提高,气体提纯技术经历了从基础物理分离到智能化、集成化工艺的演进。气体提纯行业发展概况如下:
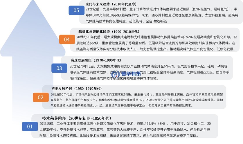
超高纯气体行业发展历程

资料来源:普华有策
2、超高纯气体行业发展趋势
随着制造复杂性的提升与材料纯度要求的日益严苛,新兴应用对半导体性能提出了更高要求——需具备更强算力、更快速度及更低能耗特性。为满足这一需求,半导体架构持续迭代升级,关键尺寸不断微缩,晶体管设计日趋复杂,极紫外光刻(EUV)、多层图案化等先进工艺技术得以规模化应用,鳍式场效应晶体管(FinFET)、3DNAND存储结构及环绕栅极晶体管(GAA)等垂直堆叠结构相继涌现。此类先进技术与架构的实施,不仅需要更多精细化工艺步骤与新型创新材料的支撑,更对高精度污染控制解决方案提出了迫切需求。值得注意的是,随着芯片特征尺寸的持续缩小及三维结构密度的显著增加,半导体制造环节中的污染控制已成为保障器件良率达到可接受水平的核心要素。特别是先进制程中光刻、沉积、化学机械抛光(CMP)、蚀刻及清洗等关键工艺步骤的显著增多,进一步推高了材料纯度的严苛标准,从而带动气体纯化控制系统解决方案整体需求的持续增长。
3、超高纯气体行业竞争格局
(1)国际企业主导高端市场格局
我国高纯气体纯化设备行业的高端市场长期由国际行业巨头占据主导地位。应特格(Entegris)、AirWaterMechatronicsInc、大阳日酸(TaiyoNipponSanso)等国际领先企业凭借深厚的技术积淀、卓越的产品性能与品质保障,以及广泛的市场应用覆盖,在市场竞争中建立起显著优势。尤其在半导体制造的多环节工艺中,上述企业凭借技术可靠性与产品稳定性,在全球及中国市场均保持较高占有率,并形成了良好的品牌口碑。
(2)国内企业加速技术追赶
国内企业依托持续的自主研发投入与技术积累,在纯化工艺技术、产品质量控制及配套服务体系等关键维度,正逐步缩小与国际行业巨头的差距,呈现加速追赶态势。
4、行业内的主要企业
(1)Entegris,Inc.(应特格)
主要产品和服务包括过滤产品、液体系统及组件、高性能材料和特种气体管理解决方案、晶圆运输产品、特种石墨、碳化硅和涂料,其产品主要应用于半导体领域。应特格在微污染控制、先进材料处理等方面技术处于领先地位。
(2)AirWater Mechatronics Inc.
主要产品和服务包括气体与液体处理设备、过滤产品、环保相关设备等,其在自动化、制造工程、工业工程、机械工程等多个领域技术实力雄厚,在气体纯化和工业设备制造等领域为众多生产企业提供关键设备和技术支持。
(3)TaiyoNipponSansoCo.,Ltd.(大阳日酸株式会社)
其主营业务为工业气体生产和销售,同时向客户销售气体纯化设备。主要产品包括工业气体、医药气体、特种气体和相关设备(熔接设备、焊接材料、各种气体相关设备、空气分离装置)。公司是三菱化学集团的成员之一,在亚洲、欧洲和美洲设有200多家分支机构,与全球众多知名企业建立长期稳定合作关系。
(4)大连华邦化学有限公司
主要产品包括气体纯化器、HP系列轻烃加氢催化剂、物料精制剂、超纯气体现场供应与管理、纯化器设备租赁。大连华邦化学有限公司成功研制了HPC-9N系列纯化器,产品应用于国内多条12英寸产线,以及数十条6~8英寸、TFT、LED、IGBT等产线,为客户提供超纯气体现场供应及管理、维保服务。
(5)杭州科百特过滤器材有限公司
产品主要应用于下游生命科学与生物制药、工业领域,致力于各种过滤分离纯化膜和流体管理系统研究和开发,为全球集成电路制造和生物制药产业以及工业新能源产业提供创新的过滤、分离、纯化和流体解决方案。在工业领域为客户提供水、油、气的过滤、分离和纯化解决方案。
《2025-2031年超高纯气体行业市场调研及发展趋势预测报告》涵盖行业全球及中国发展概况、供需数据、市场规模,产业政策/规划、相关技术/专利、竞争格局、上游原料情况、下游主要应用市场需求规模及前景、区域结构、市场集中度、重点企业/玩家,企业占有率、行业特征、驱动因素、市场前景预测,投资策略、主要壁垒构成、相关风险等内容。同时北京普华有策信息咨询有限公司还提供市场专项调研项目、产业研究报告、产业链咨询、项目可行性研究报告、专精特新小巨人认证、市场占有率报告、十五五规划、项目后评价报告、BP商业计划书、产业图谱、产业规划、蓝白皮书、国家级制造业单项冠军企业认证、IPO募投可研、IPO工作底稿咨询等服务。(PHPOLICY:GYF)