水深度处理行业发展概况、政策作用、竞争格局及主要企业介绍
1、水深度处理行业发展概况和趋势
水深度处理是指城市污水或工业废水在经过一级和二级处理后,为满足特定回用水标准,使其可作为水资源再次用于生产或生活而进行的进一步净化过程。该工艺既是水污染防治的关键环节,也是实现再生水回用的重要前提。水深度处理主要用于去除水中微量COD(化学需氧量)和BOD(生化需氧量)有机污染物、SS(悬浮固体),以及氮、磷等高浓度营养物质和盐类等。
近年来,随着国家对环境保护的重视程度不断提升,各地对污水深度处理的需求显著增长。一方面,新建的污水处理设施需应用水深度处理技术,以适应日益严格的排放标准,因此污水处理厂数量的增加和污水排放规模的扩大共同推动了对深度处理设备的投资;另一方面,现有污水处理厂为满足提标改造要求,也需新增投资对原有排放设施进行升级。这两类投资共同决定了水深度处理行业的发展空间。
根据住房和城乡建设部发布的《2023年城乡建设统计年鉴》,自2013年起,我国城市及县城污水处理厂的数量和处理能力均呈现逐年增长态势,有力拉动了对水深度处理设备的投资需求。
2020-2024年污水处理厂数量

资料来源:普华有策
2、政策的影响
近年来,国家各相关部门陆续出台了一系列政策法规,重点聚焦于提升城镇及工业污水处理效能,持续强化污染物排放标准。与此同时,通过制定重点流域环境综合治理专项规划、推动污水资源化利用等政策措施,为环保水处理企业创造了广阔的发展机遇。
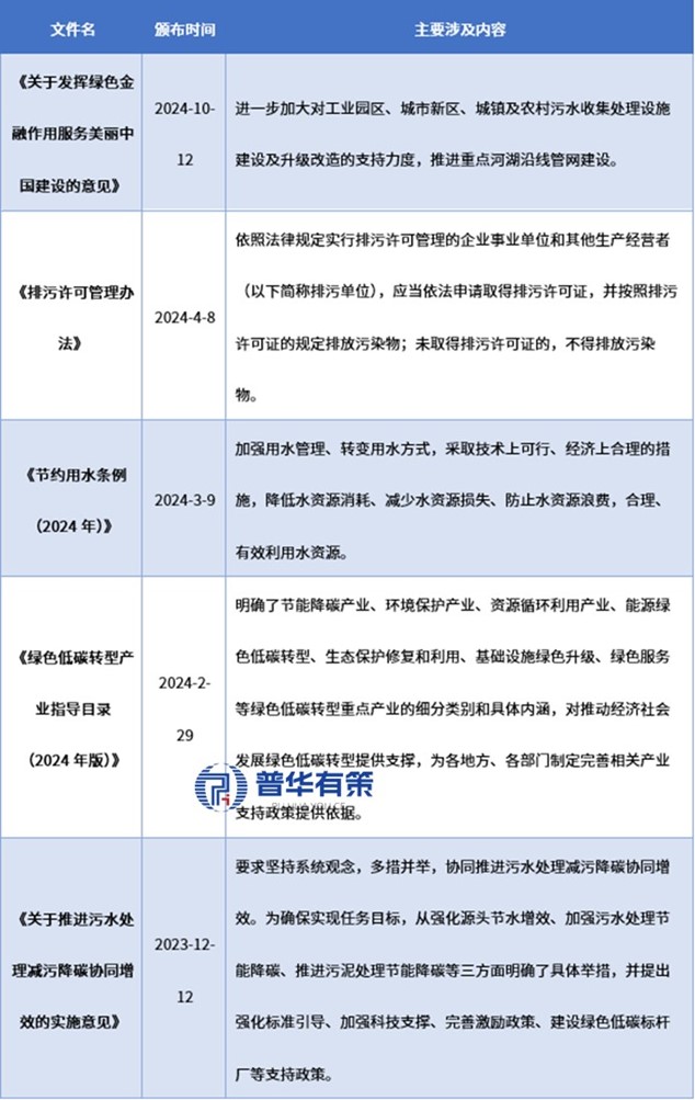
相关政策介绍

资料来源:普华有策
3、水深度处理行业竞争格局
随着国家环保认知水平的持续提升以及各地对水深度处理与资源化回用重视程度的不断增强,水深度处理及资源化回用行业得以快速发展。总体来看,水处理行业市场容量广阔,参与主体众多,市场竞争较为充分。
行业内主要参与者可分为两类:一类为具备大规模水处理项目承接能力的综合性水务企业,主要包括外资水务企业、国有水务企业及大型民营水务企业等。该类企业业务领域广泛、社会资源丰富、资金实力雄厚、技术能力突出且人才储备充足,在行业中具备显著竞争优势;另一类为中小型或区域型水环境治理解决方案(工程服务)提供商,其聚焦特定领域提供专业化服务或设备产品,同时亦可作为综合性水务企业的水环境治理配套服务商。
由于企业排放污水中的污染物种类及含量存在显著差异,水深度处理及资源化回用行业不存在能够适用于所有类型污水的通用深度处理技术,因此各类技术路线在实际项目应用中既存在竞争亦相互协作。整体而言,行业呈现出多种水深度处理技术路线并行发展的格局。
4、行业内主要企业介绍
(1)金科环境
主营业务是水深度处理及污废水资源化。公司的主要产品是“水萝卜”AI智能体智慧运营管理平台、智能净水机组-新水岛,以及污废水资源化和饮用水深度处理等工艺包产品。
(2)倍杰特
主营业务为在工业水处理、高盐废水资源化再利用以及盐湖提锂及盐湖等矿产的综合开发领域,为客户提供技术研发、成套设备及专利膜材料、综合解决方案、智能化运维等服务,是国家级高新技术企业、国家级专精特新“小巨人”企业,国内从事高盐水资源化利用和盐湖提锂的领军企业。
(3)重庆水务
主营业务是供水业务、污水处理业务、污泥处理处置业务、工程施工和其他业务。公司的主要产品是自来水销售、污水处理服务、工程施工及安装、污泥处理处置、其他。
(4)回水科技
公司是一家聚焦碳基材料纯化技术应用,主要提供活性炭材料的研发、生产和销售,环保设备系统及其运营服务的高新技术企业,产品和服务主要应用于市政污水深度处理、工业废水深度处理、废气深度处理以及水资源回用等领域。
(5)东深智水
企业主营业务包括智慧环境检测与治理,智慧工业过程分析与运维,智慧安全监测,智慧水利水务,智慧实验室仪器、耗材供应及服务,水生态综合治理,土壤修复,固废危废处理等。公司专注于为各行业用户提供领先的技术应用服务和绿色智慧城市解决方案。
(6)其他
《2025-2031年水深度处理行业市场调研及发展趋势预测报告》涵盖行业全球及中国发展概况、供需数据、市场规模,产业政策/规划、相关技术/专利、竞争格局、上游原料情况、下游主要应用市场需求规模及前景、区域结构、市场集中度、重点企业/玩家,企业占有率、行业特征、驱动因素、市场前景预测,投资策略、主要壁垒构成、相关风险等内容。同时北京普华有策信息咨询有限公司还提供市场专项调研项目、产业研究报告、产业链咨询、项目可行性研究报告、专精特新小巨人认证、市场占有率报告、十五五规划、项目后评价报告、BP商业计划书、产业图谱、产业规划、蓝白皮书、国家级制造业单项冠军企业认证、IPO募投可研、IPO工作底稿咨询等服务。(PHPOLICY:GYF)