中国汽车电子行业:智能化驱动下的现状与趋势研究
1、汽车电子行业发展概况
汽车电子行业是由电子信息技术应用于汽车领域所衍生的专业领域,汽车电子主要包括车身汽车电子装置和车载汽车电子装置两大类。车身汽车电子装置是保障汽车完成基本行驶功能的关键控制单元,通过半导体芯片等电子元器件与机械系统的深度融合,实现对发动机控制系统、底盘控制系统及车身控制系统等子系统的精准调控。车载汽车电子装置则属于独立电子设备,对车辆行驶性能无直接影响,主要功能在于提升驾乘舒适性与便利性,涵盖汽车信息系统、导航系统、音响与娱乐系统等。
随着智能网联技术的持续演进,汽车已逐渐由传统交通工具转变为集交通、娱乐、办公与通信等功能于一体的新一代智能移动空间与应用终端。在此背景下,驾驶辅助系统、车联网系统以及智能座舱系统等相关电子设备,已成为当前汽车电子产业应用与发展的核心焦点。
受益于汽车产业在“电动化、网联化、智能化”方向的发展需求以及新能源汽车市场规模的快速扩张,汽车电子领域不断涌现新技术与新产品,电子部件在整车成本中的占比持续提升,市场表现保持强劲。据统计,汽车电子占整车制造成本的比重正稳步上升,预计到2030年将达到约50%,较2020年提升16个百分点。目前,汽车电子市场规模正处在快速扩张的发展阶段。
汽车电子占整车制造成本比重

资料来源:普华有策
近年来,汽车电子行业在电动化与智能化的驱动下迅猛扩张。2024年全球汽车电子产品市场规模约2,838亿美元,同比增长8.6%。电动车辆的渗透率不断提高,自动驾驶辅助系统(ADAS)解决方案的需求不断增长,以及各自国家政府的监管和政策支持推动汽车电子产品市场规模持续增长。我国汽车电子市场规模从2020年的8085亿元持续增长至2024年的12174亿元,并有望在2026年突破15000亿元的市场规模水平,预计复合增长率达6.12%。
2020-2026年中国汽车电子市场规模及预测

资料来源:普华有策
随着在国家产业政策引领下本土汽车电子产业快速发展,一批具有独立开发能力、技术较为领先的本土优质汽车电子企业,逐渐突破国际汽车电子厂商的技术壁垒,进入国内外主要整车厂商的供应链体系:一方面,整车厂商降本增效的需求迫使其选择优质的本土汽车电子供应商企业进行合作;另一方面,基于供应链安全、自主可控程度等考量因素,整车厂商也逐渐加强本土汽车电子供应体系建设,推动供应链安全管理的进程。
2、汽车电子行业发展趋势
(1)智能化与网联化驱动汽车电子产业高速发展
在宏观经济稳健增长的背景下,消费者对汽车产品的消费属性与个性化需求持续提升,推动汽车加速从传统交通工具向智能化移动生活空间转型。作为汽车智能化转型的核心载体,汽车电子系统在整车价值中的战略地位日益凸显,现已成为衡量汽车技术先进性的关键指标,同时也是新车研发与性能优化的重要技术支点。在智能化与网联化技术浪潮的推动下,汽车电子技术迭代速度显著加快,其在整车制造成本中的占比持续攀升,预计未来将持续保持高速增长态势。
(2)汽车电子产业本土化发展态势强劲
长期以来,国际头部汽车电子企业依托技术积淀、客户资源储备及行业经验优势,长期主导全球汽车电子市场格局。随着国内汽车电子产业技术体系的逐步完善,在国家产业政策的有力引导下,本土优质汽车电子企业通过与国际Tier1供应商的深度合作实践,叠加国内工程技术人才的规模化培养,已实现核心技术能力的突破性提升,与全球领先企业的竞争差距持续收窄。面对整车厂商降本增效的战略需求,以及汽车电子系统向中低端车型加速渗透的行业趋势,整车制造商愈发倾向与具备技术竞争力的本土供应商建立合作关系。本土企业凭借突出的成本优化能力与敏捷响应机制,正逐步融入国内外主流整车企业的供应链体系,展现出广阔的发展前景。
3、汽车电子行业特征
(1)周期性
汽车电子行业作为汽车产业链的核心组成部分,其行业周期性与下游汽车行业呈现显著正相关性。由于汽车行业易受国家宏观经济环境、产业政策调控及居民消费能力等多重因素影响,汽车电子行业的发展亦随之呈现周期性波动特征。具体而言,当宏观经济处于上行周期时,消费需求旺盛将推动汽车行业快速增长,进而直接带动汽车电子行业规模的快速扩张;反之,当宏观经济增速放缓时,汽车消费市场活跃度下降,对汽车电子产品的需求亦将同步收缩。基于上述传导机制,汽车电子行业展现出较为显著的周期性发展特征。
(2)区域性
我国汽车工业已初步形成六大产业集群,具体包括长三角产业集群、东北产业集群、长江中游产业集群、京津冀产业集群、珠三角产业集群及川渝产业集群。为有效降低物流运输成本、实现对汽车整车客户需求的快速响应,汽车电子企业通常优先在上述产业集群区域内布局研发与生产基地。该布局策略有助于降低综合运营成本、提升生产效率,并强化企业与客户间的协同沟通效能。
(3)季节性
我国汽车电子行业的季节性特征与汽车整车行业整体保持基本一致,通常表现为一定程度的季节性波动。从年度分布来看,第一、二季度一般为生产与销售淡季,第三、四季度则为销售旺季。这一特征的形成主要源于汽车整车市场的消费规律:一方面,“金九银十”传统消费旺季叠加年末消费高峰(如春节前购车需求集中释放),推动汽车产业整车销量在每年第四季度及春节前后显著增长;另一方面,为保障市场需求,汽车整车厂商通常会在第三、四季度提升产能,进而带动核心零部件(包括汽车电子元件)采购量的同步增长。
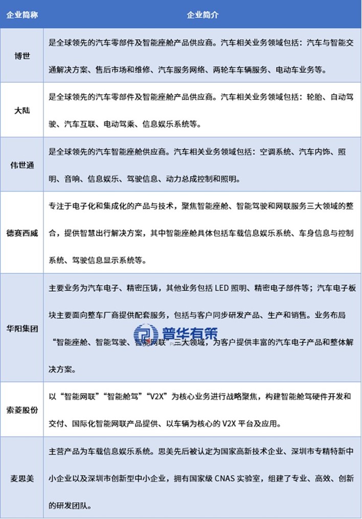
4、行业内主要企业情况
行业内主要企业有博世、大陆、伟世通、德赛西威、华阳集团、索菱股份等,具体情况如下:
行业内主要企业情况

资料来源:普华有策
《“十五五”汽车电子行业细分产品及产业链全景调研报告》涵盖行业全球及中国发展概况、供需数据、市场规模,产业政策/规划、相关技术、竞争格局、上游原料情况、下游主要应用市场需求规模及前景、区域结构、市场集中度、重点企业/玩家,企业占有率、行业特征、驱动因素、市场前景预测,投资策略、主要壁垒构成、相关风险等内容。同时北京普华有策信息咨询有限公司还提供市场专项调研项目、产业研究报告、产业链咨询、项目可行性研究报告、专精特新小巨人认证、市场占有率报告、十五五规划、项目后评价报告、BP商业计划书、产业图谱、产业规划、蓝白皮书、国家级制造业单项冠军企业认证、IPO募投可研、IPO工作底稿咨询等服务。(PHPOLICY:GYF)