塑料包装行业产业链、下游细分应用场景、发展趋势及重点企业解析
1、塑料包装行业发展状况
塑料凭借其卓越的性能在包装工业中得到广泛应用。从产品形态分类,塑料包装产品主要涵盖五大类别:软包装(薄膜、袋类)、塑料编织制品、包装容器(瓶、罐、箱、桶等)、泡沫塑料以及包装片材。该材料具有优异的耐用性、安全性、卫生洁净性、轻量化特性和高度的设计灵活性,因而被广泛应用于各类包装产品的生产制造,具体应用情况如下:
塑料包装具体应用情况

资料来源:普华有策
随着全球经济一体化进程加速、现代商业体系持续完善及物流产业高效化发展,塑料包装行业在全球范围内保持稳健扩张态势。凭借其商品防护、物流适配性及产品价值赋能等核心功能,自20世纪中叶以来,塑料包装在全球市场快速崛起并逐步成熟,现已成为商品流通体系中不可或缺的关键构成要素。个人及家庭清洁护理、医药、食品饮料等重点应用领域的规模扩张,叠加全球电子商务(尤其是电子零售模式)的深度渗透,共同构成驱动塑料包装行业增长的核心动力。
我国作为全球塑料包装产品的主要生产国与消费市场,近年来在政策引导、生产工艺优化及市场需求扩容等多重因素协同作用下,塑料包装行业市场规模实现稳步增长,其在整体包装产业中的战略地位持续提升。根据普华有策数据统计,至2030年我国塑料包装行业市场规模预计将达864亿美元,2025-2030年复合年增长率维持在4.50%的稳健水平。伴随可降解/可回收塑料薄膜等高端功能性包装材料需求的持续释放,行业未来规模有望保持稳定增长趋势。
2、塑料包装行业产业链情况
塑料包装行业产业链以原料供给为起点,上游涵盖聚乙烯(PE)、聚丙烯(PP)等基础树脂及添加剂、油墨等辅料,近年来在环保政策推动下,生物基材料和再生料的占比逐步提升,欧盟等地区已通过法规强制要求包装中再生成分的最低比例;中游聚焦多元化加工制造,通过注塑成型(如塑料箱、瓶盖)、吹塑成型(HDPE洗发水瓶、PET饮料瓶)、真空成型等工艺生产薄膜、容器、袋类等制品,同时依托全自动包装机等设备实现高效自动化生产;下游广泛服务于食品饮料、医药、日化、电子等领域。
塑料包装行业产业链示意图

资料来源:普华有策
3、塑料包装行业下游应用
(1)食品行业
食品行业作为支撑国民经济发展的关键支柱产业,不仅是衡量国家经济发展水平的重要指标,更是反映人民生活质量的核心要素。近年来,我国食品工业持续转型升级,产业链呈现纵向延伸与横向拓展态势,产品结构加速向多元化、高端化、功能化方向演进,细分品类日益丰富,精深加工产品占比显著提升,行业发展模式已实现从规模扩张向质量效益的深刻转变。作为塑料包装材料的核心应用领域之一,食品行业主要依托其实现产品标准化分装、冷链物流保鲜及品牌价值提升等多重功能。
(2)日化行业
日化行业产品体系较为完善,主要涵盖各类日用精细化工制品,业务范围涉及个人清洁护理、衣物洗涤护理及家居环境清洁等多个细分领域,整体市场具有较大的发展空间。据相关统计数据显示,2020-2024年我国日化产品销售额呈现持续增长态势。在消费者对个人形象及健康生活品质要求不断提升的市场环境下,日化行业展现出显著的增长动能和发展潜力。
2020-2024年中国日化品零售总额及增长情况

资料来源:普华有策
(3)医药行业
对包装的“合规性、无菌性、阻隔性”要求严苛,需符合国家药监局(NMPA)及国际GMP标准。药品包装方面,固体药剂(如药片、胶囊)常用药用铝塑泡罩包装(PVC硬片+铝箔),液体药剂(如口服液、眼药水)多采用HDPE瓶或PET瓶,避免药液与包装发生化学反应;医疗器械包装则以无菌透析纸、医用复合膜为主,用于注射器、手术器械等的灭菌后储存与运输,防止微生物污染;此外,疫苗等生物制剂还需使用具备低温耐受性的特种塑料包装,确保冷链运输中的稳定性。
(4)电子电器行业
核心需求为“防静电、防震、防刮擦”,保护精密电子元件免受物理损伤和静电干扰。例如,芯片、电路板等核心部件需使用防静电屏蔽袋(PE基材+导电涂层),避免静电击穿元件;家电产品(如洗衣机、空调)在运输过程中,会采用EPE珍珠棉(聚乙烯发泡)或EPS泡沫塑料作为缓冲包装,吸收冲击能量;此外,电线电缆的绝缘层、电子配件的收纳盒(PP材质)也属于该领域应用,对塑料的绝缘性、耐温性有明确要求。
整体来看,下游各领域的需求驱动逻辑不同(食品饮料靠消费总量增长、医药靠合规升级、电商靠物流效率提升),且均在“双碳”政策下向“可降解、可回收、轻量化”方向转型,推动塑料包装材质从传统树脂向生物基材料、再生塑料升级。
4、行业发展趋势
(1)包装行业市场规模预计将保持稳健增长态势
包装行业市场前景广阔。伴随消费升级趋势深化,消费者对产品包装在美观性、实用性及环保性方面提出更高要求,推动定制化包装市场横向拓展。同时,受市场需求动态变化与生产技术创新驱动,塑料包装在食品、医药及清洁护理等领域的应用场景将持续丰富。
(2)绿色环保转型趋势显著
在国家政策持续加码的推动下,可降解塑料及可回收环保包装产品进入快速发展通道。当前,可降解材料生产成本呈逐步下降趋势,且综合性能持续优化,显著拓宽了其应用适配范围。叠加政府"资源化利用"政策引导,回收体系构建获得有力支持,塑料回收循环利用率有效提升。值得注意的是,我国在再生塑料清洗、改性及重塑等关键技术领域日趋成熟,为再生塑料循环利用规模化发展提供了坚实支撑。
(3)生产运营向自动化与智能化加速演进
在科技创新与制造业结构调整的背景下,通过自动化、智能化生产管理体系赋能传统产线已成为行业转型升级的必然路径。自动化生产技术的广泛应用显著缩短生产周期,实现生产效率的系统性提升,最终达成效益最大化与生产成本最小化的双重目标。
(4)高性能材料需求持续攀升
为满足食品、医药、工业品等领域的多元化包装需求,包装行业对高阻隔性、高强度、防紫外等功能性材料的采购需求呈现刚性增长。当前行业研发聚焦于纳米改性技术、共挤出工艺及多层复合材料的创新突破,相关领域已成为技术攻关的核心方向。
(5)个性化与定制化特征日益凸显
伴随电商渠道扩张及直播带货模式兴起,消费者对包装设计的差异化表达、个性化标签及小批量多品种生产提出更高要求,驱动数字印刷技术与柔性定制服务成为行业竞争新赛道。
(6)行业集中度提升与全球化布局加速
在市场竞争加剧背景下,低效产能与低端供给加速出清,具备核心竞争力的企业通过纵向延伸产业链、构建一体化产业布局,持续扩大市场占有率。同时,在"一带一路"倡议的政策红利驱动下,国内塑料包装企业国际市场开拓进程显著提速。值得注意的是,欧美市场环保标准的持续强化,倒逼出口企业同步提升原材料环保性能及国际认证水平。
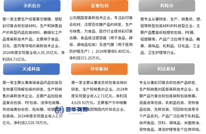
5、行业内主要企业
行业内主要企业有永新股份、宏裕包材、利特尔、天成科技、环申新材、利达新材等。
行业内主要企业情况

资料来源:普华有策
《“十五五”塑料包装行业细分市场调研及投资战略规划报告》涵盖行业全球及中国发展概况、供需数据、市场规模,产业政策/规划、相关技术、竞争格局、上游原料情况、下游主要应用市场需求规模及前景、区域结构、市场集中度、重点企业/玩家,企业占有率、行业特征、驱动因素、市场前景预测,投资策略、主要壁垒构成、相关风险等内容。同时北京普华有策信息咨询有限公司还提供市场专项调研项目、产业研究报告、产业链咨询、项目可行性研究报告、专精特新小巨人认证、市场占有率报告、十五五规划、项目后评价报告、BP商业计划书、产业图谱、产业规划、蓝白皮书、国家级制造业单项冠军企业认证、IPO募投可研、IPO工作底稿咨询等服务。(PHPOLICY:GYF)