政策驱动下的地面革新:运动场地面层材料的市场、趋势与竞争
1、运动场地面层材料概况
运动场地依据使用功能可划分为田径场、球类运动场馆、冰雪运动场地、游泳场馆以及多功能运动场地等类型,其中多功能运动场地主要适用于各类休闲健身活动的开展。运动场地面层通常是指田径场、球类运动场馆及多功能运动场地的表面构造层,作为体育设施的关键组成部分,其性能直接影响运动体验与安全。不同材质的面层材料能够针对性地满足各类运动项目在摩擦系数、运动保护、场地标识、视觉色彩及反光特性等方面的专业要求。从材料构成角度分类,运动场地面层可分为合成材料面层与天然材料面层两大类别。其中,合成材料(亦称人造材料)特指通过化学合成工艺或聚合反应制成的材料,主要包括塑胶类材料、合成橡胶制品以及合成纤维材料。
相较于天然材料,合成材料作为运动场地面层优势显著:性能不受地理气候影响,可全天候使用;维护成本低、寿命长;种类多且色彩鲜艳,兼具装饰性;能有效降低运动损伤风险(保护膝盖等关键部位,减少擦伤跌倒),提升运动体验。因此,其在南北方多雨或严寒地区为优选,目前广泛应用于各类体育场地,以聚氨酯、丙烯酸为代表的合成材料场地备受青睐。
运动场地面层材料的发展与体育运动事业的普及和扩展密切相关。可以将其发展历程分为几个关键阶段:萌芽阶段、初步发展阶段和快速发展阶段。
运动场地面层材料行业发展阶段

资料来源:普华有策
2、市场发展情况
近年来,我国体育产业保持快速发展态势,已成为驱动国民经济增长的重要引擎,并有效带动了体育场地等细分领域的持续发展。在一系列体育产业扶持政策的引导下,我国体育产业已进入高质量发展新阶段。
据国家统计局与国家体育总局数据显示,2015至2023年间,我国体育产业总规模呈现持续扩张态势,2023年产业总规模已达3.67万亿元,年均复合增长率达10.03%;其中体育场地设施建设领域发展尤为显著,2023年市场规模突破999亿元,年均复合增长率高达26.21%。2024年我国体育产业总规模已攀升至3.89万亿元。
我国体育产业整体规模

资料来源:普华有策
根据国家体育总局统计数据,从2019年到2024年,我国体育场地总数量、田径场数量、球类场数量、健身步道数量等均逐年增加。具体数据如下:
我国体育场地数量

资料来源:普华有策
《全民健身计划(2021-2025年)》提出,到2025年经常锻炼人数比例达38.5%,新建或改造大量体育设施,带动体育产业总规模达5万亿元(以2022年3.30万亿元为基,年均增速约14.85%)。在此背景下,运动地材行业前景广阔,预计2026年国内需求量达2.4亿平方米;同时,2013年以来建设的场地陆续进入更新期,2022-2027年全国跑道更新需求超5亿平方米,彰显其在全民健身与体育事业中的重要作用。
3、运动场地面层材料行业发展趋势
(1)细分场景更加专业
2018年11月实施的《中小学合成材料面层运动场地》国标,将安全、健康、环保置于中小学运动场地设计及材料生产的首要地位,要求学校运动地材既满足使用功能,又严格符合健康环保标准,推动行业向细化、专业化发展。产品创新将针对不同场景与人群,如儿童场地侧重安全、环保、防滑等及色彩设计,老年场地注重减少跌倒风险、缓冲关节压力;未来运动地材开发将聚焦安全、环保、多功能及个性化需求,促进技术创新与行业细分。
(2)信息化
随着互联网和大数据发展,运动地材行业迎来信息化驱动的变革,涵盖生产、营销优化及产品功能创新。生产端通过机器实现数据化管理,提升效率与质量,生产调整更灵活,积累的数据加速研发;营销端挖掘用户行为数据,精准捕捉需求,平衡生产力与市场,提升效率及响应速度;产品功能上,运动设备与互联网深度整合,如内置芯片设备连接智能跑道,同步运动数据至云端,丰富用户体验,支撑个性化健康管理。
(3)更环保、更安全
随着市场需求的升级与时代发展,该行业对采用环保、安全材料建设舒适健身运动场地的标准日趋严格。未来,运动地面材料行业将致力于研发与应用低碳足迹、可循环利用且对人体健康无害的环保材料,以最大限度降低运动场地对生态环境及使用者健康的潜在影响。依托材料科学的技术突破,持续开发高性能复合材料,此类材料不仅需具备卓越的耐磨特性与长期使用稳定性,还应精准匹配各类运动项目对弹性模量、冲击吸收及防滑系数等专项性能指标的要求。针对户外运动场地材料,将重点强化耐候性、抗紫外线老化及宽温域适应性研究,确保材料在复杂气候环境中保持性能稳定,从而显著延长使用寿命。
4、运动场地面层材料行业竞争格局
当前行业主要由中小企业构成,这些企业普遍采取低价低质的竞争策略以获取市场份额,进而对高品质企业的生存空间形成挤压,导致行业内高品质产品供给不足与需求旺盛并存的结构性矛盾。除专业制造商外,家装领域非专业工程承包商及建筑工程总包方的跨界参与,进一步模糊了行业经营边界,加剧了市场竞争的白热化程度。值得注意的是,行业内多数企业尚未形成核心技术及核心产品体系,整体竞争力有待提升,产品同质化现象显著,使得企业难以建立有效的差异化竞争优势。
然而,随着市场监管体系的日益完善、产业结构的优化升级,将倒逼企业加大技术创新投入并加速市场资源整合。未来,在监管力度持续强化、市场秩序逐步规范以及消费认知水平不断提升的多重驱动下,行业将步入高质量发展周期。宏观经济向好与材料科技进步将不断释放新兴市场需求,为行业创新提供持续动能。其中,少数掌握自主技术研发能力的企业正引领行业向高性能化、低成本化及绿色健康方向转型,而那些持续提升产品系列化程度、丰富产品矩阵并强化差异化优势的企业,将在激烈的市场竞争中赢得更大的发展主动权。
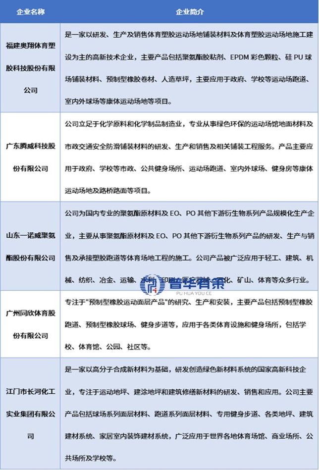
5、行业主要企业
行业内主要企业有福建奥翔体育塑胶科技股份有限公司、广东腾威科技股份有限公司、山东一诺威聚氨酯股份有限公司、广州同欣体育股份有限公司、江门市长河化工实业集团有限公司等。
行业内主要企业介绍

资料来源:普华有策
《2025-2031年运动场地面层材料行业市场调研及发展趋势预测报告》涵盖行业全球及中国发展概况、供需数据、市场规模,产业政策/规划、相关技术/专利、竞争格局、上游原料情况、下游主要应用市场需求规模及前景、区域结构、市场集中度、重点企业/玩家,企业占有率、行业特征、驱动因素、市场前景预测,投资策略、主要壁垒构成、相关风险等内容。同时北京普华有策信息咨询有限公司还提供市场专项调研项目、产业研究报告、产业链咨询、项目可行性研究报告、专精特新小巨人认证、市场占有率报告、十五五规划、项目后评价报告、BP商业计划书、产业图谱、产业规划、蓝白皮书、国家级制造业单项冠军企业认证、IPO募投可研、IPO工作底稿咨询等服务。(PHPOLICY:GYF)