消费电子智造制造业的技术突破与市场重构
1、消费电子智能制造业概况
消费电子智能制造业全面覆盖电子产品及其配套零组件的研发、精密加工、系统组装与质量检测等核心环节,典型产品包括智能手机、个人计算机、平板电脑、视听终端及可穿戴设备等,是支撑现代社会信息化与数字化转型的重要基石。该产业已形成高度复杂且协同紧密的产业链生态系统,其垂直分工体系自上游至下游依次涵盖精密功能器件的研发设计、先进制造工艺实现、整机组装集成与综合测试验证,以及终端品牌商的产品运营管理等关键节点。产业链上游聚焦芯片、光学模组、显示器件、动力电池等核心功能组件的技术创新,这些领域的技术突破持续驱动智能制造装备向高精度、高可靠性方向演进;下游则由苹果、华为等全球领先品牌商主导,通过产品矩阵的快速迭代与前沿技术的规模化应用,不断催生新型智能终端市场需求,进而形成对高端智能制造设备的持续性强劲需求。
消费电子智能制造业产业链示意图

资料来源:普华有策
近年智能手机出货量表现总体稳定,相关智能制造设备业务也随之稳步发展,2023年中国消费电子智能制造装备市场规模已达到2.3万亿元人民币,占整个智能制造装备市场的41.8%。根据调查资料显示,2024年消费电子行业机器人密度达到每万名工人620台,是汽车行业的1.8倍。消费电子行业的持续发展,有助于形成持续的技术、设备更新需求,为业内企业带来发展机遇。
2、消费电子智能制造业发展趋势
(1)新兴市场需求爆发,重构产品与产能布局
AR/VR与车载电子成为消费电子增长引擎,2025年Q2全球AR智能眼镜出货量同比激增74%,Ray Neo Air 3s等产品凭借轻薄设计和办公协作、户外导航等场景化应用抢占市场,而京东方车载屏获理想L9全系搭载,以Mini LED技术带动显示、传感器等供应链需求。智能家居从单品智能向场景智能加速进化,海尔智家hOn App接入超1000万用户,提供从食谱推荐到洗涤剂自动投放的全流程服务,科沃斯地宝X11则通过“小科智能体”实现复杂指令理解与精准清洁,预计2027年全球智能家电市场规模将突破万亿美元。产能布局呈现向新兴区域转移态势,立讯精密、歌尔股份等企业在越南、印度建厂以贴近终端市场并规避贸易壁垒,国内中西部地区同步承接产业转移。
(2)政策与技术双轮驱动,智能化渗透全产业链
政策加码下消费电子高端制造加速升级,《电子信息制造业2025-2026年稳增长行动方案》明确到2026年年均营收增速超5%,重点推动AI终端、XR设备等领域升级,政策红利推动AI质检等技术普及,如某手机摄像头模组厂用观远AI质检系统使良品率提升32%、运维成本下降45%。AI与制造深度融合成效显著,生产端观远数据方案将微小划痕识别率从73.2%提至98.7%,预测性维护提前3小时预警故障;产品端联想AI PC搭载dNPU芯片实现会议纪要实时生成等本地化智能服务。数字孪生与边缘计算加速落地,某CNC加工厂借数字孪生将首件确认时间从45分钟缩至7分钟,边缘计算节点密度提升支撑VR/AR低延迟需求,预计2026年专用NPU市场规模将突破200亿美元。
(3)绿色转型构建全生命周期低碳体系
生产端,京东方重庆柔性OLED产线引入光伏,单位产值能耗降18%;宁德时代麒麟电池靠CTP技术将体积利用率提至72%,实现续航与能效突破。产品端,小米14系列响应欧盟《新电池法规》,用再生玻璃后盖、全再生纸包装,模块化设计推动可拆卸电池回归。回收体系上,格林美年处理50万吨电子废弃物形成金属闭环回收;爱回收与京东合作,2025年预计交易5000万台二手手机,资源循环规模扩大。东南亚市场将环保融入本地化创新,再生塑料利用率32%,80%新品具备气候适应性功能认证。
3、消费电子智能制造设备行业竞争格局
消费电子智能制造设备业为技术密集型,涉及自动化组装、检测等技术;国际企业如博众精工、赛腾股份凭核心技术和全流程解决方案占据重要地位,高端竞争力强。近年本土企业如天准科技、博杰股份加速发展,加大研发缩小差距,以高性价比和本地化服务获国内高份额,拓展海外冲击国际企业,倒逼国际企业调整策略。行业竞争聚焦技术创新,因消费电子更新快,企业需提升设备智能化、自动化,同时细分领域企业(如机器视觉)与综合型企业形成差异化竞争。
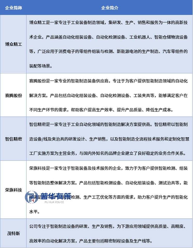
消费电子领域智能制造行业内主要企业有博众精工、赛腾股份、智信精密、荣旗科技、茂特斯等。
行业内主要企业

资料来源:普华有策
《2025-2031年消费电子智能制造行业市场调研及发展趋势预测报告》涵盖行业全球及中国发展概况、供需数据、市场规模,产业政策/规划、相关技术/专利、竞争格局、上游原料情况、下游主要应用市场需求规模及前景、区域结构、市场集中度、重点企业/玩家,企业占有率、行业特征、驱动因素、市场前景预测,投资策略、主要壁垒构成、相关风险等内容。同时北京普华有策信息咨询有限公司还提供市场专项调研项目、产业研究报告、产业链咨询、项目可行性研究报告、专精特新小巨人认证、市场占有率报告、十五五规划、项目后评价报告、BP商业计划书、产业图谱、产业规划、蓝白皮书、国家级制造业单项冠军企业认证、IPO募投可研、IPO工作底稿咨询等服务。(PHPOLICY:GYF)