工程机械驱动桥行业全景洞察:产业链、技术及发展走向
1、工程机械驱动桥行业概况及产业链分析
工程机械驱动桥是工程机械设备中的关键部件,主要用于传递动力、承载负荷并确保设备在各种工况下的稳定运行,常见的应用设备包括挖掘机、装载机、叉车、推土机、压路机、运输车等。驱动桥根据制动方式的不同,可分为无制动、湿式制动和干式制动;根据是否集成转向功能,可分为转向驱动桥和刚性驱动桥。
驱动桥在整个工程机械产业链中处于上游原材料及零部件,中游为主机制造企业,下游应用行业包括基建、房地产、矿山等。
2、行业技术水平和特点
工程机械驱动桥作为动力传输系统的核心组件,承担着将发动机动力高效传递至驱动轮的关键功能,其性能表现直接影响工程机械的作业效能、运行可靠性及使用寿命。为满足工程机械在复杂工况条件下对承载、驱动、制动、转向及差速等多元化功能需求,现代驱动桥技术持续突破传统技术边界,通过采用高强度合金材料及优化结构设计以承受工程机械的超高载荷和动态冲击,运用先进的齿轮啮合设计与精密制造工艺有效降低传动过程中的能量损耗并提升传动效率。针对不同类型工程机械的差异化需求,提供包括刚性驱动桥、转向驱动桥等多种规格与型号的专业化解决方案。《JB/T8816-2015工程机械驱动桥技术条件》明确规定了驱动桥的关键性能指标及测试方法,涵盖表征结构强度的桥壳垂直弯曲刚度、桥壳垂直弯曲静强度、半轴扭转疲劳性能,以及评估产品耐用性的驱动桥平均失效间隔时间(MTBF)等核心参数。
3、工程机械驱动桥行业发展趋势
(1)向电动化、集成化、模块化方向发展
在“双碳”目标及新能源车普及推动下,新能源工程车辆增长带动工程机械驱动桥向电动化、集成化、模块化发展。电驱动桥替代传统动力系统,提升传动效率、降低能耗,低噪零排放适配高环保要求区域;智能驾驶成熟使驱动桥集成更多传感器和控制器,实现扭矩分配、主动防滑等功能,提升性能与安全;模块化设计将核心部件集成标准化模块,降低生产维护成本,简化装配,增强通用性和灵活性,适配不同车型与动力系统,提升供应链响应速度。
(2)向轻量化方向发展
智能制造推动制造业智能化发展,工程机械零部件制造商将各类技术融入生产环节,实现生产智能化,这是其未来发展关键。在节能轻型化方面,受全球“双碳战略”影响,工程机械节能成必然,业内聚焦运动部件低惯量、整机轻量化、制动能量回收等研究,零部件领域着重于高强度材料轻型零部件及高效传动系统研发,行业节能轻型化趋势显著。
4、工程机械驱动桥行业竞争格局
(1)关键技术指标
工程机械驱动桥作为核心传动部件,其性能直接影响整机可靠性、效率和寿命。根据相关行业标准及技术文献,关键技术指标主要包括以下几个方面:
关键技术指标

资料来源:普华有策
(2)行业门槛及壁垒
1)技术集成与工艺创新壁垒
本行业技术复合型显著:一是产品研发需机械工程、材料科学等多学科交叉,依赖跨学科人才协同与长期技术积淀;二是因下游需求多样,零部件制造呈多规格、定制化、非标化特点,对企业柔性生产能力要求高,需数字化系统支撑及快速制程优化能力,尤其小批量复杂件生产需兼顾工艺稳定性与成本控制,形成技术护城河。
2)资金壁垒
在工程机械零部件的生产中,企业需要大规模的固定资产投入,其设备通常包括精密加工设备、焊接设备、切割折弯生产设备及检测设备和仪器等。设备配置的高低很大程度上决定了工程机械零部件产品的品质、性能、使用寿命及生产效率的高低,也在一定程度上影响着企业的利润水平、盈利能力及市场竞争力。
3)客户认证壁垒
工程机械零部件对整机性能至关重要,整机厂商对合作企业的选择极为慎重,需严格考核产品质量、技术水平等,认证程序严苛。企业一旦进入供应商名录,合作通常较稳定;新进入者短期内获认可和认证难度大,行业存在客户认证壁垒。
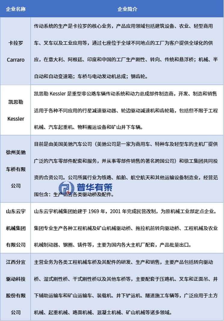
(3)行业内的主要企业
行业内的主要企业有卡拉罗Carraro、凯思勒Kessler、徐州美驰车桥有限公司、山东云宇机械集团有限公司、江西分宜驱动科技股份有限公司等。
行业内的主要企业情况

资料来源:普华有策
《2025-2031年工程机械驱动桥行业细分市场调研及投资可行性分析报告》涵盖行业全球及中国发展概况、供需数据、市场规模,产业政策/规划、相关技术、竞争格局、上游原料情况、下游主要应用市场需求规模及前景、区域结构、市场集中度、重点企业/玩家,企业占有率、行业特征、驱动因素、市场前景预测,投资策略、主要壁垒构成、相关风险等内容。同时北京普华有策信息咨询有限公司还提供市场专项调研项目、产业研究报告、产业链咨询、项目可行性研究报告、专精特新小巨人认证、市场占有率报告、十五五规划、项目后评价报告、BP商业计划书、产业图谱、产业规划、蓝白皮书、国家级制造业单项冠军企业认证、IPO募投可研、IPO工作底稿咨询等服务。(PHPOLICY:GYF)