光稳定剂:从产品特性到行业格局及未来趋势
1、光稳定剂产品概况
光稳定剂是一类能抑制或减缓如塑料、橡胶、涂料、合成纤维等高分子材料在紫外线辐射下发生光老化的功能性添加剂。其核心作用是通过特定化学机制阻断紫外线对材料的损伤,从而延缓材料出现老化现象,延长产品使用寿命并维持其物理性能与外观完整性。紫外线辐射是导致高分子材料老化的主要因素之一,其能量可引发材料分子链断裂、氧化反应及自由基链式反应。光稳定剂通过干预上述过程,保护材料在户外、强光等环境中保持稳定性,是高分子材料维持性能不可或缺的关键助剂。
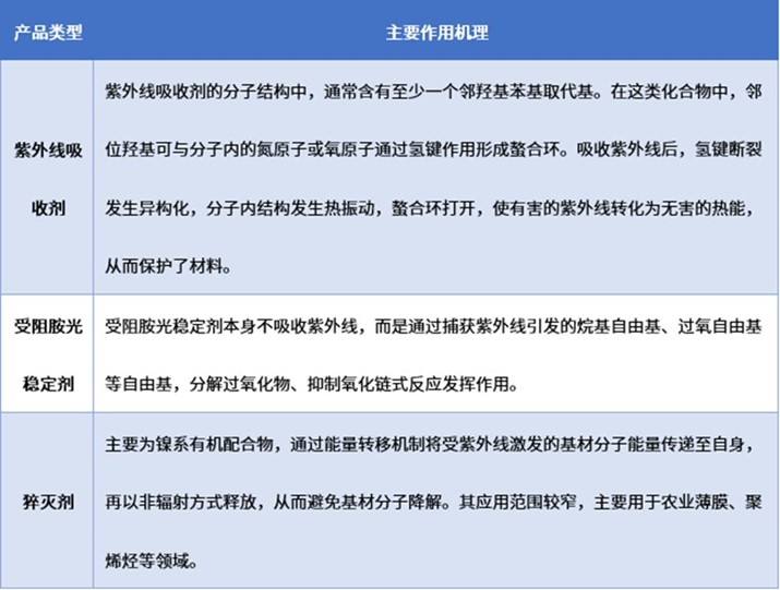
依据化学结构和主要机制,光稳定剂主要分为三大类:紫外线吸收剂、受阻胺光稳定剂、猝灭剂,其中前两类为当前市场主流产品。
2024年各类光稳定剂产品的市场份额

资料来源:普华有策
光稳定剂产品的分类概况

资料来源:普华有策
紫外线吸收剂可细分为苯并三氮唑类、三嗪类、二苯甲酮类、氰基丙烯酸酯类等。其中,苯并三氮唑类吸收范围广、效率高、性价比优,广泛用于塑料、涂料等领域;三嗪类UVB吸收性能突出,耐迁移、热稳定性好,适用于高端塑料、汽车涂料等;二苯甲酮类相容性佳、价格低且具水溶性,多用于部分涂料、护肤品等;氰基丙烯酸酯类底色浅、热稳定性好,适合电子薄膜等薄制品。
随着各行业对产品性能要求的不断提升,如医疗设备、新能源汽车等高端领域的快速发展,对紫外线吸收剂的性能提出了更高要求,具有高效吸收能力、良好稳定性、低挥发性以及与材料优异相容性的品类,如三嗪类紫外线吸收剂和氰基丙烯酸酯类紫外线吸收剂,有望凭借其在特定应用场景中的优势,获得更大的市场份额和发展空间。同时,能够满足环保法规要求、具备高生物相容特性的紫外线吸收剂品类,将在未来市场竞争中占据有利地位。
2、光稳定剂行业上下游产业链概况
光稳定剂行业的上游为基础化工原料制造业,主要包括芳烃类、胺类化合物、醛酮类、腈类与卤素化合物等基础化工材料;下游为各类高分子材料,主要包括塑料、涂料、薄膜、弹性体、纺织品、胶黏剂等。
光稳定剂行业产业链示意图

资料来源:普华有策
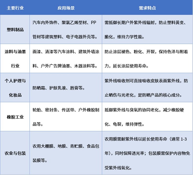
光稳定剂的下游应用覆盖国民经济多个领域,塑料制品是其应用比例最高的领域,核心行业及主要应用场景如下:
光稳定剂的下游应用及主要应用场景

资料来源:普华有策
3、行业发展趋势
光稳定剂作为保障高分子材料耐候性的关键助剂,其行业发展与下游需求、环保要求提升及技术创新紧密关联,在法规、下游客户需求等因素的影响下,光稳定剂产品的发展趋势主要呈现环保化、高分子量化、多功能化等趋势。
(1)环保化趋势
随着全球可持续发展理念的深化及环保监管力度的持续加强,光稳定剂行业在生产及产品层面均面临更高的环保要求。生产环节需逐步推广清洁工艺,以满足节能减排及污染物控制标准,实现绿色生产;产品层面则需提升环境友好性,开发低毒、易降解且符合欧盟REACH认证、《中华人民共和国大气污染防治法》等VOCs治理法规要求的新型产品,这一趋势已成为行业技术研发、产品优化的重要导向。
(2)高分子量化趋势
相对分子质量低的光稳定剂由于分子小存在易迁移、易挥发、不耐抽提的特性,无法满足部分高端材料在耐高温、长效防护等场景下的需求。基于此,发展相对分子质量高的光稳定剂成为重要方向。通过提高分子质量可有效降低其在材料中的迁移、挥发及抽出风险,适配光伏组件、汽车工程塑料等对耐候性有长期要求的领域。目前,实现路径主要包括开发单体型高相对分子质量产品及对反应型小分子光稳定剂进行聚合改性。
(3)多功能化趋势
光稳定剂新结构开发趋难,转向复合化与多功能化,通过融合不同官能团实现高效多样功能,如受阻胺光稳定剂引入受阻酚或紫外线吸收剂官能团,增强协同效用。
(4)反应型光稳定剂
反应型光稳定剂是指向光稳定剂分子中引入反应性基团,使其在材料制备加工过程中键合或接枝到高分子材料链段上。这种方法将光稳定剂与高分子材料通过共价键连接在一起,使光稳定剂固定在材料中,可以有效地避免光稳定剂迁出等问题,从而使高分子材料具有长久光稳定效果,常见的反应型基团为末端含双键的官能团。
(5)行业的技术发展趋势
技术创新将是光稳定剂行业未来发展关键。未来技术发展方向主要包括以下几个趋势:一是开发高效、低毒、环保型光稳定剂,满足日益严格的环保法规和市场需求;二是探索新型光稳定剂作用机理,开发具有独特性能的产品;三是加强与纳米技术等前沿技术融合,开发具有创新功能的光稳定剂;四是通过分子设计和合成技术优化,实现光稳定剂产品定制化,满足不同客户需求。
4、行业的周期性、季节性、区域性特点
光稳定剂行业特征

资料来源:普华有策
5、行业内主要企业
光稳定剂行业市场集中度较高,行业内主要企业有Basf、Songwon、Solvay、Clariant、利安隆、宿迁联盛、北京天罡助剂有限责任公司、安徽新秀化学股份有限公司等。
光稳定剂行业内主要企业

资料来源:普华有策
《2025-2031年光稳定剂行业细分市场调研及投资可行性分析报告》涵盖行业全球及中国发展概况、供需数据、市场规模,产业政策/规划、相关技术、竞争格局、上游原料情况、下游主要应用市场需求规模及前景、区域结构、市场集中度、重点企业/玩家,企业占有率、行业特征、驱动因素、市场前景预测,投资策略、主要壁垒构成、相关风险等内容。同时北京普华有策信息咨询有限公司还提供市场专项调研项目、产业研究报告、产业链咨询、项目可行性研究报告、专精特新小巨人认证、市场占有率报告、十五五规划、项目后评价报告、BP商业计划书、产业图谱、产业规划、蓝白皮书、国家级制造业单项冠军企业认证、IPO募投可研、IPO工作底稿咨询等服务。(PHPOLICY:GYF)