环境监测行业全景分析:市场规模、竞争格局与发展趋势
生态环境监测是环保行业的基础,生态环境监测是指运用化学、物理、生物等技术手段,针对水和废水、环境空气和废气、海水、土壤、沉积物、固体废物、生物、噪声、振动、辐射等要素开展环境质量和污染排放监测的活动。
1、环境监测行业基本概念和分类
环境监测包括水环境监测、大气环境监测、噪声监测、生物监测等,监测数据的科学、准确、及时、可靠关系到整个环境监测乃至于国家环境保护工作的成败。环境监测可以及时、准确、全面地对环境信息进行监控,并对环境质量进行把握、评估以及预测等。环境监测是提高环境质量、解决环境问题的重要手段。
环境监测主要分类情况

资料来源:普华有策
2、环境监测行业市场规模分析
随着“十三五”“十四五”相关环保领域规划的出台,以及在各项新的环保政策指引下,环境监测设备行业的市场得到了稳步发展。“十四五”以来,《“十四五”生态环境监测规划》等政策的出台,推动环境监测行业景气度得以延续,并出现较大幅度的增长。根据市场监管总局公布的2023年度检验检测服务业统计结果,从2015年到2023年,我国环境监测行业收入规模的年复合增长率达到16.17%。2023年环境监测领域检验检测机构年度营收总额为456.68亿元,相较于上年增长了4.96%。
环境监测领域检验检测机构营业收入情况

资料来源:普华有策
“十四五”时期是开启全面建设社会主义现代化国家新征程的重要阶段,为支持深入打好污染防治攻坚战、推动监测网络完善及生态环境监测现代化,环境监测行业市场规模逐步扩大。随着现代化生态环境监测体系“两化”“三高”的加快推进,生态环境监测作用愈发显著,未来将围绕环境质量、污染源、生态质量监测强化,加强多领域监测能力建设,推动协同监测全覆盖。2024年《关于加快建立现代化生态环境监测体系的实施意见》明确以监测先行、灵敏、准确为纲领,保障数据“真、准、快、全、新”,通过健全天空地海一体化监测网络、加速数智化转型等,发挥监测在污染治理等方面的支撑、引领和服务作用。2025年全国生态环境保护工作会议报告指出,需持续深化现代化生态环境监测体系建设,实施数智化转型工程、构建“双碳”卫星立体监测体系等,标志着监测工作向质量效能提升转型,市场迎来新机遇,预计2030年行业市场规模达780亿元。
3、环境监测行业基本情况
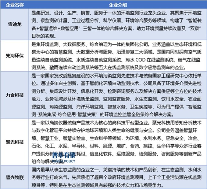
受益于《全面推进美丽中国建设的意见》《关于建设美丽中国先行区的实施意见》《关于加快建立现代化生态环境监测体系的实施意见》《空气质量持续改善行动计划》《国家水网建设规划纲要》及《“十四五”生态环境领域科技创新专项规划》等大批环保政策文件出台。我国环保监测行业得到快速发展,随着我国对于全面放开环境监测领域的行政许可,国内近年来新增了大量环境监测相关企业,行业竞争也不断加剧,国内高端环境监测领域仍大多被德国西门子、德国西克、瑞士ABB、美国赛默飞世尔等外资企业占据较大市场份额。国内的主要企业为聚光科技、先河环保、雪迪龙、力合科技等上市企业,上述企业通过研发、生产和销售运用于环境监测、工业过程分析和安全监测领域的专用仪器仪表设备,以生产产品为核心,带动系统集成、信息化和运维服务,面向国内中高端客户,主要面向钢铁、石化、化工、建材等领域的企业。而近些年随着行业快速发展,规模相对较小的环境监测企业主要从事在线监测设备系统集成和运维服务的专业性企业,主要在地方环保监测行业中占据领导地位。通过代理环保监测设备,协助客户构建系统集成、提供运行维护等综合性专业技术服务来获得相关业务收入,专业性、服务性较强,同时需要更好地给予客户售后服务,以期增加客户粘性。
行业内主要企业介绍

资料来源:普华有策
4、环境监测行业面临的主要问题
“十四五”时期,我国生态环境质量改善进入由量变到质变的关键时期,生态环境治理的复杂性和艰巨性更加凸显。生态环境监测面临以下几大问题。
(1)环境监测服务供给仍不充足
生态环境监测网络建设、业务范围、技术手段应用的深度广度与快速扩张的管理需求不匹配,相关国产监测设备较为落后,同时,市场上大多数企业的环境监测水平无法达到相关行业标准,无法应对大环境带来的全面监测任务。
(2)环境监测人才较少
由于我国在环境监测领域起步相对较晚,国家对于环境监测相关领域的培养机构不足,导致相关领域人才缺失,导致我国环境监测队伍素质参差不齐,不利于环境监测在我国的长久发展。
(3)我国环境监测精度和工作效率较低
由于我国在环境监测行业起步较晚,国内龙头企业的产品精度相对于国际主要企业的产品之间存在一定的差距,导致了高端客户应用领域主要选取国际品牌。此外,由于我国环境监测技术主要通过人工采集和实验室分析,精度和工作效率都相对较低。
基于上述情况,细分行业内企业会不断加大研发投入、加强研发能力、推动研发成果转化、扩大生产规模,提高产品核心竞争力。一方面,随着国家产业政策的支持,市场空间的增大,为环境监测行业创造了良好的发展条件;另一方面,由于企业间竞争逐渐加大,企业需要更快进行产业整合,将环境在线监测设备、系统集成及运维服务更快的整合,获得更多的市场份额。
5、环境监测行业壁垒
(1)品牌壁垒
环境监测行业的核心业务包括提供监测设备、系统设计、运维服务以及向环保部门实时传输排污企业的监测数据。由于该行业对企业的从业年限、业务经验、服务范围和资质认证等要求较高,客户通常更倾向于选择在当地拥有丰富运维经验和良好市场口碑的成熟企业。这种行业特性使得新进入者难以在短期内建立起具有市场竞争力的品牌影响力,从而形成了显著的品牌壁垒。
(2)技术壁垒
环境监测行业具有显著的技术壁垒,其业务开展需要融合环境科学、化学分析、微生物监测等多学科技术体系。从产品研发到量产需经历长期性能验证和反复调试,尤其随着在线自动监测技术的普及,环境监测设备日益呈现出"硬件+软件"深度集成的技术特征。在行业向模块化、集成化、网络化和智能化发展的趋势下,企业对核心技术的积累和自主创新能力成为关键竞争要素,这为行业新进入者设置了较高的技术门槛。
(3)人才壁垒
环境监测行业是技术和人才密集型行业,技术人才是核心竞争力。环境监测设计化学、光学、物理、生物学、电子电路、计算机软件及网络通讯等跨学科知识综合应用。相关精密检测设备的操作需要经验丰富的技术人员,而报告审核人员则必须具备多年检测经验,能够熟练把控实验流程、精准处理数据,并能及时解决实验过程中的各类问题。由于国内环境检测设备行业发展历史较短,行业积淀不足,目前资深技术人才主要集中在政府检测机构,这使得新进入者在人才储备方面面临较大挑战。此外,环境在线监测系统的集成运维同样需要具备专业技术能力和资源整合能力的管理服务团队。这些因素共同构成了行业的人才壁垒,导致新进入者难以在短期内建立起专业高效的复合型人才队伍。
《2025-2031年环境监测行业市场调研及发展趋势预测报告》涵盖行业全球及中国发展概况、供需数据、市场规模,产业政策/规划、相关技术/专利、竞争格局、上游原料情况、下游主要应用市场需求规模及前景、区域结构、市场集中度、重点企业/玩家,企业占有率、行业特征、驱动因素、市场前景预测,投资策略、主要壁垒构成、相关风险等内容。同时北京普华有策信息咨询有限公司还提供市场专项调研项目、产业研究报告、产业链咨询、项目可行性研究报告、专精特新小巨人认证、市场占有率报告、十五五规划、项目后评价报告、BP商业计划书、产业图谱、产业规划、蓝白皮书、国家级制造业单项冠军企业认证、IPO募投可研、IPO工作底稿咨询等服务。(PHPOLICY:GYF)