建筑机器人:技术赋能建筑,开启智能建造新时代
1、建筑机器人行业发展背景
(1)建筑业现状:规模增长与挑战并存
2024年我国建筑业总产值达32.65万亿元,同比增长3.9%,行业规模持续扩大。但工业化和信息化水平较低,生产方式粗放,劳动效率不高。同时,建筑业劳动力短缺问题日益严重,2014-2023年,建筑业农民工数量从6109万降至4582万,降幅约25%,建筑工人老龄化加剧了这一问题。数字化转型升级成为建筑业应对挑战、实现可持续发展的迫切需求。
(2)技术支撑:多技术融合赋能建筑机器人
人工智能、传感器技术与自动化系统的深度融合,为建筑机器人发展提供强大技术支持。这些技术使建筑机器人能执行复杂精确任务,提升施工效率和质量。如智能控制系统和先进传感器让地坪施工机器人精准作业,提高地面平整度;AI视觉识别和精准运动控制技术助力粉刷智能机器人自动规划粉刷路径。
2、建筑机器人行业发展历程
建筑机器人行业发展历程历经萌芽、探索和快速发展阶段。萌芽期以简单机器人的出现为标志;探索期技术发展缓慢但为后续进步奠定基础;快速发展期在技术、政策和市场需求推动下,行业迎来高速发展。
建筑机器人的发展路径

资料来源:普华有策
3、建筑机器人行业应用现状
(1)地坪施工领域
整平机器人、抹平机器人和研磨机器人等在地坪施工中广泛应用。它们配备先进传感器和智能控制系统,能快速分析地面情况并精准施工,大幅提高施工效率和地面平整度,减少材料浪费,提升地坪施工质量和效率,降低施工成本。
(2)墙面施工领域
喷涂机器人可全自动喷涂室内外墙面底漆和面漆,喷涂均匀精准,耗漆量低,工作效率高;抹灰机器人实现自动化、高精度墙体砌筑,降低劳动强度,提高施工质量和效率。多个项目应用案例证明,墙面施工机器人能有效解决传统施工难题,提升项目整体效益。
(3)建筑检査、清洁领域
高层建筑表面装饰易开裂、破损,人工检查工作量大且难发现问题,建筑自动检查系统可精确检测。随着建筑高层化,玻璃幕墙使用频繁,人工清洁玻璃幕墙不仅有高空坠落风险,还效率低、效果差,而自动清洁机器人能安全高效地完成清洁工作。
随着技术的不断进步,建筑机器人的应用将更加广泛和深入。未来,建筑机器人有望在更多施工环节实现自动化,如材料搬运、钢结构安装等。同时,机器人的智能化水平将不断提高,能够更好地适应复杂的施工环境,与人工协同作业,进一步提升建筑施工的效率和质量。
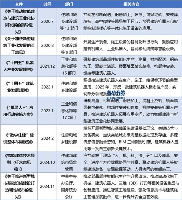
4、建筑机器人行业政策环境
国家围绕智能建造领域出台一系列政策,推进建筑机器人应用。2020年,多部门联合印发意见,将推进建筑机器人应用作为重点任务;2022年,住建部强调加快研发与应用;2023年,十七部门联合提出拓展应用空间;2024年,相关文件密集出台,细化政策支持,住建部还提出将发展智能建造作为推动建筑业高质量发展的关键路径。
建筑机器人行业政策

资料来源:普华有策
5、建筑机器人行业发展趋势分析
建筑机器人行业发展趋势

资料来源:普华有策
6、建筑机器人行业竞争格局分析
建筑机器人行业竞争格局分散,参与主体多元,形成三个竞争梯队,以美的集团、碧桂园等为代表。区域上,粤、苏、浙、沪等地企业集聚。从竞争状态看,行业内竞争激烈,上下游议价能力不同,进入有一定门槛,替代威胁小。全球至少10国参与开发,美国在初创企业数量、产品类型和商业化进程上领先,但目前行业集中度低,市场格局尚未成型。
建筑机器人行业内主要企业包括博智林、特辰科技、中建科技、蔚建科技、大界机器人、丰坦机器人等,这些企业凭借各自的技术、产品和市场优势在行业中占据重要地位。
建筑机器人行业内主要企业

资料来源:普华有策
《2025-2031年建筑机器人行业细分市场调研及投资可行性分析报告》涵盖行业全球及中国发展概况、供需数据、市场规模,产业政策/规划、相关技术、竞争格局、上游原料情况、下游主要应用市场需求规模及前景、区域结构、市场集中度、重点企业/玩家,企业占有率、行业特征、驱动因素、市场前景预测,投资策略、主要壁垒构成、相关风险等内容。同时北京普华有策信息咨询有限公司还提供市场专项调研项目、产业研究报告、产业链咨询、项目可行性研究报告、专精特新小巨人认证、市场占有率报告、十五五规划、项目后评价报告、BP商业计划书、产业图谱、产业规划、蓝白皮书、国家级制造业单项冠军企业认证、IPO募投可研、IPO工作底稿咨询等服务。(PHPOLICY:GYF)