低空飞行器、人形机器人等新兴应用场景的兴起推动固态电池发展
1、固态电池行业概况
固态电池是采用固态电解质的锂离子电池。固态电解质热稳定性和电化学稳定性优于常见的电解液,使其理论上可适配更高能量密度的正负极材料体系,并实现更高的本征安全性,因此,固态电池有望突破现有液态锂电池材料体系的性能瓶颈。根据固态电解质的不同,固态电池技术路线可分为硫化物/氧化物/聚合物/卤化物等路线;其中氧化物和聚合物路线存在“半固态”的过渡方案。固态电池前景广阔,我国政策端重视固态电池路线发展,国内电池企业在硫化物全固态电池、氧化物全固态和半固态电池方面均有布局。
固态电池分类

资料来源:普华有策
目前,动力与消费电子领域仍是主要潜在市场,其高能量密度特性在电动车、高端消费电子领域有明确替代价值。同时,低空经济与人形机器人等新兴领域为固态电池带来新机遇,eVTOL对电池轻量化与续航能力要求严苛,人形机器人产业爆发也对高安全、高能量密度电池有刚性需求。
2、固态电池产业链
固态电池产业链各环节紧密相连。上游,赣锋锂业、天齐锂业主导锂矿开采提炼,华友钴业在钴技术领先;硫化物电解质成主流,赣锋锂业、江苏国泰积极布局,另有氧化物等路线;德福科技、紫江企业及深圳天奈科技提供关键辅助材料,先导智能、利元亨提供重要生产设备。中游,宁德时代、赣锋锂业、国轩高科等在电芯设计制造领先,科森科技提供先进封装技术,还有固态电解质成膜等设备生产。下游,新能源汽车、储能系统、消费电子以及新兴科技领域,如低空飞行器、人形机器人等,因固态电池优势获得发展助力。
固态电池产业链情况

资料来源:普华有策
固态电池在动力、消费以及新兴领域展现出显著的应用潜力。相较于传统的液态锂离子电池,固态电池在能量密度和本征安全性方面取得了显著进步,尽管其循环寿命有所减少。因此,在对能量密度和安全性有较高要求的动力和消费领域,固态电池的推广前景尤为广阔。另外,随着低空飞行器、人形机器人等新兴应用场景的逐渐兴起,这些领域对能量密度的需求更高,而对价格的敏感度相对较低,因此也有望成为固态电池应用的理想场景。
3、固态电池行业发展状况
全球固态电池产业主要分布于中国、日本、韩国、欧洲以及美国等国家和地区。其中,日本和韩国的固态电池产业起步较早,其布局路线多以硫化物为主;欧洲在推动聚合物固态电池商业化应用方面起步最早,不同国家的企业在布局路线上各有特色,欧洲的汽车企业主要通过与美国的电池初创企业合作,共同开发全固态电池技术。美国的固态电池参与者则以初创公司为主,对各类技术路线均有涉足,选择氧化物路线进行发展的企业数量较多。
海外固态电池发展规划

资料来源:普华有策
中国是全球锂电池产业链中的重要参与者,锂电池的生产规模位居全球前列,产业链布局完备。国内高度重视锂电池新技术路线的发展,政策层面也多次提及固态电池产业的发展。2024年5月,中国储能网等多家媒体引用中国日报的报道称,我国或将投入约60亿元用于全固态电池的研发,宁德时代、比亚迪、一汽、上汽、卫蓝新能源以及吉利这六家企业有望获得基础研发方面的支持。
中国企业的布局路线呈现多样化特点,对氧化物半固态过渡路线也有相应布局。从固态电解质路线的角度来看,中国企业对三种固态电解质路线均有布局,涵盖硫化物和氧化物领域;在开发全固态电池的同时,也在积极发展半固态电池,并将其作为过渡路线。
我国固态电池主要参与企业技术路线布局

资料来源:普华有策
4、固态电池行业发展趋势
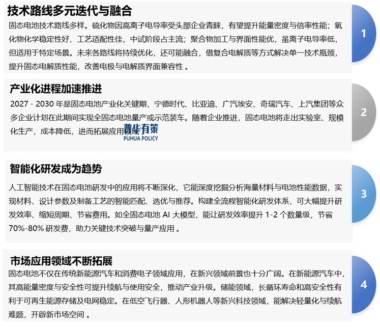
固态电池行业正处于技术革新与市场拓展的关键时期,未来在技术突破、产业化进程、市场应用等方面呈现出一系列重要发展趋势:
固态电池行业发展趋势

资料来源:普华有策
《2025-2031年固态电池行业产业链细分产品调研及前景研究预测报告》,涵盖行业全球及中国发展概况、供需数据、市场规模,产业政策/规划、相关技术、竞争格局、上游原料情况、下游主要应用市场需求规模及前景、区域结构、市场集中度、重点企业/玩家,企业占有率、行业特征、驱动因素、市场前景预测,投资策略、主要壁垒构成、相关风险等内容。同时北京普华有策信息咨询有限公司还提供市场专项调研项目、产业研究报告、产业链咨询、项目可行性研究报告、专精特新小巨人认证、市场占有率报告、十五五规划、项目后评价报告、BP商业计划书、产业图谱、产业规划、蓝白皮书、国家级制造业单项冠军企业认证、IPO募投可研、IPO工作底稿咨询等服务。(PHPOLICY:GYF)