尼龙6行业现阶段的形势及未来发展的路径探索
1、尼龙6行业概述
尼龙6(PA6)作为聚酰胺家族中的重要成员,因其优异的机械性能、耐热性、耐磨性和可加工性,广泛应用于纺织、工程塑料、薄膜等多个领域。近年来,随着全球产业链的转移和技术的不断进步,尼龙6行业呈现出稳中向好的发展态势,尤其是以中国为代表的亚洲地区,已成为全球尼龙6生产和消费的核心区域。
尼龙产业家族庞大,产品种类繁多,品种主要有尼龙6、尼龙66、尼龙610、尼龙11、尼龙12五大品种。此外,还有尼龙56、尼龙4、尼龙8、尼龙9、尼龙810及各种共聚改性尼龙。尼龙6和尼龙66两者消费量约占尼龙总消费量的90%。尼龙6和尼龙66在民用及工业用下游普遍应用,尼龙6主要用做尼龙纤维和工程塑料,尼龙66主要用做工程树脂及工业用丝。尼龙主要品种和应用如下:
尼龙主要品种和应用

资料来源:普华有策
2、尼龙6行业现状分析
(1)全球市场

(2)中国市场

资料来源:普华有策
3、未来发展趋势
(1)全球市场趋势
1)全球尼龙6市场前景广阔
在全球范围内,尼龙广泛运用于汽车、薄膜和涂料、工业、机械、消费品和电器、纤维和纺织品及其他行业领域。尼龙产品体系中,尼龙6和尼龙66占据尼龙产销量的绝大多数,其中尼龙6是迄今为止需求量最大的尼龙聚合物。近年来,得益于尼龙6产品类型和应用领域的不断扩展,全球尼龙6的市场规模不断扩大。
2)发展中国家和地区将是重要驱动力量
从尼龙生产和消费地区分布看,亚太地区为最主要区域,市场占比超七成,其次是欧洲和美洲地区。这归因于中国、印度等新兴经济体国民经济发展,以及汽车、电子、消费品等消费市场的快速发展,使亚太在全球尼龙消费市场占最大份额。未来,发展中国家和地区因国内经济高速发展、城镇化加速、生活水平提升等,带动尼龙产业下游应用领域快速发展,其尼龙消费需求增长将成全球尼龙市场发展的重要驱动力。
(2)中国市场趋势
1)产品需求向差别化、功能化方向发展
差别化纤维通过改变物理形态等方法,具备特殊功能,有别于普通化学纤维,其拓展了化学纤维性能与品种,推动特殊纺织品发展。差别化、功能化是尼龙纤维高附加值体现及行业高端竞争力核心。随着生活品质提升,功能性、差别化尼龙高端需求快速增长,生产此类尼龙已成行业重点发展方向。
因聚合和纺丝技术进步,我国有多种差别化尼龙6纤维,产品差别化率逐年提升,但受设备、技术壁垒限制,能大批量生产功能性差别化尼龙6纤维的企业少。全球市场上,我国尼龙6产品供应规模和影响力提升,可竞争力集中在常规产品,与欧美传统大公司在差异化、中高端产品研发生产上有差距。
国内尼龙6生产企业面临客户更高品质、更快交货期、小批量多品种加工要求,且节能环保压力增大。所以,企业对性价比高的差异化、中高端产品及配套应用工艺需求渐大,这将推动企业加快产品创新。
2)国内尼龙6产品的出口增长空间较大
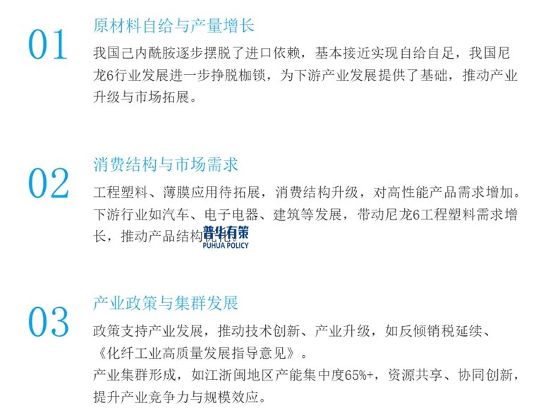
因历史因素,我国尼龙6切片行业曾长期依赖进口。2010年后,上游原材料供应趋稳、价格松动,国内尼龙6切片产量上升,进口依赖度大降,出口呈增长态势,但整体出口量少,产能增加主要满足国内下游需求。
发展中国家尤其亚洲国家经济发展、消费需求增长,让亚太成为尼龙6表观消费量最大地区,为我国产品外销提供市场基础。我国尼龙6切片相比美、德、比等传统出口大国,有地理位置优势。近年我国尼龙切片新生产线在设备和技术上优势明显,产品稳定性与质量提升,不少高端产品已在国内布局生产,具后发优势。预计未来高端尼龙6切片产量进一步提升,出口将逐渐增多。
3)以工程塑料为代表的非纤维市场前景广阔
近年来,汽车工业蓬勃发展,人们对汽车在轻量化、低油耗、抗冲击及安全性等方面要求更严苛。尼龙材料因低密度、高性能的特性,在汽车领域广泛应用,工程塑料(以尼龙为代表)逐步替代有色金属和合金,提升汽车造型美观与设计灵活性,降低零件加工、装配、维修费用,减轻车重以降低能耗。
比如汽车发动机外壳,尼龙注塑件在强度和刚度相近时,比单层钢板冲压件轻50%,比铝合金压铸件轻30%-40%。随着国产尼龙6质量提升、改性技术完善,未来尼龙6在以工程塑料为代表的非纤维领域应用将更广泛。
4、行业技术水平及特点
在近一个世纪的生产历程中,尼龙6聚合工艺沿着从小容量向大容量、从间歇聚合迈向连续聚合的路径不断发展。在此期间,其设备结构持续优化与完善,工艺技术亦日益精进、趋于成熟。
目前,尼龙6行业广泛采用的聚合工艺主要包括单段聚合法、二段聚合法以及间歇式高压釜聚合法等,同时辅以固相后缩聚法以提升产品的综合特性。行业聚合技术的特点及适用产品情况如下表所示:
行业聚合技术的特点及适用产品情况

资料来源:普华有策
5、尼龙6行业发展面临的挑战
(1)产品结构的转型压力
尽管中国尼龙6产业取得显著进步,但在高端功能性纤维和高性能工程塑料领域,仍存在一定的技术差距与进口依赖。国产产品多集中在中低端市场,急需向高端化、功能化方向转型。
(2)与国际领先企业的差距
相较于国际领先企业,我国尼龙6企业在研发实力及品牌知名度等方面仍存在显著差距。国际领先企业已迈入稳定发展阶段,并构建了稳固的上下游合作关系。当前,尼龙6行业的市场竞争格局已经由单纯的产品竞争逐步演变为多元化的系统化解决方案竞争,在此背景下,国际领先企业的竞争优势愈发凸显。如何有效缩小与国际领先企业的差距,并在国际市场上占据一席之地,已成为我国尼龙6行业亟待解决的重要课题。
《2025-2031年尼龙6行业细分市场调研及投资可行性分析报告》涵盖行业全球及中国发展概况、供需数据、市场规模,产业政策/规划、相关技术、竞争格局、上游原料情况、下游主要应用市场需求规模及前景、区域结构、市场集中度、重点企业/玩家,企业占有率、行业特征、驱动因素、市场前景预测,投资策略、主要壁垒构成、相关风险等内容。同时北京普华有策信息咨询有限公司还提供市场专项调研项目、产业研究报告、产业链咨询、项目可行性研究报告、专精特新小巨人认证、市场占有率报告、十五五规划、项目后评价报告、BP商业计划书、产业图谱、产业规划、蓝白皮书、国家级制造业单项冠军企业认证、IPO募投可研、IPO工作底稿咨询等服务。(PHPOLICY:GYF)