工业模块设计与制造行业发展脉络、壁垒及竞争挑战
1、工业模块设计和制造业行业发展概况
工业模块的设计过程以大型装置所需达到的工艺用途为基础,根据其工艺设备、空间布局等因素,综合应用结构设计、三维建模、总装、管道应力计算、吊装运输等多项设计技术将大型装置拆解成数个模块或将多个相关工艺流程中的设备及管路集成至单个大型模块,并对各个模块的结构、管路、控制系统、安全检测等方面进行详细设计;工业模块的制造过程需应用预制、焊接、拼装、检测、吊装等多项模块制造技术。
工业模块设计和制造与工程施工行业的相关上游行业主要是原材料供应商和分包供应商,原材料主要包括管材管件、钢板钢材、建筑材料、电气仪表以及通用设备,相关材料全国供应商众多,供应稳定、充足、及时;我国各地建筑业分包市场发达、在不同地区均能迅速获取劳务分包及专业分包。随着全球化工产业逐渐向中国迁移以及多个行业项目建设向模块化制造趋势发展,下游行业对工业模块的需求也将不断提升。
随着各行业对工业系统集成化、高效化的需求不断提升,工业模块设计将在更多领域得到应用。并且,在智能化、数字化浪潮下,工业模块设计将越来越多地与智能技术相结合,实现模块的智能控制和管理。
2、行业技术壁垒或主要进入障碍
(1)大型项目业绩、行业口碑和品牌壁垒
化工行业固定资产投资大,设计制造大型装置时,安全性是首要考量。其产品定制化、非标准化,客户难以判断供应商或承包商能否按时保质交付。为最大程度降低项目风险,客户最关注供应商或承包商过往业绩,尤其是近期有无承接相同或相似产品、项目,以及是否如期、安全、高质量完成。过往成功的大型项目业绩,以及由此形成的公司品牌和行业口碑,是行业新进入者的主要壁垒之一。有这类业绩、品牌和口碑的公司,更容易拓展至其他固定资产投资大的行业领域。
(2)设计和制造壁垒
工业模块多为大型定制产品,横跨结构、材料、电气等多工程学科,要求深刻理解大型装置工艺流程,技术门槛高。设计需综合运用结构设计、三维建模等多方面技术,且技术及综合应用能力需在项目实践中完善提升。制造涉及钢结构、管道制造、防腐保温等多项技术。工业模块设计和制造的技术要求,给新进入者造成一定壁垒。
(3)项目管理壁垒
工业模块设计和制造项目大多为复杂的系统性项目,项目管理贯彻项目的承接、设计、制造、试车、交付等项目全过程,要求公司具备统筹管理、分工明确、衔接紧密的流程体系。项目执行过程中需要严格遵照设计方案和各项制度体系,相关制度体系根据执行过程中的经验总结不断完善提升。项目管理能力是行业新进入者的壁垒之一。
(4)资质壁垒
面向国际市场的工业模块设计和制造需要取得一定的资质认证,例如美国机械工程师协会ASME认证、欧盟焊接质量管理体系EN认证、加拿大焊接协会CWB焊接体系认证、韩国气体安全公社KGS认证等。资质审核过程需要对企业的生产环境、工艺、设备等进行现场评估,严格的资质审核对行业新进入者形成了较高的资质壁垒。
(5)资金壁垒
工业模块制造在设备、设施与场地方面投入巨大,像大型吊装设备和总装场地等都需大量资金。满足客户定制需求,前期要投入大量资金用于系统规划设计。部分大型、批量模块制造项目合同金额高、周期长,生产需大量原材料和设备,流动资金需求大。新进入者若无一定规模资金支持,很难涉足该行业。
3、工业模块设计和制造业竞争格局分析
模块化技术源于上世纪60年代海洋油气能源领域,在美、俄、日等国迅速发展并向其他行业拓展,欧美涌现出一批在核心工艺、专利和设计占优的总承包商,业务以高端产品为主,设计、制造及总装能力强。
“一带一路”倡议下,国内企业涉足海外项目,因对当地政策了解不足,更倾向选国内模块制造企业总承包,采用国内预制、海外组装的建设方式。我国在技术工人、建造场地设施、基础配套等模块制造条件上优势明显,吸引众多海外企业模块化项目在华执行。项目建设模块化趋势下,国内企业意识到其重要性和优越性,行业迎来广阔机遇和激烈竞争,目前国内已出现少量具备大型装置工业模块设计制造能力的企业。
行业内主要企业有上海燕达建设有限公司、日本森松工业株式会社、博迈科海洋工程股份有限公司、上海卓然工程技术股份有限公司、卓然股份、江苏利柏特股份有限公司、中工国际工程股份有限公司等。
行业内主要企业

资料来源:普华有策
4、工业模块设计和制造业行业面临的挑战
(1)原材料价格波动对行业的影响
钢材作为工业模块制造领域的核心原材料之一,其价格波动在较大程度上对该行业的盈利状况产生显著影响。然而,行业内企业可采取一系列策略以有效规避毛利大幅下降的风险,例如缩短从订单签订至采购完成的周期、减少承接毛利率较低的订单、与业主签订风险共担合同以及在事后进行重新议价等。
(2)专业管理人员、设计人员和高级技术人员不足
工业模块设计制造项目是复杂系统工程,项目管理贯穿承接、设计到交付全过程。项目执行对专业管理人员、设计人员和技术工人的素质与经验要求高。专业管理人员要熟悉流程细节,具备项目计划制定、调整及资源配置能力,还能与海外业主顺畅沟通。设计人员除有工程设计资格能力,还需熟悉模块化设计技术。目前行业急需专业管理人员和电焊、冷作等高级技术工人,亟待加强专业化培训与人才队伍建设。
(3)市场和人才竞争的加剧
国际著名的工程总承包商纷纷进军国内市场,这使得国内企业不得不直面来自大规模、规范化、国际化企业的激烈竞争态势,并且还需应对因之而引发的管理骨干及技术人才的流失问题。与此同时,工程承包业务所涉地域的多样性,要求企业具备多元化的管理资源以及强劲的技术支撑,而复合型人才的匮乏,无疑将成为限制国内工程承包企业在业务竞争中取得优势的关键要素之一。
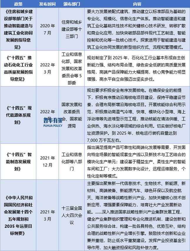
5、最近三年监管政策的变化
最近三年工业模块设计和制造业相关法律法规及政策情况如下:
相关法律法规及政策

资料来源:普华有策
《2025-2031年工业模块设计和制造行业市场调研及发展趋势预测报告》涵盖行业全球及中国发展概况、供需数据、市场规模,产业政策/规划、相关技术/专利、竞争格局、上游原料情况、下游主要应用市场需求规模及前景、区域结构、市场集中度、重点企业/玩家,企业占有率、行业特征、驱动因素、市场前景预测,投资策略、主要壁垒构成、相关风险等内容。同时北京普华有策信息咨询有限公司还提供市场专项调研项目、产业研究报告、产业链咨询、项目可行性研究报告、专精特新小巨人认证、市场占有率报告、十五五规划、项目后评价报告、BP商业计划书、产业图谱、产业规划、蓝白皮书、国家级制造业单项冠军企业认证、IPO募投可研、IPO工作底稿咨询等服务。(PHPOLICY:GYF)