微流控技术行业发展概括和相关企业介绍
1、微流控技术
微流控(Microfluidics)是一种使用微通道处理或操控微小流体的技术,且为涉及化学、流体物理、微电子、新材料、生物学和生物医学工程的新兴交叉学科技术,具有将生物、化学等实验室的基本功能诸如样品制备、反应、分离和检测等大型反应或检测系统缩微到一个几平方厘米载体上的能力,其基本特征和最大优势是多种单元技术在整体可控的微小平台上灵活组合、规模集成,符合现代科技发展微型化、集成化和智能化的趋势,类似电子计算机由当年的“庞然大物”演变成由一个个微小的电路集成芯片组成的便携系统,微流控反应的载体通常被称为“微流控芯片”。
微流控技术的发展历程

资料来源:普华有策
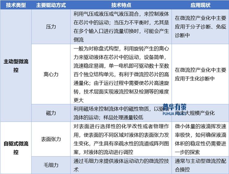
2、微流控技术不同的实现路径
在微流控技术中,微流体驱动和控制技术是实现微流体控制的前提和基础。根据微流体驱动方式不同,主要分为两类:主动型微流控和自驱式微流控。主动型微流控是利用外源性驱动力进行微流体操控的方式;而自驱式微流控通常是指利用表面亲疏水特性或毛细力来进行流体的输运与处理的方式,其特点是自驱动、无需额外泵源和能源。不同驱动方式的具体技术特点及应用现状如下:
微流控技术不同的特点及应用现状

资料来源:普华有策
3、微流控技术发展制约因素
(1)微流控芯片设计复杂
微流控芯片的微流道宽度尺寸较小,一般为微米级别的凹槽,其设计原理强调对微小流体的高度精确控制和操作,包括基于微通道、微阀门、试剂位分布、检测系统以及流体性质的控制等,需要精密的设计才能达到多试剂之间互不干扰精准输出结果。
(2)微流控芯片生产制作工艺复杂,且成本高昂
微流控芯片的生产要考虑微流控芯片生产工艺,包括微流控芯片的模具设计、材质选择(兼顾性能和成本)、表面处理、芯片封装等,涉及工业制造、力学、材料学、生物医学等多个交叉学科,制造过程复杂。微流控芯片核心区域仅几平方厘米大小,对加工精度、分析灵敏性等有非常高的要求。另外,由于芯片及封装材质对透光率要求高、生产工艺较复杂等原因,现有技术中制造的芯片的制作成本高、成品率低。在目前加工条件下,大多数企业的微流控芯片的生产成本在几十到上千元区间。
(3)微流控设备设计考验企业跨学科系统集成能力
为了适配微流控芯片需求,设备的设计需考虑芯片的控制和驱动、光源的发射和捕获、光源数据的可视化处理及人机交互界面等诸多要素。如何实现多项互斥指标的均衡,是复杂的系统工程。微流控技术成果的落地,不仅仅需要性能良好的芯片设计及生产,亦需要精密稳定的微流控设备提供支持。对微流控企业在机械设计、光学工程、电子工程及计算机软件等多领域综合能力提出较高的要求,是否能够研制结构简单、便携性强、稳定性高的设备是微流控企业的核心竞争力之一。
4、微流控技术在体外诊断领域的应用情况
微流控芯片由微米级流体的管道、反应器等元件构成,与宏观尺寸的分析装置相比,其结构极大地增加了流体环境的面积/体积比,以最大限度利用液体与物体表面有关的包括层流效应、毛细效应、快速热传导和扩散效应在内的特殊性能,从而在一张芯片上完成样品进样、预处理、分子生物学反应等系列实验过程,与传统体外诊断载体相比优势明显,于20世纪90年代首次应用于体外诊断行业,并成为微流控技术应用最大的细分领域。微流控技术与传统体外检测载体相比优势如下:
(1)集成小型化与自动化,提高反应效率
微流控技术能够把样本检测的多个步骤集中在一张小小的芯片上,通过流道的尺寸和曲度、微阀门、腔体设计的搭配组合来集成这些操作步骤,最终使整个检测集成小型化和自动化。在更小的尺度内实现常规生化实验室各项功能的同时,加快了反应速度,提高了反应效率,使得实验可控性更强;同时避免了复杂分析流程可能带来的误操作,降低了对操作人员专业性和靠经验积累的要求,将传统中心实验室才能完成的检测带到病人或者用户的身边。
(2)高通量、多目标检测
由于微流控可以设计成为多流道,通过微流道网络可以同时将待检测样本分流到多个反应单位,同时反应单元之间相互隔离,使各个反应互不相干扰,因此可以根据需要对同一个样本平行进行多个项目的检测。与常规逐个项目检测相比,大大缩短了检测的时间,提高了检测效率,具有高通量的特点。
(3)检测试剂消耗少,样本量需求少
由于集成检测的小型化,使微流控芯片上的反应单元腔体非常小,虽然试剂配方的浓度可能有一定比例的提高,但是试剂使用量远远低于常规试剂,大大降低了试剂的消耗量。由于只在小小的芯片上完成检测,因此需要被检测的样本量需求非常少,往往只需要微升甚至纳升级别,此外还可以直接用全血进行检测,对于婴儿、老人、残疾人这些血量少、静脉采集困难的人群,使其检测更加方便;或者是针对稀有的样本,使其多项指标检测成为可能。
(4)屏蔽外界污染
由于微流控芯片的集成功能,原先在实验室里需要人工完成的各项操作全部集成到芯片上自动完成,使人工操作时样本对环境的污染降低到最低程度。
5、行业内部分企业介绍
(1)IDEXX(爱德士)
是全球动物疾病控制、饮用水质安全和牛奶安全检测领域的行业领导者,为全球超过175个国家提供产品和服务。IDEXX的业务线/产品线可分为宠物诊断、禽畜诊断、水质检测、其他,其中总宠物诊断(CompanionAnimalGroup,CAG)的诊断目标主要包括猫、狗等,IDEXX的宠物诊断业务为客户提供包括血液、生化、尿液、凝血、血气、内分泌等项目在内的诊断设备及耗材。同时,IDEXX凭借其旗下的80余家参考实验室,进一步为全球50000多家动物诊所提供诊断支持及咨询服务。2023年全年综合收入为36.61亿美元,其中CAG产品诊断组合2023全年总营收为33.5亿美元。
(2)Abaxis(爱贝斯)
是便携式血液分析系统的全球开发商、制造商和营销商,该系统广泛用于人类或兽医患者护理中的各种医学专业,为临床医生提供快速的血液成分测量。该公司的主要产品是医疗市场使用的护理点诊断仪器和耗材,以及兽医市场使用的护理点诊断仪器和耗材。现已被全球动保龙头硕腾(Zoetis)收购。
(3)成都斯马特
致力于即时检验(POCT)诊断设备和试剂的研发、生产和销售。主要产品包括生化分析仪、兽用生化分析仪、免疫分析仪、生化试剂等,产品销售于欧洲、美洲、亚洲和非洲等全球30多个国家和地区。
(4)苏州含光微纳科技有限公司
全球技术先进的微流控与生物芯片代工企业,具有很强的研发和微纳加工能力,其全球独创的多材料微纳制造技术,能在多种衬底上制作出高质量的组件,为POCT、基因测序等应用领域的客户提供高性价比芯片耗材产品。
(5)南京岚煜生物科技有限公司
专注于主动式微流控技术与智能化仪器一体化诊断检测系统的创新,研发了一系列适合于基层医疗的即时即地检测诊断产品,拥有微流控集成化检测平台、快速免疫诊断平台等,产品涵盖心脏病、感染、糖尿病等病种检测项目。
(6)北京博晖创新生物技术集团股份有限公司
是一家在分子诊断、免疫诊断等领域具有重要影响力的企业,在微流控技术方面也有深入的研究和应用,其微流控产品在临床诊断中发挥着重要作用,不断推出创新的诊断技术和产品,为医疗健康事业提供支持。
(7)天津微纳芯科技有限公司
在生化分析、临床检验等领域有着丰富的经验和技术积累,其微流控技术产品具有较高的准确性和稳定性,致力于为医疗检测提供先进的技术和设备,不断提升产品的性能和质量。
《2025-2031年微流控技术行业市场调研及发展趋势预测报告》涵盖行业全球及中国发展概况、供需数据、市场规模,产业政策/规划、相关技术/专利、竞争格局、上游原料情况、下游主要应用市场需求规模及前景、区域结构、市场集中度、重点企业/玩家,企业占有率、行业特征、驱动因素、市场前景预测,投资策略、主要壁垒构成、相关风险等内容。同时北京普华有策信息咨询有限公司还提供市场专项调研项目、产业研究报告、产业链咨询、项目可行性研究报告、专精特新小巨人认证、市场占有率报告、十五五规划、项目后评价报告、BP商业计划书、产业图谱、产业规划、蓝白皮书、国家级制造业单项冠军企业认证、IPO募投可研、IPO工作底稿咨询等服务。(PHPOLICY:GYF)