中国已成为全球最大的农药生产国,成为重要的农药原药生产基地
1、农药概况和分类
农药主要是指用来防治、消灭或控制危害农业、林业的病、虫、草和其他有害生物以及有目的地调节植物、昆虫生长的化学合成或来源于生物、其他天然物质的一种物质或几种物质的混合物及其制剂。根据不同角度和标准,农药具体分类主要如下:
农药具体分类

资料来源:普华有策
2、全球农药市场概况
(1)全球农药市场总体稳步增长
随着农业现代化和农业机械化的持续推进,20世纪60年代至90年代全球农药行业进入了高速发展期,进入21世纪后世界农药销售额总体仍呈现增长趋势。2022年全球农药销售额为781.93亿美元,2010年至2022年全球农药销售额的复合增长率为4.30%。
2018至2024年全球农药销售额情况

资料来源:普华有策
(2)全球农药生产、研发高度集中
农药行业竞争激烈,企业通过加强研发和规模效应降低成本、扩大市场份额。由于新产品开发难度大、风险高且周期长,行业内兼并重组频繁,逐渐趋向集中化和垄断化。经过多年竞争,全球农药市场由中国化工-先正达、拜耳-孟山都、科迪华和巴斯夫等巨头主导,形成寡头垄断局面,占据全球大部分市场份额。
(3)农药原药产能向中国等发展中国家转移
在经济全球化背景下,全球农药市场逐渐融合,跨国公司主导科研技术和市场开发。农药生产逐步向中国等发展中国家转移,许多跨国公司因成本考虑,将产能转移至这些国家,并与具有工艺、技术、环保和成本优势的当地企业建立战略合作,进行原药采购。中国已成为全球最大的农药生产国,成为重要的农药原药生产基地。
(4)环保、高效、低毒农药市场潜力巨大
随着农药行业的发展进入成熟阶段,食品安全、生态环境保护、产能过剩等方面的突出问题给农药的使用带来了巨大压力,人们的环保意识增强和科技水平的提高,也对农药的生物合理性和环境相容性提出了更高要求,以往高毒、高残留农药品种将逐渐被市场所淘汰,环保、高效、低毒农药将是未来农药发展的主要趋势。
(5)粮食安全重要性推升农药行业景气度
自2020年重大公共卫生事件以来,粮食供应体系受到多重影响。粮食生产厂商减产、停产导致供应量下降,而劳动力流动受限增加了粮食运输时间。同时,俄乌冲突使全球小麦、玉米等农产品生产出现不确定性,促使各国更加重视粮食安全保障,并推动了全球农药需求的增长。
3、我国农药行业市场概况
(1)我国是农药原药最大出口国,已建立完整的农药工业体系
自上世纪九十年代以来,我国政府加大对农药行业的投入,推动了农药产业的持续发展。经过多年努力,我国已建立了完善的农药创制体系,提升了创新能力和竞争力,形成了涵盖原药生产、制剂加工、科研开发及中间体配套的完整产业链。凭借成本优势、完善的化工配套和技术力量,我国已成为全球最大农药生产国,农药产量和出口量占据世界市场主导地位,全球约70%的农药原药在中国生产。
(2)近年我国推进绿色防控和科学用药,农药使用量有所下降
农药是农业生产的重要组成部分,对防病治虫和稳产高产至关重要。随着经济发展和环保、食品安全意识的提高,农药管理政策趋严,传统的高毒、低效农药将被淘汰。未来,环保高效、安全的农药新产品将推动我国农药结构优化,制剂向水基化、无尘化、控释等方向发展,提升农药利用率,实现减量增效。
(3)近年来我国原药生产企业结构调整,原药产量有所波动
在严格的安全环保标准和政策要求下,我国农药原药企业结构发生了显著调整。主要表现为:一是安全环保要求导致企业停产限产增多;二是农药生产许可证管理加强,实行一企一证,有效控制了小、散、乱企业;三是农业农村部推动企业进入化工园区或工业园区,严格准入条件,限制新增企业数量。从长期来看,这些措施有助于农药行业的规范与可持续发展。
(4)我国为农药出口大国,为全球重要的农药原药生产基地
近年来,我国农药产品在国际市场中竞争力持续增强,行业效益稳步提升。2022年,我国农药进出口量分别为12万吨和240万吨,出口占比高达95%,居全球首位。我国农药出口主要以仿制原药为主,已成为全球重要的农药原药生产基地。部分优质企业积极参与国际竞争,成为跨国农药企业的原药供应商。同时,我国也在向终端产品制造商转型,农药制剂产品主要销往亚洲和南美洲等地区。
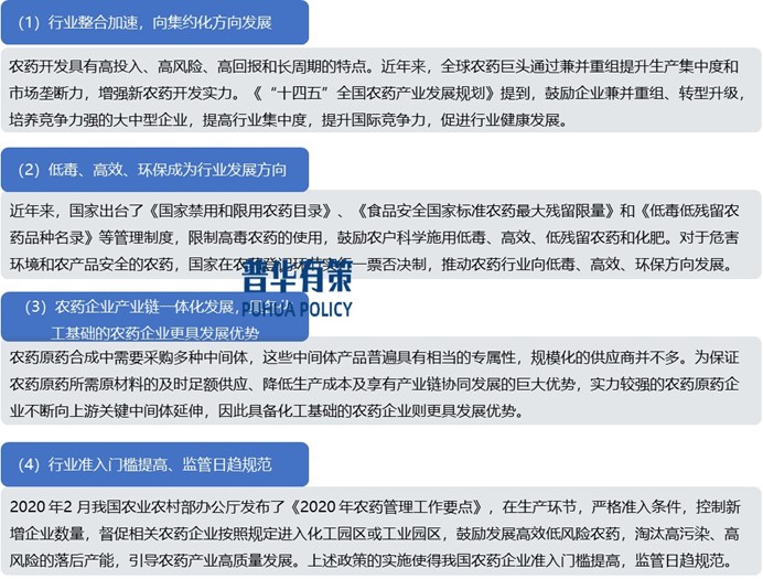
4、我国农药行业发展趋势
我国农药行业发展趋势

资料来源:普华有策
5、行业技术水平、技术特点
从化学农药产业链来看,农药行业技术主要包括农药原药合成技术和制剂加工技术。其中,原药是在中间体基础上通过化学合成技术和工艺生产而成,制剂则是通过在原药中添加分散剂和助溶剂等原辅料加工生产而成,可以直接应用到农业生产上。
原药是经过系列工艺化学合成的农药有效成分,原药的核心技术为化合物合成技术。原药研发生产对生产技术、工艺路线、环境保护和安全生产的要求较高,固定资产设备投资规模较大。自改革开放以来,我国原药合成技术通过技术引进、消化吸收及再创新方式不断提高,生产工艺水平持续改进,部分企业生产设备大型化、专业化、自动化程度显著提高。
6、行业周期性、区域性和季节性
(1)周期性
农药是农业生产的必需品,受宏观经济影响较小。未来全球人口不断增加、消费升级与可耕地面积有限的矛盾日益激化,农药使用将成为提高单位面积产量、解决粮食紧缺问题的主要方式之一。因此,长期来看农药行业将处于稳定的上升通道。
(2)区域性
不同自然环境、气候条件、耕种习惯决定了不同区域农作物种植结构的差异,同时也决定了农作物病、虫、草害的不同危害程度,从而产生对农药不同品种的需求,使农药的生产和消费具有明显的地域性特征。总体来看,我国南方农药市场以杀虫剂、杀菌剂为主,而北方农药市场则以除草剂为主。
(3)季节性
农药行业因产品类型、业务范围的不同,呈现不同的季节性特性。从我国情况看,受农业种植、作物生长的季节性影响,每年3至9月是农作物生长的有利时期,该段时间农药制剂需求量大,是农药制剂企业生产和销售的旺季。农药原药生产企业下游客户主要为国内外制剂厂商,一般根据销售计划安排生产,具有储备性、连续性。受农药制剂下游市场需求季节性影响,农药原药生产和销售上也呈现出一定季节性。
7、进入行业壁垒
行业壁垒

资料来源:普华有策
8、行业竞争格局
目前,全球农药行业国际分工已经形成,国际农药巨头企业拥有技术、品牌、渠道等优势,专注于具有活性成分的新型农药产品研发、制剂生产以及品牌和销售渠道建设,占据全球大部分的市场份额。
我国基于农药下游市场需求及自身工业技术发展水平,国内农药企业通过与国外知名农药企业开展业务合作并引进技术,使得一批具备资源、技术及成本优势的企业迅速成长,尤其是具备一定化工生产条件并拥有中间体生产能力的原药企业,成长更为迅猛。经多年发展,我国农药市场的自给率日益提高并成为跨国农药企业的原药供应商,中国日渐成为后专利时期农药原药产品的主要生产基地。
近年来,虽然国内规模以上农药企业数量有减少趋势,但企业实力有所增强,行业集中度明显提升。2010年我国销售额超过10亿元的农药生产企业仅有10家,2022年农药销售额超过10亿元的农药企业集团已达68家,行业集中度提升。
行业主要企业情况

资料来源:普华有策
《2025-2031年农药行业专项调研及投资前景预测分析报告》涵盖行业全球及中国发展概况、供需数据、市场规模,产业政策/规划、相关技术/专利、竞争格局、上游原料情况、下游主要应用市场需求规模及前景、区域结构、市场集中度、重点企业/玩家,企业占有率、行业特征、驱动因素、市场前景预测,投资策略、主要壁垒构成、相关风险等内容。同时北京普华有策信息咨询有限公司还提供市场专项调研项目、产业研究报告、产业链咨询、项目可行性研究报告、专精特新小巨人认证、市场占有率报告、十五五规划、项目后评价报告、BP商业计划书、产业图谱、产业规划、蓝白皮书、国家级制造业单项冠军企业认证、IPO募投可研、IPO工作底稿咨询等服务。(PHPOLICY:MJ)