光伏硅片行业发展态势及竞争格局分析
1、光伏硅片行业概况
光伏产业链的上游为多晶硅料生产、拉晶及切片等环节,中游为光伏电池生产、光伏组件封装等环节,下游为光伏应用系统的安装及服务等。而硅片的研发、生产及销售,处于光伏行业上游。该环节主要通过硅料预处理、拉晶、切方、切片等工艺形成高纯片状硅。硅片行业上游为硅料生产环节,作为光伏硅片的成本核心,硅料占硅片的成本比重较高;硅片生产行业下游为光伏电池片环节,硅片占电池片成本较大比重,亦是电池片的核心原材料。
光伏硅片行业产业链

资料来源:普华有策
得益于下游光伏装机量快速增长态势,叠加硅片环节核心技术水平升级助力,全球硅片市场规模快速增长,行业发展前景广阔。截至2023年末,全球硅片总产能达974.2GW,同比增长约46.7%,产量约为681.5GW,同比增长78.8%。
2019-2023年全球硅片产能及产量

资料来源:普华有策
2023年底位于中国大陆的企业硅片产能约为953.6GW,占全球的97.9%,占据绝对领先地位。目前,全球硅片产能及产量主要集中我国,我国硅片企业已占全球主导地位。
2、光伏硅片行业技术水平及特点
(1)大尺寸硅片优势明显,渗透率加速提升
2019年起硅片尺寸格局改变,隆基、TCL中环推出大尺寸产品,2020年7家公司建M10标准,大尺寸已成下游主流。硅片形状上,头部企业推矩形硅片技术,2023年9家企业就其组件尺寸标准化达成共识,升级规格成趋势。大尺寸硅片降本优势明显,可增加各环节产能输出摊薄非硅成本,且相同用料下能减少拉晶、切片次数,降低BOS成本和度电成本。
(2)薄片化技术升级,推动光伏行业降本增效
硅片面积相同情况下,薄片化可以有效降低单片耗硅量,增加每公斤硅料的出片率,薄片化已成为硅片环节的主要降本途径之一。随着N型技术与金刚线切割技术的发展,下游配套技术的逐步成熟,薄硅片已经成为主流趋势。
2021年以来,硅料价格持续处于高位加速了硅片薄片化进程以及金刚线切割技术的优化升级。2022年,硅片切片环节金刚线母线直径已由2021年的42-47μm下降为38μm,并实现钨丝金刚线母线直径32μm切割技术的开发应用。金刚线切割技术的升级进一步降低了硅片切削损耗和硅成本,同时提升了硅片切割表面稳定性,为硅片薄片化提供了有力技术保障。
(3)N型逐步取代P型,成为产业化领域下一代发展方向
根据在晶体生长过程中掺入微量元素的不同,所得硅片可分为P型硅片与N型硅片。具体而言,若掺入微量III族元素(如硼、镓等)可制得空穴导电的P(positive)型硅单晶;若掺入微量V族元素(如磷、砷等)可制得电子导电的N(negative)型硅单晶。由于硼在硅中更易保证均匀性,掺硼P型硅片的制备相对简单,其产业化历史较早,工艺技术也更加成熟,生产成本较低;掺镓P型硅片在降低光致衰减方面较掺硼P型硅片有了更为显著的提升。而相较P型硅片,N型硅片具有低光致衰减,弱光响应好等优点,更易于钝化,电池光电转换效率较高。
据统计,2022年规模化生产的P型单晶电池均采用PERC技术,平均转换效率达到23.2%。N型TOPCon电池平均转换效率已达到24.5%左右,HJT电池平均转换效率达到24.9%,N型电池片较P型PERC电池片转换效率高出超过1.8个百分点。
3、光伏硅片行业发展态势
(1)全球碳中和进程加速,光伏行业持续快速发展
全球多经济体承诺2050年前碳中和,光伏因产品价格下降、建设成本降低,在多国成有竞争力电源,需求提升,行业持续发展。我国是光伏制造主要市场,政策支持下光伏发展空间广阔,已成为主导能源,多部门出台相关文件,2022年印发行动计划促智能升级与产业健康发展。目前我国光伏发电累计装机量可观,预计为达成碳达峰、碳中和目标,光伏行业将长期快速发展。
(2)硅片环节供需存在结构性缺口巨大,大尺寸产能偏紧
光伏产品价格下降致光伏电站建设成本降低,装机需求大幅提升,2022年全球、中国新增装机量可观,拉动硅片市场需求增长。当下大尺寸硅片占比高,硅片环节存在大尺寸产能偏紧情况,未来其市场份额占比还将提高,供给较紧张。提升光电转换效率是光伏产业链降本核心,N型单晶硅片新兴技术转化效率更高,相比P型有诸多优势,且随着相关技术成本优势凸显,N型硅片需求旺盛,未来有望取代P型硅片,推动N型电池产业化并助力度电成本下降。
(3)硅片环节区域性特征愈发明显
全球硅片产能多在中国大陆,2022年占比97.9%。我国电力能源逆向分布,特高压电网优势明显,“十四五”规划建设多条线路、投资高,未来光伏发电迎高峰,分布式电源分层接入。新型储能发展态势好,预计2025年全球及我国新增装机量可观。光伏硅片产能集中于我国西部,晶体生长环节电耗为主,西部自然优势明显、电价低,硅片企业多在此布局,云南省尤为突出,已成全球最大绿色单晶硅光伏材料生产基地等,2022年硅片新扩产项目也多在西北与西南地区,行业区域化布局更显著。
4、进入行业的主要壁垒
(1)技术壁垒
硅片生产企业核心技术壁垒在于降成本与提效率。成本上,硅成本因硅料清洗、破碎损耗降低等因素持续下降,2022年主流厂每公斤方棒耗多晶硅料量达1.06kg/kg;非硅成本随热场保温等技术优化电耗、耗水量逐步下降。生产效率方面,2022年主流厂拉棒单炉投料量较2020年大幅提升,且等径晶棒每公斤出片量不断增加。新进入者建优势生产线需长期经验与技术积累,现有深厚积淀的硅片厂商构成较高技术壁垒。
(2)资金壁垒
光伏制造业固定资产占比高,对于资金需求较大,属于重资产、资金密集型产业,硅片厂商具备较强的资金实力。以1GW大尺寸硅片产能为例,对应的单晶炉、切片机等核心生产设备投资额近2亿元,加之生产厂房、电力及循环水配套系统,单GW投资接近3亿元。目前市场新建产能通常为5‐10GW,投资额超过10亿元。规模化生产所需的大量生产设备、技术不断升级所需的持续研发投入,需要行业内企业投入庞大资金,对新进入者形成了较高的资金壁垒。
(3)管理运营壁垒
光伏产业长期处于降本提效的发展周期,在上下游材料及产品价格波动的情况下,通过管理运营提前布局,不断提高生产效率及降低各环节损耗从而降低单位成本,是硅片厂商保证竞争优势的主要途径。同时,硅片行业技术迭代速度较快,硅片企业管理团队的稳定性与技术经验沉淀亦影响着新产能的爬坡速度。硅片厂商管理团队需要对国家新能源战略规划深入理解,开展前瞻性的战略布局,并拥有广泛的市场销售网络布局,才能发展出稳定的商业模式,行业形成了较高的管理运营壁垒。
5、行业竞争格局及主要企业
硅片产业布局集中于我国,2022年全球生产规模前十硅片企业均为中国企业,产能、产量占比高,且我国硅片新增产能增长快。近年单晶成市场主导,隆基绿能与TCL中环加速布局、扩产,曾形成双寡头格局,后因行业新兴企业扩产,2021至2022年二者合计产能占比有所下降。
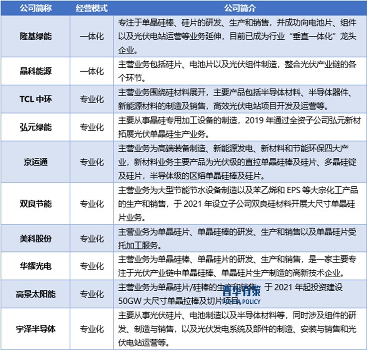
硅片企业按经营模式可分为“垂直一体化”企业与“独立专业化”企业。“垂直一体化”模式下,企业通过在光伏产业链上中下游多个制造环节整体布局,实现供应链的资源整合,确保原材料供应稳定,有利于发挥各环节之间的协同效应,代表企业包括隆基绿能和晶科能源。“独立专业化”模式下,企业专注于产业链单一环节,集中资源加强精细化管理,提升生产技术水平,提高产品品质,在单环节中做到性价比领先,代表企业包括申请挂牌公司、TCL中环、弘元绿能、京运通、双良节能、美科股份、华耀光电、高景太阳能和宇泽半导体。此外,“独立专业化”企业与下游客户不存在直接竞争关系,有利于加强与客户的合作关系。
光伏硅片行业主要企业

资料来源:普华有策
《2024-2030年光伏硅片行业市场调研及发展趋势预测报告》涵盖行业全球及中国发展概况、供需数据、市场规模,产业政策/规划、相关技术/专利、竞争格局、上游原料情况、下游主要应用市场需求规模及前景、区域结构、市场集中度、重点企业/玩家,企业占有率、行业特征、驱动因素、市场前景预测,投资策略、主要壁垒构成、相关风险等内容。同时北京普华有策信息咨询有限公司还提供市场专项调研项目、产业研究报告、产业链咨询、项目可行性研究报告、专精特新小巨人认证、市场占有率报告、十五五规划、项目后评价报告、BP商业计划书、产业图谱、产业规划、蓝白皮书、国家级制造业单项冠军企业认证、IPO募投可研、IPO工作底稿咨询等服务。(PHPOLICY:GYF)