电源行业呈现芯片化、模块化、数字化、高频化和节能环保化发展
1、电源行业概况
电源行业是一门涉及多学科、多领域的前沿科学知识的行业,它综合了高压电器制造技术、变流技术、仿真技术、计算机技术、微电子技术、自动化控制技术、材料科学技术、机械设计技术等,这些技术的进步将推动电源产品的性能和可靠性的提高,电源技术的发展有效地促进了电源工业的发展。迄今为止电源制造业已成为非常重要的基础工业,并广泛应用于各个行业部门,其发展趋势为继续向高频、高效、高密度化、低压、大电流化和多样化发展,而封装构造、外形尺寸都趋向国际标准化,以适应全球一体化市场的采购需求。
电源是完成电能变换和功率传递的重要设备,如今已广泛应用到医疗、工业、农业、动力、交通、运输、信息、航空、航天、航运、国防及教育等领域。
近年来,随着中国宏观经济的持续高速发展及国家对医疗器械、高端装备制造、新能源发电、储能、新能源汽车、5G通信、轨道交通等电源应用行业的持续性投入,中国电源行业基本保持快速增长的态势。根据数据统计,2022年中国电源产业的产值规模呈现出良好的发展态势,同比增长32.33%,总产值达5,174亿元。
2019-2023年中国电源产业产值规模

资料来源:中国电源协会、普华有策
随着新一代电力电子元器件的出现和电源技术及应用水平的发展,在节能减排、高端装备等产业政策的引导下,电源行业将迎来持续发展阶段,为我国国民经济和国防现代化发展提供有力保障。
2、电源行业上下游
电源行业产业链包括原材料供应商、电源制造商和行业应用客户三大主体。上游行业主要为原材料供应商,主要提供变压器及电抗器、PCB板和电路板等电子材料、晶闸管和IGBT等半导体元件、开关元件、钣金件等;下游行业应用客户主要涉及医疗、工业、农业、动力、交通、运输、信息、航空、航天、航运、国防及教育等众多行业。
电源行业产业链上下游结构

资料来源:普华有策
3、电源行业发展趋势
随着高端医疗设备、高端装备、航空航天、5G通信、数据中心、移动储能、电力交通工具等应用场合对供电系统的集成度、高频度、功率密度等要求越来越高,电源行业整体呈现芯片化、模块化、数字化、高频化、节能环保化的技术发展趋势;此外,在各种专业领域,不间断供电技术、无线电能传输技术、储能系统、充电桩技术等也是行业当前的重要发展方向。
电源行业技术发展趋势

资料来源:普华有策
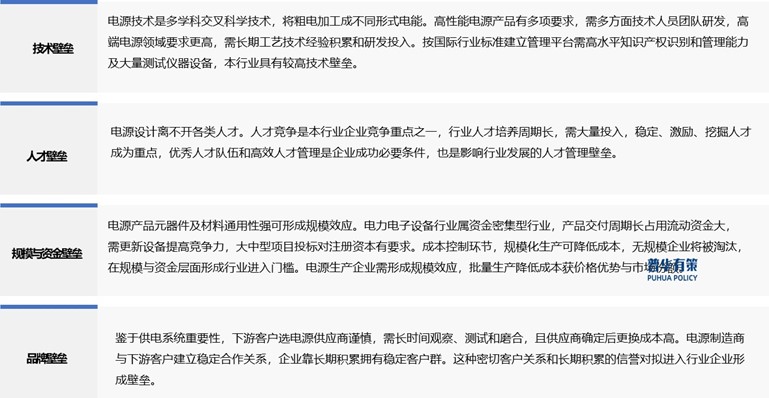
4、电源行业主要壁垒

资料来源:普华有策
5、电源行业发展面临的机遇与挑战
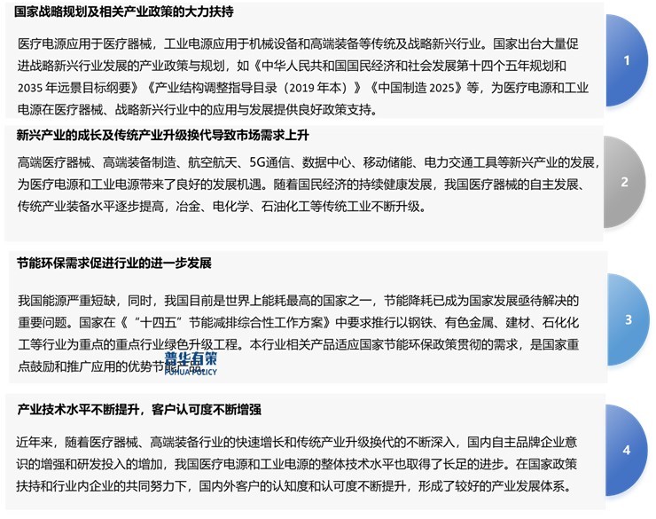
(1)面临的机遇

资料来源:普华有策
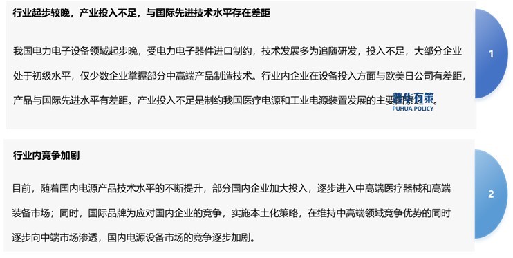
(2)面临的挑战

资料来源:普华有策
《2024-2030年电源行业市场调查研究及发展前景预测报告》涵盖行业全球及中国发展概况、供需数据、市场规模,产业政策/规划、相关技术、竞争格局、上游原料情况、下游主要应用市场需求规模及前景、区域结构、市场集中度、重点企业/玩家,企业占有率、行业特征、驱动因素、市场前景预测,投资策略、主要壁垒构成、相关风险等内容。同时北京普华有策信息咨询有限公司还提供市场专项调研项目、产业研究报告、产业链咨询、项目可行性研究报告、专精特新小巨人认证、市场占有率报告、十五五规划、项目后评价报告、BP商业计划书、产业图谱、产业规划、蓝白皮书、国家级制造业单项冠军企业认证、IPO募投可研、IPO工作底稿咨询等服务。(PHPOLICY:GYF)