随着大型义齿企业不断拓展服务范围,义齿行业集中度有望提升
1、义齿行业发展概况
(1)中国义齿行业市场
建国初期,义齿的加工和牙医的诊疗工作紧密相连,公立医院的口腔科大多配备制作义齿的技工室,而私营牙医则是补牙兼做义齿。随着中国口腔医疗服务的发展,行业开始细分,出现了独立的义齿生产企业,口腔诊疗和义齿生产逐渐分离,但是市场需求少、技术落后、缺乏产业配套,行业发展较慢。在境外发达国家和地区,口腔市场属于刚性消费,加之个性化定制以及手工制造的特点,在境外长期属于高稳定行业。90年代初,中国香港地区及台湾地区的义齿行业从业者,在华南沿海地区投资建立义齿加工企业,带来了相对较强的技术力量,以及流水线化的生产模式,加上中国低廉的劳动力成本,背靠中国港澳地区高度发达的物流系统,从而带动义齿行业出口的迅速发展,依靠极高的性价比和生产效率,中国快速发展成为境外发达国家和地区的首选供货商。近几年随着国内经济发展、人民生活水平的提高,人们越来越重视口腔的健康,庞大的人口基数为口腔行业带来了较大的发展机遇,使得国内市场需求得以快速放大,依靠多年境外对高品质产品的技术和病例经验的积累,义齿出口生产企业也逐渐将发展重心向国内市场转移。随着我国国民对牙齿健康和美观的重视程度不断提升,各类义齿的使用量也不断增多,市场规模呈现扩大的趋势。
(2)美国义齿行业市场
由于在人口基数大、医疗支出水平高和人口老龄化趋势等因素的影响,美国发展成为全球最大的口腔市场之一。近几年,美国老年人口数量继续稳步增长;随着医疗保险制度进一步完善,廉价医疗法案的牙科护理保障覆盖人群不断扩大,美国义齿市场规模趋势稳定且有小幅增长。
(3)欧洲义齿行业市场
2011年以来欧洲义齿市场规模较为稳定。其中,德国是欧洲义齿消费规模最大的国家,约占整个西欧市场的三分之一。随着德国、法国、挪威、瑞典等欧洲国家老龄化程度不断加深,国民口腔健康意识不断提高及私人保单覆盖范围的扩大,未来欧洲义齿市场规模有望继续增加。
(4)中国义齿进出口情况
近年来,我国口腔医疗市场发展迅速,国内居民对义齿的需求稳定增长的同时国产渗透率持续上升。根据中国海关的统计数据,2024年1-6月我国义齿进口金额约3236万元,重量13635千克。我国是全球口腔义齿生产大国,也是出口大国,2024年1-6月出口量达到1234069千克,主要出口至中国香港、美国、德国、日本等发达国家和地区。

资料来源:中国海关、普华有策
2、行业竞争格局
从境外市场看,欧美等发达国家的口腔医疗服务机构以小型口腔诊所为主,市场比较分散,义齿加工企业也以小型技工所居多。从境内市场看,目前全世界的义齿加工业务有 60%-70%在中国。经过多年的发展,我国的义齿生产企业仍主要分布在以深圳为中心的珠三角区域,以及以上海为中心的长三角区域。由于义齿行业的特殊性,使得义齿生产企业在境内数量众多。义齿行业未来的发展将趋向于两极分化,小规模的区域性义齿企业仅需几十个至几百个技工即可成立,资金投入少,进入门槛较低,但受限于规模、资金、技术等要素,仅能服务当地的医疗机构,主要以小型牙科诊所为主;具有一定规模及竞争优势的全国性大型义齿企业对资金、技术、经验年限和服务能力等方面的要求较高,拥有覆盖不同地区和市场的生产能力以及服务网络,可以服务全国范围内的大型公立医院以及大型连锁口腔医疗机构。随着大型义齿企业凭借规模优势、技术优势、品牌优势不断拓展服务范围,将进一步提升市场份额,中小型义齿企业生存空间将逐步被压缩,行业集中度有望提升。
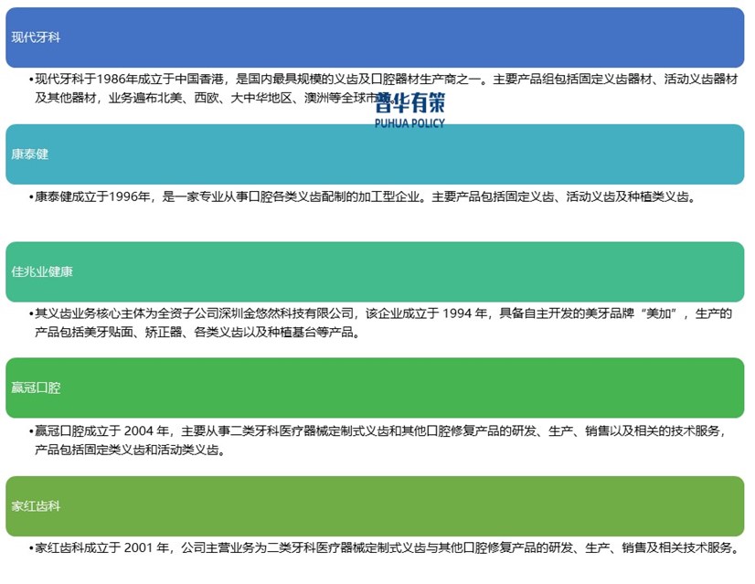
目前国内义齿加工领域已经形成了以现代牙科、康泰健、申请人、佳兆业健康等为代表的覆盖全国市场的义齿企业和众多服务区域市场的义齿企业并存的竞争格局,其中现代牙科成立于1986年,拥有员工7,000人左右,是中国规模最大的义齿企业;康泰健设立于1996年,拥有员工 1,300人左右;佳兆业健康的义齿业务核心主体深圳市金悠然科技有限公司设立于1994年,其员工人数为900人左右;赢冠口腔和家红齿科为区域性义齿制造企业,员工人数在200-300人之间。
总体而言,国内口腔医疗器械市场正处于快速发展的阶段,随着人民收入水平的提高、口腔保健意识的增强以及口腔修复技术的发展,行业潜在市场空间较大。目前境内外各类市场参与者持续加大资源投入,行业整体面临着竞争加剧的风险。
目前行业内的主要企业有现代牙科、康泰健、佳兆业健康、赢冠口腔、家红齿科等。

资料来源:普华有策
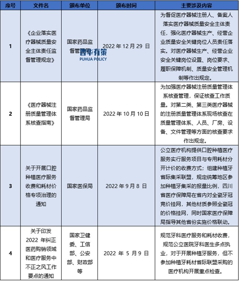
3、义齿行业主要法律法规和政策

资料来源:普华有策
更多行业资料请参考普华有策咨询《2024-2030年义齿行业细分市场调研及投资可行性分析报告》,同时普华有策咨询还提供产业研究报告、产业链咨询、项目可行性报告、专精特新小巨人认证、国家级制造业单项冠军企业认证、十四五规划、项目后评价报告、BP商业计划书、产业图谱、产业规划、蓝白皮书、IPO募投可研、IPO工作底稿咨询等服务。(PHPOLICY:GYF)