半导体硅部件行业受益于新应用场景带来的强劲需求
1、半导体硅部件发展历程及制造工艺分析
半导体硅部件发展历程与半导体设备和制程节点发展紧密相关。高纯单晶硅材料制作的硅部件在刻蚀工艺中对集成电路制造的影响更小,因此更多的应用于先进制程(7nm、5nm)的刻蚀设备中。对于制程要求不高的集成电路制造,晶圆厂普遍采用多晶硅材料制作的硅部件,由于生产工艺的不同,同尺寸下直拉法生产的单晶硅材料成本高于铸锭法生产的多晶硅材料。
(1)刻蚀用硅部件
随着硅片制造技术多年的发展,刻蚀技术发生了许多变化,从最早的圆筒式刻蚀,发展到现代的等离子体刻蚀,其中使用等离子体的干法刻蚀已经成为主流的刻蚀工艺。与传统刻蚀设备相比,等离子体刻蚀设备中加入了构造精密的刻蚀反应腔室。传统腔室部件以陶瓷材料为主,但其容易导致缺陷。此外,晶圆与陶瓷元件的电性差异也使得靠近晶圆边缘的等离子体难以控制,对产品良品率产生影响。相对于陶瓷材料,硅材料所制成的部件不易导致缺陷,且与晶圆电特性相同,因此能够精密控制边缘处的等离子体,使产品良品率提高。
特征尺寸的缩小使刻蚀工艺对零部件的工艺要求更加严格,主要体现在参数精准控制上,如表面及边缘粗糙度、喷淋头微孔内部机械损伤厚度和微孔边缘形貌等。未来,硅部件制造技术将在平面研磨、硅喷淋头打孔、超声波加工等技术方面向极端精细化发展。
(2)炉管用硅部件
炉管设备中常用的传统材料是石英和碳化硅,其中石英仅在适当的温度下使用,最高可达到约 950C(超过 1,000C以上时,石英制品存在因热应力而变形或翘曲的风险),而碳化硅几乎只在更高的温度下使用。同时,两种材料均存在特有的缺点,在高温情况下,由于热膨胀系数不同引起晶圆背面的摩擦.从而产生划伤、变形等缺陷,进而影响产品良品率。硅作为制作材料可有效地减少这种摩擦,且不会对集成电路造成损伤和污染。此外,使用超纯净多晶硅材料制作而成的硅部件已被证实可减少 80%的晶粒错位,现已应用于先进制程的集成电路制造中。
以 CVD 为例,薄膜同时沉积在晶舟和内管上,经过数次循环后,沉积的薄膜会破裂脱落,并以颗粒的形态随着空气运动,最终停留在硅片上,导致缺陷和良品率降低。因此,晶舟和内管等部件需定期进行清洗,以保证良品率不受影响。石英部件在取下并清洗的过程中,所使用的酸蚀刻容易腐蚀石英,而CVD 涂层的碳化硅部件具有化学惰性,不仅与工艺气体兼容,而且在去除薄膜所需的酸蚀刻中能保持良好的性能,从而显著提高了舟体使用寿命。但由于碳化硅材料价格比硅和石英更加昂贵,成品交付周期较久(碳化硅舟成品交付周期通常为 18-36 个月),价格更加适中、产品性能更佳的硅部件则更受青睐
在 LPCVD、热处理工艺下,硅产品是传统石英产品、碳化硅产品以外新的技术路径选择,未来有望被广泛应用于热处理和 LPCVD 等炉管设备中。
2、半导体硅部件行业经营模式
半导体硅部件制造厂商商业模式与传统半导体零部件制造厂商商业模式相似,由于产品专业性强、定制化水平高,主要通过向下游客户如半导体设备厂商和晶圆制造厂商直接销售零部件获得相应收入,且在批量生产之前均需要进行严格的供应商导入和产品认证。虽然也存在部分厂商通过行业内专业的贸易集成商向终端客户销售的情形,因为终端客户均会对生产厂商进行严格的认证和管理,并非典型的经销模式。
一般来说,半导体硅部件原厂件制造商应根据半导体设备厂商的需求定制化研发和制造先进的半导体硅部件。全球主流半导体设备厂商均直接向通过产品资格认证的硅部件原厂件制造商定制与其半导体设备相配套且满足特定工艺要求的先进硅部件。因此,半导体设备厂商在销售设备的同时,还直接销售与其设备适配度更高,更能保证晶圆制造过程中各工艺环节稳定性的硅部件产品,并提供硅部件产品的维修、售后和技术支持等服务。
硅部件原厂件制造商在为半导体设备厂商提供定制化产品的同时,也会针对部分应用场景,主要是非刻蚀类产品,自主研发部分硅部件产品,并拥有自主知识产权,可直接面向晶圆产认证、销售。
此外,晶圆制造厂商还可从上游硅部件副厂件生产商处采购工艺技术壁垒较低或应用于成熟制程的硅部件产品(以刻蚀类产品为主)。与主流半导体硅部件原厂件制造商相比,硅部件副厂件生产商研发能力较弱,主要制造 8 英寸品圆成熟制程用硅部件产品。
3、全球半导体硅部件行业产业链分析
与半导体设备产业链相似,全球半导体硅部件产业链亦呈全球化供应的格局,且主要市场份额被美国、日本和韩国企业所占据。
半导体硅部件行业上游主要为高纯度硅材料供应商。全球范围内,主要的高纯度硅材料供应商为瓦克化学、三菱材料、REC 等企业。
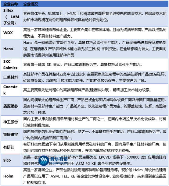
硅部件产业链中游包括刻蚀用硅部件厂商和炉管用硅部件厂商。其中刻蚀用硅部件厂商较多,主要有Silfex(LAM子公司)、Hana、Worldex、SKC Solmics、三菱材料、Coorstek、盾源聚芯等,市场份额较为集中;炉管用硅部件厂商较少,主要有盾源聚芯、Sico 和 Holm。产业链下游由半导体设备厂商和晶圆制造厂商构成。
4、半导体硅部件行业技术水平特点
硅部件行业的技术难点主要包括两个方面,一方面是硅部件材料的生产(前道) 技术,另一方面是硅部件的加工 (后道) 技术。
在日本、韩国为代表的硅材料传统优势国家,硅部件材料的技术发展比较成熟,也最为先进,代表了行业的最高水平。近年来,随着国内太阳能用硅材料和半导体硅片生产的技术突破,已有部分企业开始布局半导体用硅部件材料领域,硅材料的生产技术也进入快速发展阶段。目前,行业内包括神工股份、有研硅以及盾源聚芯在内的硅部件材料厂商技术已比较成熟,能够为硅部件的后道加工提供稳定的原材料。
在后道加工技术领域,不但需要熟练掌握硅材料特性和精密机加工技术,还需要对下游应用场景有长期的研究和探索。全球范围内,相关技术主要由AMAT、TEL、LAM 等半导体设备厂商的子公司或者配套外协厂商引领。国内硅部件精密加工技术尚不成熟,能够得到国际主流设备厂商和晶圆厂商认证企业较少,进而形成了硅部件行业技术主要由境外头部企业引领的格局。
5、全球半导体硅部件市场规模
(1)刻蚀用硅部件市场规模
刻蚀用硅部件属于消耗性零部件,在硅部件市场中占据主要份额。未来随着制程节点不断缩小,集成电路制造过程中所需的刻蚀次数将显著增长,因此对刻蚀用硅部件的配置需求也将进一步提高。2022 年全球刻蚀用硅部件市场规模为 144 亿元,其中原厂件销售规模为 107.7 亿元,占比 74.8%: 预计 2029年全球刻蚀用硅部件市场规模将达到 250.2 亿元,其中原厂件厂商市场份额将持续提高。原厂件市场主要由硅部件制造厂商生产并销售给刻蚀设备制造厂商的产品组成。

炉管用硅部件更换频率低于刻蚀用硅部件,市场规模相对小于刻蚀用硅部件。随着炉管设备销售额的增长以及设备中硅部件渗透率的上升,全球炉管用硅部件市场规模有望从 2022 年的 5.8 亿元增长至 2029 年的37.4亿元。炉管用零部件常用的传统材料为石英或碳化硅,其中石英部件受温度限制主要应用于 LPCVD 设备中,且更换周期为 2-3 年;碳化硅部件更适用于高温环境下,但受碳化硅材料制备技术的限制,其成品交付周期长、材料成本高,在炉管设备中的渗透率较低。相比之下,硅材料制作的部件不仅可有效地减少摩擦、降低对晶圆制造的损伤和污染、减少晶格位错等而且其成品交付周期较短、材料成本较低。因此,硅材质的炉管用零部件有望逐渐替代石英和碳化硅材质的炉管用零部件。

6、全球半导体硅部件行业竞争格局分析
(1)刻蚀用硅部件行业竞争格局
全球刻蚀用硅部件市场主要被美国、日本和韩国企业垄断,部分企业同时具备大直径硅材料生产和硅部件加工能力。美国企业 Silfex 为 LAM 子公司,主要为 LAM 提供先进的刻蚀用硅部件产品,在全球市场中占据主导地位; Hana约占全球刻蚀用硅部件原厂件市场份额的 13.3%,主要客户为 TEL、三星电子和 AMAT 等,且60%以上的硅部件收入来自韩国市场。
(2)炉管用硅部件行业竞争格局
全球炉管用硅部件企业主要有盾源聚芯、Sico 和 Holm 三家公司。盾源聚芯依托先进的硅熔接技术,所制造的硅舟、硅喷射管等炉管用硅部件已得到主流半导体设备厂商和晶圆厂商认证,在 2022 年全球炉管用硅部件市场中约占37.3%的市场份额。传统的晶舟制造材料为石英或碳化硅,具备石英舟或碳化硅舟供应能力的企业有 Coorstek、Shin-Etsu(信越化学) 、Tosoh (东曹)、AGC(旭硝子) 和东海碳素等。未来炉管用硅部件有望逐步替代由石英和碳化硅材料所制造的炉管用零部件。

7、阻碍半导体硅部件行业发展的不利因素
(1) 逆全球化趋势
半导体产业链较长,社会化分工极为精细,高度依赖全球供应链。单一国家或地区不可能将半导体供应链完全自主化,全球分工合作的产业格局已在过去几十年的行业发展中逐步形成。历史上形成的各个国家和地区的半导体产业分工的格局系各个国家和地区利用自身比较优势,在开放的市场环境下,通过自由竞争形成最有效的资源配置结果。其中,美国主导了 EDA/IP、芯片设计和关键设备,日本在半导体设备、半导体材料等重要环节掌握核心技术,韩国在芯片制造、部分半导体材料上拥有较大话语权: 中国大陆在封测方面有着很强的竞争力;中国台湾则专注于晶圆制造。以上国家和地区构成了全球半导体产业供应链的主体,在各自擅长的环节拥有很强的竞争力。
但近年来,随着对地缘政治、科技主权、国家安全等因素的考量,各国纷纷出台政策以推动本土半导体产业发展,半导体产业成为各国强化布局和博弈的重点领域。逆全球化趋势不但导致半导体产业的重复投资和研发,造成资源和时间的浪费,而且由于比较优势效用的丧失,会让半导体行业发展停滞不前。
(2)技术封锁
集成电路产业属于西方发达国家的传统优势领域,以中国大陆为代表的新兴半导体产业区域的快速发展引起了以美国为代表的西方发达国家高度警惕尤其是 2022 年以来,美国“芯片法案”及“出口管制条例”等出台,针对于中国大陆本土先进制程相关的产品、设备及投资实施了较为严格的禁运和封锁措施,限制了本土高端芯片产业的发展速度。
上述技术封锁措施,在短期内限制了新兴国家或地区的半导体高端产业发展,但从长期来看,则会弱化半导体产业的全球竞争格局,进而减缓整个半导体产业的良性发展和进步。
更多行业资料请参考普华有策咨询《2023-2029年半导体硅部件行业市场调研及发展趋势预测报告》,同时普华有策咨询还提供产业研究报告、产业链咨询、项目可行性报告、十四五规划、BP商业计划书、产业图谱、产业规划、蓝白皮书、IPO募投可研、IPO工作底稿咨询等服务。