量子科技:解锁十五五未来产业的关键密码
《国民经济和社会发展第十五个五年规划的建议》提出前瞻布局未来产业,推动量子科技、生物制造、氢能和核聚变能、脑机接口、具身智能、第六代移动通信等成为新的经济增长点。这些产业蓄势发力,未来10年将再造一个中国高技术产业。
1、量子科技行业产业链结构分析
量子科技是基于量子力学原理(如叠加、纠缠、隧穿等),并与信息科学、计算科学、材料科学等深度交叉的新型科技体系。它突破了经典物理的局限,为复杂问题提供全新解决路径,主要应用于量子计算、量子通信与量子精密测量三大方向。
产业链方面:上游涵盖基础组件与技术的研发制造,如稀释制冷机、低温组件、芯片、光源等;中游聚焦核心设备与系统的开发,包括超导原型机、量子密钥分发设备、量子时钟等;下游覆盖多行业应用与服务,如云计算、金融、国防、通信与工业制造等,推动量子技术实现商业化与规模化落地。
量子科技行业产业链结构图
资料来源:普华有策
2、量子技术产业相关政策
2025年上半年,全球量子技术总投资额约达百亿美元,量子技术是大国科技竞争的核心赛道,已连续三年被写入政府工作报告,政策引导下,中国政府持续加大投入力度。
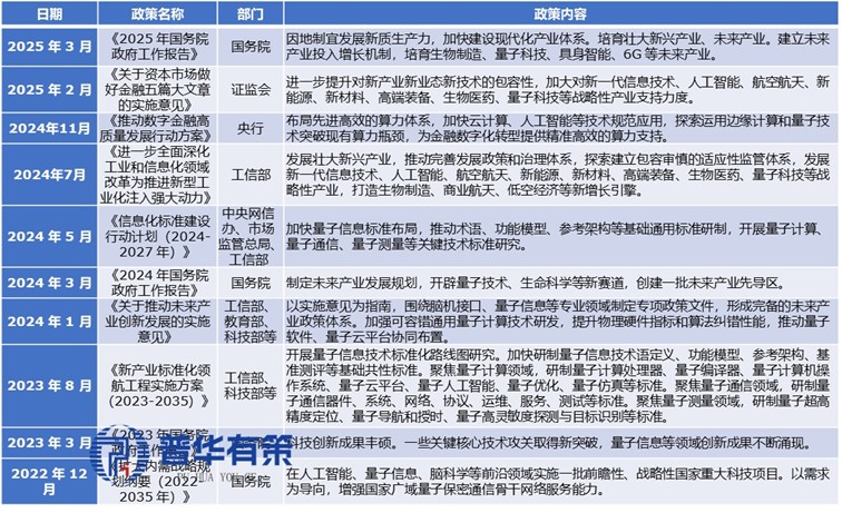
近几年量子技术产业相关政策
资料来源:普华有策
与国际量子科技产业发展同步,我国量子科技领域政策布局呈现明显的阶段性演进特征,从早期的基础研究支持逐步转向产业化应用推动。2021 年以来,量子科技领域相关政策密集出台,重点围绕基础设施建设、技术创新、产业应用及量子信息标准等领域,推动量子科技产业化进程。自2023 年起,发展量子技术连续三年被写入政府工作报告,2025 年的政府工作报告提出因地制宜发展新质生产力,加快建设现代化产业体系,建立未来产业投入增长机制,培育包含量子科技在内的未来产业。2025 年 1 月,工业和信息化部办公厅正式印发《关于组织开展 2025 年未来产业创新任务揭榜挂帅工作的通知》(工信厅高新函〔2025〕21 号),提出聚焦量子科技领域,突破一批标志性技术产品,加速新技术、新产品落地应用,其中包括发展分布式量子密钥资源池,研究集成量子随机数、抗量子密码、量子密钥分发等技术。
3、量子科技行业细分市场结构分析
2024年,量子科技在全球范围内迎来了重大突破,研究已经进入从理论到应用的过渡期,多个量子计算平台取得了具有里程碑意义的新成果。当前,量子科技已形成三大核心赛道。
量子计算作为产业引擎,占据全球市场约63%的份额,发展正从实验室走向特定应用。其竞争焦点集中于以稀释制冷机为代表的核心硬件,该环节价值最高且投资密集,是当前产业化的关键所在。2025年全球量子计算市场规模达到81亿美元,中国市场规模约21.2亿美元,占全球比重为26.2%。
在量子通信领域,呈现出双轨并行的发展格局。我国在基于物理原理的量子通信(QKD) 技术上全球领先;而基于数学算法的抗量子密码(PQC) 则因其易于部署的优势迅猛崛起,成为新的增长极,市场潜力巨大。2025年全球量子通信市场规模将达到155亿美元,2030年预计达到425亿美元。
量子精密测量是三大方向中应用范围最广的领域,正进入多元化发展周期。其中,量子重力测量在资源勘探等领域展现出强劲需求,预计将以显著高于行业平均的增速成长,是现阶段商业化前景最为明确的细分市场之一。
综合来看,这三大赛道梯次分明、各有侧重:量子计算代表长远未来,量子安全已实现快速商用,而量子精密测量则在特定场景中率先实现高价值应用,共同构成了量子科技产业的早期发展蓝图。
《“十五五”时期量子科技行业市场调研及发展趋势预测报告》涵盖行业全球及中国发展概况、供需数据、市场规模,产业政策/规划、相关技术/专利、竞争格局、上游原料情况、下游主要应用市场需求规模及前景、区域结构、市场集中度、重点企业/玩家,企业占有率、行业特征、驱动因素、市场前景预测,投资策略、主要壁垒构成、相关风险等内容。同时北京普华有策信息咨询有限公司还提供市场专项调研项目、产业研究报告、产业链咨询、项目可行性研究报告、专精特新小巨人认证、市场占有率报告、十五五规划、项目后评价报告、BP商业计划书、产业图谱、产业规划、蓝白皮书、国家级制造业单项冠军企业认证、IPO募投可研、IPO工作底稿咨询等服务。(PHPOLICY:RSYW)
目录
第一章 量子科技行业相关概述
第一节 量子科技行业定义及分类
一、行业定义
二、行业特性及在国民经济中的地位及影响
第二节 量子科技行业特点及模式
一、量子科技行业发展特征
二、量子科技行业经营模式
第三节 量子科技行业产业链分析
一、产业链结构
二、量子科技行业主要上游“十四五”时期供给规模分析
三、量子科技行业主要上游“十四五”时期价格分析
四、量子科技行业主要上游“十五五”时期发展趋势分析
五、量子科技行业主要下游“十四五”时期发展概况分析
六、量子科技行业主要下游“十五五”时期发展趋势分析
第二章 量子科技行业全球发展分析
第一节 全球量子科技市场总体情况分析
一、全球量子科技行业的发展特点
二、全球量子科技市场结构
三、全球量子科技行业市场规模分析
四、全球量子科技行业竞争格局
五、全球量子科技市场区域分布
六、全球量子科技行业市场规模预测
第二节 全球主要国家(地区)市场分析
一、欧洲
1、欧洲量子科技行业市场规模
2、欧洲量子科技市场结构
3、“十五五”时期欧洲量子科技行业发展前景预测
二、北美
1、北美量子科技行业市场规模
2、北美量子科技市场结构
3、“十五五”时期北美量子科技行业发展前景预测
三、日韩
1、日韩量子科技行业市场规模
2、日韩量子科技市场结构
3、“十五五”时期日韩量子科技行业发展前景预测
四、其他
第三章 《国民经济行业分类与代码》中量子科技所属行业“十五五”时期规划概述
第一节 “十四五”时期所属行业发展回顾
一、“十四五”时期所属行业运行情况
二、“十四五”时期所属行业发展特点
三、“十四五”时期所属行业发展成就
第二节 量子科技行业所属行业“十五五”时期规划解读
一、“十五五”时期规划的总体战略布局
二、“十五五”时期规划对经济发展的影响
三、“十五五”时期规划的主要目标
第四章 “十五五”时期行业发展环境分析
第一节 “十五五”时期世界经济发展趋势
第二节 “十五五”时期我国经济面临的形势
第三节 “十五五”时期我国对外经济贸易预测
第四节“十五五”时期行业技术环境分析
一、行业相关技术
二、行业专利情况
1、中国量子科技专利申请
2、中国量子科技专利公开
3、中国量子科技热门申请人
4、中国量子科技热门技术
第五节“十五五”时期行业社会环境分析
第五章 普华有策对量子科技行业总体发展状况
第一节 量子科技行业特性分析
第二节 量子科技产业特征与行业重要性
第三节 “十四五”时期量子科技行业发展分析
一、“十四五”时期量子科技行业发展态势分析
二、“十四五”时期量子科技行业发展特点分析
三、“十五五”时期区域产业布局与产业转移
第四节 “十四五”时期量子科技行业规模情况分析
一、行业单位规模情况分析
二、行业人员规模状况分析
三、行业资产规模状况分析
四、行业市场规模状况分析
第五节 “十四五”时期量子科技行业财务能力分析与“十五五”时期预测
一、行业盈利能力分析与预测
二、行业偿债能力分析与预测
三、行业营运能力分析与预测
四、行业发展能力分析与预测
第六章 POLICY对“十五五”时期我国量子科技市场供需形势分析
第一节 我国量子科技市场供需分析
一、“十四五”时期我国量子科技行业供给情况
二、“十四五”时期我国量子科技行业需求情况
1、量子科技行业需求市场
2、量子科技行业客户结构
3、量子科技行业区域需求结构
三、“十四五”时期我国量子科技行业供需平衡分析
第二节 量子科技产品市场应用及需求预测
一、量子科技产品应用市场总体需求分析
1、量子科技产品应用市场需求特征
2、量子科技产品应用市场需求总规模
二、“十五五”时期量子科技行业领域需求量预测
1、“十五五”时期量子科技行业领域需求产品功能预测
2、“十五五”时期量子科技行业领域需求产品市场格局预测
第七章 我国量子科技行业运行分析
第一节 我国量子科技行业发展状况分析
一、我国量子科技行业发展阶段
二、我国量子科技行业发展总体概况
第二节 “十四五”时期量子科技行业发展现状
一、“十四五”时期我国量子科技行业市场规模(增速)
二、“十四五”时期我国量子科技行业发展分析
三、“十四五”时期中国量子科技企业发展分析
第三节 “十四五”时期量子科技市场情况分析
一、“十四五”时期中国量子科技市场总体概况
二、“十四五”时期中国量子科技市场发展分析
第四节 我国量子科技市场价格走势分析
一、量子科技市场定价机制组成
二、量子科技市场价格影响因素
三、“十四五”时期量子科技价格走势分析
四、“十五五”时期量子科技价格走势预测
第八章 POLICY对中国量子科技市场规模分析
第一节 “十四五”时期中国量子科技市场规模分析
第二节 “十四五”时期我国量子科技区域结构分析
第三节 “十四五”时期中国量子科技区域市场规模
一、“十四五”时期东北地区市场规模分析
二、“十四五”时期华北地区市场规模分析
三、“十四五”时期华东地区市场规模分析
四、“十四五”时期华中地区市场规模分析
五、“十四五”时期华南地区市场规模分析
六、“十四五”时期西部地区市场规模分析
第四节 “十五五”时期中国量子科技区域市场前景预测
一、“十五五”时期东北地区市场前景预测
二、“十五五”时期华北地区市场前景预测
三、“十五五”时期华东地区市场前景预测
四、“十五五”时期华中地区市场前景预测
五、“十五五”时期华南地区市场前景预测
六、“十五五”时期西部地区市场前景预测
第九章 普●华●有●策对“十五五”时期量子科技行业产业结构调整分析
第一节 量子科技产业结构分析
一、市场细分充分程度分析
二、下游应用领域需求结构占比
三、领先应用领域的结构分析(所有制结构)
第二节 产业价值链条的结构分析及产业链条的整体竞争优势分析
一、产业价值链条的构成
二、产业链条的竞争优势与劣势分析
第十章 量子科技行业竞争力优势分析
第一节 量子科技行业竞争力优势分析
一、行业整体竞争力评价
二、行业竞争力评价结果分析
三、竞争优势评价及构建建议
第二节 中国量子科技行业竞争力剖析
第三节 量子科技行业SWOT分析
一、量子科技行业优势分析
二、量子科技行业劣势分析
三、量子科技行业机会分析
四、量子科技行业威胁分析
第十一章 “十五五”时期量子科技行业市场竞争策略分析
第一节 行业总体市场竞争状况分析
一、量子科技行业竞争结构分析
1、现有企业间竞争
2、潜在进入者分析
3、替代品威胁分析
4、供应商议价能力
5、客户议价能力
6、竞争结构特点总结
二、量子科技行业企业间竞争格局分析
1、不同规模企业竞争格局
2、不同所有制企业竞争格局
3、不同区域企业竞争格局
三、量子科技行业集中度分析
1、市场集中度分析
2、企业集中度分析
3、区域集中度分析
第二节 中国量子科技行业竞争格局综述
一、量子科技行业竞争概况
二、重点企业市场占有率分析
三、量子科技行业主要企业竞争力分析
1、重点企业资产总计对比分析
2、重点企业从业人员对比分析
3、重点企业营业收入对比分析
4、重点企业利润总额对比分析
5、重点企业负债总额对比分析
第三节 “十四五”时期量子科技行业竞争格局分析
一、国内主要量子科技企业动向
二、国内量子科技企业拟在建项目分析
三、我国量子科技市场集中度分析
第四节 量子科技企业竞争策略分析
一、提高量子科技企业竞争力的策略
二、影响量子科技企业核心竞争力的因素及提升途径
第十二章 普华有策对行业重点企业发展形势分析
第一节 企业一
一、企业概况及量子科技产品介绍
二、企业核心竞争力分析
三、企业主要利润指标分析
四、“十四五”时期主要经营数据指标
五、企业发展战略规划
第二节 企业二
一、企业概况及量子科技产品介绍
二、企业核心竞争力分析
三、企业主要利润指标分析
四、“十四五”时期主要经营数据指标
五、企业发展战略规划
第三节 企业三
一、企业概况及量子科技产品介绍
二、企业核心竞争力分析
三、企业主要利润指标分析
四、“十四五”时期主要经营数据指标
五、企业发展战略规划
第四节 企业四
一、企业概况及量子科技产品介绍
二、企业核心竞争力分析
三、企业主要利润指标分析
四、“十四五”时期主要经营数据指标
五、企业发展战略规划
第五节 企业五
一、企业概况及量子科技产品介绍
二、企业核心竞争力分析
三、企业主要利润指标分析
四、“十四五”时期主要经营数据指标
五、企业发展战略规划
第十三章 普●华●有●策对“十五五”时期量子科技行业投资前景展望
第一节 量子科技行业“十五五”时期投资机会分析
一、量子科技行业典型项目分析
二、可以投资的量子科技模式
三、“十五五”时期量子科技投资机会
第二节 “十五五”时期量子科技行业发展预测分析
一、产业集中度趋势分析
二、“十五五”时期行业发展趋势
三、“十五五”时期量子科技行业技术开发方向
四、总体行业“十五五”时期整体规划及预测
第三节 “十五五”时期规划将为量子科技行业找到新的增长点
第十四章 普●华●有●策对 “十五五”时期量子科技行业发展趋势及投资风险分析
第一节 “十四五”时期量子科技存在的问题
第二节 “十五五”时期发展预测分析
一、“十五五”时期量子科技发展方向分析
二、“十五五”时期量子科技行业发展规模预测
三、“十五五”时期量子科技行业发展趋势预测
四、“十五五”时期量子科技行业发展重点
第三节 “十五五”时期行业进入壁垒分析
一、技术壁垒分析
二、资金壁垒分析
三、政策壁垒分析
四、其他壁垒分析
第四节 “十五五”时期量子科技行业投资风险分析
一、竞争风险分析
二、原材料风险分析
三、人才风险分析
四、技术风险分析
五、其他风险分析
• AI+合成生物学革命:营养原料国产替代与新场景爆发黄金十年
• 小螺钉转动大国制造:高端紧固件国产化决战万亿新赛道
• 芯片制造的“隐形决胜场”:湿电子化学品国产替代全面突围!
• 智采未来,矿启新篇:AI与政策双轮驱动,掘金万亿智能矿山黄金赛道
• 颜值经济+健康刚需,口腔正畸黄金赛道迎AI与消费双轮驱动
• 硅钢“皇冠上的明珠”:能效革命与新质生产力驱动千亿级高端市场
• 政策场景双轮驱动,AI与数字孪生重塑万亿智慧水利新生态
• 大国重器,向海图强:政策与场景双轮驱动,掘金深海阀门黄金赛道
• 新质生产力核心赛道:政策与AI引爆智能变压器千亿级市场
• 技术驱动,场景爆发:相控阵雷达打开千亿民用新蓝海

户名:北京普华有策信息咨询有限公司
开户银行:中国农业银行股份有限公司北京复兴路支行
账号:1121 0301 0400 11817
任何客户订购普华有策产品,公司都将出具全额的正规增值税发票,并发送到客户指定微信或邮箱。
