公司客服:010-89218002
杜经理:13911702652(微信同号)
张老师:18610339331
线性驱动系统:智能生活的隐形引擎,正驶入百亿蓝海市场
1、线性驱动系统基本情况
线性驱动系统是一种通过控制系统发出指令,将电动机的旋转运动转化为推杆的直线运动,从而实现推拉、升降等机械动作的系统。该系统由多个组件构成,主要包括电动推杆、控制器、升降立柱和操作器等。各组件之间紧密配合,共同形成一套完整的电动调节机制。
2、全球线性驱动系统市场发展历程
全球线性驱动系统市场与功能铁架行业类似,经历了从技术探索到成熟迭代,再到全球供应链体系重构的发展历程。
线性驱动产品最初起源于欧洲,早期主要应用于农业机械领域,以提升作业效率。20世纪80年代,在电子化浪潮推动下,线性驱动技术逐步拓展至医疗病床、工业驱动装置等领域,并进一步向办公家具和家居应用延伸。
中国线性驱动行业起步于21世纪初。受限于产业化水平不高和技术积累薄弱,早期本土品牌在规模、技术实力及品牌影响力方面与国际领先企业存在较大差距。随着国内制造业基础的不断增强,以及欧美市场对高性价比中高端产品需求的提升,中国本土企业凭借成本控制能力、柔性制造体系和工艺水平的持续改进,在中低端细分市场实现快速突破。在普通工业应用和消费级市场,如办公家具、基础医疗设备、养老护理及家用电动床等领域,国产线性驱动产品已占据主导地位,依托其价格优势和不断提升的产品质量,不仅在国内市场广泛普及,也逐步扩大对欧美市场的出口,展现出结构性增长机遇。
总体来看,线性驱动行业呈现出多层次、双轨并行的发展格局:国产品牌在中低端市场实现结构性崛起并加速国际化布局,而高端市场仍由外资品牌主导。未来,随着本土企业在技术研发、标准体系建设与品牌塑造等方面的持续投入,有望在部分高端应用领域实现进一步突破,行业整体竞争格局也将随着技术演进与市场需求的变化而不断优化。
3、线性驱动系统行业的发展趋势
(1)应用场景持续拓宽,医疗与新能源领域潜力突出
线性驱动技术的应用范围正逐步从传统的智能家居、办公设备向高增长性领域延伸。在人口老龄化趋势加速的背景下,智慧医养市场快速崛起,电动护理床、康复机器人等医疗设备对高精度驱动系统的需求不断提升;同时,新能源产业(例如光伏跟踪系统)以及高端制造领域(如半导体设备、工业机器人)对定制化、高负载线性驱动产品的需求也呈现快速增长。这些新兴应用场景不仅拓宽了市场空间,也推动企业开展跨行业协作,开发适用于多样化环境的专业化产品与解决方案。
(2)智能化升级与物联网融合成为核心发展趋势
中国线性驱动行业正加快向智能化方向转型。随着5G、人工智能及物联网技术的不断成熟,线性驱动系统已不仅限于实现基础电动功能,而是通过集成传感器与智能算法,具备自主调节、远程控制和数据交互等能力。在智能家居场景中,相关产品可依据用户习惯自动调整高度或角度;在工业应用方面,系统能够借助多维传感数据优化生产流程。与IoT平台的深度融合,不仅提升了终端产品的附加值,也推动行业实现从“电动化”到“智能化”的跨越,成为企业技术竞争的重要赛道。
(3)政策持续赋能新兴应用领域,助力行业技术升级
2025年,在政策引导下,中国线性驱动行业进一步向高端化、智能化方向迈进。国家持续推进“智能制造”战略,将线性驱动技术列入高端装备制造业重点支持目录,简化市场准入流程,并鼓励企业研发高精度、节能型产品。下游应用领域已从智能家居、医疗康护扩展至新能源汽车、半导体制造、工业机器人等新兴场景。诸如《中国制造2025》修订版和银发经济专项扶持计划等政策,为行业注入了持续的增长动力。
4、线性驱动系统行业壁垒
线性驱动系统行业壁垒分析

资料来源:普华有策
5、线性驱动系统行业竞争格局
线性驱动行业的竞争主体主要包括以欧美跨国公司为代表的国际企业及中国本土企业,竞争焦点集中在产品价格、研发设计能力、产品性能、供货能力以及售后服务等方面。在欧美等发达国家和地区,线性驱动技术应用已较为广泛,行业发展相对成熟;相比之下,中国市场目前仍处于开拓阶段,但增长势头迅猛。
一方面,国际跨国公司较早进入线性驱动领域,在长期发展过程中构建了完善的专利布局,为行业新进入者设置了较高的知识产权壁垒。目前,部分海外企业的产品应用范围广泛,在全球线性驱动制造领域具备显著的先发优势。
另一方面,尽管这些国际知名企业已在中国设立分支机构以拓展本地市场,但由于文化差异以及跨国公司内部决策链条较长、响应不够及时等因素,其在中国市场的客户认可度仍有待提升,这为国内厂商提供了发展空间与机遇。经过十余年的技术积累,国内线性驱动制造商虽然在品牌影响力方面尚不及国际领先企业,但在产品性能与质量上已逐步接近国际水平。以本公司为代表的国内企业,凭借高性价比的产品和快速响应的服务能力,已逐渐赢得海内外大型客户的认可,相关产品性能与质量已达到国际领先水平,业务规模与市场份额持续提升。
6、行业内的主要企业
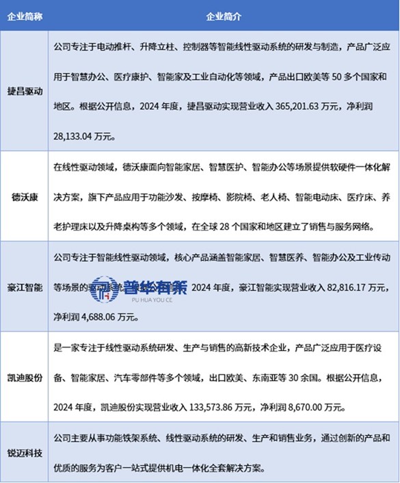
行业内主要企业有捷昌驱动、德沃康、豪江智能、凯迪股份、锐迈科技等。
行业内主要企业情况

资料来源:普华有策
《“十五五”时期线性驱动系统行业市场调研及发展趋势预测报告》涵盖行业全球及中国发展概况、供需数据、市场规模,产业政策/规划、相关技术/专利、竞争格局、上游原料情况、下游主要应用市场需求规模及前景、区域结构、市场集中度、重点企业/玩家,企业占有率、行业特征、驱动因素、市场前景预测,投资策略、主要壁垒构成、相关风险等内容。同时北京普华有策信息咨询有限公司还提供市场专项调研项目、产业研究报告、产业链咨询、项目可行性研究报告、专精特新小巨人认证、市场占有率报告、十五五规划、项目后评价报告、BP商业计划书、产业图谱、产业规划、蓝白皮书、国家级制造业单项冠军企业认证、IPO募投可研、IPO工作底稿咨询等服务。(PHPOLICY:GYF)
目录
第一章 线性驱动系统行业相关概述
第一节 线性驱动系统行业定义及分类
一、行业定义
二、行业特性及在国民经济中的地位及影响
第二节 线性驱动系统行业特点及模式
一、线性驱动系统行业发展特征
二、线性驱动系统行业经营模式
第三节 线性驱动系统行业产业链分析
一、产业链结构
二、线性驱动系统行业主要上游“十四五”时期供给规模分析
三、线性驱动系统行业主要上游“十四五”时期价格分析
四、线性驱动系统行业主要上游“十五五”时期发展趋势分析
五、线性驱动系统行业主要下游“十四五”时期发展概况分析
六、线性驱动系统行业主要下游“十五五”时期发展趋势分析
第二章 线性驱动系统行业全球发展分析
第一节 全球线性驱动系统市场总体情况分析
一、全球线性驱动系统行业的发展特点
二、全球线性驱动系统市场结构
三、全球线性驱动系统行业市场规模分析
四、全球线性驱动系统行业竞争格局
五、全球线性驱动系统市场区域分布
六、全球线性驱动系统行业市场规模预测
第二节 全球主要国家(地区)市场分析
一、欧洲
1、欧洲线性驱动系统行业市场规模
2、欧洲线性驱动系统市场结构
3、“十五五”时期欧洲线性驱动系统行业发展前景预测
二、北美
1、北美线性驱动系统行业市场规模
2、北美线性驱动系统市场结构
3、“十五五”时期北美线性驱动系统行业发展前景预测
三、日韩
1、日韩线性驱动系统行业市场规模
2、日韩线性驱动系统市场结构
3、“十五五”时期日韩线性驱动系统行业发展前景预测
四、其他
第三章 《国民经济行业分类与代码》中线性驱动系统所属行业“十五五”时期规划概述
第一节 “十四五”时期所属行业发展回顾
一、“十四五”时期所属行业运行情况
二、“十四五”时期所属行业发展特点
三、“十四五”时期所属行业发展成就
第二节 线性驱动系统行业所属行业“十五五”时期规划解读
一、“十五五”时期规划的总体战略布局
二、“十五五”时期规划对经济发展的影响
三、“十五五”时期规划的主要目标
第四章 “十五五”时期行业发展环境分析
第一节 “十五五”时期世界经济发展趋势
第二节 “十五五”时期我国经济面临的形势
第三节 “十五五”时期我国对外经济贸易预测
第四节“十五五”时期行业技术环境分析
一、行业相关技术
二、行业专利情况
1、中国线性驱动系统专利申请
2、中国线性驱动系统专利公开
3、中国线性驱动系统热门申请人
4、中国线性驱动系统热门技术
第五节“十五五”时期行业社会环境分析
第五章 普华有策对线性驱动系统行业总体发展状况
第一节 线性驱动系统行业特性分析
第二节 线性驱动系统产业特征与行业重要性
第三节 “十四五”时期线性驱动系统行业发展分析
一、“十四五”时期线性驱动系统行业发展态势分析
二、“十四五”时期线性驱动系统行业发展特点分析
三、“十五五”时期区域产业布局与产业转移
第四节 “十四五”时期线性驱动系统行业规模情况分析
一、行业单位规模情况分析
二、行业人员规模状况分析
三、行业资产规模状况分析
四、行业市场规模状况分析
第五节 “十四五”时期线性驱动系统行业财务能力分析与“十五五”时期预测
一、行业盈利能力分析与预测
二、行业偿债能力分析与预测
三、行业营运能力分析与预测
四、行业发展能力分析与预测
第六章 POLICY对“十五五”时期我国线性驱动系统市场供需形势分析
第一节 我国线性驱动系统市场供需分析
一、“十四五”时期我国线性驱动系统行业供给情况
二、“十四五”时期我国线性驱动系统行业需求情况
1、线性驱动系统行业需求市场
2、线性驱动系统行业客户结构
3、线性驱动系统行业区域需求结构
三、“十四五”时期我国线性驱动系统行业供需平衡分析
第二节 线性驱动系统产品市场应用及需求预测
一、线性驱动系统产品应用市场总体需求分析
1、线性驱动系统产品应用市场需求特征
2、线性驱动系统产品应用市场需求总规模
二、“十五五”时期线性驱动系统行业领域需求量预测
1、“十五五”时期线性驱动系统行业领域需求产品功能预测
2、“十五五”时期线性驱动系统行业领域需求产品市场格局预测
第七章 我国线性驱动系统行业运行分析
第一节 我国线性驱动系统行业发展状况分析
一、我国线性驱动系统行业发展阶段
二、我国线性驱动系统行业发展总体概况
第二节 “十四五”时期线性驱动系统行业发展现状
一、“十四五”时期我国线性驱动系统行业市场规模(增速)
二、“十四五”时期我国线性驱动系统行业发展分析
三、“十四五”时期中国线性驱动系统企业发展分析
第三节 “十四五”时期线性驱动系统市场情况分析
一、“十四五”时期中国线性驱动系统市场总体概况
二、“十四五”时期中国线性驱动系统市场发展分析
第四节 我国线性驱动系统市场价格走势分析
一、线性驱动系统市场定价机制组成
二、线性驱动系统市场价格影响因素
三、“十四五”时期线性驱动系统价格走势分析
四、“十五五”时期线性驱动系统价格走势预测
第八章 POLICY对中国线性驱动系统市场规模分析
第一节 “十四五”时期中国线性驱动系统市场规模分析
第二节 “十四五”时期我国线性驱动系统区域结构分析
第三节 “十四五”时期中国线性驱动系统区域市场规模
一、“十四五”时期东北地区市场规模分析
二、“十四五”时期华北地区市场规模分析
三、“十四五”时期华东地区市场规模分析
四、“十四五”时期华中地区市场规模分析
五、“十四五”时期华南地区市场规模分析
六、“十四五”时期西部地区市场规模分析
第四节 “十五五”时期中国线性驱动系统区域市场前景预测
一、“十五五”时期东北地区市场前景预测
二、“十五五”时期华北地区市场前景预测
三、“十五五”时期华东地区市场前景预测
四、“十五五”时期华中地区市场前景预测
五、“十五五”时期华南地区市场前景预测
六、“十五五”时期西部地区市场前景预测
第九章 普●华●有●策对“十五五”时期线性驱动系统行业产业结构调整分析
第一节 线性驱动系统产业结构分析
一、市场细分充分程度分析
二、下游应用领域需求结构占比
三、领先应用领域的结构分析(所有制结构)
第二节 产业价值链条的结构分析及产业链条的整体竞争优势分析
一、产业价值链条的构成
二、产业链条的竞争优势与劣势分析
第十章 线性驱动系统行业竞争力优势分析
第一节 线性驱动系统行业竞争力优势分析
一、行业整体竞争力评价
二、行业竞争力评价结果分析
三、竞争优势评价及构建建议
第二节 中国线性驱动系统行业竞争力剖析
第三节 线性驱动系统行业SWOT分析
一、线性驱动系统行业优势分析
二、线性驱动系统行业劣势分析
三、线性驱动系统行业机会分析
四、线性驱动系统行业威胁分析
第十一章 “十五五”时期线性驱动系统行业市场竞争策略分析
第一节 行业总体市场竞争状况分析
一、线性驱动系统行业竞争结构分析
1、现有企业间竞争
2、潜在进入者分析
3、替代品威胁分析
4、供应商议价能力
5、客户议价能力
6、竞争结构特点总结
二、线性驱动系统行业企业间竞争格局分析
1、不同规模企业竞争格局
2、不同所有制企业竞争格局
3、不同区域企业竞争格局
三、线性驱动系统行业集中度分析
1、市场集中度分析
2、企业集中度分析
3、区域集中度分析
第二节 中国线性驱动系统行业竞争格局综述
一、线性驱动系统行业竞争概况
二、重点企业市场占有率分析
三、线性驱动系统行业主要企业竞争力分析
1、重点企业资产总计对比分析
2、重点企业从业人员对比分析
3、重点企业营业收入对比分析
4、重点企业利润总额对比分析
5、重点企业负债总额对比分析
第三节 “十四五”时期线性驱动系统行业竞争格局分析
一、国内主要线性驱动系统企业动向
二、国内线性驱动系统企业拟在建项目分析
三、我国线性驱动系统市场集中度分析
第四节 线性驱动系统企业竞争策略分析
一、提高线性驱动系统企业竞争力的策略
二、影响线性驱动系统企业核心竞争力的因素及提升途径
第十二章 普华有策对行业重点企业发展形势分析
第一节 企业一
一、企业概况及线性驱动系统产品介绍
二、企业核心竞争力分析
三、企业主要利润指标分析
四、“十四五”时期主要经营数据指标
五、企业发展战略规划
第二节 企业二
一、企业概况及线性驱动系统产品介绍
二、企业核心竞争力分析
三、企业主要利润指标分析
四、“十四五”时期主要经营数据指标
五、企业发展战略规划
第三节 企业三
一、企业概况及线性驱动系统产品介绍
二、企业核心竞争力分析
三、企业主要利润指标分析
四、“十四五”时期主要经营数据指标
五、企业发展战略规划
第四节 企业四
一、企业概况及线性驱动系统产品介绍
二、企业核心竞争力分析
三、企业主要利润指标分析
四、“十四五”时期主要经营数据指标
五、企业发展战略规划
第五节 企业五
一、企业概况及线性驱动系统产品介绍
二、企业核心竞争力分析
三、企业主要利润指标分析
四、“十四五”时期主要经营数据指标
五、企业发展战略规划
第十三章 普●华●有●策对“十五五”时期线性驱动系统行业投资前景展望
第一节 线性驱动系统行业“十五五”时期投资机会分析
一、线性驱动系统行业典型项目分析
二、可以投资的线性驱动系统模式
三、“十五五”时期线性驱动系统投资机会
第二节 “十五五”时期线性驱动系统行业发展预测分析
一、产业集中度趋势分析
二、“十五五”时期行业发展趋势
三、“十五五”时期线性驱动系统行业技术开发方向
四、总体行业“十五五”时期整体规划及预测
第三节 “十五五”时期规划将为线性驱动系统行业找到新的增长点
第十四章 普●华●有●策对 “十五五”时期线性驱动系统行业发展趋势及投资风险分析
第一节 “十四五”时期线性驱动系统存在的问题
第二节 “十五五”时期发展预测分析
一、“十五五”时期线性驱动系统发展方向分析
二、“十五五”时期线性驱动系统行业发展规模预测
三、“十五五”时期线性驱动系统行业发展趋势预测
四、“十五五”时期线性驱动系统行业发展重点
第三节 “十五五”时期行业进入壁垒分析
一、技术壁垒分析
二、资金壁垒分析
三、政策壁垒分析
四、其他壁垒分析
第四节 “十五五”时期线性驱动系统行业投资风险分析
一、竞争风险分析
二、原材料风险分析
三、人才风险分析
四、技术风险分析
五、其他风险分析
拔打普华有策全国统一客户服务热线:01089218002,24小时值班热线杜经理:13911702652(微信同号),张老师:18610339331
点击“在线订购”进行报告订购,我们的客服人员将在24小时内与您取得联系
发送邮件到puhua_policy@126.com;或13911702652@139.com,我们的客服人员会在24小时内与您取得联系
您可直接下载“订购协议”,或电话、微信致电我公司工作人员,由我公司工作人员以邮件或微信给您“订购协议”;扫描件或快递原件盖章版
户名:北京普华有策信息咨询有限公司
开户银行:中国农业银行股份有限公司北京复兴路支行
账号:1121 0301 0400 11817
任何客户订购普华有策产品,公司都将出具全额的正规增值税发票。发票我们将以快递形式及时送达。