公司客服:010-89218002
杜经理:13911702652(微信同号)
张老师:18610339331
半导体等高科技驱动下的超高纯气体行业历程、趋势与国内外竞争
1、超高纯气体行业发展概况
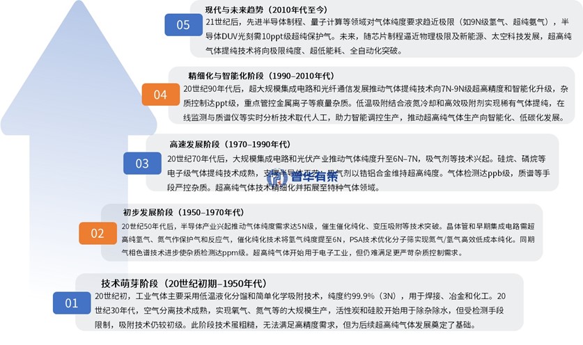
超高纯气体(纯度≥99.999%,即5N及以上)是半导体、光伏、航空航天、量子计算等高科技产业的关键基础材料。随着现代工业对气体纯度的要求不断提高,气体提纯技术经历了从基础物理分离到智能化、集成化工艺的演进。气体提纯行业发展概况如下:
超高纯气体行业发展历程

资料来源:普华有策
2、超高纯气体行业发展趋势
随着制造复杂性的提升与材料纯度要求的日益严苛,新兴应用对半导体性能提出了更高要求——需具备更强算力、更快速度及更低能耗特性。为满足这一需求,半导体架构持续迭代升级,关键尺寸不断微缩,晶体管设计日趋复杂,极紫外光刻(EUV)、多层图案化等先进工艺技术得以规模化应用,鳍式场效应晶体管(FinFET)、3DNAND存储结构及环绕栅极晶体管(GAA)等垂直堆叠结构相继涌现。此类先进技术与架构的实施,不仅需要更多精细化工艺步骤与新型创新材料的支撑,更对高精度污染控制解决方案提出了迫切需求。值得注意的是,随着芯片特征尺寸的持续缩小及三维结构密度的显著增加,半导体制造环节中的污染控制已成为保障器件良率达到可接受水平的核心要素。特别是先进制程中光刻、沉积、化学机械抛光(CMP)、蚀刻及清洗等关键工艺步骤的显著增多,进一步推高了材料纯度的严苛标准,从而带动气体纯化控制系统解决方案整体需求的持续增长。
3、超高纯气体行业竞争格局
(1)国际企业主导高端市场格局
我国高纯气体纯化设备行业的高端市场长期由国际行业巨头占据主导地位。应特格(Entegris)、AirWaterMechatronicsInc、大阳日酸(TaiyoNipponSanso)等国际领先企业凭借深厚的技术积淀、卓越的产品性能与品质保障,以及广泛的市场应用覆盖,在市场竞争中建立起显著优势。尤其在半导体制造的多环节工艺中,上述企业凭借技术可靠性与产品稳定性,在全球及中国市场均保持较高占有率,并形成了良好的品牌口碑。
(2)国内企业加速技术追赶
国内企业依托持续的自主研发投入与技术积累,在纯化工艺技术、产品质量控制及配套服务体系等关键维度,正逐步缩小与国际行业巨头的差距,呈现加速追赶态势。
4、行业内的主要企业
(1)Entegris,Inc.(应特格)
主要产品和服务包括过滤产品、液体系统及组件、高性能材料和特种气体管理解决方案、晶圆运输产品、特种石墨、碳化硅和涂料,其产品主要应用于半导体领域。应特格在微污染控制、先进材料处理等方面技术处于领先地位。
(2)AirWater Mechatronics Inc.
主要产品和服务包括气体与液体处理设备、过滤产品、环保相关设备等,其在自动化、制造工程、工业工程、机械工程等多个领域技术实力雄厚,在气体纯化和工业设备制造等领域为众多生产企业提供关键设备和技术支持。
(3)TaiyoNipponSansoCo.,Ltd.(大阳日酸株式会社)
其主营业务为工业气体生产和销售,同时向客户销售气体纯化设备。主要产品包括工业气体、医药气体、特种气体和相关设备(熔接设备、焊接材料、各种气体相关设备、空气分离装置)。公司是三菱化学集团的成员之一,在亚洲、欧洲和美洲设有200多家分支机构,与全球众多知名企业建立长期稳定合作关系。
(4)大连华邦化学有限公司
主要产品包括气体纯化器、HP系列轻烃加氢催化剂、物料精制剂、超纯气体现场供应与管理、纯化器设备租赁。大连华邦化学有限公司成功研制了HPC-9N系列纯化器,产品应用于国内多条12英寸产线,以及数十条6~8英寸、TFT、LED、IGBT等产线,为客户提供超纯气体现场供应及管理、维保服务。
(5)杭州科百特过滤器材有限公司
产品主要应用于下游生命科学与生物制药、工业领域,致力于各种过滤分离纯化膜和流体管理系统研究和开发,为全球集成电路制造和生物制药产业以及工业新能源产业提供创新的过滤、分离、纯化和流体解决方案。在工业领域为客户提供水、油、气的过滤、分离和纯化解决方案。
《2025-2031年超高纯气体行业市场调研及发展趋势预测报告》涵盖行业全球及中国发展概况、供需数据、市场规模,产业政策/规划、相关技术/专利、竞争格局、上游原料情况、下游主要应用市场需求规模及前景、区域结构、市场集中度、重点企业/玩家,企业占有率、行业特征、驱动因素、市场前景预测,投资策略、主要壁垒构成、相关风险等内容。同时北京普华有策信息咨询有限公司还提供市场专项调研项目、产业研究报告、产业链咨询、项目可行性研究报告、专精特新小巨人认证、市场占有率报告、十五五规划、项目后评价报告、BP商业计划书、产业图谱、产业规划、蓝白皮书、国家级制造业单项冠军企业认证、IPO募投可研、IPO工作底稿咨询等服务。(PHPOLICY:GYF)
目录
第一章 超高纯气体行业相关概述
第一节 超高纯气体行业定义及分类
一、行业定义
二、行业特性及在国民经济中的地位及影响
第二节 超高纯气体行业特点及模式
一、超高纯气体行业发展特征
二、超高纯气体行业经营模式
第三节 超高纯气体行业产业链分析
一、产业链结构
二、超高纯气体行业主要上游2020-2024年供给规模分析
三、超高纯气体行业主要上游2020-2024年价格分析
四、超高纯气体行业主要上游2025-2031年发展趋势分析
五、超高纯气体行业主要下游2020-2024年发展概况分析
六、超高纯气体行业主要下游2025-2031年发展趋势分析
第二章 超高纯气体行业全球发展分析
第一节 全球超高纯气体市场总体情况分析
一、全球超高纯气体行业的发展特点
二、全球超高纯气体市场结构
三、全球超高纯气体行业市场规模分析
四、全球超高纯气体行业竞争格局
五、全球超高纯气体市场区域分布
六、全球超高纯气体行业市场规模预测
第二节 全球主要国家(地区)市场分析
一、欧洲
1、欧洲超高纯气体行业市场规模
2、欧洲超高纯气体市场结构
3、2025-2031年欧洲超高纯气体行业发展前景预测
二、北美
1、北美超高纯气体行业市场规模
2、北美超高纯气体市场结构
3、2025-2031年北美超高纯气体行业发展前景预测
三、日韩
1、日韩超高纯气体行业市场规模
2、日韩超高纯气体市场结构
3、2025-2031年日韩超高纯气体行业发展前景预测
四、其他
第三章 《国民经济行业分类与代码》中超高纯气体所属行业2025-2031年规划概述
第一节 2020-2024年所属行业发展回顾
一、2020-2024年所属行业运行情况
二、2020-2024年所属行业发展特点
三、2020-2024年所属行业发展成就
第二节 超高纯气体行业所属行业2025-2031年规划解读
一、2025-2031年规划的总体战略布局
二、2025-2031年规划对经济发展的影响
三、2025-2031年规划的主要目标
第四章 2025-2031年行业发展环境分析
第一节 2025-2031年世界经济发展趋势
第二节 2025-2031年我国经济面临的形势
第三节 2025-2031年我国对外经济贸易预测
第四节2025-2031年行业技术环境分析
一、行业相关技术
二、行业专利情况
1、中国超高纯气体专利申请
2、中国超高纯气体专利公开
3、中国超高纯气体热门申请人
4、中国超高纯气体热门技术
第五节2025-2031年行业社会环境分析
第五章 普华有策对超高纯气体行业总体发展状况
第一节 超高纯气体行业特性分析
第二节 超高纯气体产业特征与行业重要性
第三节 2020-2024年超高纯气体行业发展分析
一、2020-2024年超高纯气体行业发展态势分析
二、2020-2024年超高纯气体行业发展特点分析
三、2025-2031年区域产业布局与产业转移
第四节 2020-2024年超高纯气体行业规模情况分析
一、行业单位规模情况分析
二、行业人员规模状况分析
三、行业资产规模状况分析
四、行业市场规模状况分析
第五节 2020-2024年超高纯气体行业财务能力分析与2025-2031年预测
一、行业盈利能力分析与预测
二、行业偿债能力分析与预测
三、行业营运能力分析与预测
四、行业发展能力分析与预测
第六章 POLICY对2025-2031年我国超高纯气体市场供需形势分析
第一节 我国超高纯气体市场供需分析
一、2020-2024年我国超高纯气体行业供给情况
二、2020-2024年我国超高纯气体行业需求情况
1、超高纯气体行业需求市场
2、超高纯气体行业客户结构
3、超高纯气体行业区域需求结构
三、2020-2024年我国超高纯气体行业供需平衡分析
第二节 超高纯气体产品市场应用及需求预测
一、超高纯气体产品应用市场总体需求分析
1、超高纯气体产品应用市场需求特征
2、超高纯气体产品应用市场需求总规模
二、2025-2031年超高纯气体行业领域需求量预测
1、2025-2031年超高纯气体行业领域需求产品功能预测
2、2025-2031年超高纯气体行业领域需求产品市场格局预测
第七章 我国超高纯气体行业运行分析
第一节 我国超高纯气体行业发展状况分析
一、我国超高纯气体行业发展阶段
二、我国超高纯气体行业发展总体概况
第二节 2020-2024年超高纯气体行业发展现状
一、2020-2024年我国超高纯气体行业市场规模(增速)
二、2020-2024年我国超高纯气体行业发展分析
三、2020-2024年中国超高纯气体企业发展分析
第三节 2020-2024年超高纯气体市场情况分析
一、2020-2024年中国超高纯气体市场总体概况
二、2020-2024年中国超高纯气体市场发展分析
第四节 我国超高纯气体市场价格走势分析
一、超高纯气体市场定价机制组成
二、超高纯气体市场价格影响因素
三、2020-2024年超高纯气体价格走势分析
四、2025-2031年超高纯气体价格走势预测
第八章 POLICY对中国超高纯气体市场规模分析
第一节 2020-2024年中国超高纯气体市场规模分析
第二节 2020-2024年我国超高纯气体区域结构分析
第三节 2020-2024年中国超高纯气体区域市场规模
一、2020-2024年东北地区市场规模分析
二、2020-2024年华北地区市场规模分析
三、2020-2024年华东地区市场规模分析
四、2020-2024年华中地区市场规模分析
五、2020-2024年华南地区市场规模分析
六、2020-2024年西部地区市场规模分析
第四节 2025-2031年中国超高纯气体区域市场前景预测
一、2025-2031年东北地区市场前景预测
二、2025-2031年华北地区市场前景预测
三、2025-2031年华东地区市场前景预测
四、2025-2031年华中地区市场前景预测
五、2025-2031年华南地区市场前景预测
六、2025-2031年西部地区市场前景预测
第九章 普●华●有●策对2025-2031年超高纯气体行业产业结构调整分析
第一节 超高纯气体产业结构分析
一、市场细分充分程度分析
二、下游应用领域需求结构占比
三、领先应用领域的结构分析(所有制结构)
第二节 产业价值链条的结构分析及产业链条的整体竞争优势分析
一、产业价值链条的构成
二、产业链条的竞争优势与劣势分析
第十章 超高纯气体行业竞争力优势分析
第一节 超高纯气体行业竞争力优势分析
一、行业整体竞争力评价
二、行业竞争力评价结果分析
三、竞争优势评价及构建建议
第二节 中国超高纯气体行业竞争力剖析
第三节 超高纯气体行业SWOT分析
一、超高纯气体行业优势分析
二、超高纯气体行业劣势分析
三、超高纯气体行业机会分析
四、超高纯气体行业威胁分析
第十一章 2025-2031年超高纯气体行业市场竞争策略分析
第一节 行业总体市场竞争状况分析
一、超高纯气体行业竞争结构分析
1、现有企业间竞争
2、潜在进入者分析
3、替代品威胁分析
4、供应商议价能力
5、客户议价能力
6、竞争结构特点总结
二、超高纯气体行业企业间竞争格局分析
1、不同规模企业竞争格局
2、不同所有制企业竞争格局
3、不同区域企业竞争格局
三、超高纯气体行业集中度分析
1、市场集中度分析
2、企业集中度分析
3、区域集中度分析
第二节 中国超高纯气体行业竞争格局综述
一、超高纯气体行业竞争概况
二、重点企业市场占有率分析
三、超高纯气体行业主要企业竞争力分析
1、重点企业资产总计对比分析
2、重点企业从业人员对比分析
3、重点企业营业收入对比分析
4、重点企业利润总额对比分析
5、重点企业负债总额对比分析
第三节 2020-2024年超高纯气体行业竞争格局分析
一、国内主要超高纯气体企业动向
二、国内超高纯气体企业拟在建项目分析
三、我国超高纯气体市场集中度分析
第四节 超高纯气体企业竞争策略分析
一、提高超高纯气体企业竞争力的策略
二、影响超高纯气体企业核心竞争力的因素及提升途径
第十二章 普华有策对行业重点企业发展形势分析
第一节 企业一
一、企业概况及超高纯气体产品介绍
二、企业核心竞争力分析
三、企业主要利润指标分析
四、2020-2024年主要经营数据指标
五、企业发展战略规划
第二节 企业二
一、企业概况及超高纯气体产品介绍
二、企业核心竞争力分析
三、企业主要利润指标分析
四、2020-2024年主要经营数据指标
五、企业发展战略规划
第三节 企业三
一、企业概况及超高纯气体产品介绍
二、企业核心竞争力分析
三、企业主要利润指标分析
四、2020-2024年主要经营数据指标
五、企业发展战略规划
第四节 企业四
一、企业概况及超高纯气体产品介绍
二、企业核心竞争力分析
三、企业主要利润指标分析
四、2020-2024年主要经营数据指标
五、企业发展战略规划
第五节 企业五
一、企业概况及超高纯气体产品介绍
二、企业核心竞争力分析
三、企业主要利润指标分析
四、2020-2024年主要经营数据指标
五、企业发展战略规划
第十三章 普●华●有●策对2025-2031年超高纯气体行业投资前景展望
第一节 超高纯气体行业2025-2031年投资机会分析
一、超高纯气体行业典型项目分析
二、可以投资的超高纯气体模式
三、2025-2031年超高纯气体投资机会
第二节 2025-2031年超高纯气体行业发展预测分析
一、产业集中度趋势分析
二、2025-2031年行业发展趋势
三、2025-2031年超高纯气体行业技术开发方向
四、总体行业2025-2031年整体规划及预测
第三节 2025-2031年规划将为超高纯气体行业找到新的增长点
第十四章 普●华●有●策对 2025-2031年超高纯气体行业发展趋势及投资风险分析
第一节 2020-2024年超高纯气体存在的问题
第二节 2025-2031年发展预测分析
一、2025-2031年超高纯气体发展方向分析
二、2025-2031年超高纯气体行业发展规模预测
三、2025-2031年超高纯气体行业发展趋势预测
四、2025-2031年超高纯气体行业发展重点
第三节 2025-2031年行业进入壁垒分析
一、技术壁垒分析
二、资金壁垒分析
三、政策壁垒分析
四、其他壁垒分析
第四节 2025-2031年超高纯气体行业投资风险分析
一、竞争风险分析
二、原材料风险分析
三、人才风险分析
四、技术风险分析
五、其他风险分析
拔打普华有策全国统一客户服务热线:01089218002,24小时值班热线杜经理:13911702652(微信同号),张老师:18610339331
点击“在线订购”进行报告订购,我们的客服人员将在24小时内与您取得联系
发送邮件到puhua_policy@126.com;或13911702652@139.com,我们的客服人员会在24小时内与您取得联系
您可直接下载“订购协议”,或电话、微信致电我公司工作人员,由我公司工作人员以邮件或微信给您“订购协议”;扫描件或快递原件盖章版
户名:北京普华有策信息咨询有限公司
开户银行:中国农业银行股份有限公司北京复兴路支行
账号:1121 0301 0400 11817
任何客户订购普华有策产品,公司都将出具全额的正规增值税发票。发票我们将以快递形式及时送达。