公司客服:010-89218002
杜经理:13911702652(微信同号)
张老师:18610339331
工业车辆动力系统:构成、趋势与竞争格局分析
1、工业车辆动力系统行业概况
工业车辆动力系统是工业车辆的核心部件,承担提供能量来源并将电能转换为机械能、驱动工业车辆行走和作业这一核心功能,其产品性能对整车的行驶速度、爬坡能力、作业效率、能量转换效率等具有重要影响。新能源动力系统在系统架构、电机及控制效率、电池管理、热管理、整车控制策略等核心技术方面进行持续迭代和优化。
工业车辆动力系统制造企业处于产业链中游,上游为原材料供应商,下游主要系工业车辆整车厂等,具体如下:
工业车辆动力系统行业产业链分析

资料来源:普华有策
2、工业车辆动力系统的主要构成
工业车辆动力系统主要包括驱动及液压电机、电控、减速器以及动力电池等核心部件。
(1)驱动及液压电机
驱动及液压电机是工业车辆动力系统核心部件,负责将电能转化为机械能驱动行驶和作业。电动叉车常用的永磁同步电机与感应异步电机结构外观相近,均由定子、转子、外壳等组成,主要差异在转子:感应异步电机转子用铝或铜制成,无磁场;永磁同步电机转子用永磁材料,有强磁场。工业车辆电机选型按极端工况留有余量,但实际多在70%额定功率的轻负载区运行,感应异步电机轻载效率低,而永磁同步电机轻载仍高效,节能优势明显,且具有高转矩密度、高可靠性、控制策略成熟等优点,更契合行业未来需求,正成为主流技术方案。
(2)电机控制器
电机控制器是工业车辆中连接动力电池与驱动电机的核心电能转换单元,从整车控制器获取需求、从动力电池获取电能,经逆变器调制后为电机提供所需电流和电压,以满足整车各类运行要求,同时负责能量回收时将电机产生的能量回输至动力电池。其发展与电机密切相关,随着永磁同步电机成为工业车辆电动化主流,电机控制器技术需同步发展,且为保证电动叉车作业,需具备安全性(按安全标准设计实施)、高可靠性(把控元器件和制造工艺质量)、高效节能性(发挥并保持电机高效运行,自身也保持高效率低功耗)三大性能。
(3)减速器
减速器的主要作用通过齿轮组降低输出转速提高输出转矩,以保证动力系统持续运行在高效区间。动力系统的整体NVH(噪声、振动与声振粗糙度)性能,很大程度上取决于减速器的设计加工装配的能力。
(4)动力电池
动力电池由电芯、BMS、BDU、冷却系统及结构件等构成,技术路径以铅酸电池和锂电池为主。传统电动叉车常用的铅酸电池存在充放电次数少、寿命短、维护要求高、污染较大、充电时间长等缺点;锂电池则更轻小、能量密度高,且随技术进步成本下降,装机量不断增长。此外,零排放的氢燃料电池也在快速发展和探索中。
3、工业车辆动力系统行业发展趋势
(1)集成化发展趋势明显
随着新能源工业车辆快速发展,为降本增效、提升空间利用率,动力系统集成化成为行业趋势。过去,动力系统核心部件多分体独立安装,虽简单易维护,但存在资源浪费、空间利用率低等问题。作为车辆核心,动力系统关乎整车物理架构及转矩密度,需在有限空间满足大输出转矩、广高效运行范围的作业需求,同时克服温差大、电磁干扰多等问题以保障长期安全可靠。而集成化设计凭借能量传输效率高、空间利用率高、重量轻、散热管理优、系统可靠性高及支持智能化和网联化等优势,逐渐成为主流,未来集成化将进一步提升其效率与可靠性,多合一等集成类产品的市场份额和占有率也将持续提升。
(2)高效化成为行业重要演进方向
工业车辆作业状态复杂,新能源普及推动动力系统高效化成研究重点。其发展是“永磁化、高频化、集成化、智能化”等技术协同的系统工程,通过材料、器件、结构、算法升级及深度集成,攻克损耗瓶颈,拓宽高效区间并实现能量智能管理,电机、电控、减速器各部件也向高效等方向协同发展,随着技术成熟和成本优化,高效化动力系统将加速成为行业标配。
(3)可靠性提升成为行业发展的必然要求
动力系统是工业车辆核心部件,其可靠性决定整车运行稳定性与全生命周期价值。因常于强振动、高低温等恶劣环境长时间作业,对环境适应性、结构耐久性等可靠性指标要求更高。国家出台如《制造业可靠性提升实施意见》等政策,指引提升电驱动系统等可靠性。行业需通过实际场景测试积累数据、贯彻全生命周期设计、严控供应链与制造过程以提高可靠性,满足客户“零宕机”诉求,助力新能源工业车辆建立全球竞争优势。
(4)核心零部件稳定供应需求提升
我国工业车辆行业发展,初期很大程度上建立在引进消化国外技术的基础之上,尤其在电机控制器、高精度减速箱等核心部件领域长期依赖进口。近年来,为应对日趋激烈的市场竞争格局、国际贸易摩擦带来的供应链不确定性风险以及关键技术短时间无法突破的隐忧,国内工业车辆制造企业将构建安全、韧性的本土供应链提升至战略高度,产业链稳定供应需求显著提升。一批掌握关键技术的本土零部件企业迅速发展,不仅为新能源工业车辆提供了性能可靠、供应稳定、响应迅捷的国产化解决方案,更成为工业车辆制造企业实现技术主权和供应链安全的重要支柱。
4、国内工业车辆动力系统竞争格局
当前国内工业车辆动力系统行业,工业车辆制造企业与独立第三方动力系统供应商并存发展。因行业属资本、技术密集型,前期高投入需靠大批量产销分摊,实力较强的车企对核心零部件,小批量时自研或与合作方同步研发,大批量则通过参股、合资等与第三方合作,以利用规模效应降本并减少研发风险。而随着车企竞争加剧和车型更新加快,其采购体系需兼顾向多供应商采购独立零部件及向第三方采购模块化产品或解决方案,以缩短周期、提高零部件标准化与通用化水平及整车装配效率。
独立第三方动力系统供应商凭借其独特的产业链地位,通过技术迭代和工艺积累,形成系列的平台化解决方案,对不同车企车型进行积极快速响应,具有较强的规模效应和成本优势;同时,从研发分工、产能协同、技术纵深沉淀、质量闭环等方面充分满足工业车辆制造企业零部件供应需求,为其提供一站式综合解决方案,已经成为工业车辆制造企业提升产品竞争力的重要支持力量。因此,随着工业车辆行业专业分工持续深化和供应链成熟度的逐步提升,工业车辆制造企业自研动力系统与第三方动力系统供应商将长期共存。
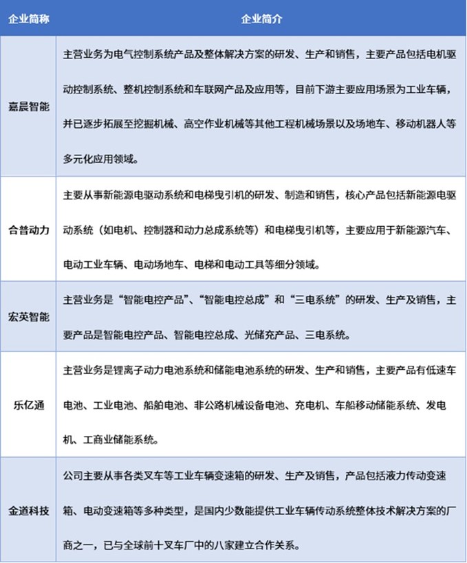
5、工业车辆动力系统行业主要企业
工业车辆动力系统是工业车辆的核心部件,决定了整车的行驶和作业性能,主要由驱动及液压电机、电控、减速器以及动力电池等独立的分体式部件组成。目前,国内市场上提供工业车辆配套电机产品的企业有ZAPIS.p.A(萨牌集团)、安徽皖新电机有限公司、宁波海天驱动有限公司等,提供工业车辆配套电控产品的企业有美国柯蒂斯仪器公司、嘉晨智能、凡己科技(苏州)有限公司、天津市松正电动汽车技术股份有限公司等,提供工业车辆配套减速器产品的企业有浙江金道科技股份有限公司、中南传动(泉州)机械制造有限责任公司、中传科技(浙江)有限公司等,提供工业车辆配套锂电池的企业有安徽益佳通电池有限公司、乐亿等,提供新能源电驱动系统的企业有合普动力,提供工业车辆“三电系统”的企业有宏英智能等。
行业内主要企业介绍

资料来源:普华有策
《2025-2031年工业车辆动力系统行业细分市场调研及投资可行性分析报告》涵盖行业全球及中国发展概况、供需数据、市场规模,产业政策/规划、相关技术、竞争格局、上游原料情况、下游主要应用市场需求规模及前景、区域结构、市场集中度、重点企业/玩家,企业占有率、行业特征、驱动因素、市场前景预测,投资策略、主要壁垒构成、相关风险等内容。同时北京普华有策信息咨询有限公司还提供市场专项调研项目、产业研究报告、产业链咨询、项目可行性研究报告、专精特新小巨人认证、市场占有率报告、十五五规划、项目后评价报告、BP商业计划书、产业图谱、产业规划、蓝白皮书、国家级制造业单项冠军企业认证、IPO募投可研、IPO工作底稿咨询等服务。(PHPOLICY:GYF)
报告目录:
第一章 2020-2024年中国工业车辆动力系统行业发展概述
第一节 中国工业车辆动力系统行业上下游产业链分析
一、产业链模型原理介绍
二、工业车辆动力系统行业产业链条分析
第二节、中国工业车辆动力系统行业产业链环节分析
一、主要上游产业供给情况分析
二、2025-2031年主要上游产业供给预测分析
三、主要上游产业价格分析
四、2025-2031年主要上游产业价格预测分析
五、主要下游产业发展现状分析
六、主要下游产业规模分析
七、主要下游产业价格分析
八、2025-2031年主要下游产业前景预测分析
第二章 全球工业车辆动力系统行业市场发展现状分析
第一节 全球工业车辆动力系统行业发展规模分析
第二节全球工业车辆动力系统行业市场区域分布情况
第三节 北美工业车辆动力系统行业地区市场分析
一、北美工业车辆动力系统行业市场现状分析
二、北美工业车辆动力系统行业市场规模分析
三、2025-2031年北美工业车辆动力系统行业前景预测分析
第四节 欧洲工业车辆动力系统行业地区市场分析
一、欧洲工业车辆动力系统行业市场现状分析
二、欧洲工业车辆动力系统行业市场规模分析
三、2025-2031年欧洲工业车辆动力系统行业前景预测分析
第五节 亚洲工业车辆动力系统行业地区市场分析
一、亚洲工业车辆动力系统行业市场现状分析
二、亚洲工业车辆动力系统行业市场规模分析
三、2025-2031年亚洲工业车辆动力系统行业前景预测分析
第六节 其他地区分析
第七节 2025-2031年全球工业车辆动力系统行业规模预测
第三章 中国工业车辆动力系统产业发展环境分析
第一节 中国宏观经济环境分析及预测
第二节 中国工业车辆动力系统行业政策环境分析
第三节 中国工业车辆动力系统产业社会环境发展分析
第四节 中国工业车辆动力系统产业技术环境分析
第四章 2020-2024年中国工业车辆动力系统行业运行情况
第一节 中国工业车辆动力系统行业发展因素分析
一、工业车辆动力系统行业有利因素分析
二、工业车辆动力系统行业稳定因素分析
三、工业车辆动力系统行业不利因素分析
第二节 中国工业车辆动力系统行业市场规模分析
第三节 中国工业车辆动力系统行业供应情况分析
第四节 中国工业车辆动力系统行业需求情况分析
第五节 中国工业车辆动力系统行业供需平衡分析
第六节 中国工业车辆动力系统行业发展趋势分析
第七节 中国工业车辆动力系统行业主要进入壁垒分析
第八节 中国工业车辆动力系统行业细分市场分析
一、A领域
1、2020-2024年行业发展概况
2、2020-2024年需求规模
3、2025-2031年需求前景预测
二、B领域
1、2020-2024年行业发展概况
2、2020-2024年需求规模
3、2025-2031年需求前景预测
三、C领域
1、2020-2024年行业发展概况
2、2020-2024年需求规模
3、2025-2031年需求前景预测
第五章 中国工业车辆动力系统行业运行数据监测
第一节 中国工业车辆动力系统行业总体规模分析
第二节 中国工业车辆动力系统行业产销与费用分析
一、行业产成品分析
二、行业销售收入分析
三、行业总资产负债率分析
四、行业利润规模分析
五、行业总产值分析
六、行业销售成本分析
七、行业销售费用分析
八、行业管理费用分析
九、行业财务费用分析
第三节 中国工业车辆动力系统行业财务指标分析
一、行业盈利能力分析
二、行业偿债能力分析
三、行业营运能力分析
四、行业发展能力分析
第六章 2020-2024年中国工业车辆动力系统市场格局分析
第一节 中国工业车辆动力系统行业集中度分析
一、中国工业车辆动力系统行业市场集中度分析
二、中国工业车辆动力系统行业区域集中度分析
第三节 中国工业车辆动力系统行业存在的问题及对策
第四节 中外工业车辆动力系统行业市场竞争力分析
第五节工业车辆动力系统行业竞争格局分析
一、工业车辆动力系统行业竞争概况
二、重点企业市场占有率分析
1、重点企业资产总计对比分析
2、重点企业从业人员对比分析
3、重点企业营业收入对比分析
4、重点企业利润总额对比分析
5、重点企业负债总额对比分析
第七章 中国工业车辆动力系统行业价格走势分析
第一节 工业车辆动力系统行业价格影响因素分析
第二节 2020-2024年中国工业车辆动力系统行业价格现状分析
第三节 2025-2031年中国工业车辆动力系统行业价格走势预测
第八章 2020-2024年中国工业车辆动力系统行业区域市场现状分析
第一节 中国工业车辆动力系统行业区域市场规模分布
第二节 中国华东地区工业车辆动力系统市场分析
一、华东地区概述
二、华东地区工业车辆动力系统市场需求情况及规模分析
三、2025-2031年华东地区工业车辆动力系统市场前景预测
第三节 华南地区市场分析
一、华南地区概述
二、华南地区工业车辆动力系统市场需求情况及规模分析
三、2025-2031年华南地区工业车辆动力系统市场前景预测
第四节 华北地区市场分析
一、华北地区概述
二、华北地区工业车辆动力系统市场规模分析
三、2025-2031年内华北地区工业车辆动力系统市场前景预测
第五节 华中地区市场分析
一、华中地区概述
二、华中地区工业车辆动力系统市场规模分析
三、2025-2031年华中地区工业车辆动力系统市场前景预测
第六节 东北地区市场分析
一、东北地区概述
二、东北地区工业车辆动力系统市场规模分析
三、2025-2031年东北地区工业车辆动力系统市场前景预测
第七节 西北地区市场分析
一、西北地区概述
二、西北地区工业车辆动力系统市场规模分析
三、2025-2031年西北地区工业车辆动力系统市场前景预测
第八节 西南地区市场分析
一、西南地区概述
二、西南地区工业车辆动力系统市场规模分析
三、2025-2031年西南地区工业车辆动力系统市场前景预测
第九章 2020-2024年中国工业车辆动力系统行业竞争情况
第一节 中国工业车辆动力系统行业竞争结构分析
一、现有企业间竞争
二、潜在进入者分析
三、替代品威胁分析
四、供应商议价能力
五、客户议价能力
第二节 中国工业车辆动力系统行业SWOT分析
一、行业优势分析
二、行业劣势分析
三、行业机会分析
四、行业威胁分析
第十章 工业车辆动力系统行业重点企业分析
第一节 企业
一、企业概况
二、企业主营业务概况及工业车辆动力系统产品介绍
三、企业主要经济指标情况
四、企业竞争优势分析
第二节 企业
一、企业概况
二、企业主营业务概况及工业车辆动力系统产品介绍
三、企业主要经济指标情况
四、企业竞争优势分析
第三节 企业
一、企业概况
二、企业主营业务概况及工业车辆动力系统产品介绍
三、企业主要经济指标情况
四、企业竞争优势分析
第四节 企业
一、企业概况
二、企业主营业务概况及工业车辆动力系统产品介绍
三、企业主要经济指标情况
四、企业竞争优势分析
第五节 企业
一、企业概况
二、企业主营业务概况及工业车辆动力系统产品介绍
三、企业主要经济指标情况
四、企业竞争优势分析
第十一章 2025-2031年中国工业车辆动力系统行业发展前景预测
第一节中国工业车辆动力系统行业市场发展预测
一、中国工业车辆动力系统行业市场规模预测
二、中国工业车辆动力系统行业市场规模增速预测
三、中国工业车辆动力系统行业产值规模预测
四、中国工业车辆动力系统行业产值规模增速预测
五、中国工业车辆动力系统行业供需情况预测
六、中国工业车辆动力系统行业销售收入预测
七、中国工业车辆动力系统行业投资增速预测
第二节中国工业车辆动力系统行业盈利走势预测
一、中国工业车辆动力系统行业毛利润增速预测
二、中国工业车辆动力系统行业利润总额增速预测
第十二章 2025-2031年中国工业车辆动力系统行业投资建议
第一节 中国工业车辆动力系统行业重点投资方向分析
第二节 中国工业车辆动力系统行业重点投资区域分析
第三节 中国工业车辆动力系统行业投资注意事项
第四节 中国工业车辆动力系统行业投资可行性分析
第十三章 2025-2031年工业车辆动力系统行业投资机会与风险分析
第一节 投资环境的分析与对策
第二节 投资挑战及机遇分析
第三节 行业投资风险分析
一、政策风险
二、经营风险
三、技术风险
四、竞争风险
五、其他风险
拔打普华有策全国统一客户服务热线:01089218002,24小时值班热线杜经理:13911702652(微信同号),张老师:18610339331
点击“在线订购”进行报告订购,我们的客服人员将在24小时内与您取得联系
发送邮件到puhua_policy@126.com;或13911702652@139.com,我们的客服人员会在24小时内与您取得联系
您可直接下载“订购协议”,或电话、微信致电我公司工作人员,由我公司工作人员以邮件或微信给您“订购协议”;扫描件或快递原件盖章版
户名:北京普华有策信息咨询有限公司
开户银行:中国农业银行股份有限公司北京复兴路支行
账号:1121 0301 0400 11817
任何客户订购普华有策产品,公司都将出具全额的正规增值税发票。发票我们将以快递形式及时送达。