公司客服:010-89218002
杜经理:13911702652(微信同号)
张老师:18610339331
国内瓦楞纸、箱板纸行业向高强度方向发展是一大趋势
1、造纸和纸制品行业概况
造纸和纸制品行业包含了“纸浆制造行业”、“纸和纸板行业”、“纸制品制造行业”,瓦楞纸、箱板纸细分行业属于“纸和纸板行业”,是造纸和纸制品业的重要细分领域,造纸和纸制品业作为国民经济和社会主义文明建设息息相关的重要产业,在现代经济中发挥着重要作用,被国际上公认为永不衰竭的行业。纸和纸板的消费水平是衡量一个国家现代化水平和文明程度的标志。
瓦楞纸、箱板纸细分行业在整个造纸和纸制品行业产业链中居于中游位置,包装用纸分为白卡纸、白板纸、箱板纸和瓦楞纸等。箱板纸和瓦楞纸是生产瓦楞纸箱的主要原材料,瓦楞纸箱广泛应用于工业品与消费品的包装领域。上游主要是废纸回收行业,工业包装用纸下游主要是食品饮料、家用电器和消费电子等行业,消费品包装用纸下游主要是电商物流等行业。
纸和纸板行业产业链图

资料来源:普华有策
(1)与上游行业的关联性
瓦楞纸和箱板纸属于废纸浆系产品,废纸是其生产的主要原料。从瓦楞纸和箱板纸的生产成本构成来看,废纸等原材料成本占比一般在70%-80%。因此,废纸收购价格变化对行业盈利能力有较大影响。
(2)与下游行业的关联性
行业下游是瓦楞纸箱包装行业,下游客户主要是瓦楞纸箱包装厂,最终客户主要是家电、消费电子、电商物流等利用纸箱对其产品进行包装的厂商。随着国家经济发展,家电电子、食品饮料、电商物流等行业快速发展,绿色包装环保意识和政策的推动,以及电子商务蓬勃崛起都对瓦楞纸包装的产生巨大需求。从中长期来看,瓦楞纸和箱板纸的需求将会稳步上升。
2、中国纸和纸板行业市场规模
中国造纸行业在经历了十年的高速发展后,成为全球领先的纸产品生产国家之一。从2010年起,行业开始着力淘汰落后产能、调整产业结构,推动节能环保发展。进入良性发展周期后,行业规模和质量迅速提升。我国纸和纸板的产量从2018年的10,435万吨增长至2024年的13,625万吨。2024年中国纸和纸板生产企业约2,600家,较上年增长5.09%;消费量13,634万吨,较上年增长3.56%,人均年消费量为96.83千克,伴随国民经济的稳定发展和下游包装及消费品需求增长的发展带动,未来中国纸和纸板行业仍将保持良好发展态势。
2020年-2024年中国纸和纸板产量及消费量情况

资料来源:普华有策
2015年至2024年间,我国纸和纸板消费量整体持续增加,由2015年的10,352万吨增长至2024年的13,634万吨,结合每年的产量,整体上我国每年的纸和纸板的消费量大于产量,市场消化情况较好,市场前景具有可持续性。
2024年中国纸和纸板行业细分产品中,瓦楞原纸产量达到3,134万吨,箱板纸产量达到3,035万吨,产量居于纸和纸板产量的前两名。
2020 -2024年中国纸和纸板行业细分产品产量情况(万吨)

资料来源:普华有策
由各类纸和纸板产品可以看出,在生产环节,瓦楞原纸、箱板纸和未涂布印刷书写纸产量位居前三位,2024年三类产品产量占比分别为23.00%、22.28%和13.54%。
2024年中国纸和纸板各品种产量占比

资料来源:普华有策
近5年来,中国纸和纸板品种的进出口规模整体稳定,主要依赖国内市场供应。2024年,进口前三为箱板纸560万吨、瓦楞原纸268万吨和白板纸53万吨;出口前三为白板纸277万吨、特种纸及纸板224万吨和涂布印刷纸195万吨。总体来看,进口量大于出口量,瓦楞纸和箱板纸存在进口替代空间。
3、细分瓦楞纸市场概况
作为包装材料用的瓦楞纸,加工成纸箱后可代替其他包装材料。具有成本低、重量轻、运输方便、节约木材、以纸代塑,减少白色污染,多次循环等优点,近年来得到良好的发展。
数据显示,2024年中国瓦楞纸产量为3,145万吨,较上一年增长7.89%,2015-2024年生产量年均复合增长率为3.92%。
数据显示,2024年中国瓦楞纸消费量为3,407万吨,较上一年增长4.13%,2015-2024年消费量年均复合增长率为4.83%。同时,整体上国内每年瓦楞纸消费量要大于产量,上述良好的市场需求对于国内瓦楞纸生产制造商提供了广阔的市场空间。
未来伴随中国经济持续发展,网络购物高速增长,用于产品的包装瓦楞纸将呈现出持续增长的趋势,在整个纸和纸板总量中地位也将更加突出。
2020-2024年中国瓦楞纸产量及消费量规模情况

资料来源:普华有策
2024年中国瓦楞纸纸行业进口规模达到268万吨,出口规模仅为6万吨。进口替代及出口量有巨大的市场空间。
2020-2024年中国瓦楞纸进出口情况对比

资料来源:普华有策
2023年初中国取消成品纸关税,瓦楞纸和箱板纸进口量增加,国内供应上升与需求恢复缓慢导致瓦楞纸价格大幅下降。2024年经济增速放缓,消费疲软,瓦楞纸价格仍维持低位。
4、细分箱板纸市场规模
箱板纸作为瓦楞纸箱的重要原材料之一,随着国民经济的持续发展,消费品、电商、物流及快递领域的需求将持续增长,未来箱板纸市场也将保持稳定增长态势。
数据显示,2024年中国箱板纸生产量3,035万吨,消费量为3,582万吨,较上一年增长4.80%,2015年-2024年国内箱板纸产量年均复合增长率为3.41%,消费量年均复合增长率为5.06%。
2020 -2024年中国箱板纸产量及消费量规模情况

资料来源:普华有策
2024年中国箱板纸行业进口规模达到560万吨,出口规模仅为13万吨。进口替代及出口量有巨大的市场空间。
2020 -2024年中国箱板纸进出口情况对比

资料来源:普华有策
5、行业技术水平及特点
当前,造纸行业正迎来科技革命和产业变革的关键时期,重点推动新一代制浆和造纸技术的研发,如清洁分离、秸秆制浆和废水回用技术。行业注重提升装备制造能力,推动自动化、数控化和智能化进程,以科技创新促进产业转型升级。瓦楞纸和箱板纸技术已趋于成熟,设备投资决定企业技术水平,而纸张的物理指标则成为企业间的差异化因素。未来,瓦楞纸、箱板纸技术方向主要体现以下方面:
(1)高车速、低定量、高强度、大宽幅
国内瓦楞纸、箱板纸生产商普遍规模较小,产品附加值低,质量稳定性差。随着消费升级,市场对高强度、高技术含量、低克重高强度瓦楞纸、箱板纸需求增加。低定量、高强度、全规格将成为行业发展趋势。国内纸机设备与国外差距较大,未来需推动高车速、大宽幅纸机的自主研发,减少对进口的依赖。
(2)设备自动化、智能化、数字化
随着科技的不断发展与进步,微电子、工业机器人、图像传感技术和新材料等正在不断地融入造纸行业。当前,国内造纸企业已逐步提升生产设备的智能化、自动化,并已初见成效。
生产效率高、自动化程度高、可靠性好、灵活性强、技术含量高的生产设备是行业内一直追求的目标,打造新型智能化的产线,并将其大规模应用于生产是行业未来发展的大方向。
(3)绿色环保趋势
在低碳循环经济的大背景下,绿色包装和包装减量化已获得广泛认同。从原料选择到产品回收,各环节都需关注节能、高效和环保。中国企业的环保意识不断增强,传统的包装材料已无法满足需求,绿色环保型包装材料的研发成为行业发展趋势。纸质包装朝着减量化、再利用、可回收方向发展,瓦楞纸和箱板纸成为优选材料。
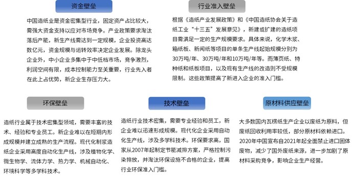
6、行业进入壁垒
纸及纸制品行业作为资金密集型、技术密集型和规模效益型的产业,新进入企业一般将面临如下的壁垒:
行业壁垒

资料来源:普华有策
7、行业发展态势
(1)行业准入门槛将进一步提高
中国通过产业政策、污染物排放控制、节能减排等措施,引导造纸行业转型升级。未来,造纸行业将加速资源节约、低碳发展,提升能源利用率,实施清洁生产,实现污染物控制,并开发新产品。循环发展将推动中国从造纸大国向现代造纸强国转变。
(2)企业规模化和集约化的进程将进一步加快
中国造纸行业正在进行结构调整,淘汰不达标企业,并推动绿色、低碳发展。随着环保标准的严格,龙头企业通过引进先进技术和跨地区并购,产业集中度不断提升。2015年,前10名企业占全国产量的36.67%,到2024年已增至49.39%。前30名企业产量从53.04%提升至74.06%。行业通过淘汰落后产能,朝着集约化、规模化方向发展,取得了一定成效,未来仍有空间进一步优化。
(3)国内瓦楞纸、箱板纸行业向高强度方向发展是一大趋势
随着国内消费的升级,纸制品需求也在提升,行业未来将向高端化、高技术和高附加值发展。当前中国瓦楞纸生产的中小型企业多以低附加值、低质量产品为主,而中高强度瓦楞纸需求量大,低克重高强度瓦楞纸适用于高要求的包装。未来,原纸厂商将进一步开发和推广这种产品。
8、行业竞争格局及主要企业
国内瓦楞纸箱生产企业主要分布在下游工业及消费品制造业生产基地,珠三角、长三角、渤海湾等地区占据市场主要份额。近年来,随着西部开发、中部崛起等区域经济政策的实施,中西部制造业工业体系逐步完善,同时带动包括瓦楞纸箱在内的包装行业新建产能向中西部转移。2024年全国纸及纸板生产企业约为2,600家,且产能多集中于国内东部地区,纸及纸板产量占全国产量比例为67.51%;中部地区比例占19.14%;西部地区占13.35%。
我国造纸行业分散,市场竞争激烈,且大型企业较少。近年来,随着相关政策和法规的出台,行业准入门槛提高,小型企业被淘汰,推动企业向集团化和规模化发展。2024年全国纸及纸板生产量为13,625万吨,前五名产量为5,003.92万吨,占总产量36.73%,其他企业占63.27%。环保政策和市场竞争将进一步提高行业集中度。
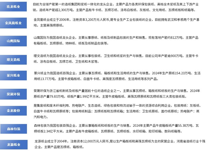
2024年国内瓦楞纸市场竞争激烈,瓦楞纸市场价格下降幅度较大,在低价竞争格局下,生产成本偏高的中小企业被加速淘汰,同时随着行业进入门槛的提升,大型造纸企业或上市企业纷纷增加产能,头部企业优势明显。国内箱板纸市场与瓦楞纸市场竞争格局相同,主要市场份额仍由头部企业获得,市场竞争激烈。主要企业有玖龙纸业、金凤凰纸业、山鹰国际、太阳纸业、理文造纸、景兴纸业、荣晟环保等,具体如下:
行业内主要企业

资料来源:普华有策
《2025-2031年纸和纸板行业产业链细分产品调研及前景研究预测报告》,涵盖行业全球及中国发展概况、供需数据、市场规模,产业政策/规划、相关技术、竞争格局、上游原料情况、下游主要应用市场需求规模及前景、区域结构、市场集中度、重点企业/玩家,企业占有率、行业特征、驱动因素、市场前景预测,投资策略、主要壁垒构成、相关风险等内容。同时北京普华有策信息咨询有限公司还提供市场专项调研项目、产业研究报告、产业链咨询、项目可行性研究报告、专精特新小巨人认证、市场占有率报告、十五五规划、项目后评价报告、BP商业计划书、产业图谱、产业规划、蓝白皮书、国家级制造业单项冠军企业认证、IPO募投可研、IPO工作底稿咨询等服务。(PHPOLICY:MJ)
报告目录:
第一章2020-2024年中国纸和纸板行业产业链调研情况
第一节中国纸和纸板行业上下游产业链分析
一、产业链模型原理介绍
二、纸和纸板行业产业链结构图分析
第二节中国纸和纸板行业上游产业发展及前景预测
一、上游主要产品介绍
二、上游主要产业供给情况分析
三、2025-2031年上游主要产业供给预测分析
四、上游主要产业价格分析
五、2025-2031年主要上游产业价格预测分析
一、下游应用领域结构图
二、下游细分市场应用领域分析
1、食品饮料行业用纸和纸板市场分析
(1)行业发展现状
(2)需求规模
(3)需求前景预测
2、家用电器行业用纸和纸板市场分析
(1)行业发展现状
(2)需求规模
(3)需求前景预测
3、医药保健行业用纸和纸板市场分析
(1)行业发展现状
(2)需求规模
(3)需求前景预测
4、消费电子行业用纸和纸板市场分析
(1)行业发展现状
(2)需求规模
(3)需求前景预测
5、电商物流用纸和纸板市场分析
(1)行业发展现状
(2)需求规模
(3)需求前景预测
6、其他
第二章全球纸和纸板行业市场发展现状分析
第一节全球纸和纸板行业发展规模及现状分析
第三节亚洲纸和纸板行业地区市场分析
一、亚洲纸和纸板行业市场现状分析
二、亚洲纸和纸板行业市场规模分析
三、2025-2031年亚洲纸和纸板行业前景预测分析
第四节北美纸和纸板行业地区市场分析
一、北美纸和纸板行业市场现状分析
二、北美纸和纸板行业市场规模分析
三、2025-2031年北美纸和纸板行业前景预测分析
第五节欧洲纸和纸板行业地区市场分析
一、欧洲纸和纸板行业市场现状分析
二、欧洲纸和纸板行业市场规模分析
三、2025-2031年欧洲纸和纸板行业前景预测分析
第六节其他地区分析
第七节2025-2031年全球纸和纸板行业规模及趋势预测
第三章中国纸和纸板产业发展环境分析
第一节中国宏观经济环境分析及预测
一、国内经济发展分析
二、经济走势预测
第二节中国纸和纸板行业政策环境分析
一、行业监管体制分析
二、主要法律法规、政策及发展规划情况
三、国家政策对本行业发展影响分析
第三节中国纸和纸板产业社会环境发展分析
一、所属行业发展现状分析
二、纸和纸板产业社会环境发展分析
三、社会环境对行业的影响
第四节中国纸和纸板产业技术环境分析
一、行业技术现状及特点分析
二、行业技术发展趋势预测
第四章2020-2024年中国纸和纸板行业运行情况
第一节中国纸和纸板行业发展因素分析
一、纸和纸板行业有利因素分析
二、纸和纸板行业不利因素分析
第二节中国纸和纸板行业市场规模分析
第三节中国纸和纸板行业供应情况分析
第四节中国纸和纸板行业需求情况分析
第五节中国纸和纸板行业供需平衡分析
第六节中国纸和纸板行业发展趋势分析
第七节中国纸和纸板行业主要进入壁垒分析
第八节中国纸和纸板行业细分市场发展现状及前景
第五章中国纸和纸板行业运行数据监测
第一节中国纸和纸板行业总体规模分析
第二节中国纸和纸板行业产销与费用分析
一、行业产成品分析
二、行业销售收入分析
三、行业总资产负债率分析
四、行业利润规模分析
五、行业总产值分析
六、行业销售成本分析
七、行业销售费用分析
八、行业管理费用分析
九、行业财务费用分析
第三节中国纸和纸板行业财务指标分析
一、行业盈利能力分析
二、行业偿债能力分析
三、行业营运能力分析
四、行业发展能力分析
第六章2020-2024年中国纸和纸板市场格局分析
第一节中国纸和纸板行业集中度分析
一、中国纸和纸板行业市场集中度分析
二、中国纸和纸板行业区域集中度分析
第三节中国纸和纸板行业存在的问题及对策
第四节中外纸和纸板行业市场竞争力分析
第五节纸和纸板行业竞争格局分析
第七章中国纸和纸板行业价格走势分析
第一节纸和纸板行业价格影响因素分析
第二节2020-2024年中国纸和纸板行业价格现状分析
第三节2025-2031年中国纸和纸板行业价格走势预测
第八章2020-2024年中国纸和纸板行业区域市场现状分析
第一节中国纸和纸板行业区域市场规模分布
第二节中国华东地纸和纸板市场分析
一、华东地区概述
二、华东地区纸和纸板市场供需情况及规模分析
三、2025-2031年华东地区纸和纸板市场前景预测
第三节华中地区市场分析
一、华中地区概述
二、华中地区纸和纸板市场供需情况及规模分析
三、2025-2031年华中地区纸和纸板市场前景预测
第四节华南地区市场分析
一、华南地区概述
二、华南地区纸和纸板市场供需情况及规模分析
三、2025-2031年华南地区纸和纸板市场前景预测
第五节华北地区市场分析
一、华北地区概述
二、华北地区纸和纸板市场供需情况及规模分析
三、2025-2031年华北地区纸和纸板市场前景预测
第六节东北地区市场分析
一、东北地区概述
二、东北地区纸和纸板市场供需情况及规模分析
三、2025-2031年东北地区纸和纸板市场前景预测
第七节西北地区市场分析
一、西北地区概述
二、西北地区纸和纸板市场供需情况及规模分析
三、2025-2031年西北地区纸和纸板市场前景预测
第八节西南地区市场分析
一、西南地区概述
二、西南地区纸和纸板市场供需情况及规模分析
三、2025-2031年西南地区纸和纸板市场前景预测
第九章2020-2024年中国纸和纸板行业竞争情况
第一节中国纸和纸板行业竞争结构分析
一、现有企业间竞争
二、潜在进入者分析
三、替代品威胁分析
四、供应商议价能力
五、客户议价能力
第二节中国纸和纸板行业SWOT分析
一、行业优势分析
二、行业劣势分析
三、行业机会分析
四、行业威胁分析
第三节重点企业市场占有率分析
第十章2020-2024年纸和纸板行业重点企业分析
第一节企业A
一、企业概况
二、企业主营产品
三、企业主要经济指标情况
四、企业竞争优势分析
第二节企业B
一、企业概况
二、企业主营产品
三、企业主要经济指标情况
四、企业竞争优势分析
第三节企业C
一、企业概况
二、企业主营产品
三、企业主要经济指标情况
四、企业竞争优势分析
第四节企业D
一、企业概况
二、企业主营产品
三、企业主要经济指标情况
四、企业竞争优势分析
第五节企业E
一、企业概况
二、企业主营产品
三、企业主要经济指标情况
四、企业竞争优势分析
第十一章2025-2031年中国纸和纸板行业发展前景预测
第一节中国纸和纸板行业市场发展预测
一、中国纸和纸板行业市场规模预测
二、中国纸和纸板行业产值规模预测
三、中国纸和纸板行业供需情况预测
四、中国纸和纸板行业销售收入预测
五、中国纸和纸板行业投资增速预测
第二节中国纸和纸板行业盈利走势预测
一、中国纸和纸板行业毛利润预测
二、中国纸和纸板行业利润总额预测
第十二章2025-2031年中国纸和纸板行业投资建议
第一节、中国纸和纸板行业重点投资方向分析
第二节、中国纸和纸板行业重点投资区域分析
第三节、中国纸和纸板行业投资注意事项
第十三章2025-2031年纸和纸板行业投资机会与风险分析
第一节投资环境的分析与对策
第二节投资挑战及机遇分析
第三节行业投资风险分析
一、政策风险
二、经营风险
三、技术风险
四、竞争风险
五、其他风险
拔打普华有策全国统一客户服务热线:01089218002,24小时值班热线杜经理:13911702652(微信同号),张老师:18610339331
点击“在线订购”进行报告订购,我们的客服人员将在24小时内与您取得联系
发送邮件到puhua_policy@126.com;或13911702652@139.com,我们的客服人员会在24小时内与您取得联系
您可直接下载“订购协议”,或电话、微信致电我公司工作人员,由我公司工作人员以邮件或微信给您“订购协议”;扫描件或快递原件盖章版
户名:北京普华有策信息咨询有限公司
开户银行:中国农业银行股份有限公司北京复兴路支行
账号:1121 0301 0400 11817
任何客户订购普华有策产品,公司都将出具全额的正规增值税发票。发票我们将以快递形式及时送达。