公司客服:010-89218002
杜经理:13911702652(微信同号)
张老师:18610339331
智能矿山行业:从起步到腾飞的探索之路
1、智能矿山行业概述
全球矿业正在经历一场新的革命,智能矿山是针对传统矿业行业提出的一种先进的矿山管理模式,将以工业物联网为核心、包括人工智能、大数据、物联网、云计算等新技术不断深化应用到矿业领域,形成全面自主感知、实时高效互联、自主学习、智能分析决策、动态预测预警、精准协同控制的矿山智能系统,能够实现矿山生产的全流程智能化运行,包括采矿作业智能化、选冶过程自动化、运输调度的无缝化,最终实现矿山生产的安全提升、减员增效、节能降耗。
从智能矿山整体架构来看,智能矿山通过5G、人工智能、大数据等先进技术与现代矿山综合开发利用,从感知、传输、平台以及上层应用多角度对矿山进行智能化的提升和改造。其中,感知层主要为各类型智能化先进设备,通过采用图像识别、震动识别、声音识别等技术,实现智能矿山终端作业;传输层主要为网络传输设备,是矿山数字化的基础;平台层通过建设集数据集中、分析和挖掘等于一体化数据平台,更好地将数据作为资产加以组合利用,支撑管理决策、资产增值和价值创造;应用层是对矿山生产和运营各环节的智能化应用。
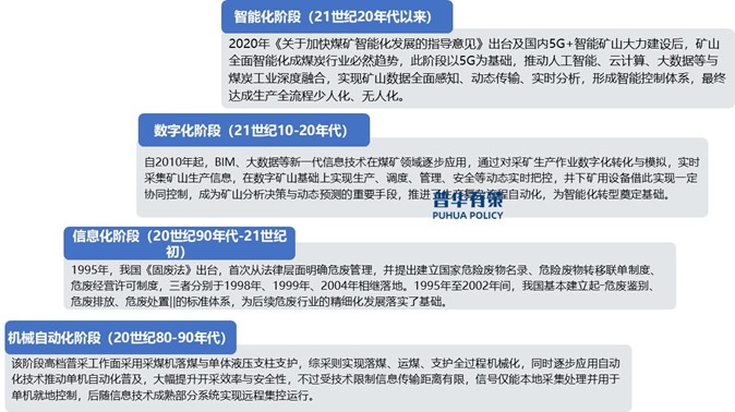
2、智能矿山行业发展历程
海外智能矿山起步较早,芬兰、加拿大、瑞典、澳大利亚等发达国家从上世纪60年代已开始研究智能开采技术,不断研究自动化、数字化、智能化采矿技术,注重工艺衔接,系统性强,并曾先后制定有关“智能化矿山”和“无人化矿山”的发展规划,目前已实现遥控采矿、无人工作面甚至无人矿井。澳洲力拓矿业公司实施“未来矿山”建设计划,将矿区控制中心成功设在1500公里外;芬兰启动国家“智能矿山(IM)”研发计划;瑞典制定了“Grountecknik2000”矿山自动化、信息化建设战略,以基律纳铁矿为例,已基本实现“自动化采矿”,极大减少井下作业人员,同时也给安全管理带来了质的变化;加拿大制定了2050年建成卫星远程操控采矿设备的全智能无人化矿山的战略目标。
我国煤矿智能化起步相对较晚,发展可追溯至20世纪80年代开始的煤矿设备机械化升级,历经机械自动化阶段、信息化阶段和数字化阶段,现正向智能化方向演变。
智能矿山行业发展历程

资料来源:普华有策
近年来,我国煤矿智能化建设提质加速,持续推动5G、工业互联网、云计算、大数据和人工智能等技术进入广泛部署和应用新阶段,带动了煤炭开采模式变革、煤矿生产组织关系持续优化、煤炭企业管控方式转型升级等,煤矿智能化建设成效初步显现,成为支撑我国煤矿安全生产和煤炭全产业链数字化转型升级的战略基石。但综合来看,我国矿山智能化建设尚处于起步阶段,依然面临专业人才少、标准化程度低、关键技术亟待突破等问题,在技术装备可靠性与适应性、管理机制完善性、智能化系统常态化运行率、灾害防治精准化等方面仍与发达国家水平有较大差距。技术装备的智能化还主要基于工业自动化的架构,相较于通用人工智能的发展水平,仍存在较大滞后性。
3、智能矿山行业发展趋势
智能矿山行业技术的发展趋势在政策推动、技术创新及矿山应用需求演变等多重因素驱动下,呈现出多维度、深层次的变革,具体表现为:
(1)新一代信息技术不断深化应用
尽管智能矿山行业尚处智能化初级阶段,但随着工业互联网、人工智能、大数据等技术与装备的部署升级,数据互联互通将为AI及大模型应用奠基,提升数字基础设施服务能力,具备全面感知、实时互联、分析决策等功能的智能信息系统将成主要方向,推动煤矿全流程智能化运行与无人化目标实现;同时,“5G+工业互联网”与煤矿场景深度融合,构建低时延、高可靠的信息高速传输通道,实现无线全覆盖与位置服务支撑;人工智能通过AI视觉分析、深度学习算法等构建“云网边端”协同应用模式,实现“人-机-环-管”实时智能监测与闭环管控,推动煤矿从“人防”向“技防”转型,“千眼”视频系统及“无视频不作业”要求加速安全管理智能化;此外,煤矿智能化催生数据中心、算力中心等基础设施建设,数据汇总至AI平台并借助大模型与知识图谱构建设备运维知识库,实现数据赋能作业。
(2)标准体系顶层设计持续健全
近年来,政府部门、行业协会等多方以需求为导向,开展煤矿智能化标准体系顶层设计,聚焦基础通用、关键技术等领域推进各级标准研制与应用,已发布超100项智能化矿山领域标准,初步构建标准体系,为矿山智能化建设提供指引,助力作业规范化、科学化与数据标准化,保障能源安全,加强行业技术交流与产品兼容性,为下游提供成套解决方案;但因新一代信息技术与煤炭开采技术融合迭代快,标准体系更新速度滞后于新工艺、技术、装备迭代,全产业链标准协同仍需长期攻坚。
(3)统一的物联网操作系统逐步覆盖
在矿山行业设备操作系统多样、信息孤岛与数据割裂的背景下,华为与国家能源集团联合推出的矿鸿系统作为鸿蒙矿山操作系统,旨在成为行业通用的煤矿物联网操作系统,推进国产化进程,为煤矿装备和传感器提供统一接入标准与规范,通过统一接口和数据格式简化互联,实现数据共享与资源动态交互,达成矿山人机、机机互联;其提升了井下设备互联及数据共享效率、煤矿生产自动化与智能化水平,减少对进口设备技术依赖,构建安全可信生产环境,增强能源供应安全稳定性,在统一智能矿山工业互联网操作系统进程中持续发挥引领示范作用,系统与设备对矿鸿系统的兼容性将成智能矿山行业未来重要发展方向。
(4)零碳矿山建设与节能环保重要性渐显
在全球环保意识增强的背景下,零碳矿山建设成矿山行业必然选择,其对煤炭智能化开采与能耗管控提出更高要求。智能矿山技术需在生产中实现矿山设施及大型装备的实时能耗监测、统计、故障分析与数据追溯,建立能耗优化模型以动态调节用电耗能设施作业计划,降低整体能耗与生产能耗成本。因此,零碳矿山建设与节能环保成为智能矿山行业未来发展方向,可通过实时监测和优化管理实现能耗最优化控制,提升能源利用效率,减少浪费,促进零碳矿山建设。
综上,智能矿山行业未来将朝着“智能化、标准化、绿色化”的方向深入发展。目前大型煤炭企业、科研机构、高等院校和有关企业跨界合作不断深入,矿山行业正从传统劳动密集型向高科技驱动型转变,同时兼顾效率提升与零碳节能发展目标。未来,政策支持、技术创新及市场需求的三重驱动将进一步加速这一进程。
4、行业特有的经营模式
根据《中华人民共和国安全生产法》和《关于发布<矿用产品安全标志申办程序>等9个安全标志管理文件的通知》(安标字〔2010〕15号),煤矿企业使用的设备、器材、火工产品和安全仪器必须符合国家标准或者行业标准。对实行安全标志管理的矿用产品,必须依照相关规定取得矿用产品安全标志。任何单位和个人不得出售、采购和使用需取得安全标志但未取得安全标志的矿用产品。因此智能矿山行业企业需取得矿用产品安全标志认证。
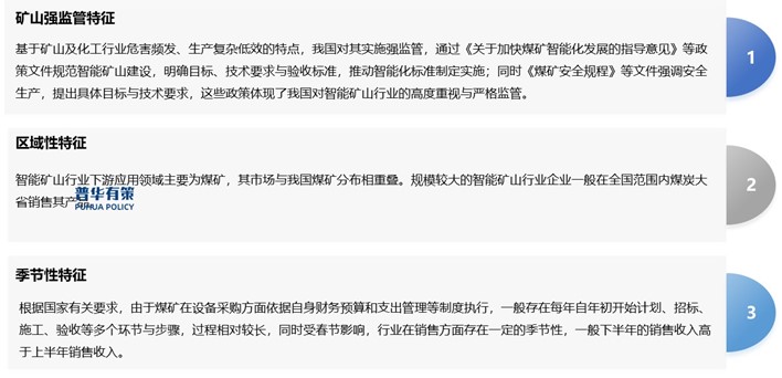
5、智能矿山行业特征
智能矿山行业特征

资料来源:普华有策
6、智能矿山行业竞争格局
我国智能矿山起步较晚,经历了机械自动化、信息化和数字化阶段,目前正处于数字化向智能化的过渡阶段。随着国家出台一系列关于智能矿山建设的相关政策,下游市场需求规模以及行业总体发展水平不断提升,智能矿山行业市场竞争较为充分,具备产品优势和营销服务优势的企业将在市场竞争中处于主导地位。一方面行业内重点企业规模不断壮大,保持了较好的发展态势,取得了明显的经济效益;另一方面,一些规模偏小、技术力量薄弱的小型企业受到各方面条件的制约,经济效益不高、发展滞缓。这些技术力量薄弱的小型企业从事中、低档产品的重复性生产,依靠压价的销售手段进行无序竞争,无法满足客户的定制化需求、提供高级别产品,具备自主研发实力的企业则更少。随着领先企业逐步扩大市场优势,行业逐步向领先企业集中,行业竞争格局趋向稳定。
7、智能矿山行业内主要企业
我国智能矿山领域的行业起步较晚,但随着国家政策的不断推动以及5G、人工智能等新一代信息技术的有效支撑,我国煤矿信息化、智能化建设持续加速推进。
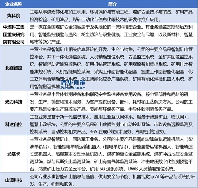
我国智能矿山市场主要有两类参与者,一类为背靠煤炭资源类大型央国企下属的技术研究院,包括煤科院、中煤科工集团重庆研究院有限公司等;另一类为以矿山智能化业务为中心的软硬件开发公司,包括北路智控、尤洛卡、光力科技、科达自控以及山源科技等。
智能矿山行业部分企业介绍

资料来源:普华有策
《2025-2031年智能矿山产业细分市场前景调研及趋势洞察报告》涵盖行业发展概况、供需数据、市场规模,产业政策/规划、相关技术、竞争格局、上游原料情况、下游主要应用市场需求规模及前景、区域结构、市场集中度、重点企业/玩家,企业占有率、行业特征、驱动因素、市场前景预测,投资策略、主要壁垒构成、相关风险等内容。同时北京普华有策信息咨询有限公司还提供市场专项调研项目、产业研究报告、产业链咨询、项目可行性研究报告、专精特新小巨人认证、市场占有率报告、十五五规划、项目后评价报告、BP商业计划书、产业图谱、产业规划、蓝白皮书、国家级制造业单项冠军企业认证、IPO募投可研、IPO工作底稿咨询等服务。(PHPOLICY:GYF)
报告目录
第一部分 发展现状分析
第一章 智能矿山产业发展环境分析
第一节 产业链结构图分析
第二节 上游行业发展情况
第三节 下游行业发展情况分析
一、下游行业经济运行分析
二、下游行业市场规模分析
三、下游行业产值及增速分析
四、下游行业发展趋势及前景预测
第四节 智能矿山产业政策分析
第五节 智能矿山产业影响因素分析
第二章 智能矿山市场现状及趋势洞察
第一节 我国智能矿山行业发展概况
第二节 我国智能矿山行业细分市场结构
第三节 国内外智能矿山行业市场规模分析
第四节 我国智能矿山行业供需情况
第二部分 主要细分市场调研及趋势
第三章 智能矿山细分市场一行业发展调研及趋势预测
第一节 智能矿山细分市场一行业发展分析及趋势
一、发展现状
三、发展趋势预测
第二节 智能矿山细分市场一行业市场规模分析及预测
一、智能矿山细分市场一行业市场规模分析
二、发展影响因素分析
三、智能矿山细分市场一行业市场规模预测
第三节 智能矿山细分市场一行业竞争格局分析
第四节 智能矿山细分市场一市场竞争策略分析
第五节 智能矿山细分市场一行业集中度分析
第四章 智能矿山细分市场二行业发展调研及趋势预测
第一节 智能矿山细分市场二行业发展分析及趋势
一、发展现状
三、发展趋势预测
第二节 智能矿山细分市场二行业市场规模分析及预测
一、智能矿山细分市场二行业市场规模分析
二、发展影响因素分析
三、智能矿山细分市场二行业市场规模预测
第三节 智能矿山细分市场二行业竞争格局分析
第四节 智能矿山细分市场二市场竞争策略分析
第五节 智能矿山细分市场二行业集中度分析
第五章 智能矿山细分市场三行业发展调研及趋势预测
第一节 智能矿山细分市场三行业发展分析及趋势
一、发展现状
三、发展趋势预测
第二节 智能矿山细分市场三行业市场规模分析及预测
一、智能矿山细分市场三行业市场规模分析
二、发展影响因素分析
三、智能矿山细分市场三行业市场规模预测
第三节 智能矿山细分市场三行业竞争格局分析
第四节 智能矿山细分市场三市场竞争策略分析
第五节 智能矿山细分市场三行业集中度分析
第三部分 重点企业调研
第六章 智能矿山重点企业调研分析
第一节 A企业
一、企业概况及智能矿山产品介绍
二、企业经营情况
三、企业核心竞争力分析
四、企业相关投资动向
第二节 B企业
一、企业概况及智能矿山产品介绍
二、企业经营情况
三、企业核心竞争力分析
四、企业相关投资动向
第三节 C企业
一、企业概况及智能矿山产品介绍
二、企业经营情况
三、企业核心竞争力分析
四、企业相关投资动向
第四节 D企业
一、企业概况及智能矿山产品介绍
二、企业经营情况
三、企业核心竞争力分析
四、企业相关投资动向
第五节 E企业
一、企业概况及智能矿山产品介绍
二、企业经营情况
三、企业核心竞争力分析
四、企业相关投资动向
第六节 重点企业市场占有率分析
第四部分 发展前景及风险提示
第七章 2025-2031年中国智能矿山行业发展前景预测
第一节中国智能矿山行业市场发展预测
一、中国智能矿山行业市场规模预测
二、中国智能矿山行业产值规模预测
三、中国智能矿山行业供需情况预测
四、中国智能矿山行业销售收入预测
五、中国智能矿山行业投资增速预测
第二节中国智能矿山行业盈利走势预测
第八章 2025-2031年中国智能矿山行业投资建议
第一节 中国智能矿山行业重点投资方向分析
第二节 中国智能矿山行业重点投资区域分析
第三节 中国智能矿山行业投资注意事项
第四节 中国智能矿山行业投资可行性分析
第九章 2025-2031年智能矿山行业投资机会与风险分析
第一节 投资环境的分析与对策
第二节 投资挑战及机遇分析
第三节 行业投资风险分析
一、政策风险
二、经营风险
三、技术风险
四、竞争风险
五、其他风险
第十章 普华有策对智能矿山行业发展总结及相关建议
拔打普华有策全国统一客户服务热线:01089218002,24小时值班热线杜经理:13911702652(微信同号),张老师:18610339331
点击“在线订购”进行报告订购,我们的客服人员将在24小时内与您取得联系
发送邮件到puhua_policy@126.com;或13911702652@139.com,我们的客服人员会在24小时内与您取得联系
您可直接下载“订购协议”,或电话、微信致电我公司工作人员,由我公司工作人员以邮件或微信给您“订购协议”;扫描件或快递原件盖章版
户名:北京普华有策信息咨询有限公司
开户银行:中国农业银行股份有限公司北京复兴路支行
账号:1121 0301 0400 11817
任何客户订购普华有策产品,公司都将出具全额的正规增值税发票。发票我们将以快递形式及时送达。