预分散橡胶助剂行业全景:绿色工艺驱动的新型助剂产业发展
1、预分散橡胶助剂行业概况
预分散橡胶助剂又称为预分散母胶粒,是基于“绿色化工”概念而开发的一类新型橡胶加工助剂,预分散橡胶助剂是以EPDM(三元乙丙橡胶)、SBR(丁苯橡胶)、NBR(丁腈橡胶)、EVA(乙烯-醋酸乙烯共聚物)等聚合物为载体,通过加入传统橡胶助剂(通常为粉状)和软化剂等,利用特殊工艺将传统橡胶助剂预分散到聚合物中,形成一定浓度的均匀预分散体,并最终通过挤出造粒技术制成。其优点是在较低的混炼温度下,也具有较低的黏度和低剪切率,因而易于分散。采用预分散橡胶助剂取代普通粉体橡胶助剂,可减少和消除生产过程中产生的化学烟雾及粉尘,并改善其分散性,方便使用;降低生产过程中的混炼温度,有利于节约能源;将橡胶助剂加工为母胶粒方便存贮和生产线上自动化计量。基于以上优点,国内外已大量采用预分散橡胶助剂。
预分散橡胶助剂特点

资料来源:普华有策
预分散橡胶助剂行业作为橡胶助剂行业的细分领域其发展较晚,西方国家在20世纪80年代才完成对预分散橡胶助剂的工业化生产。由于预分散橡胶助剂行业在我国起步较晚,行业整体水平尤其是在产品配方开发和产品质量稳定性方面较世界先进水平仍然存在较大差距,但受益于我国橡胶助剂行业的快速发展和国家对石化行业“绿色工艺、自动化和信息化制造工艺”等政策推动,行业内部分优秀企业通过引进国内外先进设备与技术,在生产工艺的自动化和信息化等方面已经取得了巨大进步。
2、预分散橡胶助剂生产流程
预分散橡胶助剂由橡胶助剂、载体和添加剂三大核心部分构成。其中,橡胶助剂作为核心主体,其质量优劣直接决定预分散橡胶助剂的整体品质;载体在生产工艺和性能塑造上扮演关键角色,需综合考量溶解度、相容性等要素;增塑剂、润滑剂、防粘剂等添加剂,则能有效提升橡胶助剂在橡胶中的分散性,增强储存稳定性。
其生产流程涵盖密炼、开炼、过滤、造粒和包装等环节。在密炼机内,胶料经初步密炼形成基础胶,随后加入促进剂和辅料再次密炼;开炼阶段,调整开炼机辊距至合适位置,对物料依次进行开炼、过滤与造粒;最后,将造粒后的产品冷却、称量分装并包装,即得成品。
在众多橡胶助剂中,硫黄、氧化锌和橡胶促进剂的预分散技术研究备受关注:
(1)硫黄
作为常用的橡胶硫化剂,通常于混炼后期添加。但普通硫黄粉末存在易燃易爆风险,运输和使用不便,且在橡胶混炼时分散速度慢、均匀性差。不溶性硫黄粉虽安全性较高,却与亲油性橡胶基体相容性欠佳,影响混炼效果。因此,硫黄预分散技术成为研究焦点,有望攻克这些难题。
(2)氧化锌
作为重要的橡胶硫化活性剂,纳米级氧化锌性能优异,虽用量少,却能显著提升橡胶制品性能。不过,其超细无机极性粉体特性导致分散困难,开发预分散氧化锌对改善橡胶加工性能意义重大。
(3)橡胶促进剂
作为提升橡胶制品性能的关键添加剂,与基质橡胶的相容性优于硫黄和氧化锌。尽管用量少,但分散均匀性对制品性能影响显著。特别是轮胎常用的促进剂CBS、NS等,预分散技术应用前景广阔,制备预分散橡胶促进剂十分必要。
3、预分散橡胶助剂行业竞争格局
预分散橡胶助剂行业作为橡胶助剂的细分行业,其发展历程较短,德国、英国等西方国家直到20世纪80年代才完成对所有橡胶助剂的造粒工业化,而我国对橡胶助剂母粒的最早工业化应用是在20世纪90年代初,直到2017年11月,关于预分散橡胶助剂的标准才由中国橡胶工业协会发布团体标准《预分散橡胶助剂通用规范》(T/CRIA25001—2017),预分散橡胶助剂行业逐步规范。由于我国预分散橡胶助剂行业起步较晚,并且行业进入壁垒较高,因此我国预分散橡胶助剂行业参与竞争的企业相对较少。
在预分散橡胶助剂行业的竞争格局中,以莱茵化学为代表的大型跨国综合化工集团由于经营时间较长,品牌认可度较高,行业竞争优势明显;国内企业只有少数研发能力强、具有良好市场口碑和产品品质的企业与外资企业共同在中高端市场中相互竞争,并且国内主要企业在不同应用领域各有侧重。例如艾克姆在汽车非轮胎用预分散橡胶助剂领域具有较强的竞争优势;阳谷华泰、尚舜化工等在轮胎用预分散橡胶助剂具有较强的竞争优势;科茂威、亚特曼等在高端鞋制品用预分散橡胶助剂领域较强的竞争优势等。
4、预分散橡胶助剂行业发展趋势
预分散橡胶助剂行业发展趋势主要包括以下几个方面:
(1)市场需求增长
全球汽车保有量不断增加,新兴经济体汽车产业崛起,新能源汽车快速发展,汽车、轮胎等行业对橡胶制品需求持续攀升,预分散橡胶助剂作为重要添加剂,市场需求随之增长。除传统领域外,其在新能源、电子电器、医疗等新兴领域应用日益广泛,为行业带来新增长点。
(2)技术创新推动
纳米技术在橡胶助剂中的应用将增加,如纳米氧化锌、纳米二氧化硅等,可提升橡胶的力学性能和耐久性。同时,人工智能、物联网和大数据等技术会更多应用于生产,实现自动化控制、质量监控和优化,提高生产效率和产品质量。预分散橡胶助剂行业是一个技术密集型行业,涉及多个学科技术。近年来,行业内部分优秀企业通过引进国内外先进设备与技术,在生产工艺的自动化和信息化方面取得了显著进步产品配方和工艺的不断创新突破,提升了产品的性能和质量,增强了市场竞争力。
(3)绿色环保发展
消费者对环保和健康关注度提高,各国环保法规日益严格,促使橡胶助剂行业向低毒、无污染、可生物降解方向发展。预分散橡胶助剂作为新型绿色环保助剂,具有无粉尘污染等优点,符合环保趋势,将受到更多关注,市场需求有望进一步扩大。
(4)政策支持
国家对石化行业“绿色工艺、自动化和信息化制造工艺”的政策推动,为预分散橡胶助剂行业的发展提供了有力支持。此外,新型、环保型橡胶助剂被列为国家优先发展的高技术产业化重点领域,进一步促进了行业的发展。
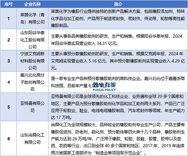
5、行业内主要企业情况
我国预分散橡胶助剂行业中主要企业有莱茵化学(青岛)有限公司、莱茵化学(青岛)有限公司、莱茵化学(青岛)有限公司、嘉兴北化高分子助剂有限公司、亚特曼有限公司、山东尚舜化工有限公司等。
我国预分散橡胶助剂行业中主要企业的具体情况

资料来源:普华有策
《2025-2031年预分散橡胶助剂行业市场占有率分析及发展前景预测报告》涵盖行业全球及中国发展概况、供需数据、市场规模,产业政策/规划、相关技术/专利、竞争格局、上游原料情况、下游主要应用市场需求规模及前景、区域结构、市场集中度、重点企业/玩家,企业占有率、行业特征、驱动因素、市场前景预测,投资策略、主要壁垒构成、相关风险等内容。同时北京普华有策信息咨询有限公司还提供市场专项调研项目、产业研究报告、产业链咨询、项目可行性研究报告、专精特新小巨人认证、市场占有率报告、十五五规划、项目后评价报告、BP商业计划书、产业图谱、产业规划、蓝白皮书、国家级制造业单项冠军企业认证、IPO募投可研、IPO工作底稿咨询等服务。(PHPOLICY:GYF)
报告目录:
第一章 预分散橡胶助剂行业概述
第一节 预分散橡胶助剂行业界定
第二节 预分散橡胶助剂行业发展现状
第三节 预分散橡胶助剂行业产业链结构分析
一、产业链结构图
二、上游行业发展现状
三、下游应用领域分析
1、A行业用预分散橡胶助剂市场分析
(1)行业发展现状
(2)需求规模
(3)需求前景预测
2、B行业用预分散橡胶助剂市场分析
(1)行业发展现状
(2)需求规模
(3)需求前景预测
3、C行业用预分散橡胶助剂市场分析
(1)行业发展现状
(2)需求规模
(3)需求前景预测
4、D行业用预分散橡胶助剂市场分析
(1)行业发展现状
(2)需求规模
(3)需求前景预测
第二章 2020-2024年全球预分散橡胶助剂行业市场规模与供需分析
第一节 预分散橡胶助剂行业市场容量测算
一、总体规模
1、基期市场规模
2、增长预测
二、驱动因素
第二节 预分散橡胶助剂行业供需结构分析
一、供给端特征
二、需求端特征
第三节 全球预分散橡胶助剂行业竞争格局分析
第三章 预分散橡胶助剂行业发展环境分析
第一节 政策环境分析
一、主要政策解读
二、政策影响分析
第二节 宏观经济运行对行业影响分析
一、宏观经济运行分析
二、宏观经济运行影响分析
第三节 社会环境分析
第四节 技术环境分析
一、技术发展现状及专利分析
二、技术发展趋势预测
第四章 预分散橡胶助剂行业经济运行指标分析
第一节 中国预分散橡胶助剂行业发展现状分析
第二节 中国预分散橡胶助剂行业运行状况分析
第三节 中国预分散橡胶助剂行业供需平衡分析
一、中国预分散橡胶助剂行业供给情况分析
二、中国预分散橡胶助剂行业需求情况分析
第四节 中国预分散橡胶助剂行业盈利能力分析
第五章 预分散橡胶助剂行业竞争力优势分析
第一节 预分散橡胶助剂行业波特五力模型分析
一、供应商议价能力
二、购买者议价能力
三、潜在进入者威胁
四、替代品威胁
五、现有竞争者竞争
第二节 预分散橡胶助剂行业SWOT分析
第三节 中国预分散橡胶助剂行业企业竞争对比
一、重点企业市场占有率分析
二、预分散橡胶助剂行业主要企业竞争力分析
1、重点企业资产总计对比分析
2、重点企业从业人员对比分析
3、重点企业营业收入对比分析
4、重点企业利润总额对比分析
5、重点企业负债总额对比分析
第六章 POLICY对中国预分散橡胶助剂市场规模分析
第一节 2020-2024年中国预分散橡胶助剂市场规模及增速分析
第二节 2020-2024年我国预分散橡胶助剂区域结构分析
第三节 2020-2024年中国预分散橡胶助剂区域市场规模
一、2020-2024年东北地区市场规模分析
二、2020-2024年华北地区市场规模分析
三、2020-2024年华东地区市场规模分析
四、2020-2024年华中地区市场规模分析
五、2020-2024年华南地区市场规模分析
六、2020-2024年西部地区市场规模分析
第四节 2025-2031年中国预分散橡胶助剂区域市场前景预测
一、2025-2031年东北地区市场前景预测
二、2025-2031年华北地区市场前景预测
三、2025-2031年华东地区市场前景预测
四、2025-2031年华中地区市场前景预测
五、2025-2031年华南地区市场前景预测
六、2025-2031年西部地区市场前景预测
第七章 普华有策对预分散橡胶助剂行业重点企业发展形势分析
第一节 企业一
一、企业概况及预分散橡胶助剂产品介绍
二、企业核心竞争力分析
三、企业主要利润指标分析
四、2020-2024年主要经营数据指标
五、企业发展战略规划
第二节 企业二
一、企业概况及预分散橡胶助剂产品介绍
二、企业核心竞争力分析
三、企业主要利润指标分析
四、2020-2024年主要经营数据指标
五、企业发展战略规划
第三节 企业三
一、企业概况及预分散橡胶助剂产品介绍
二、企业核心竞争力分析
三、企业主要利润指标分析
四、2020-2024年主要经营数据指标
五、企业发展战略规划
第四节 企业四
一、企业概况及预分散橡胶助剂产品介绍
二、企业核心竞争力分析
三、企业主要利润指标分析
四、2020-2024年主要经营数据指标
五、企业发展战略规划
第五节 企业五
一、企业概况及预分散橡胶助剂产品介绍
二、企业核心竞争力分析
三、企业主要利润指标分析
四、2020-2024年主要经营数据指标
五、企业发展战略规划
第八章 2025-2031年预分散橡胶助剂行业市场预测与趋势展望
第一节 预分散橡胶助剂行业市场规模预测
一、总体预测
二、细分市场预测
第二节 预分散橡胶助剂行业发展潜力评估
一、区域潜力
二、技术潜力
第三节 预分散橡胶助剂行业未来趋势
一、技术趋势
二、商业模式创新
第九章 普华有策对2025-2031年预分散橡胶助剂行业投资前景展望
第一节 预分散橡胶助剂行业2025-2031年投资机会分析
一、预分散橡胶助剂行业典型项目分析
二、可以投资的预分散橡胶助剂模式
三、2025-2031年预分散橡胶助剂投资机会
第二节 2025-2031年预分散橡胶助剂行业发展预测分析
一、产业集中度趋势分析
二、2025-2031年行业发展趋势
三、2025-2031年预分散橡胶助剂行业技术开发方向
四、总体行业2025-2031年整体规划及预测
第三节 2025-2031年规划将为预分散橡胶助剂行业找到新的增长点
第十章 普华有策对 2025-2031年预分散橡胶助剂行业发展趋势及投资风险分析
第一节 2020-2024年预分散橡胶助剂存在的问题
第二节 2025-2031年发展预测分析
一、2025-2031年预分散橡胶助剂发展方向分析
二、2025-2031年预分散橡胶助剂行业发展趋势预测
三、2025-2031年预分散橡胶助剂行业发展重点
第三节 2025-2031年行业进入壁垒分析
一、技术壁垒分析
二、资金壁垒分析
三、政策壁垒分析
四、其他壁垒分析
第四节 2025-2031年预分散橡胶助剂行业投资风险分析
一、竞争风险分析
二、原材料风险分析
三、人才风险分析
四、技术风险分析
五、其他风险分析
第十一章 预分散橡胶助剂行业发展总结及建议

户名:北京普华有策信息咨询有限公司
开户银行:中国农业银行股份有限公司北京复兴路支行
账号:1121 0301 0400 11817
任何客户订购普华有策产品,公司都将出具全额的正规增值税发票,并发送到客户指定微信或邮箱。
