PCB光刻胶所处行业产业链关系及主要分类驱动因素玩家
1、光刻胶行业发展状况
光刻胶是指通过紫外光、电子束、离子束、X 射线等照射或辐射,其溶解度发生变化的耐蚀剂刻薄膜材料。光刻胶的主要作用是利用光化学反应将光刻系统中经过衍射、滤波后的光信息转化为化学能量,从而把微细图形从掩模版转移到待加工基片上。
按照下游市场需求,光刻胶主要分为PCB光刻胶(含光伏胶)、显示用光刻胶和半导体光刻胶等。其中,高端半导体光刻胶产品主要由全球光刻胶龙头企业垄断。在光刻胶中低端市场,中国本土企业占有一席之位。
(1)PCB光刻胶发展状况
印制电路板简称PCB,是电子元器件电气连接的提供者,有“电子产品之母”之称。印制电路板的产业链比较长,涉及专用油墨、玻纤纱、环氧树脂、玻纤布、铜箔、树脂片、覆铜板、印刷线路板、电子设备整机装配等领域,PCB 上下游关系如图所示:
印制电路板(PCB)产业链关系

资料来源:普华有策制图
PCB的加工制造过程涉及图形转移,即把设计完成的电路图像转移到衬底板上,在此过程中会使用到PCB光刻胶完成图形化的过程。消费电子和通信行业飞速发展带动了PCB 板的生产需求,PCB光刻胶行业作为其上游行业,直接受到需求传导作用影响。
未来,随着 5G、物联网、AI 人工智能等新兴技术的发展和演变,PCB 行业也将迎来新的机遇。根据普华有策咨询《2025-2031年印制电路板行业市场调研及发展趋势预测报告》显示,到2025年末,全球PCB 市场规模将达850.36亿美元。中国的PCB市场规模经长期处于全球市场首位。
由于近年来制造PCB光刻胶的关键材料合成树脂的生产技术实现国产化突破,我国PCB光刻胶市场逐渐实现进口替代,涌现出多家具有竞争力的上市公司。
尤其进入“十四五”以来,行业规模呈持续增长态势,预计到2025年末,行业规模将超27亿美元,其中,我国将达15亿美元左右。
PCB光刻胶主要分为干膜光刻胶、湿膜光刻胶、阻焊油墨。各类PCB光刻胶的简介如下:
PCB光刻胶主要分类

资料来源:普华有策制图
在PCB光刻胶各细分领域中,干膜光刻胶技术壁垒相对较高,国内以进口为主。目前PCB光刻胶的市场格局主要呈现日本、中国台湾地区、中国大陆三足鼎立的形势。日本企业中太阳油墨占据龙头地位,市场占有率相对较高。在湿膜光刻胶及阻焊油墨市场方面,容大感光、广信材料等本土企业占据国内市场约50%的份额,外资厂商主要包括太阳油墨等。
2、驱动PCB光刻机行业发展的主要有利因素
(1)国家产业政策扶持
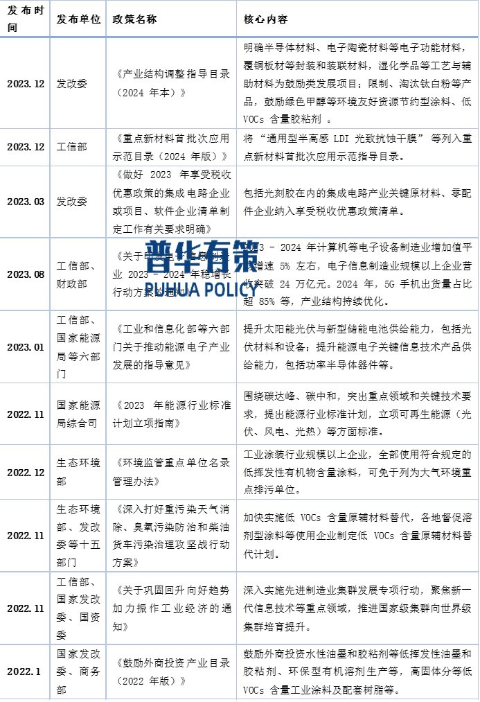
我国本土PCB光刻胶制造企业规模偏小且分散不集中,缺乏具有国际竞争能力的龙头企业,行业高端产品的对外依存度过高,许多高端关键原材料需要从国外进口。为改变现状,我国出台了一系列政策以支持和推动本土PCB光刻胶产业发展。
PCB光刻胶行业主要政策

资料来源:普华有策制图
(2)PCB光刻胶下游市场需求旺盛,发展空间广阔
PCB光刻胶行业处于电子信息产业链的前端,电子信息产业的发展是电子化学品产业成长的重要引擎。同时,随着通讯设备、汽车电子设备、航天电子、消费电子、工业控制设备及计算机相关设备等产业的持续增长,PCB光刻胶在经济和社会各领域将得到更为深入的应用。在各产业带来的配套需求的带动下,PCB光刻胶行业未来呈现出更为广阔的市场前景。
(3)国内PCB光刻胶产品逐步取代进口产品、外资企业产品
由于国内PCB光刻胶制造业起步较晚,早期我国PCB光刻胶市场主要被外资企业垄断,但经过 30 多年的产学研积累,我国本土PCB光刻胶企业逐步壮大,并逐步形成自己的竞争优势和品牌影响力。同时,受进口产品及合资企业产品成本高、交货周期长等因素影响,本土企业生产的PCB光刻胶产品正逐步取代进口产品及合资企业生产的产品。未来随着本土企业供应的PCB光刻胶各项技术指标逐渐达到或超越国际水平,本土企业将凭借其成本低、交货快、性价比突出等优势,进一步提升市场占有率。
3、PCB光刻胶行业主要玩家
(1)深圳市容大感光科技股份有限公司
公司主要从事PCB 感光油墨、光刻胶及配套化学品、特种油墨等电子化学品的研发、生产和销售。容大感光PCB油墨产品以感光油墨为主,主要应用于PCB 领域,按用途不同又可分为PCB 感光线路油墨、PCB 感光阻焊油墨和其他油墨等;光刻胶产品主要包括紫外线正胶、紫外线负胶两种产品以及稀释剂等配套化学品,主要应用于平板显示、半导体及集成电路等领域;特种油墨产品主要用于触摸屏、视窗玻璃、智能手机等产品的精密加工领域。
(2)松井新材料集团股份有限公司
公司主要从事新型功能涂层材料的研发、生产及销售业务。松井股份以 3C 行业中的高端消费类电子和乘用汽车等高端消费品领域为目标市场,通过“交互式”自主研发、“定制化柔性制造”的模式,为客户提供涂料、特种油墨等多类别系统化解决方案,目前拥有涂料、特种油墨两大类新型功能涂层材料产品。
(3)江苏广信感光新材料股份有限公司
公司主要产品包括PCB光刻胶、显示光刻胶、半导体光刻胶等各类光刻胶和消费电子涂料、汽车涂料、PVC地板涂料、功能膜材涂料及金属包装涂料各类专用涂料两大类。
(4)广东炎墨方案科技股份有限公司
公司是一家集研发、制造、销售于一体的国家高新技术企业,由树脂合成开发、油墨开发、产品应用三大部门组成。
(5)Taiyo Holdings Co.
公司生产电子行业使用的化学产品,包括印刷电路板,该公司还涉足制药和其他领域。DIC专门生产印刷油墨、有机颜料和树脂。
《2025-2031年PCB光刻胶行业深度调研及投资前景预测报告》涵盖行业全球及中国发展概况、供需数据、市场规模,产业政策/规划、相关技术/专利,竞争格局、上游原材料情况、下游主要应用市场需求规模及前景、区域结构、市场集中度、重点企业/玩家,企业占有率、行业特征、驱动因素、市场前景预测、进出口数量/金额/地区/国家、投资策略、主要壁垒构成、相关风险等内容。同时北京普华有策信息咨询有限公司还提供市场专项调研项目、产业研究报告、产业链咨询、项目可行性研究报告、专精特新小巨人认证、市场占有率报告、十五五规划、项目后评价报告、BP商业计划书、产业图谱、产业规划、蓝白皮书、国家级制造业单项冠军企业认证、IPO募投可研、IPO工作底稿咨询等服务。
报告目录:
第1章 PCB光刻胶行业综述及数据来源说明
1.1 PCB光刻胶行业界定
1.1.1 PCB光刻胶的定义
1.1.2 《国民经济行业分类与代码》中PCB光刻胶行业归属
1.2 PCB光刻胶行业相关专业术语
1.3 本报告数据来源及编制说明
第2章 中国PCB光刻胶行业宏观环境分析(PEST)
2.1 中国PCB光刻胶行业政策(Policy)环境分析
2.1.1 中国PCB光刻胶行业监管体系及机构介绍
1、中国PCB光刻胶行业主管部门
2、中国PCB光刻胶行业自律组织
2.1.2 中国PCB光刻胶行业发展相关政策规划汇总及解读
2.1.3 政策环境对中国PCB光刻胶行业发展的影响总结
2.2 中国PCB光刻胶行业经济(Economy)环境分析
2.2.1 中国宏观经济发展现状
2.2.2 中国宏观经济发展展望
2.3 中国PCB光刻胶行业社会(Society)环境分析
2.4 中国PCB光刻胶行业技术(Technology)环境分析
2.4.1 中国PCB光刻胶行业相关技术介绍
2.4.2 中国PCB光刻胶行业专利情况
1、中国PCB光刻胶专利申请
2、中国PCB光刻胶专利公开
3、中国PCB光刻胶热门申请人
4、中国PCB光刻胶热门技术
第3章 全球PCB光刻胶行业发展现状及PCB光刻胶市场前景
3.1 全球PCB光刻胶行业发展历程介绍
3.2 全球PCB光刻胶行业宏观环境背景
3.2.1 全球PCB光刻胶行业经济环境概况
3.2.2 全球PCB光刻胶行业经济预测
3.3 全球PCB光刻胶行业发展现状及市场规模体量分析
3.4 全球PCB光刻胶行业区域发展格局及重点区域市场研究
3.4.1 全球PCB光刻胶行业区域发展格局
3.4.2 全球PCB光刻胶行业重点区域市场发展状况
1、 亚洲PCB光刻胶行业地区市场分析
(1)亚洲PCB光刻胶行业市场现状分析
(2)亚洲PCB光刻胶行业市场规模与市场需求分析
(3)2025-2031年亚洲PCB光刻胶行业前景预测分析
2、 北美PCB光刻胶行业地区市场分析
(1)北美PCB光刻胶行业市场现状分析
(2)北美PCB光刻胶行业市场规模与市场需求分析
(3)2025-2031年北美PCB光刻胶行业前景预测分析
3、 欧洲PCB光刻胶行业地区市场分析
(1)欧洲PCB光刻胶行业市场现状分析
(2)欧洲PCB光刻胶行业市场规模与市场需求分析
(3)2025-2031年欧洲PCB光刻胶行业前景预测分析
4、 其他地区分析
5、 2025-2031年全球PCB光刻胶行业规模预测
3.5 全球PCB光刻胶行业市场竞争格局
第4章 中国PCB光刻胶行业进出口贸易状况及对外贸易依存度
4.1 全球及中国PCB光刻胶行业发展差异分析
4.2 中国PCB光刻胶行业进出口贸易整体状况
4.3 中国PCB光刻胶行业进口贸易状况
4.3.1 中国PCB光刻胶行业进口规模
4.3.2 中国PCB光刻胶行业进口价格水平
4.3.3 中国PCB光刻胶行业进口产品结构
4.3.4 中国PCB光刻胶行业进口来源地
4.4 中国PCB光刻胶行业出口贸易状况
4.4.1 中国PCB光刻胶行业出口规模
4.4.2 中国PCB光刻胶行业出口价格水平
4.4.3 中国PCB光刻胶行业出口产品结构
4.4.4 中国PCB光刻胶行业出口目的地
第5章 中国PCB光刻胶行业市场供给状况及市场行情走势预判
5.1 中国PCB光刻胶行业发展历程介绍
5.2 中国PCB光刻胶行业市场特性解析
5.3 中国PCB光刻胶行业市场主体类型及入场方式
5.4 中国PCB光刻胶行业市场主体数量规模
5.5 中国PCB光刻胶行业市场供给能力分析
5.6 中国PCB光刻胶行业市场供给水平分析
5.7 中国PCB光刻胶行业市场行情走势预判
第6章 2020-2024年中国PCB光刻胶行业市场需求状况及市场规模体量分析
6.1 中国PCB光刻胶行业市场渗透状况分析
6.2 中国PCB光刻胶行业市场饱和度分析
6.3 中国PCB光刻胶行业市场需求状况
6.4 中国PCB光刻胶行业市场销售状况
6.5 中国PCB光刻胶行业市场规模体量分析
第7章 中国PCB光刻胶行业市场竞争状况及国际市场竞争力分析
7.1 中国PCB光刻胶行业波特五力模型分析
7.1.1 中国PCB光刻胶行业现有竞争者之间的竞争分析
7.1.2 中国PCB光刻胶行业关键要素的供应商议价能力分析
7.1.3 中国PCB光刻胶行业消费者议价能力分析
7.1.4 中国PCB光刻胶行业潜在进入者分析
7.1.5 中国PCB光刻胶行业替代品风险分析
7.2 中国PCB光刻胶行业投融资、兼并与重组案例
7.3 中国PCB光刻胶行业市场竞争格局分析
7.4 中国PCB光刻胶行业市场集中度分析
7.5 中国PCB光刻胶行业国际市场竞争力分析
7.6 中国PCB光刻胶行业国产替代布局状况
第8章 2020-2024年中国PCB光刻胶行业发展概述
8.1 中国PCB光刻胶行业上下游产业链分析
8.1.1 产业链模型原理介绍
8.1.2 PCB光刻胶行业产业链条分析
8.2 中国PCB光刻胶行业产业链环节分析
8.2.1 主要上游产业供给情况分析
8.2.2 2025-2031年主要上游产业供给预测分析
8.2.3 主要上游产业价格分析
8.2.4 2025-2031年主要上游产业价格预测分析
8.2.5 主要下游产业发展现状分析
8.2.6 主要下游产业规模分析
8.2.7 主要下游产业价格分析
8.2.8 2025-2031年主要下游产业前景预测分析
8.3 中国PCB光刻胶细分市场格局分布
8.4 中国PCB光刻胶细分产品市场分析
8.5 中国PCB光刻胶行业中游细分市场前景分析
第9章 中国PCB光刻胶行业细分市场需求潜力分析
9.1 中国PCB光刻胶行业细分市场分析
9.1.1 通讯设备市场
1、2020-2024年行业发展概况
2、2020-2024年需求规模
3、2025-2031年需求前景预测
9.1.2 汽车电子设备市场
1、2020-2024年行业发展概况
2、2020-2024年需求规模
3、2025-2031年需求前景预测
9.1.3 电子消费品市场
1、2020-2024年行业发展概况
2、2020-2024年需求规模
3、2025-2031年需求前景预测
9.1.4 计算机及相关设备市场
1、2020-2024年行业发展概况
2、2020-2024年需求规模
3、2025-2031年需求前景预测
9.1.5 工业控制设备市场
1、2020-2024年行业发展概况
2、2020-2024年需求规模
3、2025-2031年需求前景预测
9.1.6 航天电子设备市场
1、2020-2024年行业发展概况
2、2020-2024年需求规模
3、2025-2031年需求前景预测
9.2 行业下游领域需求格局占比
第10章 2020-2024年中国PCB光刻胶行业区域市场现状分析
10.1 中国PCB光刻胶行业区域市场规模分布
10.2 中国华东地PCB光刻胶市场分析
10.2.1 华东地区概述
10.2.2 华东地区PCB光刻胶市场需求情况分析
10.2.3 2025-2031年华东地区PCB光刻胶市场前景预测
10.3 华中地区市场分析
10.3.1 华中地区概述
10.3.2 华中地区PCB光刻胶市场需求情况分析
10.3.3 2025-2031年华中地区PCB光刻胶市场前景预测
10.4 华南地区市场分析
10.4.1 华南地区概述
10.4.2 华南地区PCB光刻胶市场需求情况分析
10.4.3 2025-2031年华南地区PCB光刻胶市场前景预测
10.5 华北地区市场分析
10.5.1 华北地区概述
10.5.2 华北地区PCB光刻胶市场需求情况分析
10.5.3 2025-2031年华北地区PCB光刻胶市场前景预测
10.6 东北地区市场分析
10.6.1 东北地区概述
10.6.2 东北地区PCB光刻胶市场需求情况分析
10.6.3 2025-2031年东北地区PCB光刻胶市场前景预测
10.7 西北地区市场分析
10.7.1 西北地区概述
10.7.2 西北地区PCB光刻胶市场需求情况分析
10.7.3 2025-2031年西北地区PCB光刻胶市场前景预测
10.8 西南地区市场分析
10.8.1 西南地区概述
10.8.2 西南地区PCB光刻胶市场需求情况分析
10.8.3 2025-2031年西南地区PCB光刻胶市场前景预测
第11章 中国PCB光刻胶行业发展痛点及产业转型升级
11.1 中国PCB光刻胶行业经营模式分析
11.2 中国PCB光刻胶行业经营效益分析
11.2.1 中国PCB光刻胶行业营收状况
11.2.2 中国PCB光刻胶行业利润水平
11.2.3 中国PCB光刻胶行业成本管控
11.3 中国PCB光刻胶行业市场痛点分析
11.4 中国PCB光刻胶产业结构优化与转型升级发展路径
第12章 PCB光刻胶重点企业布局案例研究
12.1 PCB光刻胶重点企业市场占有率
12.2 PCB光刻胶重点企业布局案例分析
12.2.1 深圳市容大感光科技股份有限公司
1、企业概况
2、企业生产经营基本情况
3、企业PCB光刻胶业务布局状况及营收结构
4、企业PCB光刻胶营业收入及增长情况
5、企业核心竞争力分析
6、企业发展战略分析
12.2.2 松井新材料集团股份有限公司
1、企业概况
2、企业生产经营基本情况
3、企业PCB光刻胶业务布局状况及营收结构
4、企业PCB光刻胶营业收入及增长情况
5、企业核心竞争力分析
6、企业发展战略分析
12.2.3 江苏广信感光新材料股份有限公司
1、企业概况
2、企业生产经营基本情况
3、企业PCB光刻胶业务布局状况及营收结构
4、企业PCB光刻胶营业收入及增长情况
5、企业核心竞争力分析
6、企业发展战略分析
12.2.4 广东炎墨方案科技股份有限公司
1、企业概况
2、企业生产经营基本情况
3、企业PCB光刻胶业务布局状况及营收结构
4、企业PCB光刻胶营业收入及增长情况
5、企业核心竞争力分析
6、企业发展战略分析
12.2.5 Taiyo Holdings Co.
1、企业概况
2、企业生产经营基本情况
3、企业PCB光刻胶业务布局状况及营收结构
4、企业PCB光刻胶营业收入及增长情况
5、企业核心竞争力分析
6、企业发展战略分析
第13章 中国PCB光刻胶行业发展潜力评估及趋势前景预判
13.1 中国PCB光刻胶行业SWOT分析
13.2 2025-2031年中国PCB光刻胶行业发展潜力评估
13.3 2025-2031年中国PCB光刻胶行业市场前景预测
13.4 2025-2031年中国PCB光刻胶行业发展趋势预判
第14章 中国PCB光刻胶行业投资价值及投资机会分析
14.1 中国PCB光刻胶行业市场进入壁垒构成分析
14.1.1 PCB光刻胶行业人才壁垒
14.1.2 PCB光刻胶行业技术壁垒
14.1.3 PCB光刻胶行业资金壁垒
14.1.4 PCB光刻胶行业其他壁垒
14.2 中国PCB光刻胶行业投资风险预警
14.2.1 PCB光刻胶行业政策风险分析
14.2.2 PCB光刻胶行业技术风险分析
14.2.3 PCB光刻胶行业宏观经济波动风险分析
14.2.4 PCB光刻胶行业其他风险分析
14.3 中国PCB光刻胶行业投资价值评估
第15章 中国PCB光刻胶行业研究结论及建议

户名:北京普华有策信息咨询有限公司
开户银行:中国农业银行股份有限公司北京复兴路支行
账号:1121 0301 0400 11817
任何客户订购普华有策产品,公司都将出具全额的正规增值税发票,并发送到客户指定微信或邮箱。
