公司客服:010-89218002
杜经理:13911702652(微信同号)
张老师:18610339331
“十五五”中国新能源汽车动力系统行业面临的发展机遇及玩家分析
汽车行业通过整车制造拉动零部件、服务销售,形成连贯一体的产业链结构,因此,新能源汽车动力系统产业与下游整车产业的周期性特点基本相同。整车行业整体受宏观经济影响较大,具体包括经济政策、经济形势、经济周期及消费者购买力水平在内的多种因素。当宏观经济发展处于上升阶段,居民购买力达到一定水平,消费意愿积极,汽车市场发展迅速,零部件的产销情况得到正向促进;反之,汽车市场的低迷也将直接传导至上游的新能源汽车动力系统行业,使得发展放缓甚至下滑。此外,新能源汽车动力系统产业与下游整车产业亦容易受到产业政策波动的影响,进而产生周期性变化。综上,新能源汽车动力系统产业一定程度上存在着与宏观经济、产业政策趋同的周期性特征。
1、中国新能源汽车动力系统行业概况
新能源汽车的动力系统相当于燃油车的发动机和变速箱,承担着将电能转化为机械能的核心功能,其产品性能对整车的驱动能力、使用寿命、驾驶安全性、舒适性等具有至关重要的影响。动力系统的单车合计价值通常超过 8,000元,是新能源汽车零部件价值量最高的核心部件之一。
(1)新能源汽车动力系统市场规模快速增长、行业发展空间广阔
1)电驱系统行业发展情况
电驱系统决定了电动汽车的加速能力、能量转换效率、驾驶平顺性、动力安全等汽车行驶的主要性能指标,对整车的动力性、经济性、舒适性、安全性等都起到至关重要的作用。从装机规模看,我国新能源乘用车市场中电控与驱动总成的搭载量均保持高速增长态势,自 2020 年以来每年市场规模每年增长率均超过 40%。并且相较于独立的电驱、电控和减速器架构,三合一驱动总成具备集成度高、功率密度高和综合成本低等优势,装机量增速明显。
2)电源系统市场发展情况
电源系统影响新能源汽车充电效率、充电速度和充电安全,其中车载充电机为电源系统中的核心零部件。我国车载充电机OBC行业出货量规模远超电控与驱动总成,保持高速增长。
(2)中国新能源汽车动力系统零部件龙头企业已具备国际竞争力
随着我国新能源汽车的快速产业化,动力系统作为核心零部件之一,经历了国产化替代、技术升级、产业扩张的剧烈变革。市场需求的上升、本土技术的迅猛发展,引领了我国新能源汽车零部件产业的结构优化与产能跃升。不同于传统燃油车核心部件的技术积累薄弱与自主化进程相对缓慢,我国新能源汽车零部件产业不仅在关键零部件技术上跻身国际前列,而且在产业化规模、市场份额、成本指标、产品性能等多个方面已达到世界先进水平。产业的技术进步和成本的有效管理不仅推动了新能源汽车的功能完善、性能优化、能效提升,也赋予了新能源汽车在经济性、智能化、清洁化等方面超越燃油车的综合优势。
国内新能源汽车自主品牌正依靠技术与市场双重优势向产业链上游纵向拓展,国产一线独立动力系统供应商利用规模效应和技术积累,不断优化和集成动力系统的核心组件,促进产业横向整合。经过多年的技术革新与市场洗礼,
我国新能源汽车动力系统行业已涌现出具有国际竞争力的行业领头羊,不仅推动了电驱、电控、电源产品的国产化,也实现了产品的批量出口与全球化,展现了中国新能源汽车核心部件的全球竞争力。
未来,我国新能源汽车零部件产业将步入由技术革新、规模化、模块化理念驱动的新阶段:
新能源汽车零部件产业步入新阶段

资料来源:普华有策制图
3、行业竞争格局及主要参与企业
从世界范围来看,欧美市场头部汽车零部件供应商,基于巨大先发优势,在新能源动力系统领域积累了一定的核心竞争力。诸如博世集团/联合电子、尼得科等国际领先的汽车零部件供应商凭借多年与整车厂合作开发海量车型、迭代数代产品所形成的技术积累、市场沉淀、成本优势,在全球汽车动力系统产业占据较高市场份额、拥有强大的品牌影响力。
我国新能源汽车动力系统行业起步相对较晚,自 2012 年国务院出台《电动汽车科技发展“十二五”专项规划》等多项顶层规划政策以来,我国从战略、技术路径、财政支持多个方面引导新能源汽车产业高速发展,我国新能源汽车自主品牌和国产一线独立动力系统供应商通过多年的持续投入,逐步实现了新能源汽车动力系统的国产化、核心部件的自主化,并逐步走向产业化、规模化、集成化。
目前,根据与主机厂的关系,我国新能源汽车动力系统企业主要分为两类:
(1)独立第三方供应商:以联合动力为代表的动力系统独立第三方供应商面向所有整车厂需求,凭借规模化、平台化开发能力,提供高性价比的动力系统产品。此类企业开发效率高、创新能力强,可快速响应客户的多样化需求,既满足整车厂的紧凑开发周期,又可为主机厂子公司提供零部件支持,在多车型、多品牌需求下可有效分散市场风险。
(2)主机厂的子公司:主机厂子公司的供应体系主要面向主机厂内部需求。
相比于独立第三方供应商,主机厂子公司往往更具垂直整合优势,产品与整车架构匹配度更高,在产品定制开发上高度协同。然而,为减少固定资产投资、分散经营风险,主机厂子公司通常也会从第三方供应商处采购部分零部件。
当前,随着新能源汽车市场的快速扩张,动力系统行业竞争激烈,市场已形成独立第三方供应商和主机厂子公司并存的格局。独立第三方供应商通过规模效应和精益运营体系,在竞争中为主机厂提供极具性价比的解决方案,已经成为主机厂提升产品竞争力的重要支持力量。
(3)新能源汽车动力系统行业主要参与者
新能源汽车动力系统行业主要参与者包括国际跨国企业及国内企业两大阵营,具体如下:
1)国际
A.博世集团(Robert Bosch GmbH)/联合电子
博世集团产品覆盖电机、逆变器、减速器等,并于 2017 年推出三合一“电桥”(E-Axle)产品推动电驱动总成集成化升级。2022 年联合汽车电子有限公司(博世集团与上汽集团合资公司,以下简称“联合电子”)开始其太仓工厂扩产扩建、并作出至 2028 年在电驱动领域投资 50 亿元规划。
B.NIDEC Corp.(尼得科)
总部位于日本京都,主营业务包括精密小型马达、车载及家电/商用/工业用马达电机、机器装置、电子/光学零部件、其他关联产品的研发/生产/销售,是全球知名的综合电机制造商。
C.博格华纳(BorgWarner Inc.)
BorgWarner Inc.为全球主要汽车生产商提供先进的动力系统解决方案,是该领域中公认的领袖。2015 年博格华纳完成收购雷米电机,开始在电动化道路上迈进;2020 年 1月博格华纳收购德尔福,进一步加速电气化战略;2021-2022 年博格华纳先后收购德国锂离子电池系统制造商 Akasol、电动汽车电机厂商松正电机,在动力电池与轻型车电机及电驱动领域的整合能力大幅提升。
D.法雷奥(Valeo SA)
Valeo SA专业从事汽车零部件、系统、模块的设计、开发、生产及销售,是世界领先的汽车零部件供应商,为全球主要汽车厂提供产品配套及售后服务。法雷奥主要聚焦于四大战略和技术方向的发展:推进电动化、加速高级驾驶辅助、重塑舱内体验和全域智能照明。在电气化方面,法雷奥能够利用一系列技术和资源,提供从低压到高压全系列电动动力解决方案。
E.舍弗勒(Schaeffler AG)
Schaeffler AG产品组合包括用于发动机、变速器和底盘的精密部件和系统,以及用于各种工业应用的滚动轴承和滑动轴承解决方案。还提供气门间隙补偿元件、电机轴、离合器和双离合器系统的滚动轴承、车轮轴承或动力转向系统。舍弗勒的电驱动业务已经完成了对电机、混合动力专用变速器、电驱动桥等业务的布局。2024 年 10 月,舍弗勒完成对原大陆集团动力总成事业部、电动汽车和内燃汽车零部件制造商纬湃科技的合并。
2)国内
A.精进电动
精进电动在驱动电机、电力电子、汽车传动、软件控制和系统集成方面拥有先进、全面的技术研发实力,是全球新能源汽车电驱动领域的领先企业。
B.巨一科技
巨一科技是国内领先的智能装备和新能源汽车电驱系统解决方案专家,为汽车尤其是新能源汽车提供白车身、动力总成以及动力电池的智能制造解决方案,同时为新能源汽车提供电驱动产品的研发、生产与全生命周期服务。
C.威迈斯
威迈斯主要产品包括车载电源的车载充电机、车载 DC/DC 变换器、车载电源集成产品,电驱系统的电机控制器、电驱总成,以及液冷充电桩模块等。
D.英搏尔
英搏尔主营产品为新能源汽车动力总成、电源总成以及驱动电机、电机控制器、车载充电机、DC/DC 转换器等新能源汽车动力域核心零部件,致力于成为世界一流的新能源汽车动力域整体解决方案提供者。
E.联合动力
联合动力主要产品包括电驱系统(电控、电机、三合一/多合一驱动总成)和电源系统(车载充电机、DC/DC 转换器、二合一/三合一电源总成)等动力系统核心部件。
F.华为数字能源
华为数字能源致力于融合数字技术和电力电子技术,发展清洁能源与能源数字化。在清洁发电方面,推动构建以新能源为主体的新型电力系统;在交通电动化方面,重新定义电动汽车驾乘、充电体验,加速绿色出行的普及;在绿色 ICT 能源基础设施方面,助力打造绿色、低碳、智能的数据中心和通信网络。
4、行业主要发展机遇
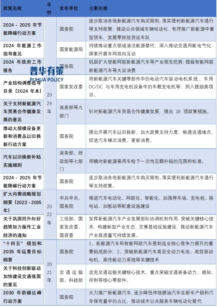
(1)产业政策支持
新能源汽车动力系统行业政策支持

资料来源:普华有策制图
(2)行业下游新能源汽车市场快速增长,迎长期发展机遇
根据中国电动汽车百人会联合麦肯锡发布研报,预计 2030 年我国新能源汽车乘用车渗透率将超过 70%,2030 年后新能源汽车将成为汽车市场和道路交通主体。
在汽车产业的新能源转型趋势、市场规模快速扩大的基础上,我国自主整车品牌与国产汽车零部件配套供应商迎来了“弯道超车”的历史机遇,国内新能源汽车零部件企业凭借研发及市场端的先发优势、成本及服务端的本土化优势,深度绑定国内外各大整车企业,越来越多的国内本土供应链开始进入到国际和本土品牌的采购体系中,共同应对快速变化的市场需求和技术趋势。
(3)汽车零部件产业的全球化机遇
随着全球汽车工业的迅速发展,汽车零部件市场的需求量也在不断增加。凭借在新能源领域长期积累的技术和供应链优势,中国汽车零部件配套企业在欧洲、北美等全球规模最大的成熟汽车零部件市场,已成为当地汽车制造业的重要供应商之一;在亚太新兴市场,尤其是“一带一路”沿线国家和地区,中国零部件配套企业也在持续加强与当地企业的合作,不断提高产品的适应性和竞争力。
中国汽车零部件产业的全球化发展以自主创新为基础,以新能源汽车的历史机遇为契机,在海外市场中持续加快直接投资、技术输出和供应链的本土化进程,利用新能源汽车产业集群的优势,实现了产业链的完整配套。
5、新能源汽车动力系统的未来技术趋势
新能源汽车已成为终端消费者主流选择,但续航里程、充电速度、驾乘体验、性价比等消费者核心诉求仍亟待解决。以用户需求为导向,新能源汽车动力系统供应商通过高集成、高功率密度、高性价比的系统集成方案提升系统效率,增加整车续航里程、降低能耗,并基于高压化平台实现快速充电,通过V2X 的先进理念进一步将新能源汽车有机融入“源网荷储”一体化的现代能源体系中。
根据《节能与新能源汽车技术路线图 2.0》,新能源汽车电驱系统的行业技术规划主要包括驱动电机及其控制系统、驱动总成两部分。电驱系统领域以提升功率密度与效率、高压化、提升集成度为技术重心,实现性能优化和成本降低为发展重点。新能源汽车电源系统的行业技术规划则主要包含车载充电机与DC/DC 转换器两大部件的技术升级,重点攻关 V2X 双向充放电技术、全球充电协议兼容及电源系统集成技术等难题。
随着行业技术在材料、工艺、器件、系统应用等各方面的长期积累,动力系统呈现快速发展、持续迭代的趋势:
1)效率提升
为了扩展续航里程、降低能源消耗、提升车辆的运行经济性,效率提升已成为新能源汽车动力系统发展的主要方向,控制算法优化、SiC 应用以及电机、减速器、电驱系统设计是提升动力系统效率的关键技术路径。
动力系统效率提升

资料来源:普华有策制图
2)高压化
随着电动汽车普及,用户对电动汽车的驾驶体验和充电便捷性要求也逐步提升。800V 高压平台可大幅缩短电动汽车充电时间,近年来成为下游众多主机厂竞相发布的新车型宣传亮点和重点发展方向。
汽车动力系统的标称供电电压为 400V,提高到 800V 之后对常规电子元器件、机械零部件、基础绝缘材料及结构等提出了更高工艺及设计要求。因此,IGBT 车用模块封装设计、车规级 SiC 功率模块应用、新型绝缘材料与工艺开发、高速轴承电腐蚀抑制设计等创新解决方案成为动力系统行业技术研发和迭代升级的主要方向。
3)高功率密度
整车轻量化以及长续航里程是未来发展方向,因此对动力系统的高功率密度提出了更高的要求。功率密度是衡量新能源汽车动力系统单位体积/重量功率输出能力和综合性能的关键指标。
在最大功率恒定的情况下,提升电机的最高转速可以降低电机的扭矩和矩臂要求,从而减少电机体积和重量,是提升动力系统功率密度的关键技术。因此,电机高速化成为电驱系统的重点发展方向。通过新型电机转子拓扑设计、高刚度轴系及防护结构等技术,电机转速可提升至 30,000 rpm,甚至更高。
扁线绕组、油冷方案、电源集成模组化也成为近年来提升动力系统功率密度的重要技术,扁线绕组电机的特点是定子绕组中采用横截面积更大的扁铜线,可通过绕组的新型结构设计,优化电机端部高度、提高电机槽满率、减少绕组空间并降低驱动电机高速高频下的绕组交流损耗,确保电机体积的减少和功率密度提升;油冷方案是通过油路优化设计和油量精确分配,可进一步提升电机热管理效率以提高功率密度;电源集成模组化是通过微通道散热、导热粘接和磁路集成等创新技术,缩小零部件体积,将多个发热和散热零部件集成为单一模块,减少空间浪费,提升了整机功率密度。
4)高集成化
新能源汽车的动力系统正在经历从器件集成到功能集成,再到功率集成的技术演变,最终实现动力域整体的控制集成。这一趋势通常通过共壳体设计、电路复用和器件耦合等方案,使动力系统高度集成化,有助于实现整车轻量化,提高零部件开发和整车生产效率,并有效降低综合成本,逐渐成为主流方案。
在电驱系统中,常见的集成方案是“电机、电控、减速器三合一系统”,而车载电源系统通常采用“OBC(车载充电机)、DC/DC 转换器、PDU(配电单元)三合一系统”。在此基础上,电驱系统和电源系统可以进一步集成为“六合一系统”,甚至与电池管理系统、整车控制器等其他单元集成,形成“八合一”或“十合一”系统。
面对不同客户车型对于产品性能、结构设计、工艺难度、成本控制等方面的差异化需求,新能源汽车动力系统供应商基于模块化开发策略,确保动力系统产品可兼容不同车型的电压平台、功率环境、搭载空间限制等的同时,也能满足客户的定制化需求,以形成灵活的系统集成方案。实现上述集成方案的关键技术包括软件与硬件的共用或复用技术、机电耦合总成拓扑创新、总成构型设计等。
5)电源系统的全球标准兼容性要求和双向充放电要求
在新能源汽车全球融合发展进程中,由于不同国家或地区的充电接口和充电通信标准尚未统一,电网频率和稳定性亦有不同,新能源汽车电源系统需兼容不同标准充电桩、电网的核心诉求日益凸显。
全球各地的充电标准存在差异,例如中国采用 GB/T27930 与 GB/T18487,欧洲和北美则选择联合充电系统(CCS),而日本则是 CHAdeMO 等。面对该等标准差异,电源系统厂商为提升产品的全球化竞争力,往往通过在产品中搭载全功能的充电通信控制器(EVCC),将多样化的标准转换成统一接口,确保车辆能轻松适应各种充电环境,极大地降低了车企在技术开发上的成本和时间消耗;面对电网不稳定的技术难题,电源系统厂商则需在不同电网标准下均加强充电系统的鲁棒性,提升全球电网自适应充电能力。
随着整车功能与下游消费需求的丰富,新能源汽车不仅是绿色出行的工具,也逐渐承担了分布式移动储能工具的角色,推动电动汽车与智能电网双向的能量互动成为全球新能源汽车电源系统新的技术焦点。在此背景下,电源系统的
重点攻关方向主要包括 V2X 模式下双向充放电、双向实时控制算法、适应全球电网的并网技术等。
6、新能源汽车动力系统行业的主要壁垒构成
(1)技术壁垒
新能源汽车动力系统的设计与开发流程较为繁杂、严格,主要核心技术覆盖高效率驱动调制算法、高功率密度系统集成、高可靠功能安全技术以及配套的平台工艺、模块化能力、仿真设计等。尤其随着电动汽车终端市场渗透率逐渐提升,终端整车对于性能、安全性、轻量化、能效等要求越来越高,促使动力系统核心零部件向高集成化、高压化、高功率密度等方向发展,因此高技术水平、高工艺标准等技术壁垒成为行业新进入者进入本行业的主要壁垒之一。
1)产品全平台能力需求提升
汽车动力系统零部件的集成度持续提高,除了独立部件的开发设计能力,更要求企业具备将电机、电控、电源、减速器等多个子系统高效集成的能力。由于集成器件增多和各系统精确协调的要求,本行业在技术与工艺上的挑战性将进一步提升。未来,汽车动力系统零部件的集成化还将进一步横跨动力域、车身域、底盘域、座舱域及自动驾驶域五大架构,只有在总成系统形态的产品上长期积累了设计与生产经验、持续进行研发投入的企业,才能在竞争中快速形成规模优势。
2)定制化开发的复杂性增加
新能源汽车动力系统供应商通常需要配合下游整车厂进行定制化的研发设计与技术改进,准确及时地适配新的车型参数,这对于供应商的设备设计、机械制造、算法优化、成本控制等综合能力的要求进一步提高,市场参与企业需要针对定制化需求做持续的技术升级与产品迭代,在终端市场竞争中掌握先机,巩固技术壁垒。
3)功能安全要求提升
新能源汽车的功能安全主要通过整车及汽车零部件的产品设计与验证方案,最小化车辆行驶过程中的人身伤害、产品损坏风险。新能源汽车动力系统承担了驱动车辆行驶、调速的基本功能,其功能安全对车辆的可靠、驾乘人员的安全产生决定性影响,因此功能安全是动力系统产业的基础壁垒。
车辆可靠性方面,动力系统需同时满足热安全、短地安全、轴电压抑制等功能安全要求,通过精确的热管理设计、动静态结合的故障识别与保护及轴电压的有效控制,保障系统不过温、短地识别快、轴承寿命久;人员安全性方面,动力系统需切实执行扭矩安全、高压安全、防火安全等功能安全要求,实现零部件异常工作状态下整车的稳定运行、主动放电保护、起火风险点得到有效控制等,确保故障可跛行、碰撞快放电、短路不起火。
4)全球标准兼容性要求提升
随着新能源汽车全球化趋势加剧,不同国家和地区在充电标准、电网规格以及 EMC 设计方面的差异,向动力系统供应商提出了严峻的挑战。具体而言:
A.新能源汽车的充电过程需要车端 EVCC 与充电桩端的通讯控制器进行适配,实现充放电信息的有效对接和指令交互。为适应全球市场差异,电源系统必须兼容包括多国家、地区的充电标准和电气规格,并满足相应的认证要求,并进一步实现不同电网间的自适应充电;
B.V2G 双向充电要求整车向电网放电时必须适应不同地区的电网条件,包括单相与三相电网、频率范围、谐波含量、并网控制、能量无缝切换等因素;
C.各地区的 EMC 测试标准和评估限值存在差异,供应商必须通过高精度的仿真和测试台架来模拟不同电网环境下的充电场景,准确评估动力系统的EMC 性能,并解决噪声不一致、噪声耦合等问题。
(2)人才壁垒
新能源汽车动力系统行业是典型的技术及人才密集型产业,相关产品的研发、设计与制造涉及电气工程、控制工程、电力电子、车辆工程、机械工程等多学科领域,对关键岗位的研发设计人员在电路拓扑、算法控制、结构设计和工艺设备开发等方面的综合能力要求较高。为构建核心人才竞争优势,业务规模较大的头部企业往往掌握了大量高端技术人才,行业新进入者难以在较短时间迅速组建或培养多层次、高水平的研发设计团队,面临较高的人才壁垒。
(3)资金壁垒
新能源汽车动力系统行业具备资金密集型的特点:一方面,动力系统的生产主要依赖成体系的高精度自动化设备及规模化生产基地,在仍未量产形成经济效益前,市场参与企业往往需要预先投入大量资金,进行大规模的土地购置、厂房建设及自动化生产设备搭建,前期购置成本高昂;另一方面,动力系统产品的前期研究开发、样件试制、实验环境搭建等研发成本较高,叠加下游定制化开发周期通常较长,要求市场参与者具有优良现金流支撑能力。
此外,随着下游客户需求的日益多样化,新能源汽车动力系统迭代加快,要求企业不断投入人力和物力进行新产品、新技术的研究开发,更新生产设备产线,以保持自身技术与生产能力的与时俱进,整体资金壁垒较高。
(4)业务规模壁垒
汽车零部件产业是典型的规模经济产业,为适应下游整车客户因产销规模快速上升产生的大批量、稳定的零部件供应需求,供应商需要具备成熟的大规模生产经验、产能规模及产线设备、资金投入,以保障供应的稳定性、取得主机厂认可、提升上下游议价能力、提升毛利水平,行业的新进入企业通常难以在短时间内实现规模化稳定供货、并可能因缺乏规模效应无法实现盈利。
此外,新能源汽车动力系统的规模壁垒还体现在产品的平台化开发能力上。汽车零部件企业可以根据不同电压、转速、功率需求以及不同级别的车型,规划不同的系列化平台产品。通过平台化设计,市场参与企业可以降低研发与采购成本,实现技术经验共享,缩短产品上市周期,在短时间内形成规模效应、增量降本。独立第三方供应商通过技术迭代和工艺积累,形成系列的平台化解决方案,对不同车企车型进行积极快速响应,具有较强的规模效应和成本优势。
(5)客户壁垒
由于新能源汽车动力系统的性能表现与可靠性直接影响到车辆安全运行及驾驶体验,新产品在实现批量供货前,需通过自身与整车厂客户一系列的性能检测、质量安全、车型适配等认证流程,审核与验证周期较长。总体来看,下游整车厂商具有较为严苛的供应商认证体系,进入门槛较高。
此外,由于汽车零部件供应商与整车企业通常具有深度绑定的合作关系,且定制化开发需求较多,一旦产品通过验证并成功应用于终端车型后,客户出于产品适配、替换成本、供应稳定等方面考量,通常不会轻易更换零部件系统供应商,并且倾向于优先与长期合作的合格供应商进行技术和业务交流,进而形成了较强的合作粘性。
《“十五五”新能源汽车动力系统行业细分市场调研及投资战略规划报告》涵盖行业全球及中国发展概况、供需数据、市场规模,产业政策/规划、相关技术、竞争格局、上游原料情况、下游主要应用市场需求规模及前景、区域结构、市场集中度、重点企业/玩家,企业占有率、行业特征、驱动因素、市场前景预测,投资策略、主要壁垒构成、相关风险等内容。同时北京普华有策信息咨询有限公司还提供市场专项调研项目、产业研究报告、产业链咨询、项目可行性研究报告、专精特新小巨人认证、市场占有率报告、十五五规划、项目后评价报告、BP商业计划书、产业图谱、产业规划、蓝白皮书、国家级制造业单项冠军企业认证、IPO募投可研、IPO工作底稿咨询等服务。
报告目录:
第1章 新能源汽车动力系统行业发展概况及数据说明
1.1 新能源汽车动力系统行业界定
1.1.1 新能源汽车动力系统的定义
1.1.2 新能源汽车动力系统行业特征
1.1.3 新能源汽车动力系统的作用意义
1.3 本报告研究范围界定说明
1.4 新能源汽车动力系统行业主管单位和监管体制
1.5 本报告数据来源及统计标准说明
1.5.1 本报告权威数据来源
1.5.2 本报告研究方法及统计标准
第2章 “十四五”全球新能源汽车动力系统行业发展现状及趋势
2.1 全球新能源汽车动力系统行业发展历程
2.2 全球新能源汽车动力系统行业发展现状
2.2.1 全球新能源汽车动力系统行业发展特征
2.2.2 全球新能源汽车动力系统行业需求现状
2.2.3 全球新能源汽车动力系统行业市场竞争格局
2.3 全球新能源汽车动力系统行业市场规模分析
2.4 全球新能源汽车动力系统行业区域发展
2.4.1 全球新能源汽车动力系统区域发展格局
2.4.2 全球新能源汽车动力系统重点区域市场
1、美国
2、欧洲
3、日韩
4、其他地区
2.5 全球新能源汽车动力系统行业市场前景预测
2.6 全球新能源汽车动力系统行业发展趋势
第3章 “十四五”中国新能源汽车动力系统行业发展现状及进出口情况
3.1 中国新能源汽车动力系统行业发展历程
3.2 中国新能源汽车动力系统行业技术进展
3.2.1 新能源汽车动力系统行业工艺流程
3.2.2 中国新能源汽车动力系统行业研发投入
1、行业整体情况
2、代表性企业情况
3.2.3 中国新能源汽车动力系统行业专利申请情况
1、中国新能源汽车动力系统行业专利申请
2、中国新能源汽车动力系统行业专利公开
3、中国新能源汽车动力系统行业热门申请人
4、中国新能源汽车动力系统行业热门技术
3.3 中国新能源汽车动力系统行业企业数量规模
3.4 中国新能源汽车动力系统行业市场供给情况
3.5 中国新能源汽车动力系统行业对外贸易状况
3.5.1 新能源汽车动力系统进出口贸易总体情况
3.5.2 新能源汽车动力系统进口贸易状况
1、新能源汽车动力系统进口贸易规模
2、新能源汽车动力系统进口价格水平
3、新能源汽车动力系统进口产品结构
3.5.3 新能源汽车动力系统出口贸易状况
1、新能源汽车动力系统出口贸易规模
2、新能源汽车动力系统出口价格水平
3、新能源汽车动力系统出口产品结构
3.5.4 新能源汽车动力系统对外贸易环境
3.6 中国新能源汽车动力系统行业市场需求分析
3.7 中国新能源汽车动力系统行业市场规模体量
3.8 中国新能源汽车动力系统行业发展痛点
第4章 “十四五”中国新能源汽车动力系统行业竞争格局及五力模型分析
4.1 中国新能源汽车动力系统竞争者入场及战略布局
4.2 中国新能源汽车动力系统行业市场竞争格局
4.3 中国新能源汽车动力系统行业波特五力模型分析
4.3.1 新能源汽车动力系统行业供应商的议价能力
4.3.2 新能源汽车动力系统行业消费者的议价能力
4.3.3 新能源汽车动力系统行业新进入者威胁分析
4.3.4 新能源汽车动力系统行业替代品威胁分析
4.3.5 新能源汽车动力系统行业现有企业竞争情况
4.3.6 新能源汽车动力系统行业竞争状态总结
第5章 “十四五”中国新能源汽车动力系统产业链全景及配套产业发展
5.1 中国新能源汽车动力系统产业链结构梳理
5.2 中国新能源汽车动力系统产业链生态图谱
5.3 新能源汽车动力系统上游:原材料
5.3.1 A材料
1、A行业发展现状
2、A行业供给情况
3、A行业发展趋势
5.3.2 B材料
1、B行业发展现状
2、B行业供给情况
3、B行业发展趋势
……
5.4 配套产业布局对新能源汽车动力系统行业的影响总结
第6章 “十四五”中国新能源汽车动力系统行业细分产品市场分析
6.1 新能源汽车动力系统行业产品结构特征分析
6.1.1 行业产品结构特征
6.1.2 行业产品发展概况
6.2 新能源汽车动力系统细分市场:电驱系统
6.2.1 电驱系统概况
6.2.2 电驱系统市场竞争格局
6.2.3 电驱系统发展趋势
6.3 新能源汽车动力系统细分市场:电源系统
6.3.1 电源系统市场概况
6.3.2 电源系统市场竞争格局
6.3.3 电源系统发展趋势
第7章 “十四五”中国新能源汽车动力系统行业细分应用市场分析
7.1 中国新能源汽车动力系统行业领域分布
7.2 新能源汽车动力系统细分应用——A行业
7.2.1 A行业发展状况
7.2.2 A行业领域新能源汽车动力系统应用概述
7.2.3 A行业领域新能源汽车动力系统市场现状
7.2.4 A行业领域新能源汽车动力系统发展趋势
7.3 新能源汽车动力系统细分应用——B行业
7.3.1 B行业发展状况
7.3.2 B行业领域新能源汽车动力系统应用概述
7.3.3 B行业领域新能源汽车动力系统市场现状
7.3.4 B行业领域新能源汽车动力系统趋势
7.4 新能源汽车动力系统细分应用——C行业
7.4.1 C行业发展状况
7.4.2 C行业领域新能源汽车动力系统应用概述
7.4.3 C行业领域新能源汽车动力系统市场现状
7.4.4 C行业领域新能源汽车动力系统需求潜力
7.6 新能源汽车动力系统细分应用:其他
7.7 中国新能源汽车动力系统行业细分市场战略地位分析
第8章 “十四五”中国新能源汽车动力系统产业区域格局发展前景
8.1 中国新能源汽车动力系统企业数量区域分布
8.2 中国新能源汽车动力系统行业区域发展格局
8.3 中国新能源汽车动力系统行业部分省市战略地位分析
8.4 华东地区新能源汽车动力系统行业发展概况分析
8.4.1 华东地区新能源汽车动力系统行业发展概况分析
8.4.2 华东地区新能源汽车动力系统行业市场规模状况
8.4.3 华东地区新能源汽车动力系统行业发展趋势及前景分析
8.5 华南地区新能源汽车动力系统行业发展概况分析
8.5.1 华南地区新能源汽车动力系统行业发展概况分析
8.5.2 华南新能源汽车动力系统行业市场规模状况
8.5.3 华南地区新能源汽车动力系统行业发展趋势及前景分析
8.5.4 其他(东北、西南、华北等)
第9章 全球及中国新能源汽车动力系统重点企业调研
9.1 全球新能源汽车动力系统企业案例分析
9.1.1 A公司
1、企业基本信息
2、企业经营情况
3、企业业务架构及新能源汽车动力系统业务布局
9.1.2 B公司
1、企业基本信息
2、企业经营情况
3、企业业务架构及新能源汽车动力系统业务布局
9.1.3 C公司
1、企业基本信息
2、企业经营情况
3、企业业务架构及新能源汽车动力系统业务布局
9.1.4 其他
9.2 中国新能源汽车动力系统企业案例分析
9.2.1 A公司
1、企业发展简况分析
2、企业经营情况分析
3、企业业务和产品结构分析
4、企业研发及技术水平
5、企业市场渠道及网络分析
6、企业核心竞争力分析
9.2.2 B公司
1、企业发展简况分析
2、企业经营情况分析
3、企业业务和产品结构分析
4、企业研发及技术水平
5、企业市场渠道及网络分析
6、企业核心竞争力分析
9.2.3 C公司
1、企业发展简况分析
2、企业经营情况分析
3、企业业务和产品结构分析
4、企业研发及技术水平
5、企业市场渠道及网络分析
6、企业核心竞争力分析
9.2.4 D公司
1、企业发展简况分析
2、企业经营情况分析
3、企业业务和产品结构分析
4、企业研发及技术水平
5、企业市场渠道及网络分析
6、企业核心竞争力分析
9.2.5 E公司
1、企业发展简况分析
2、企业经营情况分析
3、企业业务和产品结构分析
4、企业研发及技术水平
5、企业市场渠道及网络分析
6、企业核心竞争力分析
9.2.6 其他
9.2.7 重点企业市场占有率分析
第10章 “十四五”中国新能源汽车动力系统行业发展环境及SWOT分析
10.1 中国新能源汽车动力系统行业经济(Economy)环境分析
10.1.1 中国宏观经济发展现状
1、中国GDP及增长情况
2、中国三次产业结构
3、中国居民消费价格(CPI)
4、中国生产者价格指数(PPI)
5、中国工业经济增长情况
6、中国固定资产投资情况
10.1.2 中国宏观经济发展展望
10.1.3 新能源汽车动力系统行业发展与宏观经济相关性分析
10.2 中国新能源汽车动力系统行业社会(Society)环境分析
10.2.1 中国新能源汽车动力系统行业社会环境分析
1、中国人口规模及增速
2、中国城镇化水平变化
3、中国劳动力人数及人力成本
4、中国居民人均消费支出及结构
5、中国居民消费升级演进
10.2.2 社会环境对新能源汽车动力系统行业发展的影响总结
10.3 中国新能源汽车动力系统行业政策(Policy)环境分析
10.3.1 国家层面新能源汽车动力系统行业政策规划汇总及解读
10.3.2 政策环境对新能源汽车动力系统行业发展的影响总结
10.4 中国新能源汽车动力系统行业SWOT分析
第11章 “十五五”中国新能源汽车动力系统行业市场前景及发展趋势预测
11.1 中国新能源汽车动力系统行业发展潜力评估
11.2 中国新能源汽车动力系统行业发展前景预测
11.3 中国新能源汽车动力系统行业发展趋势洞悉
第12章 “十五五”中国新能源汽车动力系统行业投资战略规划策略及建议
12.1 中国新能源汽车动力系统行业进入壁垒分析
12.1.1资金壁垒
12.1.2技术壁垒
12.1.3客户壁垒
12.1.4专业人才壁垒
12.1.5业务规模壁垒
12.2 中国新能源汽车动力系统行业投资风险预警
12.2.1 政策风险
12.2.2 行业技术风险
12.2.3 行业供求风险分析
12.3.4 原材料价格风险
12.3.5 宏观经济波动风险
12.3 中国新能源汽车动力系统行业投资机会分析
12.3.1 新能源汽车动力系统产业链薄弱环节投资机会
12.3.2 新能源汽车动力系统行业区域市场投资机会
12.3.4 新能源汽车动力系统行业新兴技术投资机会
12.4 中国新能源汽车动力系统行业投资价值评估
12.5 中国新能源汽车动力系统行业投资策略建议
12.6 中国新能源汽车动力系统行业可持续发展建议
拔打普华有策全国统一客户服务热线:01089218002,24小时值班热线杜经理:13911702652(微信同号),张老师:18610339331
点击“在线订购”进行报告订购,我们的客服人员将在24小时内与您取得联系
发送邮件到puhua_policy@126.com;或13911702652@139.com,我们的客服人员会在24小时内与您取得联系
您可直接下载“订购协议”,或电话、微信致电我公司工作人员,由我公司工作人员以邮件或微信给您“订购协议”;扫描件或快递原件盖章版
户名:北京普华有策信息咨询有限公司
开户银行:中国农业银行股份有限公司北京复兴路支行
账号:1121 0301 0400 11817
任何客户订购普华有策产品,公司都将出具全额的正规增值税发票。发票我们将以快递形式及时送达。