技术创新成为核心竞争力,绿色环保成为踏板总成行业发展趋势
1、踏板总成行业概况
踏板是汽车驾驶的重要输入部件,包括制动、加速和手动挡车型中的离合踏板。随着汽车电动化和智能化的发展,踏板逐渐向智能化和轻量化方向演进。
智能化方面,自动驾驶和新能源汽车推动了踏板的智能化。电子式加速踏板与ABS、ESP等系统集成,提高了驾驶体验,未来可能实现更高级的自动控制。新能源汽车的加速踏板结合能量回收系统,提升了市场需求。
轻量化是踏板技术的长期发展趋势。轻量化能够提高动力性能和节油效果。通过一体化集成和采用轻量化材料,如复合材料,踏板重量可减轻50%,且具有更高的强度。复合踏板还可减少生产排放,降低碳足迹。
2、踏板总成行业产业链情况
踏板总成行业产业链图

资料来源:普华有策
(1)上游原材料供应商,如钢铁、铝合金等,提供踏板总成生产所需的基础材料。
(2)中游踏板总成制造商,对原材料进行加工、组装,生产出成品踏板总成。
(3)下游汽车制造商和售后服务市场,使用踏板总成进行汽车生产和维修。
3、踏板总成行业市场需求及竞争趋势分析
(1)市场需求情况
随着全球汽车和摩托车需求的增长,踏板总成市场持续扩大,预计未来几年将保持稳定增长。
主要市场:亚太地区,尤其是中国和印度,因汽车产量和销量大,成为主要市场。北美和欧洲市场也因汽车工业发达而占据重要份额。
在市场需求规模方面,整车与踏板总成的配套关系为1:1,受汽车电动化、智能化的驱使,汽车踏板总成轻量化已成为长期发展趋势,未来踏板市场发展前景广阔。
(2)行业竞争趋势分析
1)技术创新成为核心竞争力
随着消费者对踏板总成产品性能要求的提高技术创新将成为企业赢得市场的关键。
2)绿色环保成为行业发展趋势
在全球环保意识提升的背景下,踏板总成行业将越来越注重产品的环保性能,绿色环保将成为行业发展的重要趋势。
3)市场拓展向二三线城市及农村地区延伸
随着国内市场的不断扩大,踏板总成行业将逐渐向二三线城市及农村地区拓展市场,挖掘新的消费潜力。
4、踏板行业竞争格局及主要企业
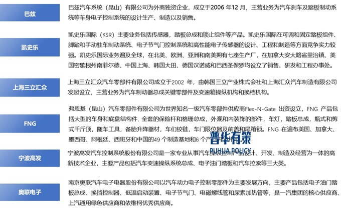
踏板行业成熟度高,市场较为分散。国内规模较大的踏板行业企业包括巴兹汽车系统(昆山)有限公司、弗恩基(昆山)汽车零部件有限公司、上海三立汇众汽车零部件有限公司、凯史乐(上海)汽车工程技术有限公司、宁波高发汽车控制系统股份有限公司、南京奥联汽车电子电器股份有限公司等。
行业内主要企业

资料来源:普华有策
《2024-2031年踏板总成行业市场调查研究及发展前景预测报告》涵盖行业全球及中国发展概况、供需数据、市场规模,产业政策/规划、相关技术、竞争格局、上游原料情况、下游主要应用市场需求规模及前景、区域结构、市场集中度、重点企业/玩家,企业占有率、行业特征、驱动因素、市场前景预测,投资策略、主要壁垒构成、相关风险等内容。同时北京普华有策信息咨询有限公司还提供市场专项调研项目、产业研究报告、产业链咨询、项目可行性研究报告、专精特新小巨人认证、市场占有率报告、十五五规划、项目后评价报告、BP商业计划书、产业图谱、产业规划、蓝白皮书、国家级制造业单项冠军企业认证、IPO募投可研、IPO工作底稿咨询等服务。(PHPOLICY:MJ)
目录
第一部分踏板总成产业环境透视
第一章全球踏板总成行业发展分析
第一节国际踏板总成行业发展轨迹综述
第二节2020-2024年世界踏板总成行业市场情况
一、世界踏板总成产业发展现状
二、国际踏板总成产业发展特点
第三节2020-2024年部分国家地区踏板总成行业发展状况
一、美国踏板总成行业发展分析
二、欧洲踏板总成行业发展分析
三、日本踏板总成行业发展分析
第二章2020-2024年踏板总成行业市场环境及影响分析(PEST)
第一节踏板总成行业政治法律环境(P)
一、行业管理体制分析
二、行业主要法律法规
三、踏板总成行业标准
四、行业相关发展规划
1、踏板总成行业国家发展规划
2、踏板总成行业地方发展规划
五、政策环境对行业的影响
第二节行业经济环境分析(E)
一、宏观经济形势分析
1、国际宏观经济形势分析
2、国内宏观经济形势分析
3、产业宏观经济环境分析
二、宏观经济环境对行业的影响分析
第三节行业社会环境分析(S)
一、踏板总成产业社会环境
1、人口环境分析
2、中国城镇化率
二、社会环境对行业的影响
三、踏板总成产业发展对社会发展的影响
第四节行业技术环境分析(T)
一、踏板总成技术分析
二、踏板总成技术发展水平
三、技术环境对行业的影响
第二部分踏板总成行业深度分析
第三章我国踏板总成行业运行现状分析
第一节我国踏板总成行业发展状况分析
一、我国踏板总成行业发展阶段
二、我国踏板总成行业发展总体概况
三、我国踏板总成行业发展特点分析
四、我国踏板总成行业商业模式分析
第二节2020-2024年踏板总成行业发展现状
一、2020-2024年我国踏板总成行业市场规模
二、2020-2024年我国踏板总成行业发展分析
三、2020-2024年中国踏板总成企业发展分析
第三节2020-2024年踏板总成市场情况分析
一、2020-2024年中国踏板总成市场总体概况
二、2020-2024年中国踏板总成产品市场发展分析
第四章中国踏板总成所属行业经营效益分析
第一节中国踏板总成行业发展现状分析
一、中国踏板总成行业发展主要特点
二、中国踏板总成行业发展因素分析
1、中国踏板总成行业发展的驱动因素
2、中国踏板总成行业发展的障碍因素
第二节中国踏板总成行业运行状况分析
第三节中国踏板总成行业供需平衡分析
一、中国踏板总成行业供给情况分析
1、中国踏板总成行业总产值分析
2、中国踏板总成行业产成品分析
二、中国踏板总成行业需求情况分析
1、中国踏板总成行业销售产值分析
2、中国踏板总成行业销售收入分析
三、中国踏板总成行业产销率分析
第四节中国踏板总成行业进出口市场分析
一、中国踏板总成行业进出口状况综述
二、中国踏板总成行业出口市场分析
1、行业出口政策
2、行业出口产品结构
三、中国踏板总成行业进口市场分析
1、行业进口政策
2、行业进口产品结构
第五章中国踏板总成行业区域市场分析
第一节华北地区踏板总成行业分析
一、2020-2024年行业发展现状分析
二、2020-2024年市场规模情况分析
三、2020-2024年市场需求情况分析
四、2024-2031年行业发展前景预测
第二节东北地区踏板总成行业分析
一、2020-2024年行业发展现状分析
二、2020-2024年市场规模情况分析
三、2020-2024年市场需求情况分析
四、2024-2031年行业发展前景预测
第三节华东地区踏板总成行业分析
一、2020-2024年行业发展现状分析
二、2020-2024年市场规模情况分析
三、2020-2024年市场需求情况分析
四、2024-2031年行业发展前景预测
第四节华南地区踏板总成行业分析
一、2020-2024年行业发展现状分析
二、2020-2024年市场规模情况分析
三、2020-2024年市场需求情况分析
四、2024-2031年行业发展前景预测
第五节华中地区踏板总成行业分析
一、2020-2024年行业发展现状分析
二、2020-2024年市场规模情况分析
三、2020-2024年市场需求情况分析
四、2024-2031年行业发展前景预测
第六节西部地区踏板总成行业分析
一、2020-2024年行业发展现状分析
二、2020-2024年市场规模情况分析
三、2020-2024年市场需求情况分析
四、2024-2031年行业发展前景预测
第六章中国踏板总成行业需求市场分析
第一节A行业运营状况分析
一、行业供给情况
二、行业需求情况
三、行业财务运营情况
1、行业盈利能力分析
2、行业运营能力分析
3、行业偿债能力分析
4、行业发展能力分析
四、A行业与踏板总成行业需求相关性分析
第二节B行业运营状况分析
一、行业供给情况
二、行业需求情况
三、行业财务运营情况
1、行业盈利能力分析
2、行业运营能力分析
3、行业偿债能力分析
4、行业发展能力分析
四、行业与踏板总成行业需求相关性分析
第三节C行业运营状况分析
一、行业供给情况
二、行业需求情况
三、行业财务运营情况
1、行业盈利能力分析
2、行业运营能力分析
3、行业偿债能力分析
4、行业发展能力分析
四、行业与踏板总成行业需求相关性分析
第三部分踏板总成市场全景调研
第七章行业产业结构分析
第一节踏板总成产业结构分析
一、市场细分充分程度分析
二、各细分市场占总市场的结构比例
第二节产业价值链条的结构及整体竞争优势分析
一、产业价值链条的构成
二、产业链条的竞争优势与劣势分析
第三节产业结构发展预测
一、产业结构调整指导政策分析
二、产业结构调整方向分析
第八章中国踏板总成行业细分产品分析
第一节a产品市场潜力分析
一、a产品种类分析
二、a产品市场发展现状
三、a产品技术水平分析
1、a产品技术活跃程度分析
2、a产品技术领先企业分析
3、a产品热门技术分析
四、a产品典型企业分析
五、a产品应用领域分析
六、a产品市场容量预测
第二节b产品市场潜力分析
一、b产品种类分析
二、b产品市场发展现状
三、b产品技术水平分析
1、b产品技术活跃程度分析
2、b产品技术领先企业分析
3、b产品热门技术分析
四、b产品典型企业分析
五、b产品应用领域分析
六、b产品市场容量预测
第三节c产品市场潜力分析
一、c产品种类分析
二、c产品市场发展现状
三、c产品技术水平分析
1、c产品技术活跃程度分析
2、c产品技术领先企业分析
3、c产品热门技术分析
四、c产品典型企业分析
五、c产品应用领域分析
六、c产品市场容量预测
第四部分踏板总成行业竞争格局分析
第九章踏板总成产业重点区域市场分析
第一节中国踏板总成产业区域发展特色分析
一、A地区踏板总成产业发展特色分析
二、B区踏板总成产业发展特色分析
三、其他地区踏板总成产业发展特色分析
第二节踏板总成重点区域市场分析预测
一、行业总体区域结构特征及变化
1、区域结构总体特征
2、行业区域集中度分析
3、行业区域分布特点分析
4、行业规模指标区域分布分析
5、行业效益指标区域分布分析
6、行业企业数的区域分布分析
二、踏板总成重点区域市场分析
第十章中国踏板总成行业市场竞争分析
第一节中国踏板总成行业国内竞争格局分析
一、国内踏板总成行业区域分布格局
二、国内踏板总成行业企业规模格局
三、国内踏板总成行业企业性质格局
第二节中国踏板总成行业集中度分析
一、行业销售收入集中度分析
二、行业利润集中度分析
三、行业工业总产值集中度分析
第三节中国踏板总成行业五力模型分析
一、行业现有企业竞争
二、上游议价能力分析
三、下游议价能力分析
四、潜在进入者威胁
五、行业替代品威胁
第十一章踏板总成行业领先企业经营形势分析
第一节A公司
一、企业发展简况分析
二、企业财务指标分析
三、企业踏板总成产品介绍
四、企业核心竞争力分析
第二节B公司
一、企业发展简况分析
二、企业财务指标分析
三、企业踏板总成产品介绍
四、企业核心竞争力分析
第三节C公司
一、企业发展简况分析
二、企业财务指标分析
三、企业踏板总成产品介绍
四、企业核心竞争力分析
第四节D公司
一、企业发展简况分析
二、企业财务指标分析
三、企业踏板总成产品介绍
四、企业核心竞争力分析
五、企业发展战略分析
第五节E公司
一、企业发展简况分析
二、企业财务指标分析
三、企业踏板总成产品介绍
四、企业核心竞争力分析
第五部分踏板总成行业发展前景展望
第十二章2024-2031年踏板总成行业前景及趋势预测
第一节2024-2031年踏板总成市场发展前景
一、2024-2031年踏板总成市场发展潜力
二、2024-2031年踏板总成市场发展前景展望
三、2024-2031年踏板总成细分行业发展前景分析
第二节2024-2031年踏板总成市场发展趋势预测
一、2024-2031年踏板总成行业发展趋势
二、2024-2031年踏板总成市场规模预测
第三节2024-2031年中国踏板总成行业供需预测
一、2024-2031年中国踏板总成行业供给预测
二、2024-2031年中国踏板总成行业产量预测
三、2024-2031年中国踏板总成市场销量预测
第十三章2024-2031年踏板总成行业投资机会与风险防范
第一节2024-2031年踏板总成行业投资机会
一、产业链投资机会
二、细分市场投资机会
三、重点区域投资机会
四、踏板总成行业投资机遇
第二节2024-2031年踏板总成行业投资风险分析
一、政策风险分析
二、技术风险分析
三、供求风险分析
四、宏观经济波动风险分析
五、关联产业风险分析
六、其他风险
第六部分踏板总成行业发展战略研究
第十四章2024-2031年踏板总成行业面临的困境及对策
第一节踏板总成行业面临的困境
第二节踏板总成企业面临的困境及对策
第三节中国踏板总成行业存在的问题及对策
一、中国踏板总成行业存在的问题
二、踏板总成行业发展的建议对策
1、把握国家投资的契机
2、竞争性战略联盟的实施
3、企业自身应对策略
第四节中国踏板总成市场发展面临的挑战与对策
第十五章投资建议
第一节行业发展策略建议
第二节行业投资方向建议

户名:北京普华有策信息咨询有限公司
开户银行:中国农业银行股份有限公司北京复兴路支行
账号:1121 0301 0400 11817
任何客户订购普华有策产品,公司都将出具全额的正规增值税发票,并发送到客户指定微信或邮箱。
