政策助力下掩膜版行业国产化加速启航
1、掩膜版产业链概况
掩膜版的主要原材料包括掩膜基板、光学膜、化学试剂以及包装盒等辅助材料,掩膜版主要应用于平板显示、半导体的制造过程,是必不可少的关键材料之一。平板显示、半导体等中游电子元器件厂商的终端应用主要包括消费电子(电视、手机、笔记本电脑、平板电脑、可穿戴设备)、新能源、汽车电子、网络通信、人工智能、物联网、医疗电子以及工业控制等领域。
掩膜版产业链示意图

资料来源:普华有策
掩膜版是平板显示、半导体等下游行业必不可少的关键材料,其终端应用涵盖消费电子、新能源、汽车电子等多领域。在半导体领域,国家政策支持和市场需求驱动下,我国第三代半导体产业快速发展,SiC、GaN等材料应用潜力大,带动半导体掩膜版市场发展;AI领域发展使AI芯片和光模块增长,推动半导体封装和光通信掩膜版市场发展。新型显示领域,我国已成全球最大显示面板研发与生产基地,2023年是投资大年,新建产线瞄准高端技术,京东方、TCL华星、维信诺等纷纷布局。新型显示技术催生新场景,与AI融合及游戏产业发展推动显示技术进步。随着中国大陆平板显示和半导体芯片行业快速发展及国产替代需求扩大,掩膜版市场将迎来巨大发展空间和机遇。
2、掩膜版行业未来发展趋势
掩膜版行业主要与下游平板显示行业、半导体芯片行业等的发展息息相关,随着各行各业数字化和智能化的逐步推进,未来几年掩膜版行业将向高精度、多层化、国产化、应用多样化的方向发展。
(1)掩膜版产品精度趋向精细化
平板显示行业,消费者对产品要求提高,手机、平板等移动终端向高像素密度、高色彩饱和度、高刷新率、低功耗发展,对平板显示掩膜版的光刻分辨率、最小过孔尺寸等技术指标提出更高要求。半导体行业,中国大陆主流芯片节点为250nm-14nm工艺,三星和台积电已量产3nm芯片,未来芯片制造工艺将更精细,对半导体掩膜版的线缝精度、套刻精度等要求更高,掩膜版厂商需借助OPC、PSM、ILT等技术实现工艺配套,推动产品高精细化发展。
(2)掩膜版层数增加
半导体厂商为追求芯片更高运算速度,缩小晶体管线宽,推动制程节点演进、工艺精细化,对配套的半导体芯片和封装掩膜版标准提高,且先进制程需更多掩膜版。平板显示行业为降AMOLED屏幕功耗,在LTPS背板基础上开发出LTPO背板显示技术。LTPS背板适合高刷屏但关态漏电流高,IGZO背板关态漏电流低但不适合高刷屏,LTPO结合两者优势,能在高刷新率下保持长续航。传统LTPS背板需9-13层掩膜版,LTPO背板工艺至少增加4层,达13-17层。2023年LTPOOLED屏幕出货量增长31.9%,随着LTPO技术普及,掩膜版层数也会增加。
(3)液晶掩膜版产品尺寸趋向稳定,OLED产品逐步向大尺寸靠拢
液晶显示领域,市场趋势为液晶电视尺寸增大,2024年上半年中国电视零售市场液晶电视平均尺寸超66英寸。自2018年起,G11及以内液晶面板玻璃基板能满足切割需求,预计未来三年液晶显示面板用掩膜版尺寸在1620mmx1780mm以内。OLED产品方面,因蒸镀机尺寸限制,主流OLED显示面板厂集中在G6及以下代际,对应掩膜版在850mmx1200mm及以下尺寸。2023年起各大面板厂商推进G8.6OLED产线建设,如三星、京东方、LG、维信诺等,随着大尺寸OLED面板产线投资建设,未来OLED掩膜版产品将向大尺寸发展。
(4)掩膜版行业产业链国产化趋势明显
掩膜版主要原材料是掩膜版基板,国内供应苏打玻璃及9寸以下石英玻璃基板,大尺寸及中高端小尺寸石英玻璃基板依赖日韩进口。受地缘政治等影响,国家和企业重视供应链安全,国内掩膜版基板有多个在建或规划项目,产业链上游国产化将有新发展,利于提高掩膜版行业供应链安全性。
(5)新技术发展引导掩膜版产品多样化
近年来,随着新一代信息技术产业的快速发展,新型平板显示和半导体芯片等产业内出现很多新兴的需求,如低温多晶氧化物(LTPO)、双栈串联显示、Micro-LED显示、硅基OLED、第三代半导体、先进封装、纳米压印、垂直腔面发射激光(VCSEL)、高精度光栅等,均需要满足相应技术需求的掩膜版产品与之配套。
3、掩膜版行业整体竞争格局
平板显示领域美日韩掩膜版厂商成立早,具规模和地位优势。2023年福尼克斯、SKE等前六名厂商占全球平板显示掩膜版销售额约92%。半导体芯片领域掩膜版参与者有晶圆厂配套工厂和独立第三方生产商。先进制程掩膜版多由晶圆厂自产,成熟制程更倾向第三方采购。独立第三方市场中,美福尼克斯、日DNP和Toppan掌握主要技术,市场集中度高。
国内情况:国产芯片制造薄弱,掩膜版等依赖进口。国内第三方掩膜版厂商技术集中在芯片封测及130nm节点及以上晶圆制造用掩膜版,与国际领先企业有差距。
行业内主要企业包括美国的福尼克斯及其韩国子公司PKL,韩国的LG-IT,日本的SKE、HOYA、Toppan、DNP,中国台湾地区的台湾光罩和中国大陆的清溢光电、龙图光罩等企业。
行业内主要企业

资料来源:普华有策
4、行业技术壁垒或主要进入障碍
(1)技术壁垒
掩膜版行业是技术密集型产业,技术壁垒极高,其工作专业、复杂且系统。下游需求更新快,市场热点变化迅速,要求上游材料技术迭代。成熟企业凭借长期技术积累、储备和经验,能开展前瞻性研究并快速响应需求,保持竞争力。而新进企业难以短期内缩小技术差距,需长期投入研发、培养团队、储备技术才有望形成竞争力。
(2)人才壁垒
掩膜版作为平板显示及半导体等下游微电子制造领域中图形转移的关键基准与蓝本,对从业人员的专业素质、创新能力以及研发经验等方面提出了较高要求。相较于行业新兴企业,业内资深的掩膜版企业凭借在长期发展进程中构建的多层次研发人才梯队,以及完备的研发体系、丰富的项目资源和规范的人才培养机制等一系列平台优势,在吸引高端人才和培养年轻人才方面持续占据领先地位。
(3)客户壁垒
掩膜版作为平板显示与半导体等下游领域的核心原材料,其品质对终端产品的质量起着决定性作用。鉴于此,平板显示与半导体厂商在甄选上游供应商时极为审慎,供应商转换成本亦相对较高。一旦建立合作关系,双方通常能够长期稳固合作,以保证高品质产品的持续供应。此类长期维系的客户合作关系具备显著的排他性与客户粘性,进而构筑了掩膜版行业较高的客户壁垒。
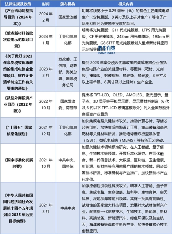
5、政策的影响
平板显示和半导体行业在电子信息产业中具有举足轻重的战略地位,掩膜版作为新型显示、半导体产业的上游核心材料,技术壁垒高,国内自产率低,长期依赖国外进口,国产化进程势在必行。以下政策和法规的发布和落实,表明了我国政府对发展国内平板显示、半导体产业及其关键材料的积极态度和坚定决心,为掩膜版行业及其上下游行业创造良好的经营环境,提供财政、税收、技术和人才等多方面的支持,有力促进我国掩膜版行业的发展。
主要法律法规及政策

资料来源:普华有策
《2025-2031年掩膜版行业深度调研及投资前景预测报告》涵盖行业全球及中国发展概况、供需数据、市场规模,产业政策/规划、相关技术/专利,竞争格局、上游原材料情况、下游主要应用市场需求规模及前景、区域结构、市场集中度、重点企业/玩家,企业占有率、行业特征、驱动因素、市场前景预测、进出口数量/金额/地区/国家、投资策略、主要壁垒构成、相关风险等内容。同时北京普华有策信息咨询有限公司还提供市场专项调研项目、产业研究报告、产业链咨询、项目可行性研究报告、专精特新小巨人认证、市场占有率报告、十五五规划、项目后评价报告、BP商业计划书、产业图谱、产业规划、蓝白皮书、国家级制造业单项冠军企业认证、IPO募投可研、IPO工作底稿咨询等服务。(PHPOLICY:GYF)
报告目录:
第1章 掩膜版行业综述及数据来源说明
1.1 掩膜版行业界定
1.1.1 掩膜版的定义
1.1.2 《国民经济行业分类与代码》中掩膜版行业归属
1.2 掩膜版行业相关专业术语
1.3 本报告数据来源及编制说明
第2章 中国掩膜版行业宏观环境分析(PEST)
2.1 中国掩膜版行业政策(Policy)环境分析
2.1.1 中国掩膜版行业监管体系及机构介绍
1、中国掩膜版行业主管部门
2、中国掩膜版行业自律组织
2.1.2 中国掩膜版行业发展相关政策规划汇总及解读
2.1.3 政策环境对中国掩膜版行业发展的影响总结
2.2 中国掩膜版行业经济(Economy)环境分析
2.2.1 中国宏观经济发展现状
2.2.2 中国宏观经济发展展望
2.3 中国掩膜版行业社会(Society)环境分析
2.4 中国掩膜版行业技术(Technology)环境分析
2.4.1 中国掩膜版行业相关技术介绍
2.4.2 中国掩膜版行业专利情况
1、中国掩膜版专利申请
2、中国掩膜版专利公开
3、中国掩膜版热门申请人
4、中国掩膜版热门技术
第3章 全球掩膜版行业发展现状及掩膜版市场前景
3.1 全球掩膜版行业发展历程介绍
3.2 全球掩膜版行业宏观环境背景
3.2.1 全球掩膜版行业经济环境概况
3.2.2 全球掩膜版行业经济预测
3.3 全球掩膜版行业发展现状及市场规模体量分析
3.4 全球掩膜版行业区域发展格局及重点区域市场研究
3.4.1 全球掩膜版行业区域发展格局
3.4.2 全球掩膜版行业重点区域市场发展状况
1、 亚洲掩膜版行业地区市场分析
(1)亚洲掩膜版行业市场现状分析
(2)亚洲掩膜版行业市场规模与市场需求分析
(3)2025-2031年亚洲掩膜版行业前景预测分析
2、 北美掩膜版行业地区市场分析
(1)北美掩膜版行业市场现状分析
(2)北美掩膜版行业市场规模与市场需求分析
(3)2025-2031年北美掩膜版行业前景预测分析
3、 欧洲掩膜版行业地区市场分析
(1)欧洲掩膜版行业市场现状分析
(2)欧洲掩膜版行业市场规模与市场需求分析
(3)2025-2031年欧洲掩膜版行业前景预测分析
4、 其他地区分析
5、 2025-2031年全球掩膜版行业规模预测
3.5 全球掩膜版行业市场竞争格局及重点企业案例研究
3.5.1 全球掩膜版行业市场竞争格局
3.5.2全球掩膜版行业重点企业案例
1、企业A
2、企业B
3、企业C
第4章 中国掩膜版行业进出口贸易状况及对外贸易依存度
4.1 全球及中国掩膜版行业发展差异分析
4.2 中国掩膜版行业进出口贸易整体状况
4.3 中国掩膜版行业进口贸易状况
4.3.1 中国掩膜版行业进口规模
4.3.2 中国掩膜版行业进口价格水平
4.3.3 中国掩膜版行业进口产品结构
4.3.4 中国掩膜版行业进口来源地
4.4 中国掩膜版行业出口贸易状况
4.4.1 中国掩膜版行业出口规模
4.4.2 中国掩膜版行业出口价格水平
4.4.3 中国掩膜版行业出口产品结构
4.4.4 中国掩膜版行业出口目的地
第5章 中国掩膜版行业市场供给状况及市场行情走势预判
5.1 中国掩膜版行业发展历程介绍
5.2 中国掩膜版行业市场特性解析
5.3 中国掩膜版行业市场主体类型及入场方式
5.4 中国掩膜版行业市场主体数量规模
5.5 中国掩膜版行业市场供给能力分析
5.6 中国掩膜版行业市场供给水平分析
5.7 中国掩膜版行业市场行情走势预判
第6章 2020-2024年中国掩膜版行业市场需求状况及市场规模体量分析
6.1 中国掩膜版行业市场渗透状况分析
6.2 中国掩膜版行业市场饱和度分析
6.3 中国掩膜版行业市场需求状况
6.4 中国掩膜版行业市场销售状况
6.5 中国掩膜版行业市场规模体量分析
第7章 中国掩膜版行业市场竞争状况及国际市场竞争力分析
7.1 中国掩膜版行业波特五力模型分析
7.1.1 中国掩膜版行业现有竞争者之间的竞争分析
7.1.2 中国掩膜版行业关键要素的供应商议价能力分析
7.1.3 中国掩膜版行业消费者议价能力分析
7.1.4 中国掩膜版行业潜在进入者分析
7.1.5 中国掩膜版行业替代品风险分析
7.2 中国掩膜版行业投融资、兼并与重组案例
7.3 中国掩膜版行业市场竞争格局分析
7.4 中国掩膜版行业市场集中度分析
7.5 中国掩膜版行业国际市场竞争力分析
7.6 中国掩膜版行业国产替代布局状况
第8章 2020-2024年中国掩膜版行业发展概述
8.1 中国掩膜版行业上下游产业链分析
8.1.1 产业链模型原理介绍
8.1.2 掩膜版行业产业链条分析
8.2 中国掩膜版行业产业链环节分析
8.2.1 主要上游产业供给情况分析
8.2.2 2025-2031年主要上游产业供给预测分析
8.2.3 主要上游产业价格分析
8.2.4 2025-2031年主要上游产业价格预测分析
8.2.5 主要下游产业发展现状分析
8.2.6 主要下游产业规模分析
8.2.7 主要下游产业价格分析
8.2.8 2025-2031年主要下游产业前景预测分析
8.3 中国掩膜版细分市场格局分布
8.4 中国掩膜版细分产品市场分析
8.5 中国掩膜版行业中游细分市场前景分析
第9章 中国掩膜版行业细分市场需求潜力分析
9.1 中国掩膜版行业细分市场分析
9.1.1 A市场
1、2020-2024年行业发展概况
2、2020-2024年需求规模
3、2025-2031年需求前景预测
9.1.2 B市场
1、2020-2024年行业发展概况
2、2020-2024年需求规模
3、2025-2031年需求前景预测
9.2 行业下游领域需求格局占比
第10章 2020-2024年中国掩膜版行业区域市场现状分析
10.1 中国掩膜版行业区域市场规模分布
10.2 中国华东地掩膜版市场分析
10.2.1 华东地区概述
10.2.2 华东地区掩膜版市场需求情况分析
10.2.3 2025-2031年华东地区掩膜版市场前景预测
10.3 华中地区市场分析
10.3.1 华中地区概述
10.3.2 华中地区掩膜版市场需求情况分析
10.3.3 2025-2031年华中地区掩膜版市场前景预测
10.4 华南地区市场分析
10.4.1 华南地区概述
10.4.2 华南地区掩膜版市场需求情况分析
10.4.3 2025-2031年华南地区掩膜版市场前景预测
10.5 华北地区市场分析
10.5.1 华北地区概述
10.5.2 华北地区掩膜版市场需求情况分析
10.5.3 2025-2031年华北地区掩膜版市场前景预测
10.6 东北地区市场分析
10.6.1 东北地区概述
10.6.2 东北地区掩膜版市场需求情况分析
10.6.3 2025-2031年东北地区掩膜版市场前景预测
10.7 西北地区市场分析
10.7.1 西北地区概述
10.7.2 西北地区掩膜版市场需求情况分析
10.7.3 2025-2031年西北地区掩膜版市场前景预测
10.8 西南地区市场分析
10.8.1 西南地区概述
10.8.2 西南地区掩膜版市场需求情况分析
10.8.3 2025-2031年西南地区掩膜版市场前景预测
第11章 中国掩膜版行业发展痛点及产业转型升级
11.1 中国掩膜版行业经营模式分析
11.2 中国掩膜版行业经营效益分析
11.2.1 中国掩膜版行业营收状况
11.2.2 中国掩膜版行业利润水平
11.2.3 中国掩膜版行业成本管控
11.3 中国掩膜版行业市场痛点分析
11.4 中国掩膜版产业结构优化与转型升级发展路径
第12章 掩膜版重点企业布局案例研究
12.1 掩膜版重点企业市场份额
12.2 掩膜版重点企业布局案例分析
12.2.1 A公司
1、企业概况
2、企业生产经营基本情况
3、企业掩膜版业务布局状况及营收结构
4、企业掩膜版营业收入及增长情况
5、企业核心竞争力分析
6、企业发展战略分析
12.2.2 B公司
1、企业概况
2、企业生产经营基本情况
3、企业掩膜版业务布局状况及营收结构
4、企业掩膜版营业收入及增长情况
5、企业核心竞争力分析
6、企业发展战略分析
12.2.3 C公司
1、企业概况
2、企业生产经营基本情况
3、企业掩膜版业务布局状况及营收结构
4、企业掩膜版营业收入及增长情况
5、企业核心竞争力分析
6、企业发展战略分析
12.2.4 D公司
1、企业概况
2、企业生产经营基本情况
3、企业掩膜版业务布局状况及营收结构
4、企业掩膜版营业收入及增长情况
5、企业核心竞争力分析
6、企业发展战略分析
12.2.5 E公司
1、企业概况
2、企业生产经营基本情况
3、企业掩膜版业务布局状况及营收结构
4、企业掩膜版营业收入及增长情况
5、企业核心竞争力分析
6、企业发展战略分析
第13章 中国掩膜版行业发展潜力评估及趋势前景预判
13.1 中国掩膜版行业SWOT分析
13.2 2025-2031年中国掩膜版行业发展潜力评估
13.3 2025-2031年中国掩膜版行业市场前景预测
13.4 2025-2031年中国掩膜版行业发展趋势预判
第14章 中国掩膜版行业投资价值及投资机会分析
14.1 中国掩膜版行业市场进入壁垒构成分析
14.1.1 掩膜版行业人才壁垒
14.1.2 掩膜版行业技术壁垒
14.1.3 掩膜版行业资金壁垒
14.1.4 掩膜版行业其他壁垒
14.2 中国掩膜版行业投资风险预警
14.2.1 掩膜版行业政策风险分析
14.2.2 掩膜版行业技术风险分析
14.2.3 掩膜版行业宏观经济波动风险分析
14.2.4 掩膜版行业其他风险分析
14.3 中国掩膜版行业投资价值评估
第15章 中国掩膜版行业研究结论及建议

户名:北京普华有策信息咨询有限公司
开户银行:中国农业银行股份有限公司北京复兴路支行
账号:1121 0301 0400 11817
任何客户订购普华有策产品,公司都将出具全额的正规增值税发票,并发送到客户指定微信或邮箱。
